对于不幸罹患卵巢癌的患者及家属而言,每一次治疗进展都承载着无限的希望。特别是近年来,PARP抑制剂(简称PARPi)的出现,为许多卵巢癌患者带来了生存的曙光。然而,一个无法回避的难题也随之而来——药物耐药。无论是天生对PARPi不敏感的BRCA野生型(即同源重组修复功能完整)卵巢癌,还是最初敏感却在治疗中途产生耐药的患者,都面临着后续治疗的困境。为了破解这一世界性难题,中国医学科学院肿瘤医院与青岛大学附属医院的顶尖团队,带来了一项突破性研究成果,为卵巢癌PARPi耐药提供了全新的精准治疗策略,有望为更多患者重燃生命希望。
卵巢癌与PARP抑制剂:希望与挑战并存
卵巢癌素有“妇科癌症之王”的恶名,其早期症状不明显,导致大部分患者确诊时已是晚期。尽管手术和化疗是主要的治疗手段,但高复发率和易产生耐药是其主要特点。在过去的十几年中,PARP抑制剂的问世无疑是卵巢癌治疗领域的一大飞跃。PARP抑制剂通过靶向癌细胞DNA修复通路中的一个关键酶PARP,导致癌细胞无法有效修复DNA损伤而死亡。
尤其是对于那些携带有BRCA基因突变或同源重组修复(HRR)缺陷的卵巢癌患者,PARP抑制剂展现出显著的疗效,能大幅延长患者的无进展生存期。然而,并非所有患者都能从中获益:
- BRCA野生型(HRR功能完整)卵巢癌:这类患者的癌细胞自身修复能力较强,对PARPi的敏感性较低,因此治疗效果往往不尽人意。
- 获得性耐药:即使是最初对PARPi敏感的BRCA突变患者,癌细胞在长期治疗过程中也会“进化”,重新获得DNA修复能力,从而对药物产生抵抗,导致疾病进展。
面对这些挑战,医学界迫切需要寻找新的策略,来增强PARPi的疗效,并克服已形成的耐药,为卵巢癌患者带来更持久、更有效的治疗方案。
破解耐药新思路:铜离子载体Elesclomol的发现
正是基于这样的背景,中国医学科学院肿瘤医院刘芝华教授与青岛大学附属医院崔竹梅教授团队携手合作,深入探索克服PARPi耐药的创新途径。
1. 从小分子化合物筛选到铜离子载体Elesclomol
研究团队首先进行了一项大规模的筛选工作,在144种与细胞死亡相关的小分子化合物中,寻找能够与PARPi协同作用,增强其杀伤癌细胞能力的物质。最终,他们将目光锁定在了一种名为Elesclomol的铜离子载体上。实验结果令人振奋:Elesclomol能够显著增强BRCA野生型卵巢癌细胞对PARPi的敏感性,这意味着即使是那些对PARPi不敏感的癌细胞,在Elesclomol的帮助下,也能变得脆弱。


2. 铜离子如何增强PARPi的杀伤力?——深入解析DNA损伤修复通路
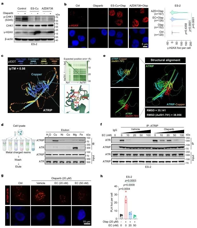
为了理解Elesclomol为何能发挥如此强大的增敏作用,研究团队进一步深入探究其背后的分子机制。他们发现,铜离子在这个过程中扮演了至关重要的角色:
- 靶向ATR-ATRIP复合物:癌细胞为了修复被PARPi破坏的DNA,会高度依赖一种名为ATR-CHK1的DNA损伤修复通路。这个通路中的关键“指挥官”是ATR酶,而ATRIP则是ATR发挥作用不可或缺的“辅因子”。
- 铜离子直接结合ATRIP:研究发现,铜离子能够直接结合到ATRIP蛋白的关键位置。这种结合像是一个“破坏者”,阻碍了ATR和ATRIP形成正常的复合物。一旦ATR-ATRIP复合物无法正常形成,ATR-CHK1介导的DNA损伤修复通路就会被抑制。
- 协同PARPi诱导癌细胞死亡:当ATR-CHK1通路被铜离子抑制后,癌细胞修复DNA损伤的能力大大削弱。此时,如果再受到PARPi的打击,癌细胞就无法有效地修复自身受损的DNA,最终走向死亡。这就像是双重打击,让癌细胞无处遁形。


耐药的“幕后推手”:嘧啶从头合成通路
尽管PARPi与Elesclomol的联合治疗展现出强大的潜力,但研究人员并没有止步于此。他们敏锐地观察到,即使在这种强效联合治疗下,仍然有部分癌细胞能够“适应”药物环境并存活下来,这些被称为“药物适应性细胞”。这预示着癌细胞可能又找到了新的逃逸机制。
1. 发现新的代谢适应机制:嘧啶从头合成通路激活
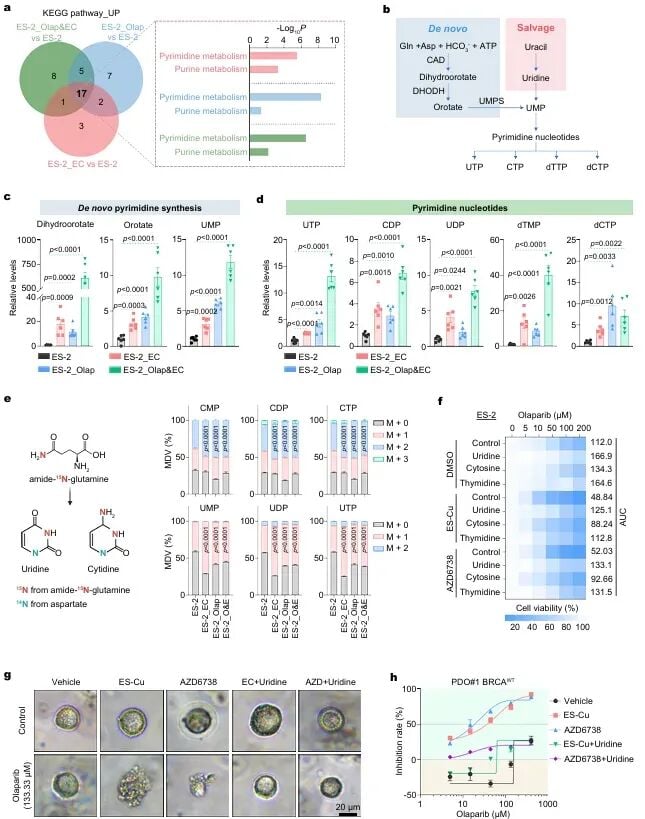
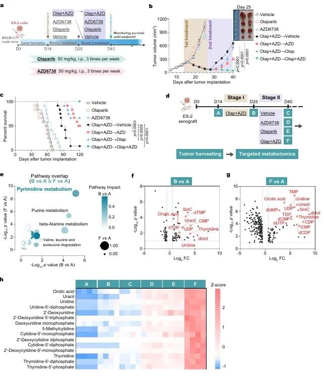
通过深入分析这些“药物适应性细胞”,研究团队发现了一个惊人的秘密:它们的“嘧啶从头合成通路”被显著激活了。嘧啶是DNA和RNA的重要组成部分,也是细胞增殖所必需的“建筑材料”。当癌细胞面临药物压力时,它们会通过加速嘧啶的合成来满足自身快速增殖的需求,并可能借此修复DNA,从而抵抗药物的杀伤。


2. 抑制DHODH,清除耐药细胞
既然嘧啶从头合成通路是耐药细胞的“生命线”,那么抑制这条通路就能有效打击耐药细胞。研究团队进一步证实,通过抑制该通路中的一个关键酶——DHODH,可以有效地清除这些顽固的“药物适应性细胞”。
为了验证这一策略的临床转化潜力,研究人员还在患者来源的异种移植模型(PDX)中进行了验证。PDX模型是将患者的肿瘤组织直接移植到免疫缺陷小鼠体内,能够最大程度地模拟人体肿瘤的真实情况。在PDX模型中,抑制DHODH的策略同样展现出了显著的抗肿瘤效果,进一步证实了其有效性。
精准治疗新策略:基于代谢水平的“分层管理”
这项研究不仅揭示了铜离子增敏PARPi的新机制,更重要的是,它首次提出了嘧啶从头合成通路激活是PARPi耐药的重要代谢适应机制。基于这一发现,研究团队进一步提出了一个具有里程碑意义的“分层治疗策略”,为PARPi耐药的BRCA野生型卵巢癌患者提供了精准治疗的新思路:
- 对于低嘧啶依赖的肿瘤:这类肿瘤对嘧啶从头合成的依赖程度不高,可以优先考虑PARPi与铜离子载体Elesclomol的联合治疗,通过增强DNA损伤来有效控制肿瘤。
- 对于高嘧啶依赖的肿瘤:这类肿瘤的癌细胞对嘧啶从头合成通路高度依赖,因此除了PARPi与铜离子载体的联合治疗外,还需要额外加入DHODH抑制剂,全面阻断癌细胞的增殖和修复能力,从而达到更彻底地清除肿瘤细胞的目的。

这种基于肿瘤代谢特征的个性化治疗方案,有望彻底打破卵巢癌PARPi耐药的僵局,将患者从无药可用的困境中解脱出来。研究结果已发表在国际顶尖学术期刊《自然·通讯》(Nature Communications)上,标志着卵巢癌精准治疗迈出了坚实的一步,为未来的临床实践指明了方向。
MedFind能为您做什么?
面对复杂的癌症治疗信息和不断更新的研究进展,患者和家属往往感到迷茫和无助。MedFind致力于为癌症患者及家庭提供最新、最权威的抗癌资讯、药物信息和诊疗指南。我们深知每位患者的焦虑与期待,因此我们:
- 紧密追踪前沿研究:MedFind团队持续关注全球抗癌领域最新突破,为您解读复杂医学报告,提炼核心价值,让您第一时间了解像卵巢癌PARPi耐药新策略这样的重要进展。
- 提供详细药物信息:从药物作用机制到临床数据,从副作用管理到国内外上市情况,我们为您提供全面、准确的药物科普,帮助您更好地理解治疗方案。
- 协助跨境购药渠道:对于国内尚未上市的创新药物,如本研究中涉及的Elesclomol(目前主要在临床研究阶段),MedFind可以协助患者了解潜在的国际获取途径,努力为您搭建合规、安全的跨境购药桥梁。
- AI辅助问诊:提供智能问诊服务,解答您的个性化疑问,提供初步的诊疗信息和建议。
我们希望通过专业、温暖的服务,成为您抗癌路上的坚实后盾,与您一同战胜病魔。
参考文献
Nan, Y., Wang, K., Hu, M. et al. Targeting de novo pyrimidine synthesis confers vulnerability to copper-mediated ATR inactivation in PARP inhibitor-resistant ovarian cancer. Nat Commun (2026).
原文链接:https://doi.org/10.1038/s41467-026-70001-5
