对于正在与结直肠癌抗争的患者和家属而言,每一次治疗进展都承载着希望。灵芝多糖作为一种传统药用成分,其免疫调节和抗癌潜力早已被认可,但长期以来,如何让它精准抵达肿瘤部位、发挥最大效用,一直是医学界的难题。近日,一项发表于权威期刊《Mater Today Bio》的突破性研究,为这一难题提供了创新的解决方案,巧妙利用肿瘤细胞外囊泡作为“导航系统”,成功实现了灵芝多糖的精准靶向递送,有效重塑了肿瘤微环境,为结直肠癌的免疫治疗开辟了新路径,有望高效抑制肿瘤生长及肺转移。
结直肠癌:高发癌症的“免疫抑制”困境
结直肠癌,全球发病率位居第三的恶性肿瘤,每年夺走无数生命,对大众健康构成严峻威胁。尽管医学科技不断进步,但结直肠癌的治疗仍面临诸多挑战,其中一大核心难点在于其独特的肿瘤微环境往往处于“免疫抑制”状态。这意味着,即使我们体内拥有强大的免疫系统,能够识别并清除异常细胞,但在结直肠癌的“地盘”里,免疫细胞却被层层限制,难以有效浸润到肿瘤组织内部,或者即使进入也可能被肿瘤细胞“迷惑”和“驯服”,无法发挥正常的抗癌功能。这种免疫抑制状态,极大地削弱了包括免疫检查点抑制剂在内的各类免疫治疗药物的疗效,使得许多患者的治疗效果大打折扣。
灵芝多糖的传统智慧与现代难题
灵芝,作为中国乃至亚洲流传千年的传统药用真菌,早已因其卓越的药用价值而家喻户晓。其核心活性成分——灵芝多糖,更是现代科学研究的焦点。大量的体外和体内实验已经证实,灵芝多糖具有显著的免疫调节和抗癌作用,能够增强机体免疫力,辅助抑制肿瘤生长。它被认为是极具潜力的天然抗癌物质。然而,尽管灵芝多糖的抗癌效果备受认可,但其在临床应用中却始终难以充分发挥价值,主要原因在于其存在一个“致命短板”:靶向性差。这意味着,当灵芝多糖被摄入体内后,它无法像“导航导弹”一样精准地聚集到肿瘤病灶部位。药物在全身分布,真正到达肿瘤的有效浓度很低,这不仅限制了其抗癌效果,也可能增加不必要的全身性负担。因此,如何为灵芝多糖找到一个专属的“靶向快递员”,让它能够精准地运送到肿瘤细胞的“家门口”,成为了将其抗癌潜力转化为临床实践的关键。

科技赋能:肿瘤外囊泡如何成为灵芝多糖的“精准快递员”?
为了破解灵芝多糖的靶向难题,安徽中医药大学的研究团队在《Mater Today Bio》上发表的最新研究成果,为我们描绘了一个充满希望的蓝图。他们创新性地将传统灵芝多糖与现代纳米生物递送技术巧妙结合,成功为灵芝多糖找到了一款“专属靶向快递员”——肿瘤细胞外囊泡。
这项研究的核心在于构建了一种名为GLP@LTEV的纳米体系。具体来说,研究团队采用了以下策略:
- “快递员”的选择与改造: 他们选择了来源于CT26结肠肿瘤细胞的细胞外囊泡(LTEV)。这种外囊泡是肿瘤细胞自身分泌的微小囊泡,天然具有“同源识别”能力,可以高效地被同类型的肿瘤细胞吸收,从而实现精准靶向。为了进一步优化其功能,研究团队还通过“低pH培养基重编程”的方式对这些肿瘤细胞外囊泡进行了改造,使其在肿瘤微环境的酸性条件下,能够更稳定且可控地释放药物。
- “连接桥梁”的搭建: 为了将灵芝多糖(GLP)与改造后的肿瘤细胞外囊泡(LTEV)牢固结合,研究人员巧妙地使用了4-羧基苯硼酸作为两者之间的“连接桥梁”,通过共价结合的方式,成功构建出稳定的灵芝多糖修饰的肿瘤细胞外囊泡纳米体系(GLP@LTEV)。
一系列严谨的实验证实,这个GLP@LTEV纳米体系制备成功,并且在体外能保持稳定的粒径和电位,确保了其在体内循环中的稳定性。更重要的是,它能够完整保留肿瘤细胞外囊泡的核心功能,同时在肿瘤微环境的酸性条件下实现灵芝多糖的精准可控释放,从而将灵芝多糖高效、安全地输送到肿瘤病灶。



核心机制解析:纳米体系如何重塑抗癌免疫力?
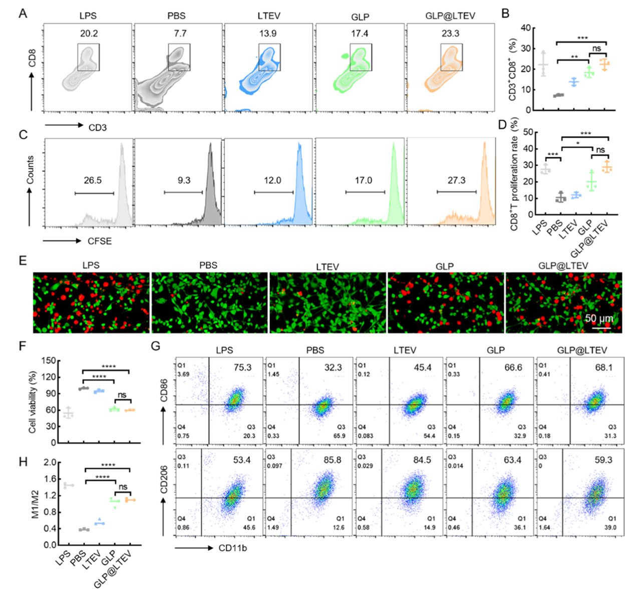
这项研究的精妙之处在于,GLP@LTEV纳米体系的抗癌效果并非通过直接杀伤肿瘤细胞实现,而是通过全面重塑肿瘤微环境的免疫抑制状态,调动和激活机体自身的抗癌免疫力。体外实验揭示了其核心免疫调节机制:
- M2型巨噬细胞“转化”为M1型: 肿瘤组织中存在一种被称为M2型巨噬细胞的免疫细胞,它们是肿瘤的“帮凶”,会帮助肿瘤细胞逃避免疫系统的攻击,促进肿瘤生长。GLP@LTEV纳米体系能够高效地将这些M2型巨噬细胞转化为具有强大抗癌作用的M1型巨噬细胞。M1型巨噬细胞不仅能够更有效地吞噬和清除肿瘤细胞,还能分泌多种抗肿瘤因子。
- 激活“免疫哨兵”和“抗癌杀手”: 该体系还能显著激活体内的“免疫哨兵”——树突状细胞。树突状细胞是启动免疫反应的关键,它们能够摄取并呈递肿瘤抗原,进而唤醒并激活更强大的“抗癌杀手”——细胞毒性T淋巴细胞(CTL)。这些活化的T细胞能够直接识别并摧毁肿瘤细胞。
- 形成良性抗癌免疫循环: 被激活的T细胞会分泌重要的细胞因子,如干扰素(IFN-γ),而干扰素又会进一步诱导更多的M2型巨噬细胞转化为M1型巨噬细胞。这种正反馈机制形成了一个强大的、持续的良性抗癌免疫循环,从多个维度协同攻击肿瘤,全面逆转肿瘤的“免疫保护罩”状态。

动物实验证实:精准靶向,高效抗癌与抑制转移
体外研究揭示了GLP@LTEV纳米体系的免疫调节潜力,而动物体内实验则进一步验证了其在复杂生物系统中的优异性能和显著疗效。通过尾静脉给药后,GLP@LTEV纳米体系凭借肿瘤细胞外囊泡独特的“同源识别”能力,像智能导航系统一样,能够精准且高效地富集到结直肠癌组织。研究表明,这种富集效果还会随着给药剂量的增加而提升,确保了足够的药物能够抵达病灶。
在结直肠癌双侧肿瘤模型中,该纳米体系对同源的结直肠肿瘤展现出显著的抑制效果,而对异源肿瘤的作用则相对有限,这直接证实了其高度的靶向特异性。在皮下结直肠癌模型中,GLP@LTEV纳米体系的肿瘤抑制率达到了惊人的80.4%,这一数据远高于单独使用灵芝多糖或肿瘤细胞外囊泡的治疗效果,凸显了纳米载体与灵芝多糖结合的协同增效作用。
更令人振奋的是,研究团队还在结直肠癌肺转移模型中验证了GLP@LTEV的疗效。结果显示,该体系能够显著减少小鼠肺部的肿瘤转移灶数量,有效降低肺组织重量,并且对原发肿瘤的抑制率更高达86.6%。这意味着,GLP@LTEV不仅能有效控制原发肿瘤的生长,还能有力地阻止肿瘤向其他器官扩散,这对于改善癌症患者的预后具有极其重要的意义。
深入的免疫分析进一步揭示,GLP@LTEV纳米体系在体内能够从多个维度全面改善肿瘤的免疫抑制环境:
- 显著提升抗癌型M1巨噬细胞的比例,增强其对肿瘤细胞的吞噬和清除能力。
- 促进“免疫哨兵”树突状细胞的成熟,使其能够更有效地启动特异性抗肿瘤免疫反应。
- 增加“抗癌杀手”细胞毒性T淋巴细胞的数量和活性,直接杀伤肿瘤细胞。
- 同时,抑制肿瘤组织中起免疫抑制作用的调节性T细胞(Treg),解除对免疫细胞的“束缚”。
这些综合作用全面逆转了肿瘤的“免疫保护罩”状态,使得免疫系统能够更积极、更有效地识别并攻击肿瘤细胞。

安全性评估:探索更广阔的应用前景
在动物实验中,研究团队还对GLP@LTEV纳米制剂的生物安全性进行了评估。结果显示,该制剂在给药后并未引发小鼠体重、血常规以及主要脏器(如肝、肾等)的异常改变,展现出良好的生物安全性。这为未来该纳米体系向临床转化奠定了重要的基础。当然,从动物实验到人体临床应用,还需要经过更加严格、全面的临床试验验证其在人体内的安全性与有效性,但初步结果无疑是令人鼓舞的。
此次研究的亮点在于,它将传统药用真菌灵芝多糖的活性成分与现代纳米生物递送技术巧妙结合,不仅解决了灵芝多糖肿瘤靶向性差的核心难题,而且通过肿瘤细胞外囊泡的修饰,赋予了其更强的免疫调节功能。这一突破性研究不仅为结直肠癌这类免疫抑制型肿瘤的治疗提供了全新的候选方案,也为灵芝多糖等真菌来源的活性多糖实现临床转化提供了可复制的新思路,让传统中药活性成分在现代肿瘤免疫治疗领域展现出更多应用可能。
MedFind洞察:传统医学与现代科技的完美融合,为患者带来新希望
这项关于灵芝多糖与纳米载体结合治疗结直肠癌的研究,是传统医学智慧与现代科技创新相结合的典范。它不仅提升了灵芝多糖的治疗潜力,更可能为那些面临传统免疫治疗困境的结直肠癌患者带来新的治疗曙光。在抗癌之路上,每一项科研突破都凝聚着无数科学家和医护人员的心血,也承载着患者和家属的无限期盼。MedFind致力于为癌症患者和家属提供最新、最全面的抗癌资讯、诊疗指南和药物信息,帮助您了解前沿疗法,构建专业的跨境购药渠道。如果您对结直肠癌的最新治疗方案、包括像这类创新疗法在内的药物信息,或跨境购药有任何疑问,欢迎随时咨询MedFind,我们将为您提供专业、温暖、可靠的帮助,共同探索更优的治疗选择。
参考文献
Ouyang Z, Li S, Zhang A, et al. Ganoderma lucidum polysaccharide-decorated extracellular vesicle enables synergistical antitumor immunotherapy. Mater Today Bio. 2026;37:102832. Published 2026 Jan 19. doi:10.1016/j.mtbio.2026.102832
