声带癌,一种常见的喉部恶性肿瘤,不仅严重影响患者赖以生存的发声功能,更在晚期威胁生命。对于T3-T4期的晚期声带癌患者来说,五年生存率仅有34%,这一数字背后是无数家庭的焦虑与绝望。面对临床上靶向治疗选择的匮乏,医学界迫切需要找到新的突破口,为这些患者带来新的希望。最近,一项发表在国际顶尖期刊《自然-材料》(Nature Materials)上的开创性研究,为我们揭示了声带癌进展背后的“力学秘密”,并提出了前所未有的治疗策略,有望彻底改变晚期声带癌的治疗困境。
声带癌的困境与挑战:为什么晚期治疗如此艰难?
声带癌是头颈部癌症的一种,起源于声带的鳞状上皮细胞。它不仅影响患者的说话能力,还可能侵犯吞咽和呼吸功能。早期声带癌通常表现为声音嘶哑,容易被忽视。一旦进展到晚期,癌细胞会突破声带的正常屏障,侵入深层肌肉组织,导致声带固定——这是晚期声带癌的典型特征,意味着肿瘤已严重侵袭,预后较差。
声带是一个独特且高度依赖力学平衡的器官。它由精密的上皮层、基底膜和固有层构成,其正常的振动发声功能离不开细胞外基质(ECM)的稳定。然而,当癌细胞开始侵袭,它们会重塑这个微环境,改变ECM的组成和硬度,从而促进自身的生长和转移。目前的治疗手段,包括手术切除、放射治疗和化学治疗,往往伴随着严重的副作用,如永久性失声、吞咽困难,甚至需要进行气管切开术来辅助呼吸,严重影响患者的生活质量。更令人沮丧的是,缺乏有效的靶向药物,使得晚期患者的治疗选择极其有限。
《自然-材料》重磅突破:揭示声带癌进展的“力学秘密”
芬兰图尔库大学Johanna Ivaska课题组的这项里程碑式研究,首次将声带癌的进展与细胞周围的物理环境——即“力学微环境”紧密联系起来。他们发现,声带癌的恶性行为不仅受基因突变驱动,还受到癌细胞如何“感知”和“响应”其所处力学环境的影响。这项研究的突破性在于,它揭示了:
- 细胞表面受体的异质性:癌细胞的粘附分子(整合素)表达发生显著改变。
- 细胞间连接的丢失:正常细胞紧密相连,而癌细胞的连接变得松散。
- 集体细胞迁移的“集群”模式:癌细胞并非单独行动,而是以“群体”形式进行侵袭。
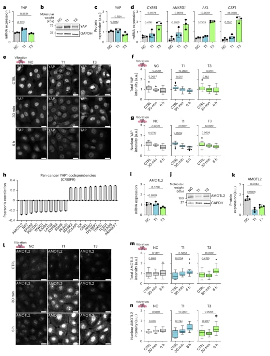
更令人振奋的是,研究团队发现了一个颠覆性的现象:模拟健康声带的生理性运动(如拉伸或振动),竟然能够显著抑制声带癌细胞的致癌性蛋白(如β-连环蛋白和YAP蛋白)在细胞核内的水平。这表明,通过物理方式干预肿瘤的力学微环境,可能是一种全新的、无毒的治疗策略。这项研究以“Restoring the tumour mechanophenotype of vocal fold cancer reverts its malignant properties”为题,发表在《自然-材料》杂志上,为我们理解和治疗声带癌打开了一扇新的大门。

深入探秘:癌细胞在声带中的“变形记”
为了深入理解声带癌细胞如何适应和改变其微环境,研究人员详细对比了早期(T1期,声带仍可活动)和晚期(T3期,声带固定)声带癌患者的肿瘤细胞与正常细胞。
整合素的“叛变”:从正常连接到癌细胞入侵
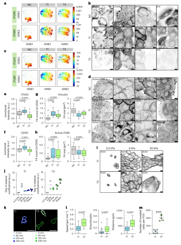
研究发现,癌细胞表面的“层粘连蛋白结合整合素”(特别是α3、α6和β4亚型)表达模式发生了显著改变。整合素是细胞与外部环境沟通的“桥梁”,它们帮助细胞附着在细胞外基质上,并传递信号。在正常细胞和早期癌细胞(T1期)中,整合素α3主要位于细胞与细胞之间的连接处,维持组织的完整性。然而,在晚期癌细胞(T3期)中,这种重要的连接定位大大减少,整合素转而更多地分布在细胞内部的“内吞样结构”中,这表明细胞间的粘附力下降,癌细胞变得更加“独立”。同时,癌细胞表现出数量更多但体积更小的“黏着斑”(细胞附着在基质上的点),提示细胞与基质的连接方式发生了重构,变得更有利于它们的侵袭和移动。
基质硬度:癌细胞选择的“温床”
细胞外基质的硬度是影响癌细胞行为的关键因素。研究人员在不同硬度的水凝胶上培养声带癌细胞,模拟体内不同的组织环境。他们发现,早期T1期细胞在4 kPa硬度的基底上增殖最快,而这个硬度值恰好与体内正常的声带组织相似。这说明早期癌细胞更适应接近正常组织的软环境。然而,晚期T3期细胞则在更硬的塑料基底上表现出更高的增殖能力,这提示随着肿瘤的进展,癌细胞会逐渐适应甚至偏好更硬的基质环境,而肿瘤区域通常会变得异常坚硬。这种对硬度的偏好是癌细胞恶性程度增加的一个重要标志。
癌细胞的“集体迁移”:逃逸与扩散的新模式
癌细胞的转移是癌症致死的主要原因。研究发现,T3期晚期声带癌细胞不仅单个细胞的移动速度、距离和方向性都显著增强,更重要的是,它们表现出一种高度协调的“集体迁移”能力,形成类似“鸟群”般长距离、有组织的移动模式。这种“固体集群”运动状态比早期T1期细胞更为强大,且对整合素的抑制完全不敏感,这使得晚期癌细胞更难被现有药物阻断其转移能力。这种集体迁移模式是癌细胞逃逸原发肿瘤并形成远处转移的关键机制之一,也解释了为什么晚期声带癌极易发生浸润和扩散。

进一步的三维球体模型研究印证了整合素在癌细胞聚集中的关键作用。阻断整合素β1或α3亚基,会导致正常细胞和T1期癌细胞形成的球体面积增大、细胞间解离增加,说明整合素对于维持细胞团块的紧密性至关重要。然而,T3期细胞形成的球体体积更大,且对整合素抑制不敏感,再次强调了晚期癌细胞的高度恶性和对传统干预手段的抵抗性。形态学分析也显示,T3期细胞之间的连接是“低收缩力的线性连接”,而正常细胞和T1期细胞则表现出更高收缩力的“拉链样”连接,这进一步说明晚期癌细胞的连接更为松散,易于解离和迁移。

力学干预的奇迹:物理刺激如何“驯服”癌细胞?
这项研究中最令人兴奋的发现,莫过于模拟声带生理性力学刺激对癌细胞行为的显著影响。
声带运动的“魔力”:拉伸与振动抑制癌细胞
研究人员通过周期性拉伸和振动来模拟声带的自然运动。结果显示:
- 周期性拉伸:使正常细胞和T1期早期癌细胞能够垂直于拉伸方向排列,恢复其正常的细胞形态和行为。
- 振动刺激:尤其对于T3期晚期癌细胞,能够诱导其中高收缩性的细胞发生显著的“挤出”现象。细胞挤出是一种重要的生理过程,可以帮助组织清除受损或异常的细胞。癌细胞被“挤出”,意味着其生长和侵袭能力可能受到抑制。
更关键的是,无论是拉伸还是振动,都能够显著降低T1期和T3期癌细胞中核内β-连环蛋白的水平。β-连环蛋白是一种重要的癌蛋白,当它进入细胞核时,会激活多种促癌基因,促进细胞增殖和存活。降低其核内水平,意味着癌细胞的恶性增殖能力受到了抑制。同样地,振动刺激还能以时间依赖性方式降低癌细胞中总YAP和核内YAP的水平,同时伴随YAP的负向调控因子AMOTL2蛋白水平的显著升高。YAP和TAZ是细胞“力学感受器”的核心蛋白,它们感知细胞外基质的硬度和力学信号,并将这些信号传递到细胞核内,调控基因表达,从而影响细胞的生长、分化和迁移。在多种癌症中,YAP/TAZ的异常激活被认为是癌细胞恶性增殖和转移的关键驱动因素。


临床转化前景:YAP抑制剂能否成为声带癌新希望?
这项研究不仅停留在实验室层面,更进一步探索了这些发现的临床转化潜力。
从实验室到临床:ECM评分与YAP水平的预警价值
为了验证力学微环境在临床上的重要性,研究团队构建了一个包含193例声带癌患者的组织芯片,并基于五种关键细胞外基质蛋白(纤连蛋白、胶原I、平滑肌肌动蛋白、层粘连蛋白和纽蛋白)的表达水平,建立了一个“ECM评分”系统。
研究结果令人警醒:
- ECM评分与肿瘤的T分期(即肿瘤的大小和浸润深度)显著相关,高ECM评分预示着更晚期的肿瘤。
- 高ECM评分患者的总生存率显著降低,这表明癌细胞对力学微环境的重塑是其恶性进展和患者预后不良的重要因素。
- 肿瘤上皮中的核内YAP水平与ECM评分呈正相关,进一步证实了YAP蛋白在癌细胞感知并响应力学信号中的核心作用。这意味着YAP不仅是力学信号的“接收器”,更是推动癌症进展的“执行者”。
这些发现为我们提供了新的生物标志物,通过检测ECM评分和核内YAP水平,医生可能能够更准确地评估患者的预后和肿瘤的恶性程度,从而为患者提供更个性化的治疗方案。
靶向YAP/TEAD:精准打击癌细胞的新策略
鉴于YAP/TAZ信号通路在声带癌进展中的关键作用,研究人员进一步测试了针对该通路的抑制剂效果。他们使用了两种YAP-TEAD抑制剂:K-975和IK-930。结果显示,声带癌细胞对这两种抑制剂表现出剂量依赖性的敏感性,尤其是晚期T3期细胞,对抑制剂的反应尤为显著。
在更接近人体环境的体内模型中,包括鸡胚绒毛尿囊膜模型和小鼠舌内原位移植瘤模型(模拟声带癌在舌部的浸润),K-975治疗显著限制了T3期肿瘤的生长。这为我们展示了一个令人鼓舞的未来图景:通过靶向YAP/TAZ信号通路,我们有可能开发出新的靶向药物,精准打击声带癌细胞,抑制其增殖和转移,同时减少对正常组织的损伤。

MedFind与声带癌患者同行:全球寻药与精准支持
这项开创性的研究为声带癌的治疗带来了革命性的新思路。虽然目前这些发现仍在实验室和临床前研究阶段,但它为未来的靶向治疗奠定了坚实的基础。对于饱受声带癌困扰的患者及家属而言,获取最新、最权威的医学资讯,了解前沿治疗进展,是做出明智决策的关键。
MedFind平台始终致力于为癌症患者提供这样的支持。我们深知患者在寻求治疗过程中的艰辛与不易,因此我们不仅分享最前沿的抗癌资讯、诊疗指南和药物信息,更重要的是,我们致力于协助患者构建安全、可靠的跨境购药渠道。未来,一旦类似YAP-TEAD抑制剂的创新药物获批上市,MedFind将第一时间为患者提供相关信息,并协助您了解可能的获取途径和价格,帮助您获得全球最新、最有效的治疗选择。同时,我们的AI辅助问诊服务也能帮助您更好地理解复杂的医学报告和治疗方案,为您提供个性化的参考建议。
展望未来:力学治疗与多学科综合管理
这项研究首次将声带癌定义为一种“力学敏感性恶性肿瘤”,有力证明了通过恢复肿瘤的力学表型或靶向YAP/TAZ信号通路,是声带癌极具潜力的抗肿瘤治疗策略。未来的治疗可能不再仅仅依赖传统的化疗和放疗,而是结合物理干预和靶向药物,形成一套多学科、个性化的综合治疗方案。
这不仅为声带癌的治疗带来了新思路,也为理解其他起源于活动性上皮的恶性肿瘤(如食管癌、膀胱癌等)提供了新视角,拓展了人们对力学微环境调控癌症进展的认知边界。虽然从实验室研究到临床应用还有一段路要走,但这项研究无疑为晚期声带癌患者点亮了希望的灯塔,预示着一个更加精准、有效的治疗时代的到来。我们相信,通过不懈的努力和科学的进步,终有一天,声带癌将不再是无法逾越的难关,患者将重获健康与发声的自由。
参考文献
- Li, C., et al. (2026). Restoring the tumour mechanophenotype of vocal fold cancer reverts its malignant properties. Nature Materials.
