癌症治疗的道路漫长且充满挑战,尤其是免疫疗法,它曾点燃无数患者的希望,却也常常因为“免疫冷漠”的肿瘤而遭遇瓶颈。我们常说有些肿瘤是“热”肿瘤,容易被免疫系统识别和攻击;而另一些则是“冷”肿瘤,它们像伪装者一样隐藏在免疫系统的视线之外,让免疫疗法难以发挥作用。那么,有没有一种方法,能把这些“冷”肿瘤也变得“热”起来,从而让更多患者从免疫治疗中受益呢?
近日,一项由广东省人民医院、华南理工大学、香港中文大学(深圳)等多家顶尖科研机构联合发表在国际知名期刊《ACS Nano》上的突破性研究,为我们揭示了这一可能性。这项研究成功开发出一种新型的溶酶体靶向I/II型AIE光敏剂CPBPDPN-TPA,它能巧妙地与PD-1抑制剂联用,通过诱导一种特殊的细胞死亡方式——免疫原性细胞死亡(ICD),有效地重塑肿瘤微环境,将那些难以治疗的“冷”肿瘤转化为容易被免疫系统攻击的“热”肿瘤,为癌症免疫治疗的未来开辟了全新方向。
免疫治疗:癌症患者的希望与“冷”肿瘤的挑战
近年来,免疫检查点阻断疗法,特别是PD-1/PD-L1抑制剂,被誉为癌症治疗的革命性进展。这些药物通过解除肿瘤细胞对免疫系统的“刹车”,让患者自身的免疫细胞(主要是T细胞)重新活跃起来,去识别并杀死癌细胞。对于部分患者而言,这些疗法带来了前所未有的生存希望,甚至能实现长期缓解。
然而,并非所有癌症患者都能从中受益。研究显示,约有70%-80%的肿瘤对免疫检查点抑制剂反应不佳,这就是我们常说的“免疫冷漠”或“冷”肿瘤。这些肿瘤往往具有以下特点:
- 免疫细胞浸润稀少:“冷”肿瘤内部缺乏足够的免疫细胞,特别是能够直接杀伤癌细胞的CD8+ T细胞,无法形成有效的免疫攻击。肿瘤就像一座戒备森严的堡垒,却没有足够的军队去攻打。
- 免疫抑制微环境:在“冷”肿瘤周围,存在一个强大的免疫抑制微环境。这里活跃着大量抑制免疫反应的细胞,如调节性T细胞(Treg)、髓源性抑制细胞(MDSC)以及抑制性细胞因子,它们共同编织了一张“保护网”,不仅阻止免疫细胞进入肿瘤,还使其即便进入也无法发挥作用。
- 肿瘤抗原呈递不足:癌细胞不善于向免疫系统展示自己的“坏人”身份,它们缺乏或者隐藏了特异性的肿瘤抗原。这就导致免疫系统的“侦察兵”——树突状细胞(DC)无法有效识别并捕获这些抗原,进而无法启动后续的免疫反应。
这些因素使得“冷”肿瘤对PD-1/PD-L1抑制剂等免疫疗法产生耐药性或不敏感。如何将这些“冷”肿瘤转化为“热”肿瘤,激活患者自身的抗肿瘤免疫力,是当前癌症研究领域最紧迫的难题之一。
唤醒沉睡的免疫力:什么是免疫原性细胞死亡(ICD)?
要让“冷”肿瘤变“热”,我们需要找到一种能有效“报警”的机制。免疫原性细胞死亡(ICD)正是这样一种特殊的细胞死亡方式。当癌细胞以ICD的方式死亡时,它们不仅仅是简单地凋亡消失,而是会主动释放一系列被称为损伤相关分子模式(DAMPs)的“危险信号”,这些信号可以被免疫系统识别和响应。
这些DAMPs就像免疫系统的“警报器”,能有效地吸引并激活关键的免疫细胞,从而将原本对免疫治疗不敏感的“冷”肿瘤,成功改造为对免疫治疗敏感的“热”肿瘤。其中最关键的DAMPs包括:
- 钙网蛋白(CRT)外露:正常情况下,钙网蛋白位于细胞内部。但在ICD发生时,它会从细胞内部转移到细胞表面,像一个“吃我”的信号,提示树突状细胞前来吞噬这些濒死的癌细胞。
- 三磷酸腺苷(ATP)释放:ATP是细胞的能量货币。当癌细胞发生ICD时,细胞外的ATP浓度会显著升高。这些细胞外ATP能够吸引并招募树突状细胞向肿瘤区域聚集,是免疫细胞“闻香而来”的关键信号。
- 高迁移率族蛋白B1(HMGB1)释放:HMGB1是细胞核内的一种蛋白,在ICD过程中会从细胞核释放到细胞外。细胞外的HMGB1能够与免疫细胞上的受体结合,激活炎症反应,并进一步促进树突状细胞的成熟和抗原呈递功能。
简而言之,ICD能够把癌细胞的死亡过程变成一个“公开的秘密”,把“死去的我”变成“警告活人”的信号,从而高效地启动一系列强大的抗肿瘤免疫反应。
光动力疗法(PDT):古老技术的新生与现代免疫的结合
光动力疗法(PDT)是一种历史悠久但潜力巨大的癌症治疗手段。它的基本原理是:通过静脉注射或局部应用一种特殊药物——光敏剂,这种药物在肿瘤组织中富集后,再用特定波长的光线照射肿瘤部位。光敏剂吸收光能后,会产生一系列活性氧(ROS),这些ROS对癌细胞具有强大的杀伤作用,从而导致肿瘤细胞死亡。
PDT的独特优势在于其局部精确治疗的特性。光线可以精准聚焦于肿瘤区域,最大限度地减少对健康组织的损伤。此外,PDT通常无需手术,创伤小,可重复性高,是一种相对温和但高效的治疗方式。
更重要的是,近年来的研究发现,PDT诱导的癌细胞死亡往往伴随着ICD的发生,这使得PDT成为一种有前景的免疫治疗增敏策略。它不仅仅是直接杀伤肿瘤细胞,更重要的是,它能通过诱导ICD,将肿瘤变成一个能够激活免疫系统的“疫苗”,从而增强全身的抗肿瘤免疫反应。
然而,传统光敏剂也存在一些局限性:例如活性氧产生效率不高,以及在细胞内的靶向性不强,难以精确打击关键的细胞器,这在一定程度上限制了其在临床上的广泛应用。
正是在这样的背景下,广东省人民医院的Mei Yan主任医师团队与华南理工大学的赵祖金教授、广东省人民医院神经外科的蔡海平主任医师和香港中文大学(深圳)的唐本忠院士通力合作,成功突破了这些瓶颈。
创新突破:溶酶体靶向I/II型AIE光敏剂CPBPDPN-TPA的诞生
这项发表在《ACS Nano》上的研究,核心就是一种名为CPBPDPN-TPA的新型光敏剂。这个名字听起来复杂,但它的设计理念却非常精妙。它是一种基于二苯并[a,c]吩嗪核心的AIE光敏剂,并带有额外的氰基苯基。让我们来分解一下它的关键特性:
- AIE效应(聚集诱导发光):传统荧光材料在溶液中发光,但在聚集状态下会发生荧光猝灭(亮度降低)。而AIE材料恰恰相反,它们在溶液中几乎不发光,但在聚集后发光效率会大大提高,变得非常“亮”。CPBPDPN-TPA的这一特性,使得它在进入癌细胞并富集时能更有效地被光激活,从而产生更强的杀伤力,并且在肿瘤部位能被更清晰地追踪。
- I/II型光敏剂:这是指它能同时高效产生两种主要类型的活性氧(ROS)。
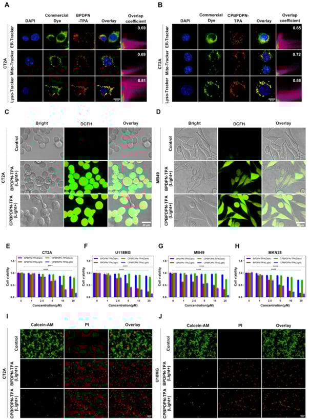
研究团队设计并合成了两种类似的光敏剂BPDPN-TPA和CPBPDPN-TPA,结果发现,由于额外氰基苯基的引入,CPBPDPN-TPA在分子结构上具有更优化的电子分布,其激发态能量差(ΔEST)更小,系间窜越(ISC)效率更高。这使得CPBPDPN-TPA的活性氧产生能力和体外细胞毒性都表现出更优异的表现(如图2所示)。这使得CPBPDPN-TPA成为本研究的重点。
CPBPDPN-TPA的“三合一”抗癌机制:深层解析
CPBPDPN-TPA之所以能显著增强抗肿瘤免疫效果,关键在于它拥有一套“三合一”的精妙机制:
机制一:高效双重活性氧(ROS)生成,精准打击癌细胞
活性氧(ROS)是杀死癌细胞的“武器”。它们是一类含有氧的自由基,具有很强的氧化性,能损伤细胞的蛋白质、脂质和DNA,最终导致细胞死亡。传统光敏剂通常只擅长产生单一类型的ROS,而CPBPDPN-TPA的独特之处在于,它能够同时高效产生I型ROS(如羟基自由基、超氧阴离子)和II型ROS(单线态氧)。
I型ROS主要通过从光敏剂的激发态直接转移电子给氧分子,生成超氧阴离子自由基,进而转化为羟基自由基等,这些自由基具有极强的反应性,能直接攻击生物大分子。II型ROS(主要是单线态氧)则通过激发态光敏剂将能量传递给基态氧分子而生成,它能以更温和但同样有效的方式氧化细胞组分。
这两种ROS的协同作用,就像双重打击,能够更全面、更高效地破坏癌细胞的结构和功能,从而大大提升光动力疗法的杀伤力,有效诱导癌细胞死亡。
机制二:智能溶酶体靶向,破坏自噬-溶酶体途径,诱导ICD
癌细胞和正常细胞一样,都有一个重要的细胞器叫做溶酶体。溶酶体可以被看作是细胞内的“垃圾处理站”或“回收中心”,它富含多种水解酶,负责降解细胞内的废物、受损的细胞器以及外来物质,维持细胞的正常运转。自噬是细胞“清理垃圾”的过程,它会把细胞内的废物包裹起来,形成自噬体,然后送到溶酶体进行降解,这一系列过程被称为自噬-溶酶体途径。
CPBPDPN-TPA的一个核心创新点在于,它具有优异的脂溶性,能够在进入癌细胞后的24小时内,高度特异性地聚集在溶酶体内部(如图3所示)。当白光照射后,富集在溶酶体内的CPBPDPN-TPA被激活,产生大量的ROS,这些活性氧会直接攻击和破坏溶酶体的膜结构。

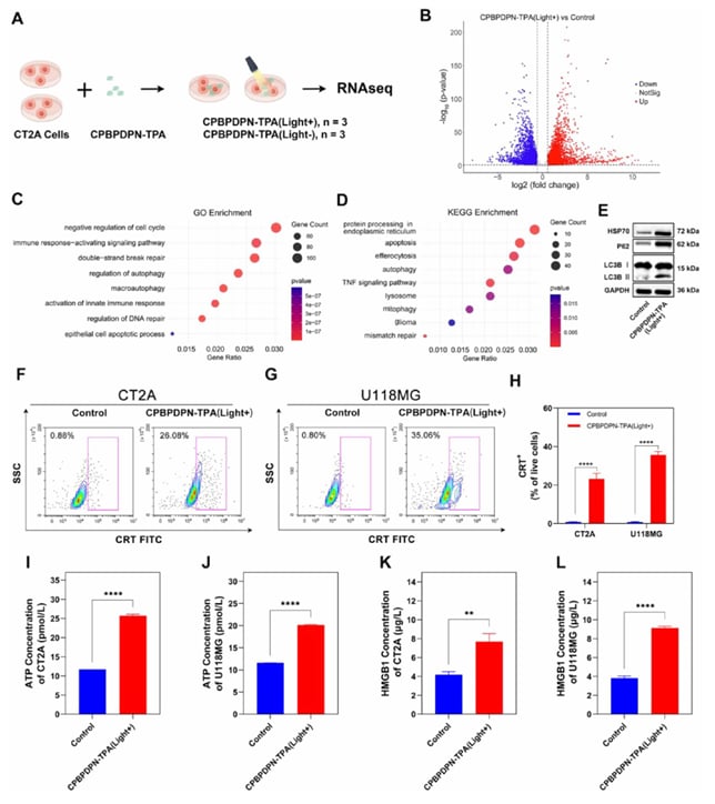
溶酶体被破坏后,其中的水解酶会泄漏到细胞质中,从而严重干扰细胞的正常代谢和功能,特别是会使自噬-溶酶体途径受阻。这意味着癌细胞无法正常地“清理垃圾”,细胞内的压力急剧增加,最终以一种特殊的免疫原性细胞死亡(ICD)方式走向凋亡。在这一过程中,癌细胞会释放出关键的DAMPs,如钙网蛋白(CRT)暴露在细胞表面,以及三磷酸腺苷(ATP)和高迁移率族蛋白B1(HMGB1)的释放(如图4所示)。这些DAMPs正是启动免疫反应的“警报信号”,有效地将癌细胞的死亡转化为免疫系统的“集结号”。
机制三:重塑免疫微环境,激活全身抗肿瘤反应
释放出的DAMPs会进一步激活肿瘤微环境中的免疫细胞,就像“吹响集结号”:
- 激活STING信号通路:当癌细胞发生ICD并释放出DAMPs(尤其是细胞内的DNA片段)时,这些DAMPs能够被细胞内的STING信号通路(全称:干扰素基因刺激物)识别并激活。STING通路是启动天然免疫和适应性免疫反应的关键路径,它的激活会引发一系列信号级联反应,最终导致I型干扰素等关键免疫介质的产生,就像打开了免疫系统的“总开关”。
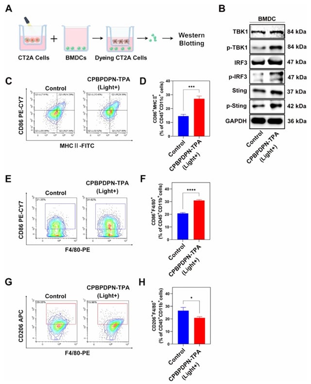
- 促进树突状细胞(DC)成熟:激活的STING通路以及DAMPs能够促进树突状细胞(DC)的成熟。成熟的DC会表达更多的表面标志物(如CD86和MHC-II),它们能够更有效地捕获肿瘤抗原,并将这些抗原呈递给T细胞,从而启动强大的特异性抗肿瘤免疫反应(如图7所示)。
- 诱导巨噬细胞M1型极化:DAMPs还能促进巨噬细胞从免疫抑制性的M2型向抗肿瘤的M1型转变。M1型巨噬细胞能够分泌促进炎症和免疫反应的细胞因子,并更有效地吞噬和清除癌细胞,从而改变肿瘤微环境的免疫抑制状态。
- 增强CD8+ T细胞浸润:最终,这些连锁反应会显著增加具有强大杀伤力的CD8+ T细胞在肿瘤内的浸润数量,并增强它们的活性,形成一个充满活力的抗肿瘤免疫微环境(如图6所示)。这些T细胞正是免疫系统直接杀死癌细胞的“主力军”。
通过这“三合一”的精妙机制,CPBPDPN-TPA成功逆转了免疫抑制性肿瘤微环境,将原本的“冷”肿瘤转变为“热”肿瘤,为后续的免疫治疗打下坚实基础。
临床前研究亮点:CPBPDPN-TPA联手PD-1抑制剂,抗肿瘤效果显著
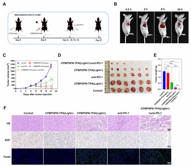
为了克服单一PDT的局限性,并进一步放大其免疫激活效应,研究团队将CPBPDPN-TPA介导的PDT与PD-1阻断(即PD-1抑制剂治疗)进行了联合应用。在CT2A皮下瘤小鼠模型中,实验结果令人鼓舞:
- 显著的肿瘤抑制效果:在肿瘤模型中,研究人员瘤内注射CPBPDPN-TPA后,发现荧光信号可在肿瘤部位维持24小时以上,表明光敏剂在肿瘤内有效富集。随后,联合治疗组(CPBPDPN-TPA光照+抗PD-1抗体)的肿瘤生长抑制最为显著,相较于单一疗法组和对照组,在实验结束时(21天)肿瘤体积最小,肿瘤重量最轻(如图5所示)。这表明,两种疗法的结合产生了强大的协同抗肿瘤效应,即1+1>2的效果。
- 广泛的癌细胞死亡:病理学分析(H&E染色和TUNEL染色)显示,联合治疗组的肿瘤组织坏死和凋亡最明显,Ki67阳性细胞(代表细胞增殖活跃度)数量最少。这直接证明了联合疗法能够高效地诱导癌细胞死亡,并抑制其增殖。
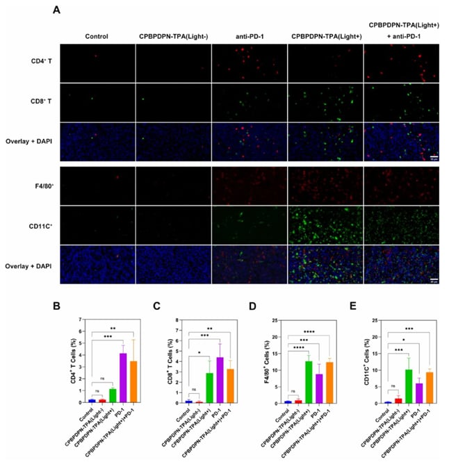
- 强大的免疫细胞浸润:免疫荧光染色结果证实,在CPBPDPN-TPA光照组和联合治疗组的肿瘤组织中,CD4+ T细胞、CD8+ T细胞、巨噬细胞和树突状细胞的浸润数量均显著增加。尤其在联合治疗组,免疫细胞的聚集更为明显,进一步证明了免疫微环境的成功重塑,更多免疫细胞被招募并激活。
- 免疫激活机制的明确:通过体外共培养实验(Transwell),研究团队进一步揭示了CPBPDPN-TPA的免疫激活机制。光照处理的癌细胞释放的DAMPs能够有效激活树突状细胞中的STING通路(表现为p-STING、p-TBK1、p-IRF3表达上调),促进其成熟(CD86+ MHCII+比例增加)。同时,它还能促进巨噬细胞向抗肿瘤的M1型极化(CD86+比例增加),并抑制其向免疫抑制的M2型极化(CD206+比例降低)(如图7所示)。这些数据从分子层面印证了CPBPDPN-TPA在免疫激活方面的强大能力。
- 良好的生物安全性:在整个治疗过程中,实验小鼠的体重和精神状态均保持良好,血常规和肝肾功能等指标也未见明显异常,表明该联合疗法在当前剂量下具有良好的生物安全性,为未来向临床转化奠定了基础。







未来展望:为癌症免疫治疗带来新曙光
这项由广东省人民医院等团队主导的创新研究,首次成功开发并验证了溶酶体靶向的I/II型AIE光敏剂CPBPDPN-TPA,并通过一系列精密的机制,实现了高效的免疫原性细胞死亡(ICD)诱导和肿瘤免疫微环境的重塑。其核心创新点可以总结为:
- 双重ROS高效杀伤:同时产生I型和II型活性氧,实现对癌细胞更彻底、更广泛的打击,克服了传统光敏剂效率低的局限。
- 精准溶酶体靶向:特异性富集于癌细胞的溶酶体,通过精确破坏自噬-溶酶体途径来增强ICD的诱导,是触发强大免疫反应的关键第一步。
- 全面免疫激活:通过激活关键的STING通路,促进树突状细胞成熟,诱导巨噬细胞向抗肿瘤的M1型极化,以及显著增加CD8+ T细胞浸润,从而将“冷”肿瘤转化为“热”肿瘤,为免疫系统清除肿瘤创造有利条件。
- PD-1协同增效:与PD-1抑制剂联用,在临床前模型中展现出显著增强的抗肿瘤疗效,为克服现有免疫检查点阻断疗法的耐药性提供了全新的、极具前景的策略。
这项研究为光动力疗法与免疫治疗的协同应用开辟了新的范式,提供了一种全新的、极具前景的抗癌策略。它不仅仅是简单地杀死癌细胞,更是通过精妙的分子设计,将癌细胞的死亡转化为免疫系统攻击肿瘤的强大信号。虽然目前这仍处于临床前研究阶段,还需要进一步的动物实验和严格的临床试验来验证其在人体内的安全性和有效性,但其所展现出的强大潜力,无疑为那些对传统免疫疗法反应不佳的癌症患者带来了新的希望。
对于正面临癌症挑战的患者及家属而言,了解这些前沿的科研进展至关重要。作为专注于抗癌资讯、药物信息和跨境购药渠道的MedFind平台,我们始终致力于为中国癌症患者提供最新、最权威的医疗信息和支持。未来,当这些创新疗法走向临床应用时,MedFind也将第一时间提供相关药物信息与获取渠道,帮助患者及时了解并可能受益于这些突破性进展。如果您对现有或未来的癌症治疗方案有任何疑问,或希望了解更多创新药物的获取途径,欢迎随时咨询,我们专业的团队将竭诚为您服务,共同探索生命的更多可能性。
参考文献
- [1] Song, Y., et al. A Type I/II Photosensitizer with Lysosome-Targeting Capabilities Induces Immunogenic Cell Death in Cancer Cells to Enhance Tumor Immunotherapy. ACS Nano. DOI: 10.1021/acsnano.5c14676.
