很多胃癌患者和家属都会有一个共同疑问:明明“免疫治疗”听起来很先进,为什么真正用到胃癌时,效果却常常没有想象中理想?答案往往不只在肿瘤细胞本身,还藏在肿瘤周围那个复杂的“免疫微环境”里。最新研究提示,胃癌可能会“训练”一类本该维持免疫平衡的细胞,让它们反过来保护肿瘤。本文将用更容易理解的方式,带您看懂胃癌免疫抑制、LAG3+ Treg、CD44以及丝甘蛋白聚糖之间的关系,并解释这项发现为什么值得胃癌患者关注。
为什么胃癌免疫治疗仍有难点
近年来,胃癌治疗进入了精准治疗和免疫治疗并行发展的阶段。部分患者可从抗PD-1等免疫治疗中获益,但从整体看,胃癌的免疫治疗效果仍存在明显个体差异。简单来说,有些患者“很敏感”,有些患者却“几乎不应答”,还有一些患者一开始有效,后来又出现耐药。
其中一个核心原因,就是肿瘤免疫微环境太复杂。可以把人体免疫系统想象成一支“清除异常细胞的部队”,而肿瘤则像一个会伪装、会挖地道、还会策反敌军的对手。胃癌细胞不仅自己生长,还会分泌一些分子,改变周围免疫细胞的行为,让原本该杀伤肿瘤的免疫系统“刹车”。
这项研究聚焦的,正是胃癌如何推动一类具有强抑制作用的免疫细胞扩增,从而让抗肿瘤免疫越来越弱。
Treg是什么?为什么它会“帮倒忙”
Treg本来是免疫系统的“刹车片”
调节性T细胞,也就是Treg,是免疫系统中非常重要的一类细胞。它们的正常职责,是防止免疫反应过强,避免身体攻击自身正常组织。换句话说,Treg本来是人体维持平衡的重要“刹车片”。
但在肿瘤环境里,这个“刹车片”有时会被肿瘤利用。Treg过多,就像在抗肿瘤战场上不断踩刹车,导致真正负责攻击肿瘤的免疫细胞,尤其是CD8+ T细胞,难以发挥作用。结果就是:肿瘤更容易逃避免疫监视,免疫治疗效果也可能被削弱。
LAG3+ Treg更值得警惕
研究发现,在胃癌组织里,不仅Treg会增多,其中一类表达LAG3的Treg,也就是LAG3+ Treg,尤其值得关注。可以把它理解为“抑制能力更强的一群Treg”。它们更像被肿瘤“定向培养”出来的免疫抑制细胞,可能在胃癌免疫逃逸中扮演关键角色。
这意味着,未来如果只盯着肿瘤细胞本身,可能还不够;如果能同时减弱这类免疫抑制细胞的形成和功能,才更有机会真正提升免疫治疗效果。
这项研究发现了什么
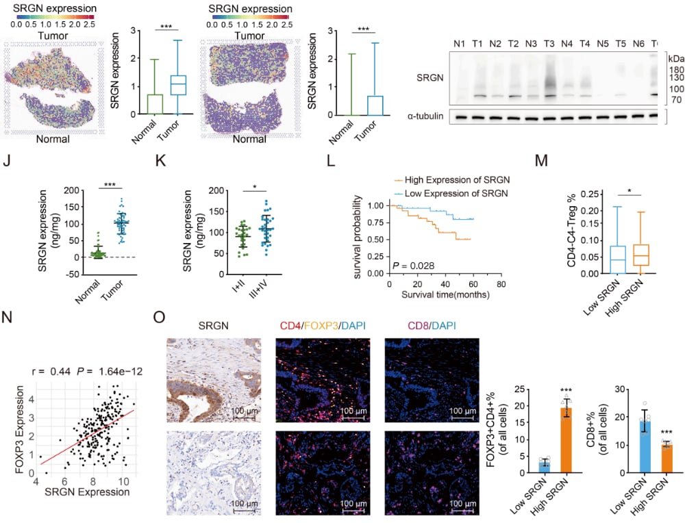
这项发表于《Cancer Research》的研究,围绕胃癌中的免疫抑制机制展开。研究人员分析了23对胃癌组织和癌旁正常胃黏膜组织的整合单细胞RNA测序数据,发现:
- Treg在胃癌组织中明显富集;
- Treg的富集程度与丝甘蛋白聚糖水平相关;
- 肿瘤细胞来源的丝甘蛋白聚糖可促进LAG3+ Treg分化;
- 阻断丝甘蛋白聚糖-CD44信号后,可减弱免疫抑制并抑制肿瘤进展。
这项研究的重要意义在于,它不仅描述了“胃癌里有更多Treg”,还进一步解释了:是谁在推动这些Treg变多,尤其是谁在推动LAG3+ Treg形成。

胃癌免疫抑制中,丝甘蛋白聚糖推动LAG3+ Treg分化的关键机制示意。
丝甘蛋白聚糖是什么
丝甘蛋白聚糖,英文名为serglycin,缩写常写作SRGN,是一种蛋白聚糖。很多患者看到这类名词会觉得陌生,其实可以把它理解为肿瘤细胞释放出的“信息分子”之一。它不仅参与肿瘤细胞之间的交流,也会影响肿瘤周围免疫细胞、成纤维细胞等多种细胞行为。
研究团队此前已发现,丝甘蛋白聚糖可以参与胃癌进展相关的炎症和微环境调控。而这次,他们进一步发现,丝甘蛋白聚糖还会直接影响T细胞,尤其是Treg。
更关键的是,T细胞表面存在一个受体叫CD44。这个受体在T细胞中表达,而在Treg上尤其较高。也就是说,胃癌细胞释放出的丝甘蛋白聚糖,很可能通过CD44这个“接口”,把错误指令传给Treg。
胃癌如何把Treg“培养”成更强抑制型
第一步:丝甘蛋白聚糖结合CD44
可以把CD44理解为T细胞表面的“接收器”。当肿瘤来源的丝甘蛋白聚糖与CD44结合后,Treg内部一连串信号就被激活。
第二步:启动TGFβRI/Smad3通路
研究显示,丝甘蛋白聚糖通过CD44/TGFβRI/Smad3这条信号通路,促进Treg朝着LAG3+ Treg方向分化。对患者来说,最重要的理解是:肿瘤不是被动等待免疫细胞来攻击,而是在主动“教育”免疫细胞,改变它们的身份和功能。
第三步:改变细胞代谢与氧化状态
这项研究还揭示了更深入的机制。丝甘蛋白聚糖-CD44信号会触发糖酵解,并促进活性氧清除。听起来复杂,其实可以这样理解:细胞就像一台机器,代谢状态决定它的运行模式;而活性氧则像机器运转时产生的“火花”。当这些“火花”被快速清除后,某些蛋白的修饰状态会发生改变。
第四步:让LAG3更稳定,不容易被降解
研究指出,活性氧减少后,LAG3的M171位点氧化修饰减弱,这会增强LAG3二聚化,同时破坏其与PELI1的相互作用,最终抑制LAG3的K48连接型泛素化及其降解。翻译成更直白的话就是:LAG3这个抑制性分子变得更稳定、更不容易被细胞清除,于是Treg表面的LAG3表达升高,免疫抑制能力增强。
这是一条从受体信号、细胞代谢、氧化修饰到蛋白稳定性的“连锁反应”。也正因如此,这项研究被认为不仅发现了一个现象,更给出了比较完整的机制解释。

研究显示,胃癌组织中Treg富集,并与丝甘蛋白聚糖水平呈相关。
这项发现对胃癌患者意味着什么
1. 找到免疫治疗效果不佳的新解释
过去提到胃癌免疫治疗效果不理想,大家更多会想到PD-L1表达、肿瘤突变负荷、微卫星不稳定状态等指标。但这项研究提醒我们,Treg尤其是LAG3+ Treg的富集,也可能是重要原因之一。
2. 提供新的联合治疗思路
如果丝甘蛋白聚糖-CD44轴确实是驱动LAG3+ Treg形成的关键因素,那么未来就可能出现新的治疗组合思路,比如在现有免疫治疗基础上,联用针对这条通路的干预策略,帮助解除免疫抑制。
需要强调的是,这项研究提供的是临床前证据,说明它在科学上很有前景,但距离成熟临床方案仍需更多研究验证。患者不能据此自行替代现有标准治疗。
3. LAG3可能成为更受关注的靶点
LAG3本身已是肿瘤免疫领域的热门靶点之一。对胃癌来说,这项研究进一步提示:LAG3不仅可能与T细胞耗竭相关,还可能与Treg介导的免疫抑制密切相关。未来围绕LAG3开展更精准的患者筛选和联合用药探索,值得持续关注。
核心结论一张表看懂
| 研究问题 | 主要发现 | 临床意义 |
|---|---|---|
| 胃癌中为什么会出现明显免疫抑制 | Treg在胃癌组织中富集,且与丝甘蛋白聚糖水平相关 | 解释部分患者免疫治疗反应差的原因 |
| 谁在推动更强抑制型Treg形成 | 肿瘤来源丝甘蛋白聚糖通过CD44/TGFβRI/Smad3促进LAG3+ Treg分化 | 提示新的干预靶点 |
| LAG3为什么会升高 | 丝甘蛋白聚糖-CD44信号改变糖酵解、活性氧和泛素化过程,使LAG3更稳定 | 为联合免疫治疗提供机制基础 |
| 阻断该通路会怎样 | 抗CD44抗体阻断后,LAG3+ Treg分化和抑制功能下降,肿瘤生长受抑 | 支持未来开发新型联合治疗策略 |
患者现在最该关心什么
不要把“新靶点”直接等同于“已有成熟新药”
很多患者看到“新靶点”“重大突破”几个字,容易立刻联想到“是不是马上有药用了”。这是可以理解的,但需要冷静区分:基础研究发现、临床前研究、临床试验、正式获批应用,是不同阶段。
这项研究的价值非常高,但目前更主要的意义是为胃癌免疫治疗提供新的研发方向,而不是意味着相关新方案已经成为常规标准治疗。
治疗决策仍要回到病情分层
胃癌患者是否适合免疫治疗、靶向治疗、化疗联合方案,需要结合多方面信息综合判断,例如:
- 病理类型和分期;
- HER2状态;
- PD-L1表达情况;
- MMR/MSI状态;
- 既往治疗经过;
- 体力状态和并发症;
- 是否存在营养不良、梗阻、出血等现实问题。
因此,看到前沿研究后,更推荐患者做的是:带着问题去问医生,而不是自行更改治疗方案。
接受免疫治疗期间,居家管理要注意什么
虽然本文讨论的是机制研究,但对正在接受免疫治疗或联合治疗的胃癌患者来说,规范的居家管理同样重要。很多时候,疗效和安全性并不只由药物决定,也和患者能否早期识别不良反应、及时沟通密切相关。
常见不适别硬扛
免疫治疗可能出现乏力、食欲下降、皮疹、腹泻、咳嗽、发热、甲状腺功能异常等问题。若症状轻微,也应记录发生时间、持续多久、是否加重,并在复诊时主动告知医生。
一旦出现以下情况,应尽快联系医生或就医:
- 持续腹泻,尤其是次数明显增多;
- 气短、胸闷、持续咳嗽;
- 黄疸、尿色加深、明显恶心呕吐;
- 严重皮疹、发热不退;
- 明显乏力、头晕、心慌;
- 意识变化、剧烈头痛等少见但危险的症状。
胃癌患者的饮食管理更要精细
胃癌患者常伴有食欲差、消化能力下降、体重下降。居家饮食建议以“少量多餐、优先保证能量和蛋白质”为原则:
- 每天可分5到6餐,避免一次吃太多;
- 优先选择易消化、高蛋白食物,如鸡蛋、鱼、豆制品、瘦肉、酸奶等;
- 出现早饱时,可尝试营养补充制剂,在医生或营养师指导下使用;
- 减少过油、过辣、过硬食物刺激;
- 若有恶心,可选择温凉、气味较淡的食物;
- 若体重持续下降,应尽早寻求营养支持,而不是单纯“硬吃”。
心理压力大很正常,但别独自承受
面对胃癌和复杂治疗方案,患者与家属都可能长期处在紧绷状态。建议把“情绪管理”也看作治疗的一部分:
- 把担心的问题写下来,复诊时逐条问清;
- 减少被碎片化信息反复惊吓;
- 把关注点放在“下一步怎么做”,而不是“为什么偏偏是我”;
- 必要时寻求心理支持或病友互助,但不要被未经证实的偏方带偏。
这项研究未来可能走向哪里
从研发逻辑看,未来值得关注的方向可能包括:
- 筛选更适合的患者:哪些胃癌患者存在更明显的丝甘蛋白聚糖-CD44-LAG3轴激活,可能是未来精准治疗的关键。
- 探索联合治疗:是否能与现有免疫治疗、化疗或其他靶向治疗联用,提高总体获益。
- 开发新的生物标志物:帮助预测疗效、判断预后、监测耐药趋势。
- 推动临床试验:把基础发现真正转化为患者可及的治疗方案。
也就是说,这项研究最珍贵的地方,不只是发现了一个分子,而是为胃癌免疫治疗“为什么效果有限、下一步如何改进”提供了一条更清晰的路线图。
写在最后:前沿研究的意义,在于给治疗打开新门
对于胃癌患者来说,最难受的往往不是“治疗辛苦”本身,而是不知道下一步还有没有路。这项研究告诉我们,胃癌并不是“无从下手”,而是研究者正在不断拆解它制造免疫抑制的具体方法。一旦机制被看清,新的治疗策略就更有可能出现。
如果您或家人正在面对胃癌治疗中的选择困难,比如“是否适合免疫治疗”“已有方案效果不理想怎么办”“海外是否有值得关注的新药或临床进展”,可以借助专业平台做更系统的梳理。MedFind持续关注全球抗癌前沿研究、药物动态与诊疗指南,也可为患者提供辅助问诊与前沿药物信息支持,帮助家属把复杂文献和治疗方案翻译成真正能落地的决策参考。对于已经明确方案、但面临药物可及性问题的家庭,也可进一步了解跨境直邮相关服务。在抗癌这条路上,信息差缩小一点,治疗选择就可能更清晰一点。
参考文献:Shen L, Shen J, Ping X, et al. Serglycin Drives LAG3+ Treg Differentiation and Immunosuppression in Gastric Cancer. Cancer Research. 2026. doi:10.1158/0008-5472.CAN-25-3071.
