癌症,特别是晚期癌症的转移,一直是困扰无数患者及其家庭的巨大难题,它不仅让治疗变得复杂,更严重影响着患者的生存预后。当您或家人不幸罹患食管癌时,每一个关于疾病进展和潜在治疗方案的信息都弥足珍贵。近日,一项发表在国际期刊《J Nanobiotechnology》上的突破性研究,揭示了一个令人震惊的发现:一种常见的口腔细菌——牙龈卟啉单胞菌,作为引发牙周病的“罪魁祸首”,竟然能通过其分泌的胞外囊泡,悄无声息地推动食管鳞癌的转移!这项研究不仅为我们理解食管鳞癌的恶化机制打开了新的视角,更指明了未来潜在的干预靶点,可能为深受食管癌转移困扰的患者带来新的希望。本文将带您深入解读这一复杂机制,并探讨如何通过简单的口腔护理,为抗癌之路增添一份力量。

牙周病不再只是“小毛病”:口腔细菌与全身健康的惊人关联
我们常常认为,牙龈出血、口臭等牙周问题只局限于口腔。但事实上,口腔是人体微生物种类最丰富的区域之一,居住着数以百亿计的细菌。这些微生物并非“各自为政”,它们与身体其他部位的健康息息相关。近年来,越来越多的研究发现,口腔菌群失衡不仅可能诱发心血管疾病、糖尿病,甚至与多种癌症的发生发展有着千丝万缕的联系。其中,牙龈卟啉单胞菌(Porphyromonas gingivalis)因其在多种恶性肿瘤中的“促癌”作用而备受关注。
食管癌,尤其是食管鳞状细胞癌,是全球范围内高发的消化道恶性肿瘤,其特点是早期症状不明显,发现时往往已是中晚期。数据显示,食管鳞癌患者的五年生存率普遍较低,晚期转移是导致治疗失败和预后不佳的核心原因。面对这样的严峻挑战,科学家们一直在努力寻找新的致病因素和治疗靶点。而这项最新研究的发现,无疑为我们提供了一个全新的线索:或许,我们口腔中的微小生物,才是癌症转移的“幕后推手”之一。
深度解读:牙龈卟啉单胞菌如何“助推”食管鳞癌转移?
这项重磅研究首次完整揭示了牙龈卟啉单胞菌促进食管鳞癌转移的分子机制,让我们看到了一个此前被忽视的“癌症盟友”。研究人员通过一系列精密的实验,逐步描绘出了一幅清晰的致病图谱。
食管鳞癌组织中的“不速之客”:牙龈卟啉单胞菌的富集与不良预后
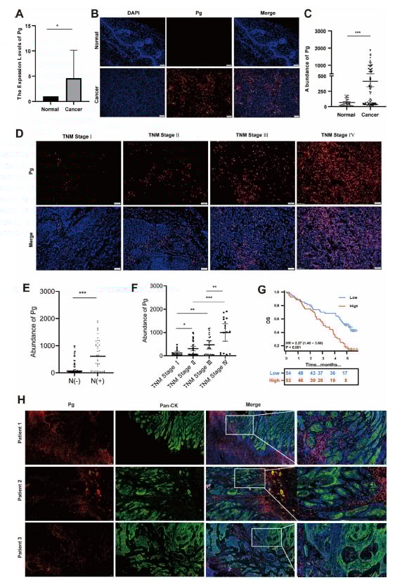
首先,研究团队利用先进的16S rRNA基因测序和荧光原位杂交技术,对大量食管鳞癌患者的肿瘤组织和癌旁正常组织进行了对比分析。结果发现,牙龈卟啉单胞菌在食管鳞癌的肿瘤组织中“安营扎寨”,其数量(丰度)显著高于正常组织。这就像是癌细胞给自己找来了一群“帮凶”。

更令人担忧的是,这种细菌的丰度越高,患者的病情往往越严重:它与肿瘤的TNM分期(肿瘤大小、淋巴结转移和远处转移的综合评估)和淋巴结转移程度呈正相关。简单来说,细菌越多,癌症可能越晚期,转移的风险也越大。

通过对患者的总生存期(Overall Survival, OS,指从确诊或治疗开始到死亡的时间)数据分析,研究人员发现,牙龈卟啉单胞菌丰度高的患者,其生存时间明显缩短。进一步的多因素Cox分析证实,这种细菌的丰度可以作为一个独立的预测指标,帮助医生判断食管鳞癌患者的预后好坏。此外,单细胞转录组分析揭示,牙龈卟啉单胞菌主要与食管鳞癌的恶性细胞直接“交流”,调控它们的基因表达过程,从而影响癌细胞的行为。
胞外囊泡:细菌传递“促癌信号”的秘密武器
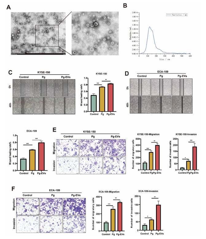
那么,牙龈卟啉单胞菌究竟是如何发挥其促癌作用的呢?研究人员发现,这些细菌并非直接攻击癌细胞,而是通过分泌一种叫做“胞外囊泡”(Extracellular Vesicles)的微小颗粒。您可以把它们想象成细菌发出的“快递包裹”,里面装着各种信号分子。

这些直径仅为100至250纳米的圆形或椭圆形膜状囊泡,虽然不会直接促进癌细胞的增殖(生长),却能显著增强食管鳞癌细胞的迁移(移动)和侵袭(穿透)能力。实验表明,这些“快递包裹”在促进癌症转移方面的效果,甚至比细菌本身还要强大。
在动物实验中,研究者将食管鳞癌细胞与牙龈卟啉单胞菌胞外囊泡一同注射到裸鼠体内,结果发现,肺部、肝脏及淋巴结的转移灶数量显著增加。这直接证明了胞外囊泡在体内促进远处转移的能力。如果抑制这些囊泡的分泌,细菌的促转移作用就会大大减弱。
更深入的机制研究发现,这些胞外囊泡能诱导癌细胞发生“上皮间质转化”(Epithelial-Mesenchymal Transition, EMT)。这是一种癌细胞获得“跑路”能力的关键过程,就像癌细胞从固定不动的“上皮细胞”形态,转变为可以到处移动和侵犯的“间质细胞”形态。它们通过抑制E-钙粘蛋白(E-cadherin)的表达,同时促进N-钙粘蛋白(N-cadherin)、波形蛋白(Vimentin)及Snail等蛋白的表达,让癌细胞变得更具侵略性,更容易转移。
NFATC2:癌细胞“转移开关”的核心分子
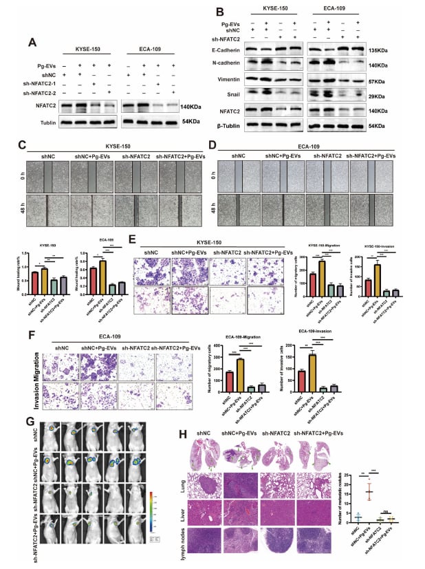
研究人员通过转录组测序(一种分析基因表达水平的技术),发现经过牙龈卟啉单胞菌胞外囊泡处理后,食管鳞癌细胞中一个名为NFATC2的基因表达水平显著上调。NFATC2就像一个核心的“转移开关”。

当研究人员通过基因技术敲低NFATC2的表达时,癌细胞的“跑路”能力和侵袭能力都显著减弱。在动物模型中,敲低NFATC2同样能有效阻止胞外囊泡诱导的食管鳞癌远处转移。这表明,NFATC2是牙龈卟啉单胞菌胞外囊泡发挥促转移作用不可或缺的关键分子。
PRKACB/JNK/NFATC2轴:食管鳞癌转移的“指挥链”
为了揭示胞外囊泡如何调控NFATC2,研究人员进一步深入探索。他们发现,牙龈卟啉单胞菌胞外囊泡能够特异性地激活JNK通路(JNK pathway),而JNK正是MAPK信号通路中的一个重要分支,参与细胞的生长、分化和凋亡等多种生命活动。
当使用JNK抑制剂(一种能阻断JNK通路活性的药物)进行干预时,胞外囊泡诱导的NFATC2上调以及癌细胞的迁移、侵袭能力增强的效应都被逆转了。这说明JNK通路在其中扮演着承上启下的关键角色。
更重要的是,研究发现牙龈卟啉单胞菌胞外囊泡还能显著上调PRKACB的表达。PRKACB就像这条“指挥链”的“发令官”。敲低PRKACB后,JNK的活性下降,NFATC2的表达也随之降低,食管鳞癌细胞的恶性表型(转移能力)也明显减弱。这表明PRKACB是激活JNK通路的“上游分子”。
至此,一条清晰的“指挥链”浮出水面:牙龈卟啉单胞菌胞外囊泡首先诱导PRKACB表达上调,PRKACB进而激活JNK通路,最终导致NFATC2水平升高,共同推动食管鳞癌的转移和进展。这条被称为“PRKACB/JNK/NFATC2轴”的信号通路,正是细菌促癌的关键“指挥链”。

从研究到临床:对食管鳞癌患者的意义与未来展望
这项研究的发现,不仅仅停留在实验室层面,它对食管鳞癌的临床诊疗具有重要的启示意义。
潜在的预后评估指标与治疗靶点
研究人员通过对106例食管鳞癌患者的临床样本进行免疫组化分析,验证了他们的发现。结果显示,那些牙龈卟啉单胞菌丰度高的患者,其PRKACB和NFATC2的表达水平也显著升高,且PRKACB与NFATC2的表达呈正相关。这进一步证实了这条“指挥链”在实际患者体内的存在。
更重要的是,高PRKACB或高NFATC2表达的食管鳞癌患者,其总生存期都更短,并且这两个分子都与淋巴结转移显著相关。这意味着,PRKACB和NFATC2有望成为食管鳞癌患者预后评估的潜在生物标志物。医生未来或许可以通过检测这些指标,更准确地判断患者的预后风险,从而制定更个性化的治疗方案。
此外,这项研究为食管鳞癌的治疗提供了全新的靶点。如果能够开发出特异性抑制PRKACB、JNK或NFATC2活性的药物,或者通过某些方式抑制牙龈卟啉单胞菌胞外囊泡的分泌和作用,就有望有效阻断食管鳞癌的转移进程,这对于晚期转移性食管鳞癌患者来说,无疑是带来了新的治疗希望。
口腔健康:抗癌路上不可忽视的一环
这项研究也再次敲响了警钟:口腔健康与全身健康,尤其是与癌症的发生发展,存在着密切的联系。我们日常看似简单的口腔护理,比如刷牙、使用牙线、定期洁牙,可能都不仅仅是为了保持口气清新,更是为了预防潜在的全身性疾病。
对于普通人,特别是食管癌高风险人群(如吸烟、饮酒、有家族史者),积极防治牙周病显得尤为重要。保持良好的口腔卫生习惯,定期进行口腔检查,及时治疗牙周疾病,或许能从源头上减少牙龈卟啉单胞菌的“作恶”机会,从而降低患食管鳞癌的风险,或者至少减缓其进展。
MedFind平台一直致力于为癌症患者和家属提供最新、最全面的抗癌资讯和治疗方案。我们深知,面对癌症,任何一点新的研究进展都可能点燃希望。这项研究提醒我们,在关注传统治疗方法的同时,也不能忽视身体其他部位的健康管理。
总结
总而言之,牙龈卟啉单胞菌及其胞外囊泡通过激活PRKACB/JNK/NFATC2轴来促进食管鳞癌转移的机制,是一项具有里程碑意义的发现。它不仅加深了我们对食管鳞癌生物学行为的理解,更为开发新的诊断工具和治疗策略提供了坚实的理论基础。尽管针对这一机制的药物研发仍在早期阶段,但可以预见,未来有望出现能够靶向这些关键分子的创新疗法。在此之前,我们能做的就是从现在开始,重视口腔健康,将其纳入癌症预防和管理的重要一环。如果您对食管癌的最新治疗进展、靶向药物或免疫疗法有任何疑问,欢迎随时咨询MedFind,我们将竭诚为您提供专业的抗癌资讯和购药协助。
参考文献
Hong K, Zhang H, Qi J, et al. Porphyromonas gingivalis extracellular vesicles promotes tumor metastasis in esophageal squamous cell carcinoma by inducing PRKACB/JNK/ NFATC2 axis. J Nanobiotechnology. 2025;24(1):66. Published 2025 Dec 19. doi:10.1186/s12951-025-03932-8
