癌症,一个让无数家庭为之揪心的字眼。然而,随着医学的飞速发展,特别是免疫治疗的兴起,我们对抗癌症的武器库正在不断壮大。免疫治疗通过调动患者自身的免疫系统来攻击癌细胞,为许多传统疗法束手无策的晚期癌症患者带来了新的希望。但即便如此,免疫治疗也并非万能,不少患者在治疗后效果不佳或出现耐药,其中一个重要原因就是T细胞——我们免疫系统中的“抗癌战士”——会陷入“疲劳”甚至“衰竭”状态。令人振奋的是,最近《Nature》杂志发表了一项重磅研究,揭示了一个全新的免疫检查点SLAMF6,它有望成为克服T细胞衰竭、显著增强抗肿瘤免疫反应的新靶点,为癌症患者带来突破性的治疗策略。
癌症免疫治疗:希望与挑战并存
免疫治疗如何“唤醒”我们的身体抗癌?
想象一下,我们的身体内有一支时刻巡逻的“军队”——免疫系统。这支军队中的T细胞,就像是身手敏捷、精准打击的特种兵,能够识别并清除体内的癌细胞。然而,狡猾的癌细胞往往会“伪装”自己,或者释放一些“信号”来蒙蔽、甚至麻痹T细胞,让这些特种兵无法发挥作用,这就是所谓的“免疫逃逸”。免疫治疗,特别是免疫检查点抑制剂,其作用就像是拆除癌细胞设置的“路障”或“手铐”,让T细胞重新获得攻击能力。例如,我们常听说的PD-1和CTLA-4抑制剂,就是通过阻断T细胞表面的这些“刹车”信号,来释放T细胞的活性,使其恢复抗癌功能。这些药物的问世,无疑是癌症治疗史上的里程碑。
免疫治疗的“阿喀琉斯之踵”:T细胞的“疲劳战”
尽管免疫检查点抑制剂取得了巨大成功,但仍有相当一部分患者受益有限,甚至出现治疗无效。其中一个核心问题就是T细胞在长期与癌细胞的“战斗”中,会逐渐变得疲惫不堪,失去原有的杀伤力,我们称之为“T细胞衰竭”。衰竭的T细胞不仅无法有效清除癌细胞,还会表现出增殖能力下降、细胞因子分泌减少等功能障碍。这就像一支在战场上持续作战而得不到休息的军队,最终会因为精疲力尽而无法完成任务。因此,科学家们一直在寻找新的策略,希望能找到更多T细胞上的“开关”,来逆转这种衰竭,让T细胞持久地保持战斗力。
揭秘肿瘤免疫治疗新靶点:SLAMF6
SLAMF6是什么?为何成为焦点?
在这项突破性研究中,科学家们将目光投向了信号传导淋巴细胞激活分子6(SLAMF6,也被称为Ly108)。它是一种存在于免疫细胞表面的受体,主要表达于一种特殊的T细胞亚群——“祖细胞或干细胞样耗竭T细胞”(Tpex细胞)。值得注意的是,Tpex细胞与那些已经“精疲力尽”的“终末耗竭T细胞”(Tex细胞)不同,它仍然保留着在免疫检查点阻断后恢复功能的能力,可以被看作是T细胞的“预备役”部队。因此,如果能有效地激活Tpex细胞,使其不走向终末衰竭,无疑能为抗癌免疫反应提供源源不断的动力。然而,过去对于SLAMF6在T细胞中的具体作用一直存在争议,因为它似乎既有激活作用,也有抑制作用,这使得对其作为治疗靶点的评估变得复杂。
蒙特利尔医学研究所André Veillette团队的研究,首次明确揭示了SLAMF6的真实面目:它主要通过T细胞表面的“同型相互作用”(即两个SLAMF6分子之间相互作用)来发挥抑制作用。这种相互作用就像T细胞内部的一个“自我刹车”机制,会抑制T细胞的激活,并限制其抗肿瘤免疫功能。更重要的是,这种抑制作用与肿瘤细胞是否表达SLAMF6无关,完全是T细胞自身的调节行为。简单来说,SLAMF6就像T细胞上一个不为人知的“隐形刹车”,如果能解除这个刹车,T细胞就能被“松绑”,更有效地对抗癌症。

突破性发现:SLAMF6如何抑制T细胞,又如何被“解除封印”?
研究发现一:SLAMF6的缺失增强了T细胞的激活和抗肿瘤免疫
为了探究SLAMF6的真正功能,研究团队首先在小鼠模型中进行了实验。他们发现,如果T细胞中缺少了SLAMF6,这些T细胞在受到刺激时会表现出更强的增殖能力、产生更多的细胞因子(这些是 T 细胞发挥杀伤作用的“武器”),以及更强的杀伤活性。这意味着,SLAMF6确实在小鼠T细胞中扮演了一个抑制性调控分子的角色。在体内肿瘤模型中,缺乏SLAMF6的CD8⁺T细胞(最主要的“抗癌特种兵”)能够显著增强抗肿瘤免疫力,有效地抑制肿瘤生长。这表明,移除SLAMF6这个“刹车”,能够让T细胞的抗癌能力大幅提升。当然,研究也提示,这种增强的免疫反应如果失控,可能会导致一些自身免疫问题,比如移植物抗宿主病,这提醒我们在未来的药物开发中需要精细调控。

研究发现二:SLAMF6通过“秘密警察”SHP-1抑制T细胞信号传导
那么,SLAMF6究竟是如何发挥抑制作用的呢?研究人员进一步深入探讨了其分子机制。他们发现,SLAMF6是通过一个名为SHP-1的磷酸酶来抑制T细胞活化的。磷酸酶就像免疫细胞内部的“信号调节器”,可以移除某些信号分子上的磷酸基团,从而“关闭”或“减弱”信号。当T细胞受到刺激时,会产生一系列信号通路,最终导致T细胞的激活。而SLAMF6与SHP-1结合后,SHP-1就会抑制T细胞早期信号传导途径,特别是TCR(T细胞受体)介导的信号。可以理解为,SLAMF6像是一个开关,打开后就调动SHP-1这个“秘密警察”去阻止T细胞的“信号传递”,从而让T细胞无法充分启动其抗癌功能。这项发现精确地揭示了SLAMF6抑制T细胞活性的关键分子机制。

研究发现三:人T细胞也受到SLAMF6的抑制,阻断抗体有望“解除封印”
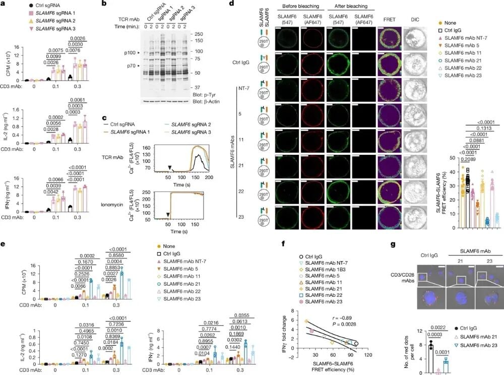
更重要的是,这些在小鼠模型中观察到的现象,在人类T细胞中也得到了证实!通过基因编辑技术,研究人员构建了缺乏SLAMF6的人类T细胞,结果显示这些T细胞在被刺激后,其激活信号和钙信号(T细胞激活的关键指标)都显著增强。这强有力地说明,SLAMF6在人类T细胞中同样扮演着重要的抑制角色。基于此,研究团队进一步筛选并鉴定出了一系列能够高效阻断SLAMF6“同型相互作用”的单克隆抗体。这些抗体能够像一把“钥匙”一样,精确地阻断SLAMF6之间的相互作用,从而“解除”T细胞的抑制。实验结果显示,这些阻断性抗体能显著增强人类T细胞的激活,其效果与阻断程度高度相关。这预示着,针对SLAMF6的单克隆抗体有望成为一种新型的免疫治疗药物。

研究发现四:阻断SLAMF6单抗可抑制肿瘤,并与PD-L1抗体协同作战
这项研究最令人激动的部分在于,阻断SLAMF6的单克隆抗体在多种小鼠肿瘤模型中,都展现出了强大的抗肿瘤效果!使用阻断型SLAMF6单抗治疗后,小鼠体内的肿瘤生长被显著抑制,肿瘤组织中浸润的T细胞数量明显增加(这表明更多的“抗癌特种兵”进入了战场),并且这些T细胞分泌的抗肿瘤因子(如IFNγ和TNF)也显著增多。这意味着,通过阻断SLAMF6,我们不仅增加了T细胞的数量,更提升了它们的“战斗力”。
此外,研究还发现,阻断SLAMF6能够减少肿瘤微环境中“耗竭型T细胞”的比例,并促进那些具有“干性”或“激活”表型的T细胞群体的形成,这些T细胞被认为是更有可能在长期抗肿瘤反应中发挥作用的。更令人鼓舞的是,当SLAMF6阻断抗体与现有的PD-L1抗体(另一种经典的免疫检查点抑制剂)联合使用时,抗肿瘤效应更加强大。这提示我们,SLAMF6不仅自身是一个有前景的新靶点,还可能与现有免疫疗法形成“组合拳”,共同对抗癌症,有望克服部分患者对现有免疫疗法不敏感的问题。

临床前景展望:SLAMF6靶向疗法能为患者带来什么?
这项《Nature》研究的发现意义非凡,它系统揭示了SLAMF6在人类和小鼠T细胞中作为“抑制性免疫检查点”的作用机制。以往一些对SLAMF6的“激动性抗体”的报道,实际上可能通过部分阻断其顺式相互作用而产生了激活效应。而现在,科学家们有了更精准高效的阻断抗体,能够完全模拟SLAMF6缺失所带来的T细胞增强活化效果。由于SLAMF6在多种T细胞亚群中广泛表达,其阻断可能激活更广泛的T细胞群体参与抗肿瘤免疫,并减少T细胞的耗竭状态,这为其作为新型免疫治疗靶点提供了坚实的理论依据。
潜在的治疗优势:
- 克服T细胞衰竭:通过解除SLAMF6对T细胞的抑制,有望逆转T细胞衰竭,让“抗癌特种兵”重新焕发活力。
- 广谱抗癌潜力:由于T细胞在对抗多种癌症中都发挥作用,针对SLAMF6的疗法可能对多种实体瘤和血液肿瘤都有效。
- 与现有疗法协同:与PD-1/PD-L1抑制剂等现有免疫疗法联合,有望进一步提高治疗效果,惠及更多患者。
- 新的药物开发方向:为医药研发开辟了一个全新的赛道,未来可能出现针对SLAMF6的创新药物。
药物研发之路:从实验室到病床还有多远?
尽管这项研究带来了巨大的希望,但从实验室的发现到真正的临床药物,还需要漫长而严谨的道路。通常,一个新药的研发需要经过:
- 临床前研究:在细胞和动物模型中评估药物的安全性、有效性和作用机制。目前SLAMF6的研究正处于这一阶段的后期。
- 临床试验(I、II、III期):在人体中逐步验证药物的安全性、最佳剂量、有效性,并与现有标准疗法进行对比。这是一个耗时且成本巨大的过程。
- 监管审批:在完成临床试验后,需要获得各国药品监管机构的批准才能上市。
因此,针对SLAMF6的靶向药物可能还需要数年甚至更长时间才能真正上市惠及患者。在此过程中,可能还会面临如何精准给药、如何控制潜在的免疫相关副作用等挑战。但无论如何,这项研究已经为我们指明了方向,提供了一个充满希望的抗癌新靶点。
MedFind:您的全球抗癌药物与信息平台
面对层出不穷的抗癌新疗法和新发现,癌症患者和家属常常感到信息焦虑和迷茫。作为癌症患者家属发起的平台,MedFind深知获取最新、最可靠信息的迫切性。我们致力于:
-
获取前沿资讯,洞悉治疗趋势
- 我们会持续关注全球最新的抗癌研究进展,包括像SLAMF6这样的革命性发现,并将其转化为通俗易懂的科普文章,帮助您及时了解全球抗癌最前沿的知识。
-
AI辅助问诊,个性化定制方案
- 通过先进的AI技术,MedFind能够结合您的具体病情,提供初步的智能问诊和个性化的治疗方案建议,帮助您更好地与医生沟通,制定最适合您的治疗策略。
-
跨境购药直邮,安全便捷有保障
- 当一些创新药物尚未在国内上市,或者价格较高时,MedFind能协助您构建安全、合法的跨境购药渠道。通过我们平台,您可以了解全球抗癌药品的上市情况、价格信息,并享受药品直邮到家的便捷服务。我们将严格确保药品来源的合法性和运输过程的安全性,让您足不出户就能获取全球优质抗癌药。(了解更多MedFind服务)
结语
SLAMF6的发现为肿瘤免疫治疗领域注入了新的活力,让我们看到了克服T细胞衰竭、增强抗癌免疫力的曙光。虽然距离新药上市仍需时日,但每一次这样的科学突破,都为癌症患者带来了更多的希望。在抗癌的道路上,我们始终坚信,科学的进步和患者的坚持是最终胜利的关键。MedFind将始终与您同行,提供最及时、最专业的信息支持和药物获取渠道,帮助您更好地应对挑战,把握每一次生的希望。
