亲爱的癌症患者朋友及家属们,每一项医学研究的进展,都承载着我们对战胜癌症的无限希望。今天,MedFind将为大家深入解读一项来自西湖大学董晨团队的重磅发现,这项研究不仅揭示了免疫细胞抗癌的全新机制,更可能为未来的癌症免疫治疗带来突破性策略,点亮新的希望之光。在复杂的肿瘤微环境中,我们体内的免疫“卫士”——T细胞常常会陷入“疲惫”状态,极大地影响了抗癌效果。这项新研究正是瞄准了这一关键挑战,带来了振奋人心的答案。
免疫治疗的基石:CD8+ T细胞——我们体内的“抗癌特种兵”
首先,让我们认识一下对抗肿瘤的“主力军”——CD8+ T细胞。它们就像我们体内的“抗癌特种兵”,能精准识别并清除癌细胞。当身体内出现癌细胞时,CD8+ T细胞会迅速出动,直接攻击并消灭这些异常细胞,是免疫系统对抗癌症的核心力量。然而,在肿瘤这个特殊的“战场”上,癌细胞总有办法让这些特种兵“疲惫不堪”,甚至“缴械投降”,这就是所谓的T细胞衰竭(或耗竭)。这种衰竭状态极大地限制了T细胞消灭肿瘤的能力,成为免疫治疗面临的一大挑战。
在肿瘤微环境(TME)这个特殊的局部环境里,由于肿瘤抗原的持续刺激和各种抑制性信号的影响,CD8+ T细胞会逐渐失去活力,表达出更多的抑制性受体,比如我们常听到的PD-1和CTLA-4,这些分子就像给T细胞戴上了“紧箍咒”,让它们无法有效地发挥杀伤作用。理解T细胞衰竭的机制,是突破癌症免疫治疗瓶颈的关键。
CD8+ T细胞的“变身”之谜:从Tpex到Ttex——两类重要的抗癌“战士”
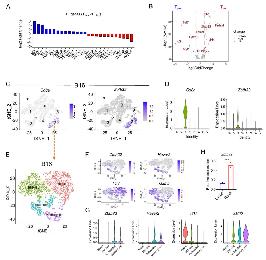
科学家们在深入研究这些“疲惫”的CD8+ T细胞时发现,它们并非铁板一块,而是内部存在不同的“亚群”,其中最关键的是两种:祖细胞耗竭(Tpex)细胞和终末耗竭(Ttex)细胞。理解它们的区别,对我们提升免疫治疗效果至关重要。
- Tpex细胞(祖细胞耗竭T细胞):可以理解为T细胞“疲惫”状态的“初级阶段”。这些细胞保留了增殖和自我更新的潜力,就像一群随时能重新集结、再次投入战斗的“预备役”。它们对当前的免疫检查点抑制剂(ICB)治疗(如大家熟悉的PD-1抑制剂)反应良好,能够被“唤醒”并重新发挥抗癌作用。
- Ttex细胞(终末耗竭T细胞):这是T细胞“疲惫”状态的“高级阶段”。这些细胞虽然增殖能力相对较弱,但却拥有更强的“杀伤力”,能有效清除肿瘤细胞。它们就像战场上身经百战的“老兵”,虽然体力下降,但攻击力却非常强悍。它们高水平表达多种抑制性受体,如PD-1、TIM-3和LAG-3。然而,如何让更多的T细胞分化成这种高杀伤力的Ttex细胞,并增强其功能,一直是肿瘤免疫治疗领域的难题。
简单来说,如果能增加Tpex细胞的数量,并促使它们有效地分化为更具杀伤力的Ttex细胞,就相当于大大增强了我们身体对抗肿瘤的长期能力。这正是科学家们不懈努力的方向。
西湖大学董晨团队的重大突破:揭示Zbtb32的关键作用
就在最近,西湖大学董晨教授团队在国际权威期刊《Journal of Experimental Medicine》上在线发表了一项重磅研究,首次系统性地揭示了一个名为转录因子Zbtb32的关键“调控者”。这项研究的突破性在于:
他们发现,Zbtb32是驱动CD8+ T细胞向终末耗竭状态(Ttex)分化,并增强其抗肿瘤功能的核心调控者。这就像找到一个“总开关”,能够精准地指导“抗癌特种兵”发挥出最强大的杀伤力。这项发现不仅深入揭示了CD8+ T细胞抗肿瘤过程全新的分子机制,更重要的是,它为肿瘤免疫治疗领域提供了全新的策略思路,为无数癌症患者带来了新的希望。

Zbtb32是如何精准“指挥”T细胞的?深入解析其分子机制
这项研究深入探究了Zbtb32在分子层面的工作原理,揭示了它如何扮演T细胞“指挥官”的角色:
- 选择性高表达:研究发现,Zbtb32在肿瘤浸润的CD8+ Ttex亚群中高度表达,这表明它与这些高效杀伤细胞的功能密切相关。就像一个“王牌教练”,只在最强的队伍中出现。
- 受CD28信号调控:Zbtb32的表达受CD28信号的调节。CD28是T细胞上的一种共刺激分子,就像T细胞的“油门”,它的信号能够进一步激活T细胞。这意味着,当T细胞受到足够刺激时,Zbtb32就会被“开启”。
- 促进Ttex分化与功能:在Zbtb32的驱动下,CD8+ T细胞能更有效地分化为Ttex亚群。一旦Ttex细胞形成,Zbtb32会进一步增强它们的细胞毒性(杀伤癌细胞的能力)、增殖能力和整体抗肿瘤能力。可以说,Zbtb32是促进T细胞从“预备役”走向“精锐部队”的关键因素。
- 分子层面的“竞争”:研究还揭示了Zbtb32与另一个转录因子Bcl6之间存在竞争性的DNA结合,尤其是在调节Id2基因表达方面。这种精密的分子互作,共同决定了T细胞的命运和功能。这种复杂的调控网络,正是生命科学的精妙之处。
这些发现无疑证明了Zbtb32在CD8+ T细胞抗肿瘤功能中的关键作用,为我们理解和调控免疫反应提供了重要线索。

图:Zbtb32在肿瘤浸润性CD8+ Ttex细胞中选择性上调。图片来源:《Journal of Experimental Medicine》
这项研究为癌症免疫治疗带来哪些新希望?
董晨团队的这项研究,无疑为癌症免疫治疗开启了新的篇章,其潜在影响深远:
- 精准靶向的新方向:Zbtb32作为一个关键的“总开关”,有望成为未来开发新型免疫治疗药物的靶点。通过调控Zbtb32的活性,我们或许能更有效地增强患者自身的免疫系统来对抗肿瘤,实现更加精准和有效的攻击。
- 优化现有疗法:这项发现也有助于我们更好地理解为什么某些患者对免疫检查点抑制剂(如PD-1抑制剂)反应良好,而另一些则效果不佳。未来,我们可以通过检测Zbtb32或其相关通路,筛选出更适合免疫治疗的患者,甚至可以结合Zbtb32调控策略,提升现有免疫疗法的效果,让更多患者受益。
- 推动个性化治疗:随着对T细胞分化机制的深入理解,未来有望根据患者T细胞的耗竭状态和Zbtb32的表达水平,制定更加个性化、精准的治疗方案。这将使治疗不再是“一刀切”,而是真正针对患者个体情况量身定制。
什么是免疫检查点抑制剂?它们如何与T细胞“疲惫”抗争?
为了更好地理解这项研究的意义,我们有必要了解一下目前广泛应用于临床的免疫检查点抑制剂(ICB)。这类药物通过阻断T细胞上的“刹车”信号(如PD-1/PD-L1或CTLA-4通路),“松开”对T细胞的束缚,使其重新恢复活力并攻击癌细胞。它们是近年来癌症治疗领域最激动人心的进展之一,彻底改变了多种晚期癌症的治疗格局。
Zbtb32的研究,正是从分子层面揭示了如何更有效地“唤醒”和“指挥”这些被解放的T细胞,让它们从Tpex进一步分化为更具杀伤力的Ttex,从而更彻底地清除肿瘤。这意味着未来ICB治疗可能不再是简单的“松刹车”,而是结合“加速器”和“导航系统”的综合策略,让免疫反应更持久、更有效。这种组合疗法有望克服当前免疫治疗的耐药性问题,延长患者的生存期。
免疫治疗虽好,副作用管理同样重要
任何强大的治疗手段都可能伴随一定的副作用,免疫治疗也不例外。由于免疫系统被“唤醒”后可能会攻击正常组织,因此可能会出现免疫相关不良事件(irAEs),如皮疹、甲状腺功能异常、肝功能受损、肺炎或结肠炎等。这些副作用的发生机制和表现形式多种多样,因此作为患者和家属,了解这些潜在风险并学会如何管理至关重要:
- 早期识别:密切关注身体的任何不适,尤其是皮肤、胃肠道、内分泌系统(如甲状腺功能)、肺部、肝脏等的变化。一旦出现任何异常症状,应立即警觉。
- 及时沟通:一旦出现不适,务必第一时间告知您的主治医生或医疗团队,切勿自行处理或耽误。医生会根据您的症状和检查结果进行评估。
- 遵医嘱用药:医生会根据副作用的严重程度给予相应的处理,如使用激素、免疫抑制剂等。请严格按照医嘱用药,切勿擅自增减剂量。
- 日常护理:保持健康的生活习惯,充足睡眠,均衡饮食,适度运动(在医生允许下),有助于身体更好地恢复和应对治疗。
请记住,专业的医疗团队会全程指导您进行副作用管理,保障您的治疗安全和生活质量。
展望未来:癌症免疫治疗的无限可能
西湖大学董晨团队的这项研究,无疑为全球的癌症患者带来了新的曙光。它让我们对免疫系统抗癌的潜力有了更深层次的理解,也为开发更有效、更精准的免疫治疗方案指明了方向。虽然从实验室研究到临床应用还有一段路要走,但每一步的突破都值得我们关注和期待。随着对Zbtb32等关键调控机制的深入研究,未来有望开发出全新的药物或治疗策略,帮助更多患者战胜癌症。
作为患者和家属,面对复杂多变的病情和日新月异的医学进展,获取权威、及时、专业的医疗信息至关重要。MedFind致力于成为您值得信赖的伙伴,不仅持续为您分享最新抗癌资讯、诊疗指南和药物信息,更提供抗癌药品跨境直邮服务,帮助您安全、便捷地获取全球前沿抗癌药物。同时,我们的AI辅助问诊功能,也能为您提供初步的智能解读与支持。如果您对最新的癌症治疗进展有疑问,或者在寻找合适的抗癌药物,欢迎随时访问MedFind平台,让我们一同为抗癌之路探索更多可能!
