对于无数被肺癌、肝癌、胰腺癌、结直肠癌、胶质瘤等实体瘤困扰的患者和家庭来说,每一次医学突破都意味着一线新的希望。长期以来,实体瘤因其复杂的生物学特性和多重治疗屏障,使得传统免疫疗法效果不尽如人意,常常让患者和医生感到束手无策,陷入漫长而艰难的抗癌斗争。许多患者在经历了手术、放疗、化疗等一系列标准治疗后,仍可能面临疾病进展或复发的威胁,特别是对于晚期或已经发生转移的患者,治疗选择更是少之又少,生存期不容乐观。然而,近日《Cell Reports Medicine》杂志刊登的一项重磅研究,为实体瘤治疗带来了革命性的曙光。科学家们成功开发出一种被称为“纳米免疫导弹”的CAR-iNEV疗法,它不仅能精准打击肿瘤,还能重塑肿瘤微环境,甚至诱导机体产生持久的抗癌记忆,预示着实体瘤治疗可能迎来一个颠覆性的新时代,为那些渴望奇迹的患者点燃了新的希望之光。本文将为您深入浅出地解读这项前沿技术,帮助您理解其独特的工作原理、无可比拟的优势以及对未来癌症治疗的深远影响,共同期待一个充满希望的未来。
实体瘤治疗的“硬骨头”:为何传统抗癌手段屡遭挑战?
实体瘤,顾名思义,是形成固定肿块的恶性肿瘤,包括我们常见的肺癌、肝癌、胃癌、乳腺癌、胰腺癌等。在全球范围内,实体瘤每年夺走了数百万人的生命,是癌症死亡的主要原因。与白血病等血液肿瘤不同,实体瘤的治疗难度更大,其根本原因在于癌细胞的狡猾和肿瘤微环境的复杂性。以下是实体瘤治疗面临的几大核心挑战:
- 坚不可摧的“物理堡垒”:致密的肿瘤基质屏障
- 想象一下,肿瘤并非一团松散的细胞,而是一个被层层钢筋水泥般的“城墙”——即致密的肿瘤基质——紧密包裹的“堡垒”。这层由胶原蛋白、纤维和各种细胞外基质蛋白构成的结构异常坚硬和密集。它就像一道难以逾越的物理屏障,不仅限制了血液和氧气的供应,更严重阻碍了各种抗癌药物,特别是体积相对较大的免疫细胞(如CAR-T细胞、CAR-NK细胞),深入肿瘤内部发挥作用。药物无法有效抵达病灶,治疗效果自然大打折扣,这使得许多本应有效的疗法在实体瘤面前却步。
- 狡猾的“免疫骗局”:免疫抑制微环境的建立
- 肿瘤细胞非常狡猾,它们并非被动地等待攻击,而是主动与周围环境“互动”,建立起一个对自己有利的“生态系统”,我们称之为“免疫抑制微环境”。在这个环境中,癌细胞会通过多种方式“招募”并“策反”一些原本应该抗癌的免疫细胞,让它们失去战斗力,甚至反过来帮助肿瘤生长。例如,巨噬细胞本是“吞噬者”,但在肿瘤的诱导下,M1型(抗肿瘤)巨噬细胞会转变为M2型(促肿瘤)巨噬细胞,从“警察”变成“帮凶”。此外,肿瘤还会吸引调节性T细胞(Tregs)、髓源性抑制细胞(MDSCs)等具有强烈免疫抑制功能的细胞聚集,并分泌大量抑制性因子,如转化生长因子-β(TGF-β)、白细胞介素-10(IL-10),以及通过高表达PD-L1等“免疫检查点”分子,给免疫细胞发出“我是自己人,别攻击我”的信号。这些机制共同营造了一个对免疫系统极其不利的环境,使得我们体内的“免疫警察”们对肿瘤视而不见,或者即便发起进攻也很快被瓦解,导致免疫疗法在实体瘤面前常常“英雄无用武之地”。
- “肿瘤干细胞”的顽固根源:复发与耐药的罪魁祸首
- 在实体瘤内部,还存在一小部分被称为“肿瘤干细胞”的特殊细胞,它们是肿瘤最核心、最顽固的组成部分。这些细胞具有惊人的自我更新能力和分化成各种肿瘤细胞的潜力,就像肿瘤的“种子”或“司令部”。它们不仅是肿瘤生长、侵袭、转移的幕后推手,更是导致肿瘤对化疗、放疗以及部分靶向药物产生耐药性,并在治疗后屡次复发的“罪魁祸首”。常规的抗癌治疗往往难以彻底清除这些顽固的肿瘤干细胞,就像割韭菜一样,表面上切除了,但“根”还在,一旦条件适宜,肿瘤就会卷土重来,给患者和家庭带来沉重的打击和绝望。正是这些多重挑战,使得实体瘤的治疗,特别是利用免疫系统来抗击肿瘤的免疫疗法,面临着前所未有的困境。而本次研究的CAR-iNEV疗法,正是针对这些核心难题,提出了一套全新的、颠覆性的解决方案。
“纳米免疫导弹”CAR-iNEV:精准打击、高效杀伤与免疫重塑的革命性武器
面对实体瘤的重重困境,科学家们从未停止探索的脚步。此次突破性研究的核心,便是这款名为CAR-iNEV的“纳米免疫导弹”。它是一款划时代的“细胞无疗法”,结合了精准靶向、高效杀伤和免疫重塑的三重优势,为实体瘤治疗开辟了全新的路径,有望成为未来抗癌战场上的“超级武器”。
1. 源自“万能细胞”的强大基石:iPSC-NK细胞囊泡
CAR-iNEV的“战斗单元”来源于“诱导多能干细胞”(iPSC)分化而来的NK细胞。iPSC是一种具有自我更新和分化成各种细胞潜力的“万能细胞”。您可以将其理解为,科学家能够像电脑的“恢复出厂设置”功能一样,将一个成年细胞(比如皮肤细胞)通过基因重编程技术,重新“变回”最初的“胚胎状态”,从而获得无限增殖和分化能力的细胞。使用iPSC作为细胞来源具有以下显著优势:
- 可规模化生产与标准化:iPSC可以无限增殖并稳定分化为大量的NK细胞,为CAR-iNEV囊泡的大规模、标准化制备提供了稳定的细胞来源,解决了传统CAR-NK细胞制备困难、成本高昂且批次间差异大的问题,使得这种疗法有望实现工业化生产。
- 高质量与均一性:从iPSC分化而来的NK细胞具有高度的一致性,这保证了每一批次CAR-iNEV囊泡的质量和疗效的稳定性与可预测性。
- 天然抗肿瘤能力:NK细胞(自然杀伤细胞)本身就是人体免疫系统中的“天然杀手”,它们无需预先激活或抗原呈递,就能识别并清除异常细胞,包括多种肿瘤细胞,是抵御癌症的第一道防线。它们在抗肿瘤方面比T细胞有更低的毒性和更广的靶向性,并且不易引起细胞因子风暴等严重副作用。
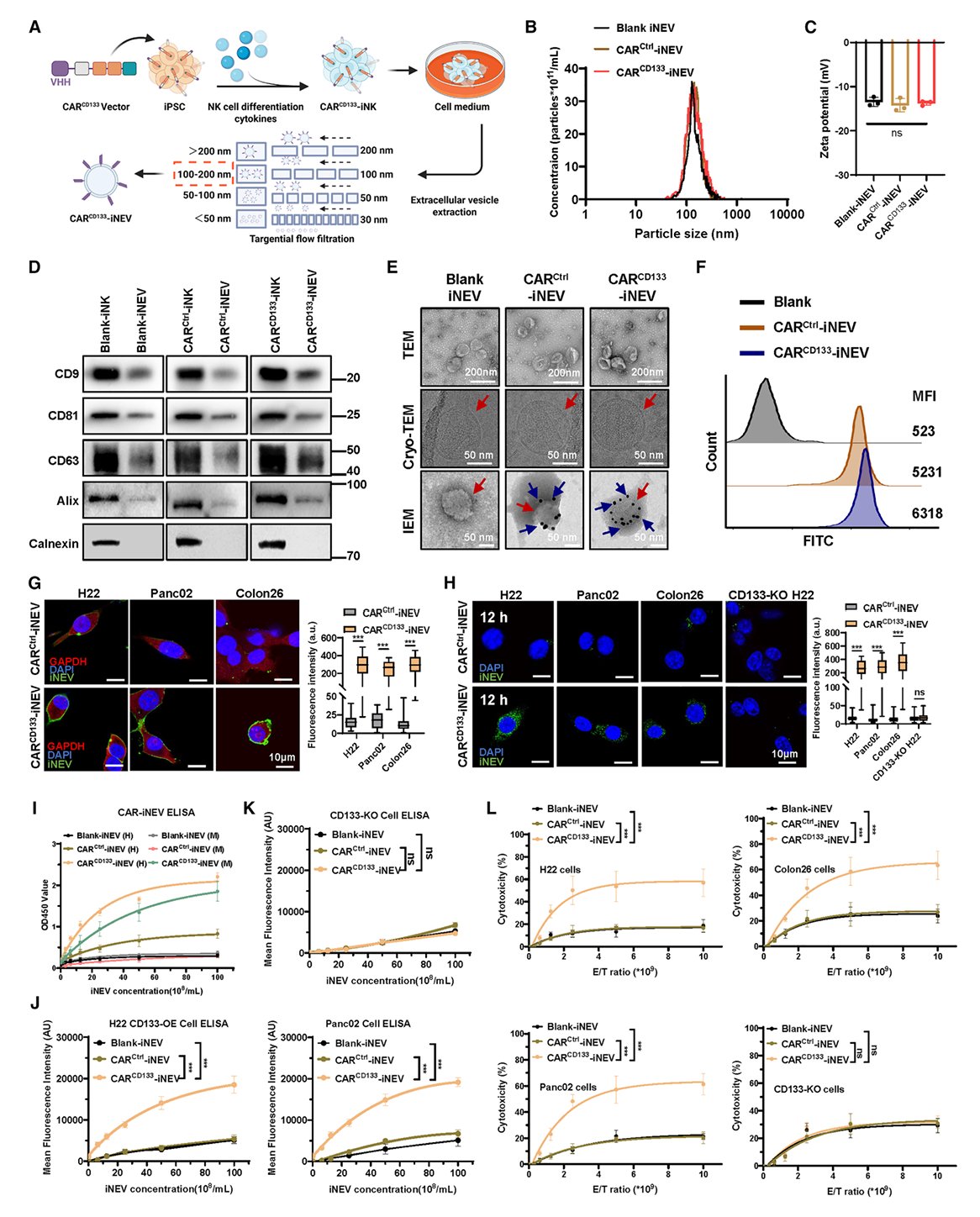
CAR-iNEV正是利用了这种强大的iPSC衍生的NK细胞,并对其进行精密的基因工程改造,使其具有更强的靶向性和杀伤力,然后将这些改造后的NK细胞的活性成分浓缩为纳米级囊泡。
2. 精准锁定“肿瘤之根”:CD133靶点与高亲和力纳米抗体
这项研究的精妙之处在于,科学家们找到了肿瘤的“阿喀琉斯之踵”——CD133蛋白。这是一种在多种实体瘤(如胶质瘤、结直肠癌、肝癌、肺癌、胰腺癌)的“肿瘤干细胞”表面高表达的标志物。由于肿瘤干细胞是肿瘤生长、侵袭、转移、耐药和复发的关键驱动者,它们就像肿瘤的“指挥官”和“生殖器”,靶向CD133就如同“釜底抽薪”、“斩草除根”,有望从根本上抑制肿瘤的生长和复发,甚至阻断其转移和耐药的通路。
研究团队通过专业筛选技术,找到了一种对CD133具有极高亲和力的“纳米抗体”。这种纳米抗体非常独特,它比传统抗体体积小巧得多(仅为传统抗体的十分之一左右),结构也更加稳定。这种小巧的体积使其能够更灵活地穿透组织,而极高的亲和力则能像“精确制导系统”一样,牢牢地、特异性地黏附在表达CD133的肿瘤细胞上,不易脱落,确保了打击的精准性,最大限度地减少了对正常组织的“误伤”。
3. “武装”CAR结构:赋予NK细胞囊泡超强杀伤力
为了让这种“靶向导航”系统发挥最大效能,研究人员为NK细胞设计并优化了CAR(嵌合抗原受体)结构。CAR结构就像是为免疫细胞安装了一个集“高精度雷达”和“智能武器发射器”于一体的定制化系统。它能够识别肿瘤细胞表面的特异性抗原(在这里是CD133),并在识别后激活免疫细胞,使其高效杀伤肿瘤。通过基因工程技术,将这种特殊的CAR基因导入iPSC衍生的NK细胞中,使得这些“天然杀手”拥有了“制导能力”。
经过严谨的基因工程和筛选,团队最终确定了一种包含NKG2D-2B4-DAP10共刺激域的第三代CAR结构效果最佳。这种精妙的设计不仅能保持NK细胞囊泡自身的良好功能和活性,还能最大限度地提升其对肿瘤的靶向杀伤效能,确保了“导弹”的威力和精准度。
4. 突破屏障的“纳米载体”:CAR-iNEV囊泡的制备与作用机制
CAR-iNEV的核心创新,也是其能颠覆实体瘤治疗格局的关键,在于其“纳米囊泡”的形式。它不同于传统的活细胞疗法,而是将具有活性的CAR-NK细胞的细胞膜和细胞质内容物制备成极小的纳米级囊泡。研究团队利用先进的切向流过滤技术,成功制备出直径仅为113纳米的CAR-iNEV囊泡。这种微小的“纳米导弹”具有以下显著优势,使其能够有效突破实体瘤的治疗困境:
- 超强渗透性,直达肿瘤深处:113纳米的直径使得CAR-iNEV囊泡能够轻松穿透实体瘤致密的基质屏障,就像“穿透力极强的微型侦察兵”,能够深入肿瘤内部,直达传统大分子药物和免疫细胞难以抵达的区域,有效解决了肿瘤屏障这一老大难问题。

- 高稳定性与便利性,开启“即取即用”模式:与活细胞疗法对保存条件极为苛刻、通常只能在零下196℃的液氮中冷冻保存不同,CAR-iNEV囊泡在4℃冷藏条件下可稳定保存长达60天。这意味着它更容易进行标准化生产、质量控制,并且在储存和运输上具有极大的便利性,大大降低了成本和使用门槛。未来,这种疗法有望实现“即取即用”的“现货”(off-the-shelf)模式,患者无需等待复杂的细胞制备过程,能够及时获得治疗,大大提高了治疗的可及性。


- 高效直接杀伤机制:一旦CAR-iNEV囊泡通过其表面的CAR结构精准识别并黏附到CD133阳性肿瘤细胞上,它便会很快被肿瘤细胞“吞入”内部。进入细胞后,囊泡会迅速释放出其携带的“杀伤武器”——穿孔素和颗粒酶B。穿孔素顾名思义,会在肿瘤细胞膜上打出许多“小孔”,就像在敌方城墙上凿开缺口;而颗粒酶B则通过这些小孔进入肿瘤细胞内部,启动一系列复杂的程序,最终精确诱导肿瘤细胞走向“自杀”死亡(凋亡)。整个过程高效而精准,确保了对肿瘤细胞的彻底清除,就像定点爆破一样。
临床前研究的惊艳表现:安全性、有效性与颠覆性的免疫微环境重塑
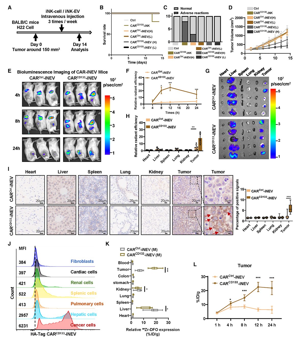
在严谨细致的临床前动物实验中,CAR-iNEV疗法展现出了令人振奋的治疗效果和极高的安全性,为我们描绘了实体瘤治疗的全新蓝图,其表现超出了许多研究人员的预期。
1. 精准靶向与卓越安全性:对健康组织“零”伤害的希望
在小鼠模型中,通过静脉注射后,CAR-iNEV囊泡表现出令人惊叹的“精准导航”能力。它如同配备了“智能识别系统”的微型侦察兵,能够高效地识别并主动聚集到肿瘤组织,并在肿瘤部位持续停留24小时以上,确保了治疗成分在病灶区域的充分富集和长时间作用,这对于持续杀伤肿瘤至关重要。更令人安心的是,对于心脏、肾脏、肝脏等正常器官,CAR-iNEV几乎没有蓄积,这意味着它能够高度特异性地作用于肿瘤细胞,大大降低了对健康组织的潜在损伤,避免了传统放化疗常伴随的全身性毒副作用。实验结果显示,无论高剂量还是低剂量给药,接受治疗的小鼠均未出现体重下降、器官损伤或血液指标异常等不良反应,其安全性远超目前一些传统的活细胞疗法,为未来的临床应用奠定了坚实基础,意味着患者有望在治疗过程中拥有更好的耐受性和生活质量,避免不必要的痛苦。

2. 广谱抗癌,单药疗效显著:攻克多种实体瘤的希望
“纳米免疫导弹”CAR-iNEV在多种实体瘤动物模型中,都展现出强大的抑瘤能力,令人对其未来充满期待。在肝癌、结直肠癌、胰腺癌等多个实体瘤模型中,单药治疗均能显著抑制肿瘤生长,有效减小肿瘤体积,并显著延长荷瘤小鼠的生存期。更为贴近临床实际、更具说服力的是,在“患者来源异种移植模型”(PDX模型)中,研究人员将真实的、未经处理的患者肿瘤组织直接移植到免疫缺陷小鼠体内进行研究。这种“活生生的患者肿瘤模型”能够最大限度地模拟人体内肿瘤的生长环境和对药物的反应,其结果通常更具参考价值,是药物进入临床试验前的重要评估。结果显示,10例患者肿瘤样本中有7例对CAR-iNEV治疗产生了明显的应答,肿瘤体积大幅缩小,且整个治疗过程中未观察到明显不良反应,充分验证了其潜在的临床应用价值和广谱抗癌的潜力,这对于多种实体瘤患者而言无疑是一个巨大的福音。

3. 双重攻势:直接杀伤与颠覆性的免疫微环境重塑
深入研究发现,CAR-iNEV的抗肿瘤作用并非单一机制,而是采取了“双重攻势”,兼顾了直接杀伤和环境改造,这正是其能够克服实体瘤治疗困境的关键所在:
- 高效直接杀伤肿瘤细胞:这是CAR-iNEV最直接的作用,通过释放穿孔素和颗粒酶B,精确诱导肿瘤细胞凋亡,从正面战场直接清除癌细胞。
- 革命性重塑免疫抑制微环境:这是CAR-iNEV疗法的又一亮点和颠覆性之处。它不仅仅是“清道夫”,更是“环境改造者”,能够有效地“改造”肿瘤内部的恶劣环境,将原本“免疫沙漠”转变为“免疫绿洲”,变“敌”为“友”,从根本上扭转战局。
具体来说,CAR-iNEV通过激活巨噬细胞中的NOS2信号通路,将原本在肿瘤微环境中“消极怠工”甚至可能“帮助肿瘤”(即M2型巨噬细胞)的“帮凶”,成功转化为能主动吞噬和杀伤肿瘤的“正义卫士”(即M1型巨噬细胞)。M1型巨噬细胞就像是激活的“免疫警察”,能够高效地识别、吞噬和清除肿瘤细胞。同时,它还能促使中性粒细胞也转向抗肿瘤状态,并且进一步重塑肿瘤微环境的代谢模式,例如改变葡萄糖和乳酸的代谢,从而将原本抑制免疫细胞活性的恶劣条件,转化为能激发全身免疫细胞积极作战的“有利战场”。实验证实,如果敲除巨噬细胞中的NOS2基因,CAR-iNEV的抑瘤效果会显著减弱,这强有力地表明巨噬细胞的激活,特别是通过NOS2通路,是其核心作用机制之一,是其成功对抗实体瘤的关键。

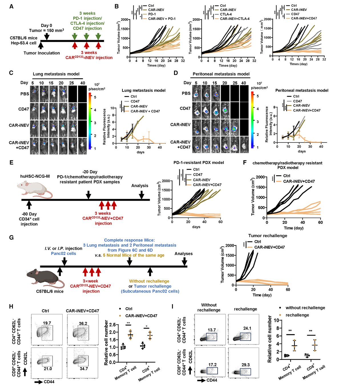
“1+1>2”的协同效应:联合CD47阻断诱导长效免疫记忆,有望打破复发魔咒
更令人振奋的是,当“纳米免疫导弹”CAR-iNEV与CD47阻断疗法联合使用时,产生了显著的“1+1>2”的协同效果,不仅强效清除肿瘤,更重要的是,有望打破肿瘤复发的魔咒,为癌症患者带来持久治愈的可能。
1. 强效清除肿瘤:解除肿瘤的“隐身衣”,完全缓解率显著提升
CD47被称为肿瘤细胞的“伪装蛋白”或“别吃我”信号。许多肿瘤细胞非常狡猾,它们会高表达CD47,向体内的巨噬细胞等免疫细胞发出“我是自己人,别攻击我”的“安全信号”,从而逃避免疫系统的监视和清除,就像穿上了一件“隐身衣”,让巨噬细胞无法辨认。而CD47阻断疗法,顾名思义,就是解除肿瘤细胞的这一伪装,使它们暴露在免疫系统的“视野”中,让巨噬细胞能够精准识别并有效吞噬、清除肿瘤细胞。目前已有一些针对CD47的创新药物正在研发和临床试验中,显示出良好的抗肿瘤潜力。
在肺转移和腹膜转移等更具挑战性的肿瘤模型中,CAR-iNEV与CD47阻断疗法的联合使用分别实现了高达80%和60%的“完全缓解率”。“完全缓解率”是指在治疗后,所有可检测到的肿瘤病灶全部消失,并且这种状态至少维持一段时间。这一数据在癌症治疗领域是极其令人瞩目的,远超许多单一疗法,预示着这种联合疗法具有强大的肿瘤清除能力,能够有效“清扫”癌细胞。
即使面对那些对PD-1抑制剂(目前广泛应用于临床的免疫检查点抑制剂,如PD-1抗体)、放化疗等传统疗法产生耐药性的顽固肿瘤,联合疗法也能有效抑制肿瘤生长,为那些治疗选择有限、病情反复甚至无药可治的患者带来了新的希望。这表明联合疗法能够克服多种治疗耐药机制,为晚期癌症患者提供了新的治疗突破口。
2. 诱导长效抗癌记忆:防止肿瘤复发,带来持久治愈可能
联合疗法最激动人心的发现之一是,它能够诱导小鼠产生“长效免疫记忆”。这对于癌症治疗而言,具有里程碑式的意义,因为它直接瞄准了癌症治疗中最令人头痛的问题——复发。在肿瘤被完全清除120天之后(这在小鼠的生命周期中是一个相当长的时间,相当于人类的数年甚至数十年),研究人员再次给这些小鼠接种相同的肿瘤细胞。结果令人惊喜——所有小鼠均未出现肿瘤复发。这表明,联合疗法不仅清除了现有的肿瘤病灶,更重要的是,它成功地“教会”了小鼠的免疫系统记住肿瘤的“特征”,并形成了“免疫记忆”。一旦肿瘤细胞再次出现,免疫系统能够迅速启动防御机制,将其清除于萌芽状态,从而有效预防肿瘤复发。这种长效免疫记忆对于癌症的长期控制和甚至实现功能性治愈至关重要,它有望打破癌症患者长期以来面临的复发魔咒,带来持久的治疗益处和更高的生活质量。

CAR-iNEV:颠覆实体瘤治疗格局的未来展望与患者新希望
这项关于“纳米免疫导弹”CAR-iNEV的研究,无疑为实体瘤的治疗带来了颠覆性的新视角和无限可能。它成功克服了传统疗法在实体瘤治疗中的诸多瓶颈,展现出广阔的临床应用前景,有望彻底改变实体瘤患者的治疗轨迹,从根本上提升患者的生存率和生活质量。
- 创新“细胞无”优势:安全、便捷且“触手可及”的未来
- 与传统的CAR-T、CAR-NK等活细胞疗法相比,CAR-iNEV的“细胞无”(cell-free)特性是其最独特的优势之一。这意味着它避免了活细胞疗法可能引发的免疫排斥风险(如移植物抗宿主病,GVHD),也简化了治疗流程。活细胞疗法通常需要从患者体内提取细胞,在体外进行复杂的基因改造和扩增,再回输到患者体内,这个过程耗时、昂贵且对患者身体状况要求较高。而CAR-iNEV这种纳米囊泡,具备易于大规模标准化生产、质量控制稳定、储存运输便利(可在4℃冷藏数月)等显著优点,大大降低了生产成本和使用门槛。未来,这种疗法有望实现“即取即用”的“现货”(off-the-shelf)模式,患者无需等待复杂的细胞制备过程,能够及时获得治疗,大大提高了治疗的可及性和效率。
- 突破实体瘤核心瓶颈:从根本上解决治疗难题
- CAR-iNEV的双重攻势策略,精准地打击了实体瘤治疗的核心难题:它不仅能凭借其纳米级的微小体积,成功穿透致密的肿瘤基质,直达癌细胞的“老巢”,解决药物递送的难题;还能有效地重塑肿瘤免疫抑制微环境,将原本“冰冷”的肿瘤(免疫细胞不活跃、被抑制)转化为“火热”的肿瘤(免疫细胞被激活、积极作战),从而全面激活机体的抗肿瘤免疫力。这种“物理突破”与“免疫激活”相结合的策略,正是实体瘤免疫治疗领域长期以来所追求的关键突破,为解决实体瘤这个“硬骨头”问题提供了新的、有力的思路。
- 广阔的协同治疗潜力:构建更强大的抗癌武器组合
- CAR-iNEV与CD47阻断疗法展现出的强大协同效应,仅仅是其未来应用潜力的一隅。未来,CAR-iNEV有望与其他多种免疫疗法(如目前已广泛应用于临床的PD-1抑制剂、CTLA-4抑制剂等免疫检查点抑制剂)、靶向疗法甚至传统放化疗联合应用,形成更强大、更全面的抗癌武器组合。这种联合治疗策略能够从多方面、多靶点打击肿瘤,进一步提升治疗效果,为那些对现有疗法耐药、复发或预后不良的实体瘤患者提供全新的、更有效的治疗选择,真正实现个体化、精准化、多维度联合的癌症治疗新范式。
尽管CAR-iNEV目前仍处于令人兴奋的临床前研究阶段,距离真正应用于临床还需要漫长而严谨的验证过程(包括在人体进行严格的临床试验:如探索安全性的I期、评估疗效的II期、以及大规模对比标准疗法的III期临床试验,并最终获得各国监管机构的严格审批),但其所展现出的精准性、高效性、安全性和诱导长效免疫记忆的潜力,无疑为肺癌、肝癌、胰腺癌、结直肠癌、胶质瘤等多种实体瘤患者带来了前所未有的希望。随着这项“纳米免疫导弹”技术未来进一步的临床前和临床研究推进,我们有理由相信,它将有望打破实体瘤免疫治疗的现有格局,真正实现癌症免疫治疗从血液肿瘤到实体瘤的全面覆盖,让更多患者迎来病情控制乃至治愈的新可能,开启癌症治疗的新篇章。
在追寻这些前沿疗法的道路上,MedFind这样的信息共享平台,正致力于为广大癌症患者和家属提供最新、最全面、最权威的抗癌资讯和药物信息。我们深知您对抗癌新希望的渴望,并理解在信息海洋中寻找可靠资料的艰辛。因此,MedFind不仅会持续关注全球抗癌前沿进展,第一时间为您解读最新的研究成果和治疗方案,还提供专业的抗癌药品跨境直邮服务(帮助患者合法、便捷地获取全球创新药物),分享权威诊疗指南,并借助AI辅助问诊(为您提供初步的、基于大数据的个性化建议),致力于成为您抗癌旅程中值得信赖的伙伴。我们在这里,与您同行,共同面对癌症挑战,点亮生命之光。



