对于无数肝癌患者及家属而言,每一次治疗的选择都承载着巨大的希望与焦虑。特别是中晚期肝癌患者,奥沙利铂动脉灌注化疗一直是临床上重要的治疗方案。然而,这条治疗之路并非坦途。很多患者在化疗过程中会遇到“拦路虎”——肿瘤对药物的摄取不足、癌细胞内部顽固的解毒机制(如谷胱甘肽介导),以及强大的DNA修复能力,这些都导致了药物耐药性的产生,使得化疗效果大打折扣,临床应答率往往仅徘徊在40%-50%之间。更令人担忧的是,奥沙利铂带来的神经毒性等副作用,也严重影响了患者的生活质量。这些难题,长期以来困扰着医患双方,呼唤着更具创新性和突破性的解决方案。
肝癌治疗的“拦路虎”:奥沙利铂化疗耐药与副作用之痛
肝癌,作为全球发病率和死亡率均居高不下的恶性肿瘤,对人类健康构成了严峻威胁。在中国,由于病毒性肝炎等因素,肝癌患者数量庞大。对于不适合手术切除的局部晚期肝癌,如多发性病灶或较大肿瘤,肝动脉灌注化疗(TACE或HAIC)因其直接作用于肿瘤供血血管的优势,能使药物在肿瘤局部达到极高浓度,同时减少全身副作用,成为重要的治疗手段。而奥沙利铂,正是该疗法中的主力药物之一。它通过与癌细胞的DNA结合,形成铂-DNA加合物,阻碍DNA复制和转录,最终诱导癌细胞凋亡。
然而,癌细胞的狡猾在于其会不断进化,产生各种抵抗机制,导致奥沙利铂逐渐失效,即所谓的“耐药”。主要的耐药机制包括:
- 药物摄取不足:癌细胞降低对药物的吸收,使有效药物浓度无法达到杀伤剂量。
- 谷胱甘肽(GSH)介导的解毒作用:癌细胞内部存在高水平的谷胱甘肽,这是一种强大的抗氧化剂,能结合并灭活化疗药物,将其排出细胞,就像给药物穿上了一层“防护服”,使其无法发挥作用。
- DNA修复激活:奥沙利铂损伤DNA后,癌细胞会迅速启动多种DNA修复通路,修补受损的DNA,让癌细胞“满血复活”,继续生长。
更重要的是,奥沙利铂常见的神经毒性,如手脚麻木、感觉异常、疼痛等,让许多患者苦不堪言,严重影响生活质量,甚至被迫中断治疗。面对这些难题,医学界一直在寻求突破。
科技前沿突破:纳米制剂PEI-HMnO₂@OXA的诞生与核心优势
近期,中南大学湘雅医院团队在国际权威期刊《Biomaterials》上发表了一项具有里程碑意义的研究,为突破奥沙利铂耐药、提升动脉灌注化疗疗效带来了革命性的新希望。他们研发出了一种新型的纳米制剂——PEI-HMnO₂@OXA纳米制剂。
精准靶向:纳米粒子如何深入肿瘤内部?
这种纳米制剂的核心是一种以聚乙二醇亚胺(PEI)修饰的中空二氧化锰(HMnO₂)纳米颗粒,它就像一个微型的“智能胶囊”,内部负载了化疗药物奥沙利铂。这种制剂的尺寸大约只有50纳米(1纳米相当于一米的十亿分之一,肉眼完全不可见)。如此微小的尺寸赋予了它一项独特的优势,即能够利用肿瘤组织的“增强渗透和滞留效应”(EPR效应)。简单来说,肿瘤内部的血管结构异常,血管壁上有许多“漏洞”,而纳米粒子正好可以通过这些漏洞进入肿瘤组织。一旦进入,由于肿瘤淋巴回流差,这些纳米粒子就“易进难出”,从而在肿瘤内部大量富集,实现高效率的肿瘤靶向性。
智能响应:药物如何在肿瘤内“适时而动”?
更令人惊喜的是,PEI-HMnO₂@OXA纳米制剂并非简单地释放药物,它具备pH和谷胱甘肽双重响应特性,意味着它能够根据肿瘤微环境的特定信号精准释放药物。肿瘤内部的环境通常比正常组织更酸(pH值更低),并且谷胱甘肽的浓度也远高于正常细胞。当纳米制剂到达肿瘤区域时,这种酸性和高谷胱甘肽的微环境就会触发纳米制剂的“开关”,促使它精确地释放出内部的奥沙利铂。这种“按需释放”的机制,最大限度地保护了正常组织,降低了药物的全身毒性,同时确保了药物在肿瘤局部的高效利用。
双重打击:消耗谷胱甘肽与生成活性氧
这款纳米制剂的“智能”之处不止于此,它还兼具独特的类酶活性。二氧化锰(MnO₂)纳米颗粒能够在肿瘤内部催化产生大量的活性氧(ROS)。活性氧是一把双刃剑,适量的活性氧对细胞有益,但过量的活性氧则会引发细胞氧化应激,导致细胞膜、蛋白质和DNA等重要生物大分子损伤,最终诱导细胞死亡。与此同时,这种纳米颗粒还能主动消耗肿瘤细胞内的谷胱甘肽。通过生成活性氧和消耗谷胱甘肽,PEI-HMnO₂@OXA纳米制剂巧妙地打破了肿瘤细胞内部的氧化还原平衡,让癌细胞在“内忧外患”中无力抵抗。
创新机制揭秘:PEI-HMnO₂@OXA如何双管齐下破解耐药?
PEI-HMnO₂@OXA纳米制剂之所以能有效突破奥沙利铂耐药,关键在于其“氧化应激放大+多重DNA修复阻断”的双重机制,犹如两把利剑,直插癌细胞的“命门”。
机制一:釜底抽薪,阻断奥沙利铂“解毒”之路
我们前面提到,谷胱甘肽(GSH)是癌细胞抵抗化疗药物的重要“防线”。高水平的GSH能迅速结合并中和奥沙利铂,使其失去毒性。而PEI-HMnO₂@OXA纳米制剂的独特之处在于,它能主动消耗肿瘤细胞内的谷胱甘肽,就像“釜底抽薪”,大大削弱了癌细胞的解毒能力。当GSH被消耗殆尽,奥沙利铂就能毫无阻碍地发挥其毒性,对癌细胞造成致命打击。
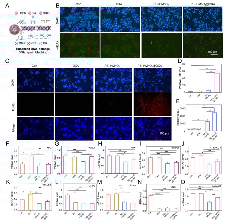
机制二:破译密码,全面瓦解DNA修复防线
奥沙利铂主要通过损伤癌细胞的DNA来发挥作用。然而,癌细胞为了生存,拥有一套复杂的DNA修复系统,能及时修补这些损伤。这项研究发现,PEI-HMnO₂@OXA纳米制剂不仅能让奥沙利铂造成更严重的DNA损伤,还能通过下调OGG1、ATM等多个关键的DNA修复基因,全面阻断多达六种主要的DNA修复通路。这意味着,当癌细胞的DNA被奥沙利铂损伤后,它们赖以生存的修复机制被彻底破坏,受损的DNA无法得到修复,最终只能走向程序性死亡。这种“先破坏,再阻止修复”的双重策略,让癌细胞无路可逃。
机制三:加剧“内伤”,活性氧直击肿瘤命门
此外,纳米制剂催化产生的活性氧(ROS)也发挥了重要作用。这些活性氧会进一步损伤癌细胞内的线粒体等重要细胞器,加剧细胞的氧化应激,使得癌细胞的“内伤”越来越重。ROS与奥沙利铂诱导的DNA损伤以及DNA修复阻断机制协同作用,形成了一个强大的“组合拳”,确保了对癌细胞的彻底清除。
临床转化前景:体外到体内,全面展现卓越疗效
这项研究不仅在理论上阐明了PEI-HMnO₂@OXA纳米制剂的独特机制,更通过一系列严谨的体外和体内实验,证实了其在实际应用中的卓越疗效。


图 1:PEI-HMnO₂@OXA通过诱导氧化应激及阻断DNA修复增强奥沙利铂化疗效果
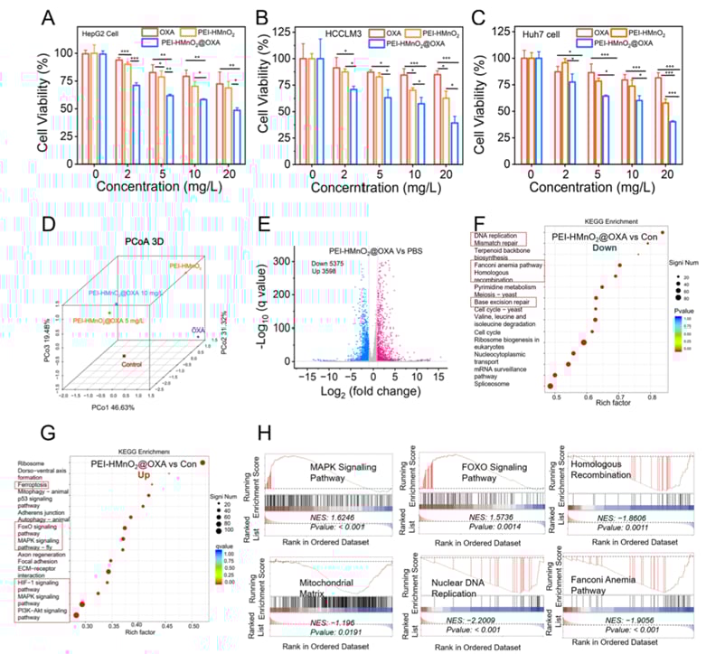
体外实验:多种肿瘤细胞模型验证强效抑制
研究团队首先在多种肿瘤细胞模型中进行了体外实验,包括常见的肝癌细胞(HepG2、HCCLM3、Huh7)以及结直肠癌CT26、乳腺癌4T1等。结果显示,PEI-HMnO₂@OXA纳米制剂对这些肿瘤细胞的增殖抑制效果,均显著优于单独使用奥沙利铂或PEI-HMnO₂载体。这证明了纳米制剂的强大协同作用,以及其在不同肿瘤类型中的潜在广谱抗癌能力。

图2:PEI-HMnO₂@OXA的表征结果

图3:PEI-HMnO₂@OXA的体外化疗效果及RNA-seq机制分析

图4:PEI-HMnO₂@OXA增强奥沙利铂诱导的DNA损伤并抑制关键DNA修复通路
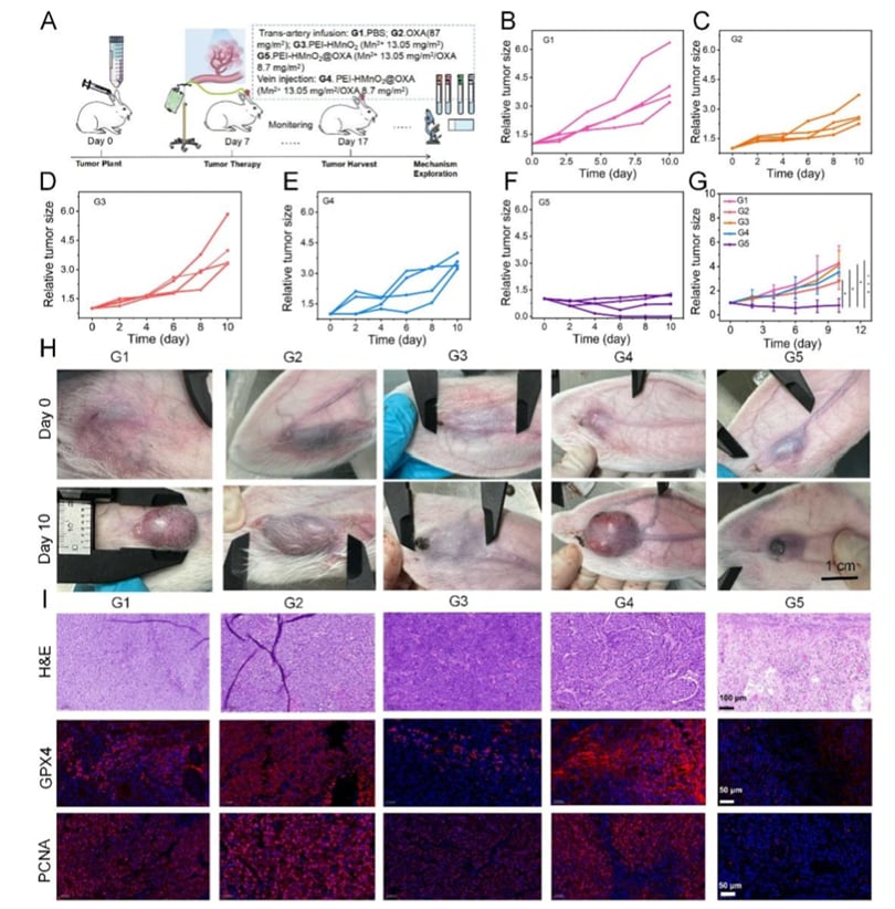
动物模型:动脉灌注化疗,小剂量实现“肿瘤根除”
为了更接近临床应用,研究人员在小鼠肝癌移植瘤模型中进行了静脉注射和瘤内注射实验,均观察到肿瘤生长的显著抑制。更重要的是,在模拟肝癌动脉血供特点的兔耳VX2肿瘤模型中,经肿瘤供血动脉灌注给药的效果表现更为优异。动脉灌注这种给药方式,可以使肿瘤对药物的摄取量提升惊人的10-100倍!这意味着,即使将奥沙利铂的剂量降低到临床标准剂量的十分之一,PEI-HMnO₂@OXA纳米制剂仍能有效抑制甚至根除肿瘤。实验结果显示,肿瘤坏死区域更广泛,肿瘤细胞增殖指数显著降低,这些都预示着在实际临床中,患者有望以更低的药物剂量获得更好的疗效。

图5:基于PEI-HMnO₂@OXA的动脉灌注化疗在体内的抗肿瘤增强效果
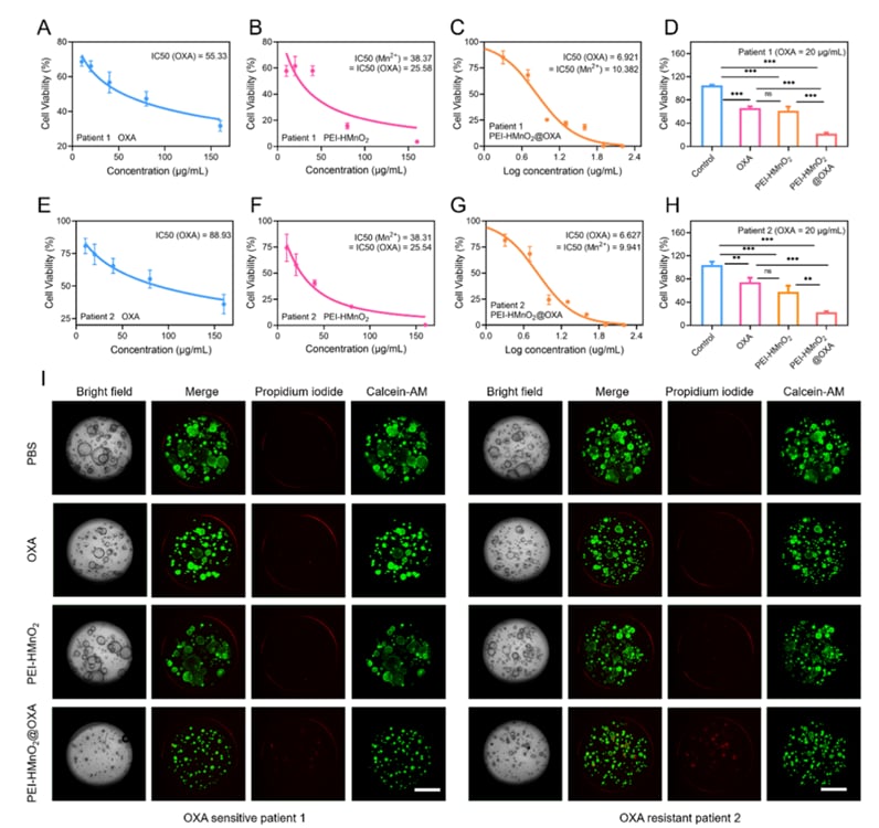
患者类器官:个性化治疗的希望,敏感与耐药患者均受益
为了进一步验证其临床潜力,研究团队还利用了患者来源的类器官模型。类器官可以理解为在体外培养的“迷你肿瘤”,它们能够模拟患者肿瘤的生物学特性,为药物筛选和个性化治疗提供重要依据。实验结果令人振奋:无论是对奥沙利铂敏感还是已经产生耐药的肝癌患者类器官,PEI-HMnO₂@OXA纳米制剂都展现出强效的抑制作用,显著降低了类器官的存活率并缩小其体积。这表明该纳米制剂有望覆盖更广泛的肝癌患者群体,包括那些对传统化疗已经束手无策的患者,为他们带来新的希望。
实时监测:MRI全程“透视”,治疗进展一目了然
传统化疗药物的一个痛点是医生无法无创、实时地监测药物在肿瘤内的分布和作用。而PEI-HMnO₂@OXA纳米制剂巧妙地解决了这一难题。由于其载体中含有锰离子(Mn²⁺),该制剂本身就具备T₁加权MRI(磁共振成像)造影功能。这意味着医生可以通过MRI实时监测药物在肿瘤内的富集、分布以及降解过程,就像给治疗过程装上了一双“透视眼”。这种实时监测功能,能够为医生个性化调整治疗方案提供直观、准确的依据,确保每位患者都能得到最优化、最精准的治疗。

图6:PEI-HMnO₂@OXA对奥沙利铂敏感和耐药患者来源类器官的抗肿瘤效果评估
安全性全面升级:疗效与毒性管理双赢
一款有前景的药物,除了卓越的疗效,其安全性更是患者和医生关注的重中之重。研究团队对PEI-HMnO₂@OXA纳米制剂进行了全面的安全性评估,结果令人鼓舞。
生物相容性与体内代谢:纳米制剂的“友好”特性
在有效的治疗剂量下,该纳米制剂对实验小鼠和兔子的心脏、肝脏、肾脏等主要脏器均未造成明显的病理损伤。血液学指标以及肝肾功能指标也保持正常范围,这充分证明了其优异的生物相容性。此外,该制剂在体内的半衰期约为118.55分钟,且能在10天内通过代谢有效排出体外,生物降解性良好,避免了药物在体内长期蓄积的风险,为未来的临床应用筑牢了坚实的安全防线。
告别神经毒性:大幅降低奥沙利铂副作用
奥沙利铂最令患者困扰的副作用之一就是神经毒性,导致手脚麻木、感觉异常等。得益于PEI-HMnO₂@OXA纳米制剂能够大幅降低奥沙利铂的给药剂量(仅为临床标准剂量的1/10),其常见的神经毒性也随之显著减轻。实验动物的机械痛阈值和冷痛反射潜伏期基本维持正常,这预示着未来患者在接受治疗时,有望大幅减轻甚至摆脱令人痛苦的神经毒性困扰,从而显著提升治疗依从性和生活质量。
MedFind与您同行:肝癌治疗新方案的获取与未来展望
这项关于PEI-HMnO₂@OXA纳米制剂的研究,无疑为肝癌的治疗带来了革命性的新希望。它通过巧妙整合化疗药物、DNA修复抑制剂和MRI造影功能,实现了肿瘤靶向递送、剂量降低减毒以及实时疗效监测的多重突破。其与动脉灌注化疗的联合应用,借助“氧化应激放大+多重DNA修复阻断”的双重机制,成功突破了奥沙利铂耐药的瓶颈,并且在对奥沙利铂敏感和耐药的患者群体中都展现出强大的抗癌作用。
这项前沿研究不仅为肝癌患者带来了曙光,也为其他实体瘤的动脉灌注化疗优化提供了可行的范式,具有重要的临床转化价值和广阔的应用前景。我们深知,对于身处困境的癌症患者及家属而言,每一个新的研究进展都意味着一份生的希望。MedFind平台始终致力于追踪全球最新的抗癌科技进展,为您提供全面、准确的抗癌资讯、诊疗指南和药物信息。
未来,当像PEI-HMnO₂@OXA纳米制剂这样的创新疗法从实验室走向临床,MedFind也将第一时间为您提供相关信息,并可能帮助您了解如何获取这些前沿的治疗方案。如果您正面临治疗选择的困惑,或希望了解更多个性化的治疗方案,欢迎通过我们的AI辅助问诊服务获取专业建议。MedFind与您携手,共同迎接抗癌治疗的新篇章!
