乳腺癌,作为全球女性最常见的恶性肿瘤,其复杂性和异质性常常让患者和家属感到困惑和焦虑。传统的乳腺癌分型方法,虽然在一定程度上指导了治疗,但在预测患者对某些新型疗法(如免疫治疗)或化疗的反应方面,仍存在局限性。许多患者渴望知道,自己的肿瘤究竟属于哪种类型,哪种治疗方案对自己最有效?近日,来自南方科技大学的Ying Xu/Wenyong Zhang教授团队带来了一项突破性研究,他们提出了一种全新的乳腺癌分型方案,不再局限于少数标志基因,而是从肿瘤的“代谢基因共表达模式”入手,为乳腺癌患者带来了更精准的治疗指导和新希望。本文将深入解读这项前沿研究,帮助您理解这一创新分型如何重塑乳腺癌的精准治疗路径。
乳腺癌的“千面性”:为什么传统的治疗方案难以“一招鲜”?
乳腺癌是女性健康的“头号杀手”,在全球范围内发病率居高不下。然而,乳腺癌并非单一疾病,而是由多种具有不同生物学特征、生长速度和对治疗反应各异的亚型组成,这就是所谓的“异质性”。理解这种异质性,是实现精准治疗的关键。
过去几十年来,科学家们通过研究肿瘤细胞的分子特征,发展出了几种主要的乳腺癌分型方法。其中最常见的是基于以下几个指标:
- 激素受体(HR)状态: 包括雌激素受体(ER)和孕激素受体(PR)。如果肿瘤细胞表面有这些受体,医生可能会推荐内分泌治疗。
- HER2(人表皮生长因子受体2)状态: HER2阳性肿瘤恶性程度通常较高,但有针对性的抗HER2靶向药物,如赫赛汀(曲妥珠单抗)等,效果显著。
- 增殖指数(Ki-67): 反映肿瘤细胞的增殖速度。
这些传统分型为临床治疗提供了重要的指导。例如,HR阳性患者可受益于内分泌治疗,HER2阳性患者则可接受靶向治疗。然而,随着医学的进步和更多治疗方案(特别是免疫治疗)的出现,人们发现这些传统分型在预测某些复杂肿瘤的行为以及患者对新兴疗法的反应方面,仍有其局限性。例如,同为“三阴性乳腺癌”(ER-, PR-, HER2-),患者之间的预后和对化疗、免疫治疗的反应可能天差地别。这提示我们,肿瘤内部还有更深层次的生物学机制未被充分揭示。癌症的本质是一种基因病,但它的生长和生存,还离不开细胞内部的“工厂”——代谢系统。癌细胞为了满足其快速增殖的需求,会进行“代谢重编程”,也就是说,它们会改变正常的代谢方式,以获取更多的能量和物质。这些代谢的变化,不仅是癌症的标志,更是其生存和发展的重要基础。因此,深入研究癌细胞的代谢特征,有望为我们揭示乳腺癌的更多“秘密”。
破译肿瘤“代谢密码”:代谢基因共表达分型原理大揭秘
既然传统的“身份证”不够全面,那么科学家们是如何找到新的鉴别方法的呢?南方科技大学Ying Xu/Wenyong Zhang教授团队的这项研究,正是从“代谢基因”这个全新的视角,为乳腺癌量身定制了一套更精细、更准确的“个性化身份证”。
什么是“基因共表达”,它为何如此重要?
想象一下,我们身体里的每一个细胞都像一个繁忙的工厂,里面有成千上万的“工人”——各种基因。这些基因并非独立工作,它们常常会“组团”合作,共同完成某项任务。当一组基因一起活跃或一起沉默时,我们就称之为“基因共表达”。如果这些共同表达的基因都与细胞的代谢活动有关,那么它们就构成了“代谢基因共表达模式”。
在癌细胞中,这种代谢基因共表达模式尤为关键。癌细胞为了无限增殖,需要大量的能量和原材料,因此它们会劫持并改变正常的代谢通路。通过分析这些代谢基因的共表达模式,研究人员就能更全面地了解肿瘤细胞的“代谢工厂”是如何运作的,从而捕捉到传统方法难以发现的肿瘤特性。
超越PAM50:新分型如何更精准?
目前,在研究领域广泛应用的乳腺癌分子分型方案之一是PAM50分型。PAM50通过分析50个基因的表达水平,将乳腺癌分为管腔A型(Luminal A)、管腔B型(Luminal B)、HER2富集型(HER2-enriched)和基底细胞样型(Basal-like)等亚型。它比简单的激素受体和HER2状态分类更精细,在一定程度上预测了患者的预后和对化疗的反应。
然而,PAM50分型主要关注肿瘤细胞本身的增殖和分化特性,对于复杂的肿瘤微环境(例如肿瘤周围的免疫细胞、血管等)以及癌细胞深层次的代谢重编程,其描述能力有限。这就好比我们只看到了工厂生产的产品,却不了解它内部的生产线和运作模式。而代谢基因共表达分型的优势在于,它直接深入到肿瘤细胞的“生产车间”——代谢通路,捕捉其最根本的生存机制。这种基于“全基因组尺度代谢基因共表达”的方法,能够更全面、更本质地反映肿瘤的生物学特性,从而为患者提供更深层次的精准信息。
“大海捞针”般的严谨:研究团队如何找到这把“金钥匙”?
为了构建这个全新的分型方案,南方科技大学的研究团队采取了极为严谨和多维度的策略:
- 大数据“淘金”: 他们从庞大的TCGA(癌症基因组图谱)数据库中收集了海量的乳腺癌样本数据,这些数据包含了患者的基因组、蛋白质组和甲基化组等信息。
- 聚类“炼金”: 团队整合了多达10种先进的聚类分析方法(如iClusterBayes、SNF、NEMO等),就像用不同的滤网反复筛选,确保分型结果的稳定性和可靠性。他们基于代谢基因的共表达模式进行聚类,并结合了基因组学、蛋白质组学和甲基化组学等多组学数据,从各个层面印证了分型的合理性。
- 严苛的“质量检测”: 他们采用“轮廓系数分析”来评估分型的内部一致性和类间差异性,确保每个亚型内部的样本都高度相似,而不同亚型之间则截然不同。这就像确保每个“家族”成员都有共同特征,而不同“家族”之间差异明显。
- “生存分析”预测未来: 团队利用Kaplan-Meier法进行生存分析,这是评估患者预后常用的统计方法。通过这种方法,他们可以直观地比较不同亚型患者的生存曲线,判断哪个亚型的患者预后更好或更差。
- “全面体检”: 为了全面评估新分型的临床意义,研究人员还进行了“基因集富集分析”(了解哪些生物学通路在各亚型中更活跃)、“免疫浸润分析”(评估肿瘤微环境中免疫细胞的种类和数量)、“肿瘤突变负荷计算”(突变越多,肿瘤可能对免疫治疗反应越好)以及“药物敏感性分析”(基于GDSC和CTRP等药物数据库,预测各亚型对不同药物的反应),为后续的精准治疗提供了坚实的数据支撑。
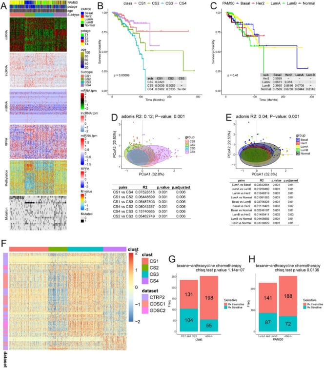
通过这一系列复杂而精密的分析,研究团队最终将乳腺癌样本成功划分成了4个具有显著差异的亚型:CS1、CS2、CS3和CS4。这四个亚型不仅在生物学特征上各具特色,更重要的是,它们在临床预后和治疗反应上表现出显著的不同。

图1 乳腺癌样本的4种分型,清晰展示了各亚型在基因表达模式上的差异。
深度剖析新分型:CS1、CS2、CS3、CS4的“独特命运”
这项研究的激动人心之处在于,新的代谢基因共表达分型不仅仅是理论上的创新,它更在实际应用中展现出比传统PAM50分型更强大的预测能力,尤其是对患者的生存期和治疗反应。
生存曲线上的希望与挑战:新分型预示不同预后
研究结果显示,在新的分型体系下,四个亚型(CS1、CS2、CS3、CS4)的乳腺癌患者,其总生存期(Overall Survival, OS)存在显著差异。总生存期是指从诊断或治疗开始算起,患者的存活时间。对于患者和家属而言,它直接反映了治疗效果和疾病进程,是最重要的临床终点之一。当新分型能更清晰地将预后不同的患者区分开时,就意味着医生可以根据亚型,更准确地告知患者未来的走向,并尽早调整治疗策略。
图1B和1C清晰地对比了新分型与PAM50分型在预测总生存期上的表现。研究发现,新分型揭示的生存差异比基于PAM50的分型更为明显。这意味着,借助新的代谢分型,医生能够更精准地识别出高风险或低风险的患者群体,从而进行更个体化的管理和干预。
揭示“肿瘤身份”:代谢、基因突变与肿瘤微环境的独特画像
除了生存期预测,每个新的亚型(CS1、CS2、CS3、CS4)还具有独特的生物学“身份”:
- 独特的代谢通路: 每个亚型都表现出不同的代谢基因表达模式,这意味着它们的“代谢工厂”运作方式截然不同。例如,某些亚型可能更依赖糖酵解,而另一些可能更依赖脂肪酸氧化。理解这些差异,有助于开发针对性的代谢抑制剂。
- 截然不同的基因突变谱: 不同的亚型,其基因突变类型和数量也存在显著差异。例如,研究发现CS2亚型的肿瘤突变负荷(Tumor Mutational Burden, TMB)最高,而CS1亚型最低。肿瘤突变负荷是指肿瘤细胞基因组中体细胞非同义突变的数量。通常认为,肿瘤突变负荷越高,肿瘤产生的新抗原越多,越容易被免疫系统识别并攻击,因此可能对免疫检查点抑制剂治疗反应更好。这一发现对于指导免疫治疗至关重要。
- 多样的肿瘤微环境和免疫浸润: 肿瘤并非孤立存在,它周围的微环境(包括免疫细胞、血管、基质细胞等)对肿瘤的生长和对治疗的反应起着至关重要的作用。新分型能够清晰地揭示各亚型独特的肿瘤微环境和免疫浸润特征。例如,CS4亚型虽然具有最高的免疫评分,但同时“免疫功能障碍评分”也最高,这可能意味着其免疫细胞虽然数量多,但处于疲惫状态,无法有效攻击肿瘤。而CS2亚型则呈现出高肿瘤突变负荷和较低的免疫功能障碍与排斥评分,预示其可能对免疫治疗反应良好。
这些细致入微的发现,为我们描绘了乳腺癌四个亚型各自的“独特画像”,也为后续的精准治疗指明了方向。
从研究到临床:新分型如何助力乳腺癌精准治疗?
这项基于代谢基因共表达的新型乳腺癌分型方案,不仅提升了我们对乳腺癌生物学复杂性的理解,更重要的是,它为临床医生提供了前所未有的工具,可以更精准地预测患者对化疗和免疫治疗的反应,从而实现真正意义上的“对症下药”。
免疫治疗不再“盲投”:谁能从免疫检查点抑制剂中获益?
免疫治疗,尤其是免疫检查点抑制剂,近年来在多种癌症治疗中取得了革命性进展。然而,并非所有患者都能从免疫治疗中获益,如何筛选出最有可能响应的患者,一直是临床医生面临的挑战。新分型方案为解决这一难题提供了新的思路。
如前所述,研究团队对不同亚型的免疫浸润和免疫功能障碍进行了详细分析(图1D、E):
- CS4亚型: 虽然免疫评分较高(说明肿瘤微环境中有较多免疫细胞),但同时“免疫功能障碍评分”也最高。这暗示着尽管有大量免疫细胞存在,但它们可能处于“疲惫”或“失活”状态,无法有效识别并清除癌细胞。因此,对于CS4亚型的患者,直接使用免疫检查点抑制剂可能效果不佳,甚至可能需要联合其他策略来“唤醒”免疫细胞。
- CS2亚型: 则展现出不同的特点——它具有高肿瘤突变负荷和较低的“免疫功能障碍与排斥评分”。这意味着CS2亚型的肿瘤细胞产生了较多的“异常信号”(新抗原),容易被免疫系统识别;同时,其免疫系统受到的抑制相对较小。这些特征共同预示着,CS2亚型的患者可能对免疫检查点抑制剂治疗反应更好,有望获得更佳的治疗效果。
这一发现对于乳腺癌的免疫治疗策略具有里程碑式的意义。未来,医生可以根据患者的代谢基因共表达分型,更科学地评估其对免疫治疗的潜在响应,避免无效治疗,减少患者的经济和身体负担。
优化化疗方案:提升效果,减轻副作用
化疗在乳腺癌治疗中扮演着重要角色,但其普遍的副作用也让许多患者望而却步。如果能提前知道哪种化疗药物对特定亚型的肿瘤更有效,就能大大提高治疗效率,同时减少患者不必要的痛苦。
这项研究也在化疗敏感性预测方面取得了显著进展。在GSE25066队列中,研究人员分析了接受紫杉-蒽环类药物化疗的患者数据。结果令人振奋:
- 新分型体系下,CS1和CS3亚型对紫杉-蒽环类药物化疗的敏感性预测,比基于PAM50分型(管腔A型和管腔B型)的预测具有显著更高的特异性(Specificity)和敏感性(Sensitivity)。
简单来说,“敏感性”是指能够准确识别出所有真正对治疗有效的患者,避免遗漏那些能从治疗中获益的人;而“特异性”是指能够准确识别出所有真正对治疗无效的患者,避免让那些无法获益的人白白承受副作用。更高的特异性和敏感性,意味着新分型在筛选化疗“受益者”和“非受益者”方面更加精确。
这对于乳腺癌患者来说是一个巨大的福音。这意味着医生将能够:
- 避免“无效”化疗: 对于那些已知对某种化疗不敏感的亚型,可以避免使用该药物,转而选择更有效的方案。
- 精准选择化疗药物: 根据亚型特点,为患者选择最有可能发挥疗效的化疗药物组合。
- 减轻副作用负担: 减少不必要的化疗,从而降低患者因治疗而产生的恶心、呕吐、脱发、骨髓抑制等严重副作用,提升生活质量。
这项研究无疑为乳腺癌的临床决策提供了更强大的依据,有望改变未来的乳腺癌诊疗模式。
MedFind与您的抗癌之路:将前沿科研转化为生命希望
这项关于乳腺癌代谢基因共表达分型的前沿研究,再次强调了个体化、精准医疗在癌症治疗中的重要性。对于身处抗癌之路的患者和家属而言,了解这些最新的科研进展,掌握最适合自己的治疗方案,是战胜疾病的关键。
MedFind平台始终致力于将全球最新的抗癌资讯、诊疗指南和药物信息及时、准确、通俗易懂地呈现给每一位患者和家属。我们深知,面对复杂深奥的医学报告和研究数据,您可能感到无从下手。因此,MedFind的专业团队会像本文一样,将复杂的科学研究转化为您可以理解并应用于实际的信息,帮助您做出更明智的治疗选择。
未来,随着更多精准分型方案和靶向药物的问世,乳腺癌的治疗将越来越趋向于“量身定制”。像代谢基因共表达分型这样的研究成果,正是推动精准医疗向前发展的强大动力。MedFind将持续关注这类突破性进展,并努力搭建桥梁,让这些前沿技术和治疗方案能够惠及到有需要的患者。
在MedFind,您可以:
- 获取最新抗癌资讯: 了解像本文这样的前沿研究,以及全球范围内的最新诊疗动态。
- 寻求AI辅助问诊: 我们的AI系统能够基于您的病理报告和基因检测结果,为您提供个性化的治疗方案建议,并解答您的疑问。
- 了解药物信息与获取渠道: 如果研究提及了特定药物或治疗方法,我们将为您详细介绍,并可能协助您通过国际直邮等方式,安全、便捷地获取国内尚未上市的抗癌药品。
我们坚信,信息的力量是巨大的。了解得越多,选择就越清晰,战胜疾病的信心就越坚定。MedFind愿成为您抗癌路上最值得信赖的伙伴,与您并肩前行。
总结:精准分型,开启乳腺癌治疗新篇章
南方科技大学Ying Xu/Wenyong Zhang教授团队提出的乳腺癌代谢基因共表达新分型方案,是乳腺癌精准治疗领域的一个重大突破。它超越了传统分型的局限,从肿瘤最根本的代谢机制入手,将乳腺癌患者划分为四个具有独特生物学特征和预后差异的亚型。这项研究不仅显著提高了我们预测患者总生存期的能力,更重要的是,它为医生提供了强有力的工具,以更精准地指导免疫治疗和化疗方案的选择。
对于广大乳腺癌患者而言,这意味着未来将有机会接受到更个体化、更高效的治疗,减少无效治疗带来的身体负担和经济压力。我们鼓励患者及家属积极关注自身疾病的分子分型信息,并与主治医生充分沟通,探讨最适合自己的治疗策略。同时,MedFind平台将持续为您提供权威、专业的抗癌资讯与支持,助您在抗癌路上走得更稳、更远。如果您对这项研究或其他抗癌信息有任何疑问,或希望了解海外购药渠道,欢迎随时访问MedFind平台进行咨询。
