每当癌症患者和家属面对疾病,尤其是像小细胞肺癌(SCLC)这样凶险的类型时,内心总充满了无助与期盼。小细胞肺癌以其高度恶性、进展迅速和极易发生转移,特别是脑转移的特点,给无数家庭带来了沉重打击。传统的治疗方法往往效果有限,这让人们迫切期待着新的科学突破。今天,我们将为您深入解读近期发表在国际顶级期刊《Nature》上的两项重磅研究,它们揭示了小细胞肺癌一个颠覆性的秘密——癌细胞竟然能“劫持”我们的大脑通信机制,与神经元形成“致命的突触”来驱动自身生长和转移。这一发现不仅彻底改变了我们对SCLC生物学行为的理解,更为攻克这种致命癌症带来了前所未有的治疗新希望。
小细胞肺癌(SCLC):凶险的“恶魔”与治疗困境
小细胞肺癌(Small Cell Lung Cancer, SCLC)是一种非常特殊的肺癌类型,约占所有肺癌的15%。它之所以被称为“小细胞”,是因为癌细胞在显微镜下看起来比其他肺癌细胞更小,但千万不要被它的名字迷惑,它的恶性程度却极高,是肺癌家族中最凶猛的“恶魔”之一。SCLC的特点是生长速度快、侵袭性强,而且在诊断时通常就已经发生了广泛转移,其中最令人头疼的就是脑转移。一旦癌细胞转移到大脑,不仅会引起严重的神经系统症状,如头痛、恶心、癫痫、视力障碍、肢体无力等,还会让治疗变得异常棘手,预后极差,患者的生存期往往非常短。
长久以来,小细胞肺癌的治疗主要依靠化疗和放疗,近年来免疫治疗也取得了一定进展。然而,由于SCLC对药物容易产生耐药性,且脑转移的治疗选择有限,导致整体疗效不佳,患者五年生存率极低。这使得科学家们一直在努力寻找SCLC发病和进展的深层机制,希望能找到更有效、更精准的治疗靶点。而《Nature》杂志上刊登的两项背靠背研究,恰恰为我们揭示了一个前所未有的新视角。
惊人发现:癌细胞“劫持”大脑通信,与神经元形成“功能性突触”
我们通常认为神经系统是控制身体功能、思维和情感的“司令部”,与癌症似乎是两个不相干的领域。然而,越来越多的研究表明,神经活动在癌症生长中扮演着越来越重要的角色。例如,脑胶质瘤细胞已经被发现能与神经元“通电”,利用神经信号来加速自身生长。
现在,哈佛医学院Humsa S. Venkatesh团队和德国科隆大学Filippo Beleggia团队在《Nature》上背靠背发表的两项重磅研究,首次揭示了小细胞肺癌细胞如何“模仿”甚至“劫持”神经系统,利用神经信号来驱动肿瘤的生长和脑转移。这简直令人匪夷所思!
神经元如何与癌细胞“握手”?——揭秘“神经-癌症突触”
这两项研究的核心发现可以概括为:小细胞肺癌细胞在大脑和肺部,竟然能与我们的正常神经元建立起一种特殊的“功能性突触”结构。要理解这一点,我们首先要简单了解一下什么是“突触”:
- 突触: 它是神经元之间传递信息的基本结构。想象一下两根电线,它们的末端靠近但不接触,信息通过化学信号(神经递质)或电信号从一根电线传递到另一根,从而实现神经系统的高效通信。
- 神经递质: 比如谷氨酸(Glutamate)和γ-氨基丁酸(GABA),它们是神经元之间传递信息的化学信使。谷氨酸通常是“兴奋性”的,能激活神经元;GABA是“抑制性”的,能抑制神经元。
- 受体: 神经元上有很多“接收器”,叫做受体,专门用来捕捉特定的神经递质信号。例如,NMDA受体和GABAA受体就是接收谷氨酸和GABA的“大门”。
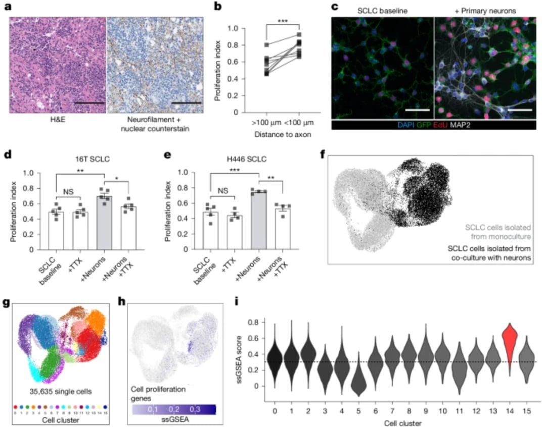
研究发现,小细胞肺癌细胞竟然能够“伪装”成神经元,与真正的神经元形成这种“突触”结构。这意味着,癌细胞不再仅仅是“旁观者”被动接收一些信号,而是主动地融入了神经元的通信网络,成为了这个网络的一部分!它们甚至拥有自己的“接收器”(如NMDA受体和GABAA受体),能够接收神经元释放的谷氨酸和GABA信号。
癌细胞如何利用这些信号?
当这些“神经-癌症突触”形成后,神经元的活动(电信号和化学信号)就会直接影响到SCLC细胞:
- “窃听”与“劫持”: SCLC细胞能够“窃听”神经元之间的对话,并利用这些神经信号作为自己的“生长肥料”。当神经元活跃时,它们释放的谷氨酸信号会激活SCLC细胞上的受体,引发癌细胞膜的去极化(可以理解为癌细胞被“充电”了),进而促进癌细胞的增殖和生长。
- 肺部的迷走神经: 研究发现,即使在肺部,迷走神经的支配也对原发性肺肿瘤的形成和进展起着关键作用。切断迷走神经,竟然能显著抑制肺部肿瘤的生长。这表明,神经系统对SCLC生长的影响是普遍存在的,不仅限于大脑。
- 谷氨酸信号的“成瘾”: SCLC细胞对谷氨酸信号表现出一种“成瘾”般的依赖。当它们与迷走神经感觉细胞或皮质神经元共同培养时,增殖能力会显著提升。更重要的是,在小鼠模型中,抑制谷氨酸信号传导,竟然具有治疗效果,能够有效抑制SCLC的生长。
这些发现如同揭开了小细胞肺癌的“致命弱点”——癌细胞“成瘾”于神经系统的电信号和化学信号,利用这些信号作为自己的“生长加速器”。


颠覆性突破:小细胞肺癌治疗的“新靶点”浮现
过去,我们可能更多关注癌细胞自身的基因突变、信号通路异常等。但这两项研究告诉我们,癌细胞并非“孤立无援”的,它能与周围的微环境,特别是神经系统,建立起如此紧密的联系,甚至发展出“功能性突触”,主动获取生长所需的能量和指令。
这一发现的意义非常重大:
- 改变认知: 它彻底改变了我们对小细胞肺癌生物学行为的理解。我们不仅要关注癌细胞本身,还要关注它与神经系统的互动。
- 全新靶点: “神经-癌症突触”以及相关的神经递质信号通路(如谷氨酸信号)成为了一个前所未有的治疗靶点。这意味着,我们未来或许可以开发出专门针对这些“突触”或信号通路的药物,来“切断”癌细胞的能量供应,阻止其生长和转移。
- 脑转移的希望: 针对脑转移的治疗一直是SCLC的巨大挑战。如果能通过靶向神经元活动来抑制脑内肿瘤生长,将为SCLC脑转移患者带来全新的治疗选择和希望。
这项研究为小细胞肺癌这种凶险的疾病带来了曙光,揭示了一个全新的治疗突破口,预示着未来可能会出现针对SCLC的创新疗法。
未来治疗方向:靶向“神经-癌症突触”,探索新疗法
既然我们已经发现了小细胞肺癌的这个“致命弱点”,那么未来的治疗方向就变得清晰起来。科学家们可以沿着以下几个方向进行深入研究和药物开发:
- 阻断突触形成: 开发能够阻止SCLC细胞与神经元形成功能性突触的药物,从源头上切断癌细胞的“能量来源”。
- 抑制神经递质信号: 针对谷氨酸、GABA等神经递质及其受体开发抑制剂。例如,文中提到抑制谷氨酸信号传导在小鼠模型中显示出治疗效果,这为后续的药物研发提供了重要线索。
- 调节神经元活性: 探索是否可以通过某种方式降低肿瘤周围神经元的活性,从而间接抑制癌细胞的生长。
- 联合治疗: 将靶向“神经-癌症突触”的药物与传统的化疗、放疗或免疫治疗相结合,实现多角度、更有效的抗癌。
当然,从实验室研究到临床应用还有很长的路要走,需要进行大量的临床前研究和严格的临床试验。但这两项《Nature》研究无疑为小细胞肺癌患者点亮了希望的灯塔,预示着未来SCLC的治疗将迎来更加精准和有效的时代。
MedFind:您的抗癌之路,我们与您同行
面对小细胞肺癌这样复杂的疾病,每一次科学突破都意味着新的希望。在MedFind,我们始终关注全球前沿的抗癌研究进展,致力于将最新的科学发现转化为患者可触及的治疗希望。
作为一家由癌症患者家属发起的平台,MedFind深知您对最新、最有效治疗方案的渴望。我们不仅会持续为您带来类似SCLC神经元“劫持”机制的最新研究解读,更提供以下核心服务,助力您的抗癌之旅:
- 最新抗癌资讯与诊疗指南: 我们整合全球顶尖医学研究成果,为您提供专业、准确、易懂的抗癌资讯和诊疗指南,让您第一时间了解最新的治疗动态。
- AI辅助问诊: 我们的AI问诊服务可以帮助您初步梳理病情,提供个性化的信息参考,让您在就医前做好充分准备。
- 全球抗癌药品代购与国际直邮: 针对国内尚未上市或难以获取的创新抗癌药物,MedFind提供安全、合规的海外药品代购与国际直邮服务,确保您能及时获得所需的救命药。我们严格遵守国际药品采购标准,让您无忧购药,安心治疗。
这项关于小细胞肺癌“劫持”神经通信机制的发现,无疑为SCLC的治疗打开了一扇全新的大门。它提醒我们,在与癌症的斗争中,科学研究永无止境,希望之光也永不熄灭。MedFind愿与您携手,共同迎接更多治疗突破,为您的健康保驾护航。如果您对小细胞肺癌的最新疗法、药物获取或任何抗癌资讯有疑问,欢迎随时咨询MedFind平台,我们专业的团队将竭诚为您提供帮助。
