对于无数晚期子宫内膜癌患者及其家庭而言,每一次治疗方案的选择都牵动着心弦,新药研发的每一步进展都可能点燃生命的希望。当前,晚期子宫内膜癌仍是一项全球性的治疗挑战,现有治疗选择有限,预后不佳。然而,随着医学研究的不断深入,叶酸受体α(FRα,又称FOLR1)作为一种在肿瘤细胞中高表达的潜在靶点,正逐渐浮出水面,为晚期子宫内膜癌的治疗带来了新的曙光。本文将基于北京协和医院联合国际数据进行的最新研究,深入浅出地解读FRα在晚期子宫内膜癌中的表达特征、与疾病进展及预后的密切关系,并探讨传统生物标志物CA125(糖类抗原125)在预测FRα高表达方面的潜力。希望通过这篇文章,帮助您和您的家人更全面地了解这一前沿发现,为未来的治疗决策提供宝贵参考。
晚期子宫内膜癌:被忽视的“女性健康杀手”
子宫内膜癌是全球女性生殖系统最常见的恶性肿瘤之一,其发病率和死亡率呈逐年上升趋势。根据2024年美国癌症报告,预计将有近7万例新发病例和超过1.3万例相关死亡,形势不容乐观。虽然多数子宫内膜癌患者在早期诊断时肿瘤局限于子宫,五年生存率可达95%以上,但一旦发展到远处转移的晚期阶段,患者的预后便急剧恶化,五年生存率甚至不足20%。
面对晚期子宫内膜癌,传统的治疗方案主要依赖于紫杉醇联合卡铂的化疗,近年来虽有免疫治疗的加入,但整体疗效仍不尽如人意。这些治疗的客观缓解率(ORR)往往仅为7%~14%,中位生存期通常不超过1年。这意味着,很多晚期患者在现有标准治疗下仍面临巨大的生存压力,迫切需要更有效、更精准的治疗策略来改善他们的生存结局和生活质量。因此,医学界一直在努力寻找新的靶点和治疗方案,以期打破这一困境。
FRα:晚期子宫内膜癌的“精准打击”新靶点?
什么是FRα,为何成为焦点?
FRα,全称叶酸受体α,又名叶酸受体1(FOLR1),是一种在肿瘤研究领域备受关注的蛋白质。它之所以特别,是因为它在多种恶性肿瘤细胞中(如卵巢癌、乳腺癌、子宫内膜癌等)会大量表达,而在我们正常的身体组织中却几乎不表达。这种选择性高表达的特性,使得FRα成为了一个理想的抗癌药物靶点,可以被设计成“精准导弹”,专门攻击癌细胞而尽量不伤害正常细胞。
研究发现,FRα在肿瘤的发生发展中扮演着“帮凶”的角色。它能够促进癌细胞的生长和增殖,抑制癌细胞的自然死亡(凋亡),甚至增强癌细胞的侵袭能力,使其更容易转移。正因为FRα的这种重要作用,科学家们开发了许多靶向叶酸代谢通路的药物,其中最令人期待的就是靶向FRα的抗体药物偶联物(ADCs)。
抗体药物偶联物(ADCs):精准制导的“魔术子弹”
抗体药物偶联物(ADCs)是一种结合了抗体“识别”能力和化疗药物“杀伤”能力的创新药物。它们就像“魔术子弹”一样:
- 抗体部分: 负责精准识别癌细胞表面的特定靶点(例如这里的FRα)。
- 连接子: 像一根绳子,将抗体和化疗药物连接起来。
- 细胞毒性药物(化疗药): 真正的“杀手”,负责消灭癌细胞。
当ADCs进入体内,抗体部分会像导航系统一样,精确地找到并结合到表达FRα的癌细胞上,随后整个ADC分子被癌细胞吞噬进入细胞内部。在癌细胞内部,连接子断裂,释放出高效的化疗药物,从而在癌细胞内部精准地杀死它们,同时最大限度地减少对健康组织的损伤。
目前,已有多个针对FRα的ADCs药物进入临床试验阶段。其中,索米妥昔单抗(MIRV)因在卵巢癌治疗中展现出的卓越疗效,已于2024年3月获得美国食品药品监督管理局(FDA)的批准上市,成为铂耐药卵巢癌患者的新标准治疗方案。在子宫内膜癌领域,索米妥昔单抗联合帕博利珠单抗治疗FRα阳性复发性浆液性子宫内膜癌的Ⅱ期临床试验也取得了令人鼓舞的成果。这些突破性进展,无疑为晚期子宫内膜癌的治疗带来了广阔前景和无限希望。
北京协和医院最新研究:FRα在晚期子宫内膜癌中的奥秘
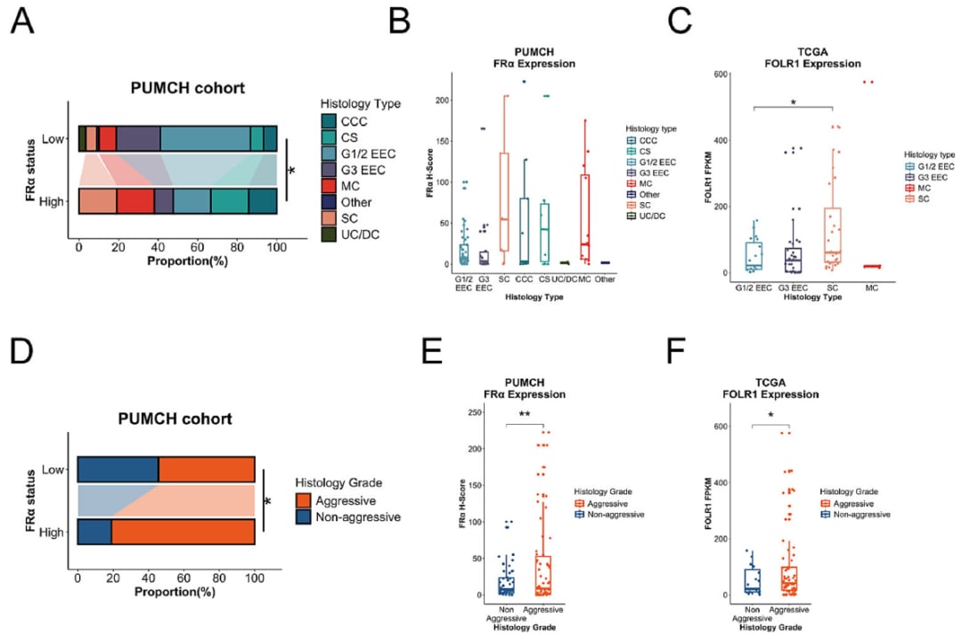
为了更好地将FRα靶向治疗应用于临床,理解FRα在子宫内膜癌中的表达情况及其与患者临床特征、分子变异和预后的关系至关重要。北京协和医院联合国际数据开展了一项重要的研究,深入分析了111例晚期子宫内膜癌患者的临床数据和肿瘤样本,并结合癌症基因组图谱(TCGA)数据库进行外部验证,为我们揭示了FRα的更多秘密。
FRα高表达:18.9%晚期患者的新特征
研究结果显示,在北京协和医院的患者队列中,有21例(占比18.9%)晚期子宫内膜癌患者被判定为FRα高表达。这意味着,近五分之一的晚期子宫内膜癌患者可能具备接受FRα靶向治疗的潜在条件。此外,研究还发现,FRα高表达的子宫内膜癌往往与更具侵袭性的组织学类型以及p53异常(p53abn)分子亚型显著相关,提示FRα高表达的肿瘤可能具有更强的恶性程度。

表1


图2
CA125:FRα表达的潜在“风向标”?
令人振奋的是,这项研究首次证实了晚期子宫内膜癌患者的血清CA125水平与FRα表达呈显著正相关,这一结论在蛋白和RNA水平上均得到了验证。CA125,即糖类抗原125,是妇科肿瘤领域一个广为人知的肿瘤标志物,通常用于卵巢癌和子宫内膜癌的监测。这一发现为临床实践提供了一个便捷且经济的预测指标:如果术前血清CA125水平升高,尤其是超过58.95 U/ml的患者,其肿瘤存在FRα高表达的可能性显著增加(阳性率可达28.6%)。这意味着,对于这些患者,医生可能会建议进一步进行FRα表达检测,从而为患者精准匹配FRα靶向治疗提供依据。

图1
FRα与子宫内膜癌分子特征的“基因密码”
研究还深入揭示了FRα表达状态与子宫内膜癌分子分型及基因突变之间的紧密联系:
- FRα高表达型: 主要与p53异常(p53abn)分子亚型密切相关。这类患者的TP53基因突变率显著更高(高达61.9%)。TP53基因是人体内重要的抑癌基因,它的突变常常预示着肿瘤的恶性程度更高,进展更快。这提示我们,TP53突变可能是推动这类FRα高表达肿瘤发生发展的关键驱动因素。
- FRα低表达型: 则以PTEN基因突变为主要特征。PTEN基因也是一个重要的抑癌基因,它的突变常导致PI3K/Akt/mTOR信号通路的异常激活,这条通路在癌细胞的生长、增殖和存活中扮演着核心角色。
这一发现具有重要的临床意义。它表明,FRα高表达和低表达的子宫内膜癌在基因层面是截然不同的两类亚群。深入了解这些分子特征,有助于医生更好地为患者选择个性化的治疗方案。例如,对于FRα高表达且伴有TP53突变的患者,FRα靶向治疗可能是一个极具前景的选择。


图3
FRα高表达:预后更差,但靶向治疗带来新希望
研究进一步分析了FRα表达状态对患者预后的影响,结果令人深思:
- FRα高表达与预后不良相关: 研究发现,FRα高表达的晚期子宫内膜癌患者,其总生存期(OS)和无进展生存期(PFS)均比低表达患者更短。
- 总生存期(OS): 指从诊断或治疗开始算起,患者的存活时间。
- 无进展生存期(PFS): 指从诊断或治疗开始算起,患者疾病没有进展(肿瘤没有长大或扩散)的时间。
这些数据直观地告诉我们,FRα高表达预示着患者的疾病可能进展更快,生存时间更短。这一趋势在FIGO III期(局部晚期)子宫内膜癌患者中尤为显著,FRα高表达与更差的OS显著相关。然而,在FIGO IV期(远处转移)患者中,由于疾病本身的高度侵袭性和预后极差,不同FRα表达状态的预后差异不显著。


图4
MMR-d型子宫内膜癌:FRα预后分层的新维度
更值得关注的是,研究首次提出FRα表达可作为错配修复缺陷型(MMR-d)子宫内膜癌患者的预后分层指标。我们知道,MMR-d型肿瘤因其基因修复机制的缺陷,常常对免疫治疗表现出良好的应答。然而,在这项研究中,MMR-d型子宫内膜癌中,FRα高表达的患者却表现出显著更差的OS和PFS。这可能部分归因于该研究队列中FRα高表达的MMR-d患者未接受免疫治疗,而部分FRα低表达的MMR-d患者接受了免疫治疗。
近期研究还提示,FRα表达可能与免疫检查点抑制剂的疗效有关,FRα高表达的肿瘤患者对单纯免疫治疗的应答效果可能不如FRα低表达的患者。因此,对于这部分预后不佳的FRα高表达MMR-d型子宫内膜癌患者,将FRα靶向治疗与免疫治疗联合应用,可能会克服单纯治疗的局限性,带来显著的预后改善。这为未来的临床研究和治疗策略的制定指明了重要方向。

图5
MedFind:为晚期子宫内膜癌患者点亮希望
这项深入的综合性研究明确了晚期子宫内膜癌中FRα表达状态与临床病理特征、分子特征以及患者预后的相关性。研究结果为我们描绘了一幅清晰的图景:血清CA125水平,尤其是术前高于58.95 U/ml时,可作为预测FRα高表达的潜在指标;而FRα高表达在p53abn分子亚型和侵袭性组织学亚型中最为显著,提示这些患者可能是FRα靶向治疗的优先适用人群,有望从中显著获益。
对于正在与晚期子宫内膜癌抗争的患者及其家属而言,了解这些最新的医学进展至关重要。这意味着,通过基因检测和生物标志物评估,我们有可能更精准地找到适合自己的治疗方案,告别“千人一方”的困境。如果您或您的家人被诊断为晚期子宫内膜癌,并且医生建议进行分子检测,请务必积极配合,这可能是解锁更有效治疗的关键一步。
作为**MedFind**,我们致力于为癌症患者和家属提供最新、最权威的抗癌资讯、诊疗指南和药物信息。我们理解您对生命和健康的渴望,以及在治疗选择面前的焦虑。**MedFind**不仅提供专业的AI辅助问诊服务,更能够帮助患者构建安全、可靠的海外购药渠道,让国内尚未上市的创新靶向药物(如前文提及的索米妥昔单抗等)能够触手可及。在医生专业指导下,结合您的具体分子检测结果,探索包括FRα靶向治疗在内的所有创新方案,是我们共同的目标。
医学的进步永无止境,希望的火种永不熄灭。我们鼓励所有患者和家属保持积极心态,与医疗团队紧密合作,并持续关注**MedFind**平台,获取更多前沿信息和支持,共同为更好的治疗结局努力。相信在科技和医学的不断突破下,晚期子宫内膜癌患者的未来将充满更多可能。
