癌症,这个词对无数家庭来说,意味着巨大的挑战和无尽的焦虑。其中,最令人恐惧的莫过于癌细胞的“扩散”——也就是医学上常说的癌症转移。癌细胞一旦离开原发病灶,在体内“流浪”并找到新的“家园”继续生长,往往预示着疾病进入晚期,治疗难度大幅增加,也是导致癌症患者死亡的主要原因。因此,深入理解癌症转移的机制,并开发出有效的阻断策略,是全球医学界共同的梦想。
长期以来,科学家们普遍认为,癌细胞之所以能在某个器官成功“安家落户”,是因为那个器官提供了它们生长所需的特定“营养”。然而,一项由哈佛医学院的乔治·丘奇(George M. Church)团队领衔,并于2026年1月7日发表在国际顶级期刊《Nature》上的重磅研究,却颠覆了这一传统观念。这项研究指出,癌细胞的转移偏好并非由单一营养素的多少决定,而是由多种营养素的复杂组合,以及癌细胞自身的“内在特性”共同作用的结果。这为我们重新认识癌症转移,以及未来开发更精准的治疗方案,打开了一扇全新的大门。
在MedFind,我们始终关注全球最新的抗癌研究进展,致力于为患者朋友提供最前沿的资讯和治疗选择。今天,我们就来深入解读这项具有里程碑意义的研究,帮助您和家人更好地理解癌症转移的奥秘。
癌症转移的“魔爪”:为何它如此致命?
癌症转移,是癌症最可怕的一面。当癌细胞从最初形成的肿瘤(原发灶)中脱离出来,通过血液、淋巴系统或直接侵犯,扩散到身体的其他部位时,就发生了转移。这些“流浪”的癌细胞会在新的器官(如肺、肝、骨骼、大脑等)中“安家落户”,形成新的肿瘤,医学上称之为转移瘤。
为什么转移如此致命?
- 治疗难度剧增: 原发肿瘤通常可以通过手术切除、放疗或局部化疗来控制。但一旦发生转移,癌细胞已经扩散到全身多个部位,治疗变得更加复杂和困难,往往需要全身性的治疗,如化疗、靶向治疗或免疫治疗。医生需要考虑的因素更多,治疗方案的选择也更具挑战性。
- 器官功能受损: 转移瘤会在新的器官中生长,破坏其正常功能,导致严重的并发症。例如,癌细胞转移到骨骼可能导致剧烈疼痛、病理性骨折,甚至脊髓压迫;转移到肝脏可能引起肝功能衰竭、黄疸;转移到大脑则可能导致头痛、癫痫、认知障碍和神经功能障碍,严重影响患者的生活质量和生存时间。
- 预后显著恶化: 转移性癌症通常被认为是晚期癌症,患者的生存率远低于早期癌症。它是导致癌症患者死亡的主要原因,据统计,约90%的癌症相关死亡都与转移有关。因此,阻止或有效控制转移,是延长癌症患者生命、提高生活质量的关键。
- 身心俱疲: 面对转移,患者和家属不仅要承受身体上的痛苦、治疗的副作用,还要面对巨大的心理压力、经济负担和对未来的不确定性。了解转移的机制,找到阻止它的方法,是无数患者和科研人员的共同期盼,也是MedFind一直努力的方向。
传统观念的“盲区”:癌细胞转移的旧理论与新挑战
长期以来,医学界对癌症转移的理解,主要基于一个形象的比喻——“种子与土壤”理论。这个理论认为,癌细胞是“种子”,而身体的各个器官是“土壤”。只有当癌细胞这种“种子”遇到适合其生长的“肥沃土壤”(即提供特定营养和微环境的器官),才能成功“发芽”并形成转移瘤。例如,乳腺癌细胞常常转移到骨骼、肺部和肝脏,而很少转移到脾脏,这似乎印证了“土壤”的特异性。
基于这一理论,科学家们曾尝试开发针对单一代谢通路的药物,希望通过切断癌细胞在特定器官中赖以生存的某种“营养补给线”,从而阻止其转移。例如,如果认为癌细胞在某个器官特别需要某种氨基酸,就尝试阻断这种氨基酸的合成或吸收。这种“饿死”癌细胞的策略在实验室中看起来很有前景,但在许多临床实践中,这类单一靶向疗法的效果往往不尽如人意。癌细胞似乎总能找到“变通”的办法,继续生长和转移,这让科学家们开始思考:癌细胞的转移机制,是否比我们想象的更为复杂?仅仅关注单一营养素,是否忽略了更深层次的奥秘?这项《Nature》研究正是要回答这些关键问题。
《Nature》重磅揭秘:乔治·丘奇团队的颠覆性发现
正是在这样的背景下,哈佛医学院乔治·丘奇(George M. Church)、拉凯什·贾恩(Rakesh K. Jain)及麻省理工学院马修·范德·海登(Matthew G. Vander Heiden)等科学家团队,在《Nature》杂志上发表了一项具有里程碑意义的研究,为我们揭示了癌症转移的全新视角。这项研究的核心观点是:癌细胞的转移偏好,并非由单一营养素的可用性决定,而是由多种营养素以及癌细胞内在特性之间复杂的相互作用共同决定的。
1. 绘制生命“营养地图”:器官间的微环境差异
为了深入探究癌细胞的“择居”之谜,研究团队首先做了一项基础而重要的工作:他们像绘制一张详细的地理地图一样,绘制了小鼠体内多个重要器官的“营养地图”。
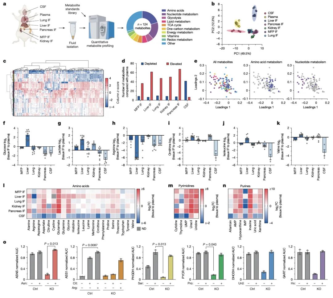
- 精细量化: 研究人员运用最先进的代谢组学技术,精确量化了血浆、脑脊液以及六个不同组织(包括肺、肝、骨骼、大脑、肾脏和乳腺脂肪垫)中多达124种代谢物的绝对水平。这些代谢物可以理解为细胞生长和功能所需的各种“原材料”和“能量分子”,包括氨基酸(构成蛋白质)、核苷酸(构成DNA和RNA)、糖类(提供能量)、脂肪酸(构成细胞膜)等,它们是维持生命活动的基础物质。
- 显著差异: 研究结果显示,不同器官的营养环境存在显著差异。例如,许多代谢物在组织间质液(细胞间隙的液体,是细胞直接获取营养的环境)中的浓度高于血浆,这表明组织微环境的营养供应可能比血液循环更为丰富和复杂。而脑脊液中的营养水平普遍较低,这可能是因为大脑受到血脑屏障的严格保护,只允许特定物质进入。
- 核苷酸的重要性: 令人关注的是,研究发现造成这些组织间营养差异的主要因素是核苷酸及其相关代谢物,而不是氨基酸。核苷酸是构成DNA(遗传物质)和RNA(基因表达的中间产物)的基本单位,也是细胞能量货币ATP的重要组成部分。对于快速增殖的癌细胞来说,合成大量的DNA和RNA是其分裂生长的前提。这意味着不同器官中核苷酸的供应差异,可能对癌细胞的定植和生长有着举足轻重的影响,甚至可能比氨基酸更为关键。

2. 打造“挑食”癌细胞:基因编辑的巧妙应用
为了精确测试营养可用性如何影响转移,研究团队采用了巧妙的基因编辑技术。他们构建了一系列特殊的乳腺癌细胞系,这些细胞就像被“改造”成了“挑食者”——它们失去了自己制造特定营养素的能力,必须从外部环境中获取这些必需的“食物”才能生存和增殖。
- CRISPR-Cas9技术: 研究人员利用先进的CRISPR-Cas9基因编辑技术(一种可以精确修改基因的“分子剪刀”),精确地敲除了三阴性乳腺癌细胞系中合成天冬酰胺、精氨酸、丝氨酸、脯氨酸以及嘌呤和嘧啶等关键营养素的基因。这些基因通常负责指导细胞内部合成这些物质的“工厂”运作。
- “营养缺陷型”: 这些经过改造的细胞被称为“营养缺陷型”细胞。它们就像是失去了自给自足能力的旅行者,必须完全依赖外部补给。在缺乏相应营养的培养环境中,它们无法正常增殖;但一旦补充了这些特定的营养素,它们又能恢复正常的生长能力。通过这种方式,科学家们能够精确地观察,当癌细胞无法自给自足时,它们在不同营养环境的器官中会有怎样的表现,从而揭示营养对转移的真实影响。

3. 意想不到的结果:单一营养素并非“金钥匙”
当这些“挑食”的癌细胞被注射到小鼠体内后,研究团队观察到了令人惊讶的结果,这些结果颠覆了传统的“单一营养决定论”:
- 复杂性远超预期: 尽管不同组织中的营养水平差异很大,但“营养缺陷型”细胞在低营养组织中的生长能力并没有呈现出统一的规律。这表明,并非某个器官缺乏某种营养,癌细胞就一定无法在那里生长。癌细胞的转移和生长,远比我们想象的要复杂,不能简单地归结为“哪里营养多就去哪里”。
- 嘌呤合成的关键性: 研究发现,无论癌细胞被注射到哪个器官,抑制其“嘌呤合成通路”(即癌细胞内部制造嘌呤的“生产线”)都会严重损害癌细胞的转移能力。这意味着,嘌呤(构成DNA和RNA的重要组分,对细胞分裂至关重要)的合成对癌细胞在所有器官中的生长和转移都至关重要。这提示我们,嘌呤合成可能是一个普遍且重要的抗转移靶点,未来针对这一通路的药物可能具有广谱的抗癌潜力。
- 氨基酸依赖的特异性: 对于氨基酸的依赖,则表现出明显的细胞系特异性和组织特异性。也就是说,不同类型的癌细胞,在不同器官中,对氨基酸的需求是不同的。例如,某种乳腺癌细胞可能特别依赖精氨酸才能在肺部生长,但在肝脏中则可能依赖丝氨酸。这强调了癌症治疗需要考虑个体差异和转移部位的特点,不能“一刀切”。
- 微环境的复杂互动: 更重要的是,研究团队发现,组织中特定营养素的浓度与其对应合成通路的重要性之间,并没有简单的一致性。例如,尽管大脑中的丝氨酸水平较低,但抑制丝氨酸合成酶PHGDH对不同乳腺癌细胞系的脑转移影响并不一致。这说明癌细胞并非简单地“哪里营养多就去哪里”,而是与微环境中多种营养素之间存在复杂的相互作用,共同决定了转移性癌症生长的潜在部位。癌细胞会根据自身基因特点和所处环境的综合营养状况,灵活调整其代谢策略。

4. 癌细胞的“生存智慧”:多重适应机制
为了更深入地了解癌细胞在不同器官中的“生存智慧”,研究团队还使用了碳13标记的葡萄糖来追踪肿瘤细胞的代谢活动。他们发现,脑肿瘤和乳腺脂肪垫肿瘤的代谢特征存在显著差异:脑肿瘤中葡萄糖衍生的氨基酸标记更高,表明大脑中的肿瘤对合成氨基酸的需求更强烈。
然而,这种合成活动的增加并不总是意味着癌细胞就必须依赖外部提供这些氨基酸。研究人员推测,癌细胞可能通过多种方式来适应不同的营养环境,展现出惊人的“生存智慧”:
- 上调营养转运蛋白: 癌细胞就像安装了更高效的“营养吸收泵”,能够从环境中更有效地获取稀缺的营养物质。即使环境中的某种营养素浓度不高,它们也能通过提高吸收效率来满足自身需求,确保“食物”来源。
- 利用微环境中的支持细胞: 癌细胞并非孤军奋战,它们非常“聪明”,会“劫持”周围的正常细胞(如成纤维细胞、免疫细胞、血管内皮细胞等),诱导这些支持细胞为自己提供营养和生长因子。这就像癌细胞建立了一个“共生关系”,让周围的细胞为自己服务,形成一个有利于自身生长的微生态系统。
- 从蛋白质中回收营养: 癌细胞可以分解周围的蛋白质,从中获取所需的氨基酸等营养物质。这是一种“废物利用”的策略,即使外部营养供应不足,它们也能通过“内循环”来维持生存,甚至加速生长。
- 代谢通路的可塑性与重编程: 癌细胞的代谢通路具有很强的可塑性。当一条代谢通路被阻断时,它们可以迅速激活其他备用通路,或者改变代谢流向,以适应新的环境和挑战。这种代谢重编程能力,是癌细胞能够抵抗单一靶向治疗的重要原因之一。它们就像拥有多条“生产线”,即使一条被关闭,也能迅速切换到另一条继续生产。
这些机制都展现了癌细胞惊人的适应性和生存能力,也解释了为什么单一靶向某个代谢通路的疗法往往难以彻底奏效,为我们开发更有效的治疗策略提供了新的思考方向。
临床意义深远:从研究到治疗的转化之路
这项由乔治·丘奇团队完成的《Nature》研究,不仅仅是基础科学的突破,它对我们理解癌症转移机制和开发治疗策略具有极其重要的临床意义和深远影响:
1. 解释了现有疗法的局限性与挑战
过去,许多针对单一代谢通路的抗癌药物在临床上效果有限,这项研究提供了有力的解释。癌细胞的“生存智慧”远超我们想象,它们能够通过多种机制适应不同的营养环境,一旦一条通路被阻断,它们很快就能找到“备用方案”或“绕行路线”。这提醒我们,仅仅“饿死”癌细胞的单一策略可能不足以应对其复杂的生存机制。例如,一些针对特定氨基酸代谢的药物,可能因为癌细胞能够从其他途径获取或合成该氨基酸而失效。
2. 开启多靶点、个性化治疗新思路的曙光
既然癌细胞的代谢依赖性是由微环境中多种营养素水平与细胞内在因素复杂互动决定的,那么未来的抗转移疗法可能需要采取“组合拳”策略,走向更精准、更个性化的方向:
- 同时靶向多个代谢通路: 就像同时切断癌细胞的多个“补给线”,让它们无路可逃。例如,可以同时靶向嘌呤合成通路(这项研究发现的普遍关键通路)和其他关键的氨基酸代谢通路,以提高治疗效果,降低癌细胞产生耐药性的可能性。
- 根据肿瘤特性和转移位置设计个性化方案: 这项研究强调了不同癌细胞系和不同转移器官之间代谢需求的特异性。这意味着,未来医生可能需要对患者的肿瘤进行更全面的代谢组学分析,评估癌细胞的独特代谢特点,并结合转移部位的营养环境,量身定制最合适的治疗策略。这可能包括选择特定的靶向药物组合,甚至调整饮食方案以辅助治疗。
- 结合其他治疗手段: 将代谢靶向治疗与传统的化疗、放疗、靶向治疗或免疫治疗相结合,形成多维度的打击,以期达到更好的抗转移效果。例如,代谢疗法可能使癌细胞对化疗或放疗更加敏感,从而提高整体疗效。
- 开发新型诊断工具: 为了实现个性化治疗,我们需要开发更先进的诊断工具,能够实时监测肿瘤的代谢状态,预测其转移倾向,并评估治疗反应。这可能包括基于液体活检的代谢标志物检测等。
这项研究为我们描绘了未来抗癌治疗的蓝图,即从“一刀切”的治疗模式,转向更加精细化、个性化的“精准打击”。尽管这项研究目前主要聚焦于乳腺癌,并且仍处于基础研究阶段,距离临床应用还有一段距离,但其中揭示的原理可能适用于其他多种癌症类型。随着我们对肿瘤微环境代谢复杂性的理解不断深入,将有望开发出更有效、更精准的抗转移疗法,最终改善癌症患者的生存前景。
在MedFind,我们深知癌症患者和家属对新疗法、新希望的渴望。我们致力于追踪全球最新的科研突破,并将其转化为患者可及的治疗方案和药物信息。这项研究为我们提供了理解癌症转移的新窗口,也预示着未来个性化、多靶点治疗的巨大潜力。如果您对癌症转移的最新研究有任何疑问,或者正在寻找适合您的治疗方案,欢迎随时咨询MedFind,我们将竭诚为您提供专业的支持和帮助,共同探索抗癌之路上的每一个新可能。
