亲爱的患者朋友和家属们,当您面对结肠癌的挑战时,内心一定充满了焦虑与不安。近年来,免疫治疗为许多癌症患者带来了新的希望,但我们也常常听到“免疫治疗效果不佳”或“容易产生耐药性”的困扰。这背后,往往隐藏着一个“隐形敌人”——肿瘤免疫排斥。
好消息是,我国的医学研究正在不断取得突破!近日,西安交通大学第一附属医院肿瘤放疗科任娟教授团队在国际顶级学术期刊《自然通讯》(Nature Communications)上发表了一项具有里程碑意义的研究成果。这项研究首次深入揭示了肿瘤内部的“酸性微环境”是如何像建造“堡垒”一样,阻碍免疫细胞进入并攻击癌细胞的,并发现了其中的关键“指挥官”——G蛋白偶联受体GPR4。这一发现不仅让我们对结肠癌免疫治疗失败的原因有了更清晰的认识,更为开发全新的靶向药物和治疗策略指明了方向,有望显著提升免疫治疗的效果,为广大结肠癌患者点燃新的治愈希望。
结肠癌治疗的“拦路虎”:什么是肿瘤免疫排斥?
结肠癌是全球范围内常见的恶性肿瘤之一,其发病率和死亡率居高不下。尽管手术、化疗、放疗等传统治疗手段不断进步,但对于晚期或转移性结肠癌患者来说,治疗效果仍不尽如人意。近年来,以PD-1/PD-L1抑制剂为代表的免疫治疗,通过激活患者自身的免疫系统来对抗肿瘤,为许多癌症类型带来了革命性的改变。
然而,免疫治疗并非对所有患者都有效。其中一个主要原因就是“肿瘤免疫排斥”。简单来说,就是肿瘤细胞周围形成了一道“屏障”或“城墙”,阻止了本应去攻击癌细胞的免疫细胞(比如T细胞)进入肿瘤内部。这些免疫细胞被“拒之门外”,自然就无法发挥作用,导致免疫治疗效果大打折扣甚至完全无效。而构成这道“屏障”的关键因素之一,就是肿瘤细胞外基质的异常重塑。
肿瘤的“酸性堡垒”:免疫细胞为何难以攻入?
1. 肿瘤微环境:癌细胞的“温床”
肿瘤并非孤立存在,它周围有一片复杂的“小环境”,我们称之为肿瘤微环境。这个环境里不仅有癌细胞,还有血管、免疫细胞、成纤维细胞以及各种细胞外基质(ECM)。癌细胞为了生存和生长,会不断改造这个微环境,使其变得有利于自己,而不利于免疫细胞。
2. 酸性环境:癌细胞的“保护伞”
在肿瘤快速生长的过程中,由于供血不足和代谢旺盛,肿瘤内部常常会出现缺氧和酸性微环境。这种酸性环境就像癌细胞的一把“保护伞”,不仅能促进癌细胞的生长和转移,还会进一步影响免疫细胞的功能,加剧免疫排斥。但具体酸性环境是如何“指挥”免疫排斥的,其中的分子机制一直是个谜团。
任娟教授团队的突破性发现:GPR4——免疫排斥的关键“指挥官”
正是为了解开这个谜团,任娟教授团队展开了深入研究。他们聚焦于“酸性环境如何通过氢离子感受器来驱动肿瘤免疫排斥”这一核心科学问题。

1. 发现关键“感受器”GPR4
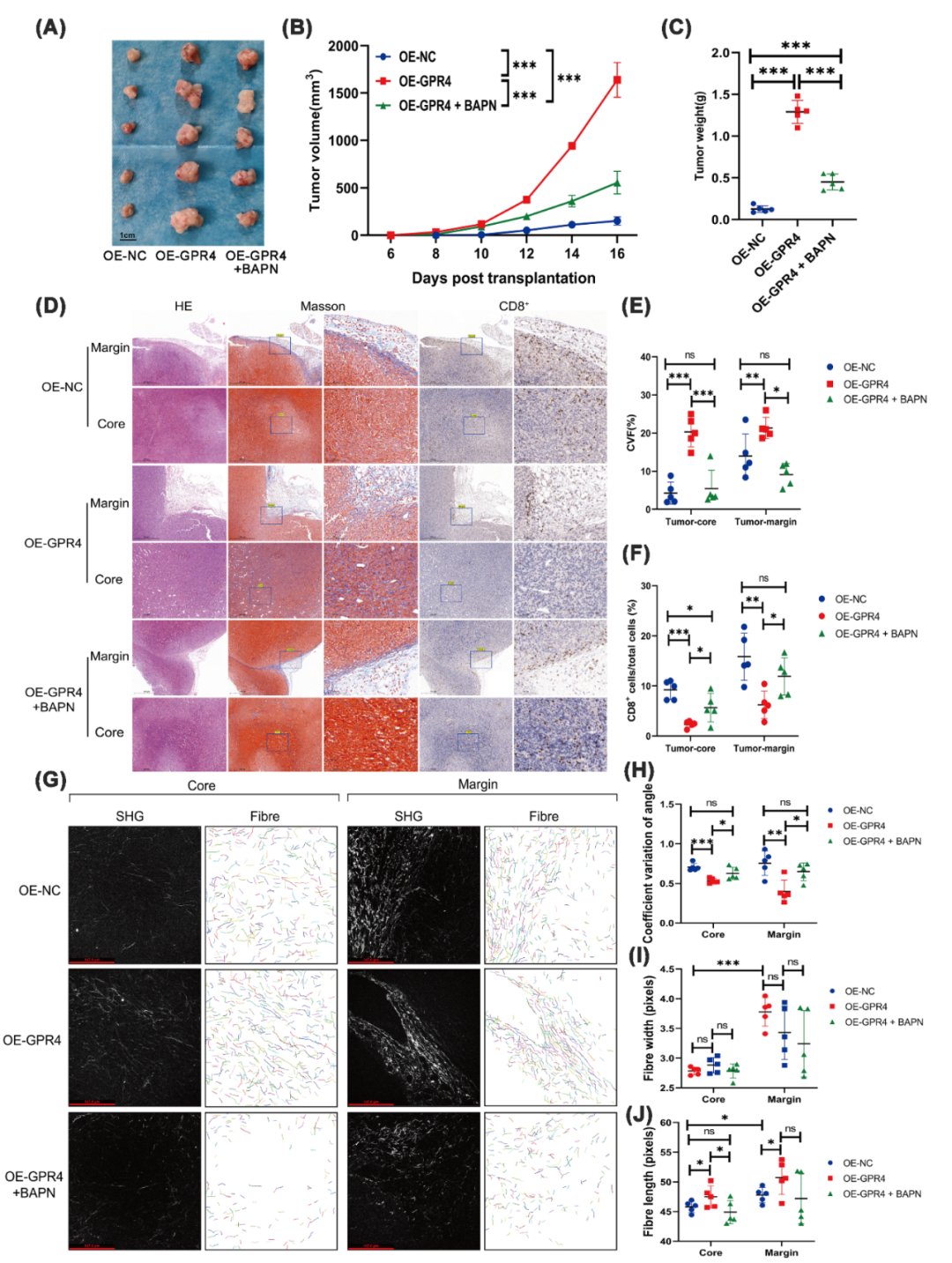
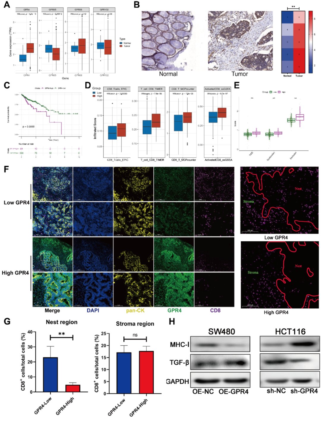
研究团队发现,一种名为GPR4的G蛋白偶联受体,就像一个“氢离子感受器”,能够感知到肿瘤微环境中的酸性变化。在结肠癌中,当GPR4被肿瘤的酸性环境激活后,它就成了免疫排斥的“关键指挥官”。
2. GPR4如何“加固城墙”:双重机制阻碍免疫细胞
研究进一步揭示,被激活的GPR4通过JAK2/STAT3信号通路发挥了双重作用:
- 调控LOXL2促进胶原纤维排列: GPR4会“命令”LOXL2(一种酶)去改变肿瘤周围的胶原纤维结构,使它们排列得更加紧密、有序,就像建造了一道道坚固的“城墙”。
- 调节TGF-β增强I型胶原表达: 同时,GPR4还会影响TGF-β(一种生长因子),使其促进更多I型胶原的产生和沉积,进一步“加厚”这些“城墙”。
这两种机制共同作用,导致了肿瘤细胞外基质的结构重塑和大量沉积,最终形成了一个高度排斥免疫细胞的微环境。免疫细胞就像被困在“城墙”之外的士兵,无法进入肿瘤内部消灭癌细胞。

从理论到临床:如何“拆除”肿瘤的免疫屏障?
这项研究的价值不仅在于揭示了肿瘤免疫排斥的深层机制,更在于为我们提供了“拆除”这些免疫屏障的潜在策略。
1. 靶向干预的新策略
基于上述发现,任娟教授团队提出了两种有效的干预策略:
- 抑制JAK2/STAT3通路: 既然GPR4是通过JAK2/STAT3通路来发挥作用的,那么阻断这条通路,就能从源头上削弱GPR4的“指挥”能力。
- 抑制LOXL2功能: 直接抑制LOXL2的活性,就能阻止胶原纤维的异常排列,从而“拆除”部分物理屏障。
研究在动物模型中证实,通过这些方法可以有效逆转肿瘤的免疫排斥状态,显著提升免疫治疗的响应效果。这意味着未来我们有望开发出针对这些靶点的新型靶向药物,与现有免疫治疗药物联合使用,从而克服结肠癌的免疫治疗耐药问题。

2. 预测免疫治疗效果的生物标志物
此外,GPR4及其下游的信号分子,还有望成为预测结肠癌患者免疫治疗效果的生物标志物。通过检测这些指标,医生可以更准确地判断哪些患者可能对免疫治疗反应良好,哪些患者可能需要联合靶向干预,从而实现更精准的个体化治疗。
MedFind与您同行:共同探索结肠癌治疗新希望
任娟教授团队的这项研究,不仅在理论层面深化了我们对肿瘤微环境与免疫调节复杂关系的认识,更在临床转化方面展现出巨大的潜力。它为结肠癌及其他实体瘤的免疫治疗耐受问题提供了全新的解决方案,为无数患者带来了新的希望。
作为专注于抗癌药品代购与国际直邮的平台,MedFind始终关注全球前沿的癌症研究进展和治疗方案。我们深知每一位患者对生命健康的渴望,也理解您在寻求最佳治疗方案时的焦虑与困惑。MedFind致力于为您提供:
- 前沿治疗资讯: 及时更新全球最新的癌症研究成果、新药上市信息和临床试验进展,帮助您了解最先进的治疗选择。
- AI辅助问诊: 我们的AI智能问诊系统,能根据您的具体病情,提供个性化的初步咨询和治疗建议,辅助您做出更明智的决策。
- 抗癌药品代购与国际直邮: 对于国内尚未上市或难以获取的创新抗癌药物,MedFind提供安全、便捷的国际直邮服务,确保您能及时获得所需的救命药。
这项研究的成果,预示着未来结肠癌免疫治疗将更加精准和有效。MedFind将持续关注GPR4相关靶向药物的研发和上市进程,力求第一时间为您提供这些创新药物的获取渠道。我们相信,通过科学研究的不断突破和专业服务的支持,每一位患者都能找到最适合自己的治疗之路。
如果您对结肠癌的最新治疗进展有任何疑问,或希望了解更多关于创新抗癌药物的信息,欢迎随时咨询MedFind平台。我们将以专业的知识和温暖的服务,陪伴您走过抗癌的每一步,共同迎接生命的曙光!
