对于许多癌症患者而言,化疗耐药是治疗失败的主要原因之一。尤其在急性髓系白血病(AML)等血液恶性肿瘤中,患者对标准治疗药物如阿糖胞苷(ara-C)产生抵抗,预后极差。近年来,研究人员发现了一种名为SAMHD1的蛋白质,它在多种肿瘤中高表达,成为化疗耐药的关键“帮凶”。然而,如何安全、有效地靶向肿瘤特异性的SAMHD1,一直是临床研究的巨大挑战。
浙江大学、吉林大学、嘉兴大学附属医院等机构的合作研究,在《Signal Transduction and Targeted Therapy》上发表了重磅成果,提出并验证了一种“一石二鸟”的创新策略:利用HSP90抑制剂(如STA-9090)选择性清除肿瘤细胞中的SAMHD1,从而逆转化疗耐药,并激活强大的抗肿瘤免疫反应。这一发现不仅为高表达SAMHD1的AML、乳腺癌、脑胶质瘤等患者提供了立即可行的联合治疗方案,也为克服核苷类化疗药物耐药带来了新的希望。本文将深度解析这一突破性机制、临床前数据及其对癌症治疗格局的重塑意义。
SAMHD1:核苷类化疗耐药的幕后推手
SAMHD1(Sterile alpha motif and HD-domain containing protein 1)最初被发现是细胞内的脱氧核苷三磷酸(dNTP)水解酶,同时也是限制HIV等病毒复制的天然限制因子。在肿瘤细胞中,SAMHD1通过其水解酶活性,大幅降低细胞内dNTP的浓度池。dNTP是DNA合成的原料,而像阿糖胞苷(ara-C)、氟达拉滨(fludarabine)等核苷类化疗药,需要被掺入到肿瘤细胞的DNA链中才能发挥细胞毒性作用。
当SAMHD1高表达时,dNTP池被耗竭,导致核苷类化疗药的掺入效率大大降低,使得肿瘤细胞对这些药物产生抵抗,即化疗耐药。在AML、乳腺癌、脑胶质瘤等多种癌症中,高SAMHD1表达与患者更短的总生存期显著相关,这使得SAMHD1成为一个极具吸引力的治疗靶点。
挑战:如何实现肿瘤特异性靶向?
SAMHD1在正常免疫细胞(如静息CD4⁺T细胞、巨噬细胞、树突状细胞)中也发挥着重要作用,维持低dNTP环境以限制病毒感染和维护基因组稳定。因此,如果采用全身性敲除或非选择性抑制SAMHD1的方法,势必会破坏正常的抗病毒免疫功能,并带来严重的全身毒性。领域的核心挑战在于:如何在保留正常细胞功能的前提下,选择性地耗竭肿瘤细胞中高表达的SAMHD1。
HSP90抑制剂:选择性清除p-SAMHD1的关键
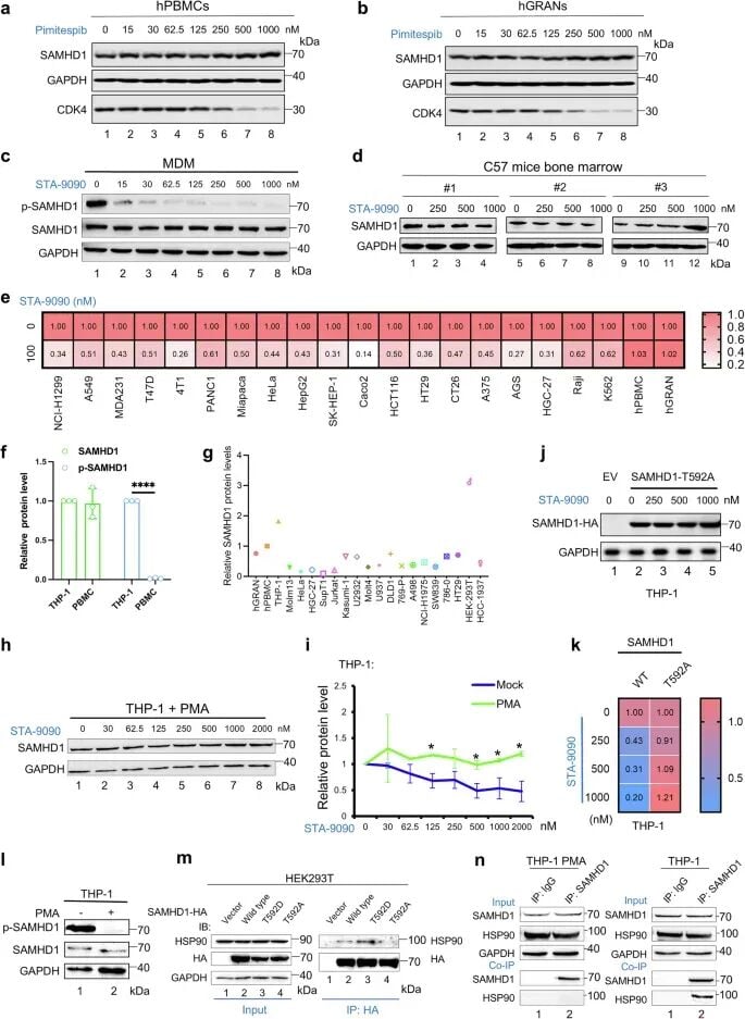
研究团队通过高通量药物筛选,对122种FDA批准药物进行测试,最终发现热休克蛋白90(HSP90)的抑制剂STA-9090(也称为Ganetespib)能够最显著地降解白血病细胞中的SAMHD1蛋白。
HSP90与SAMHD1的相互作用机制
HSP90是一种分子伴侣蛋白,在细胞内负责帮助许多“客户蛋白”正确折叠、稳定和成熟。研究人员通过实验证实,SAMHD1确实是HSP90分子伴侣复合物的新型客户蛋白,两者存在直接的相互结合。
更重要的是,研究揭示了HSP90抑制剂选择性降解SAMHD1的结构基础:
- 磷酸化依赖性: 只有磷酸化的SAMHD1(p-SAMHD1)才能有效地与HSP90结合。
- 肿瘤特异性: 在许多肿瘤细胞中,SAMHD1处于高度磷酸化状态(特别是在T592位点)。当使用HSP90抑制剂时,HSP90与p-SAMHD1的复合物被破坏,导致p-SAMHD1通过蛋白酶体途径被降解。
- 保护正常细胞: 研究发现,HSP90抑制剂对健康人外周血单个核细胞(PBMCs)、巨噬细胞或小鼠骨髓细胞中的总SAMHD1几乎没有影响。这是因为在静息的正常免疫细胞中,SAMHD1处于去磷酸化状态,无法与HSP90形成易于降解的复合物。
这一机制完美解决了“选择性靶向”的难题,即“磷酸化-SAMHD1-HSP90”复合物成为了肿瘤选择性耗竭的结构基础。
“一石二鸟”的治疗效果:增敏化疗与免疫激活
该策略的价值在于其双重抗癌路径:
1. 逆转化疗耐药,增强协同杀伤
当HSP90抑制剂(如STA-9090、pimitespib等)选择性降解肿瘤细胞内的SAMHD1后,细胞内的dNTP水平得以恢复,从而显著提高了阿糖胞苷(ara-C)等核苷类药物的掺入效率。
体外实验显示,四种不同的HSP90抑制剂与阿糖胞苷联用,在THP-1和Molm-13等AML细胞系中产生了强大的协同杀伤作用(协同指数CI < 1)。这种协同效应是SAMHD1依赖性的——如果预先敲除SAMHD1,协同效应就会消失;如果过表达SAMHD1,协同效应则会恢复。
在体内模型中,研究人员在皮下和全身播散性AML小鼠模型中进行了联合治疗。结果显示,STA-9090联合阿糖胞苷几乎完全阻断了肿瘤生长,并显著延长了小鼠的生存期,同时未观察到明显的体重下降或毒性增加,证明了该联合策略在体内是安全且高效的。
2. 激活先天免疫反应
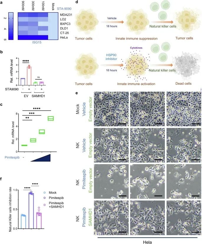
除了增强化疗效果,SAMHD1的降解还带来了意想不到的免疫激活效果。SAMHD1的另一个重要功能是维持基因组稳定。当SAMHD1被耗竭后,肿瘤细胞内的DNA损伤和应激水平增加,导致细胞内出现了“异常DNA”的积累。
这些异常DNA会被细胞识别为“入侵者”,从而激活细胞的先天免疫通路,特别是干扰素刺激基因(ISG)的表达,例如ISG15、IFIT1和IFN-β等。
研究证实,STA-9090或pimitespib耗竭SAMHD1后,肿瘤细胞的先天免疫基因表达显著上调。更重要的是,这种免疫激活显著增强了NK细胞和小鼠脾免疫细胞对肿瘤细胞的杀伤率。这表明,降解SAMHD1可以同步解除肿瘤对先天免疫的抑制,从而协同免疫细胞清除肿瘤。
这种“化疗增敏+先天免疫重编程”的双重机制,为高SAMHD1肿瘤的治疗提供了强大的理论基础。
临床应用前景与患者用药指导
这项研究的意义在于其高度的临床可转化性。它确立了“靶向HSP90→选择性清除p-SAMHD1→化疗增敏+先天免疫重编程”的三联路径,为临床实践提供了清晰的指导。
生物标志物与精准治疗
该研究明确指出,磷酸化SAMHD1(p-SAMHD1)可以作为预测患者对该联合疗法敏感性的生物标志物。对于确诊为AML、乳腺癌、脑胶质瘤等癌症,且肿瘤组织中p-SAMHD1高表达的患者,联合使用HSP90抑制剂和核苷类化疗药有望获得更好的疗效。
在临床实践中,HSP90抑制剂如STA-9090(Ganetespib)已进入临床试验阶段,而其他HSP90抑制剂如pimitespib、IPI-504、PU-H71等也正在研究中。这些药物与标准的核苷类化疗药物(如阿糖胞苷)联用,有望成为未来治疗高SAMHD1肿瘤的标准方案。
高SAMHD1肿瘤的治疗选择
对于面临化疗耐药的高SAMHD1肿瘤患者,了解最新的研究进展至关重要。虽然阿糖胞苷是AML的标准诱导和巩固化疗药物,但耐药问题始终困扰着患者。这项研究为耐药患者提供了新的联合治疗思路。
患者在寻求治疗方案时,应积极与主治医生沟通,了解自身的SAMHD1和p-SAMHD1表达情况。如果患者需要获取国际前沿的药物信息或寻求个性化的治疗建议,可以通过 MedFind AI辅助问诊服务 获得专业的支持和解读。
获取渠道与注意事项
尽管HSP90抑制剂在肿瘤治疗中显示出巨大潜力,但目前许多药物仍处于临床试验阶段或仅在特定国家获批。对于希望尝试最新联合治疗方案的患者,可能需要关注国际临床试验的招募情况,或通过合法的海外医疗渠道获取药物。
在考虑联合治疗时,患者必须注意以下几点:
- 毒性管理: 联合治疗可能会增加副作用,必须在专业医生的指导下进行剂量调整和毒性监测。
- 生物标志物检测: 确保进行准确的p-SAMHD1检测,以判断是否适合该联合策略。
- 药物获取: 国际新药的获取往往涉及复杂的流程。患者可以通过正规渠道了解 抗癌药品代购与国际直邮服务,确保用药安全和合规性。
这项研究不仅为AML等血液肿瘤的耐药问题提供了创新的解决方案,也为乳腺癌、脑胶质瘤等实体瘤的治疗打开了新的窗口。通过精准靶向肿瘤特异性的磷酸化SAMHD1,我们有望实现化疗效果的最大化,并同时利用患者自身的免疫系统来对抗癌症。
癌症治疗正在快速发展,新的靶点和联合策略不断涌现。患者及其家属应持续关注最新的药物信息、治疗方案解读、临床研究与指南资讯,以便做出最佳的治疗决策。如果您对HSP90抑制剂或阿糖胞苷的联合治疗方案有任何疑问,或需要了解更多关于高SAMHD1肿瘤的治疗选择,欢迎随时通过 MedFind 药物信息与治疗方案解读 平台获取权威信息。

【主要内容】

图1 识别耗尽肿瘤相关SAMHD1的药物

图2 SAMHD1与HSP90结合的表征

图3 HSP90抑制后,多种肿瘤类型中SAMHD1的选择性高效耗尽

图4 HSP90抑制剂无法诱导健康PBMCs、巨噬细胞和小鼠骨髓细胞中SAMHD1的耗尽

图5 HSP90抑制剂和ara-C在杀死AML细胞方面具有协同作用

图6 STA-9090和ara-C联合治疗在异位和正位AML小鼠模型中实现AML肿瘤退化

图7 STA-9090能激发肿瘤细胞的先天免疫反应,增强免疫细胞的抗肿瘤作用
