攻克癌症治疗的“堡垒”:肿瘤微环境的挑战
癌症治疗的道路上,肿瘤微环境(TME)始终是一个棘手的难题。其内部呈现的酸性、缺氧和免疫抑制等特性,如同为癌细胞筑起了一道坚固的“堡垒”,不仅助长了肿瘤的生长与转移,还极大地削弱了放疗、化疗等传统疗法的效果,成为癌症耐药性的温床。
为了突破这道屏障,科学家们将目光投向了一种古老而又新颖的策略——细菌疗法(Bacteriotherapy)。这种利用特定细菌来对抗癌症的方法,其历史可以追溯到一百多年前。与传统疗法相比,细菌疗法拥有独特的优势:它们能在肿瘤的缺氧和免疫抑制环境中优先定植、繁殖,并利用自身的运动能力深入肿瘤核心,从而实现对癌细胞的直接杀伤或递送治疗药物。尽管潜力巨大,但目前真正进入临床应用的细菌制剂仍屈指可数。
解码“抗癌益生菌”:鼠李糖乳杆菌(LGG)的独特天赋
近期,一项发表于国际顶尖期刊《Biomaterials》的研究为细菌疗法带来了新的曙光。由中国海洋大学刘军教授团队领导的研究,系统地揭示了我们日常生活中常见的益生菌——鼠李糖乳杆菌(Lactobacillus rhamnosus GG, LGG),所蕴含的强大内在抗肿瘤潜力。

研究发现,LGG仿佛是天生的“肿瘤猎手”,具备多项对抗癌症的“超能力”:
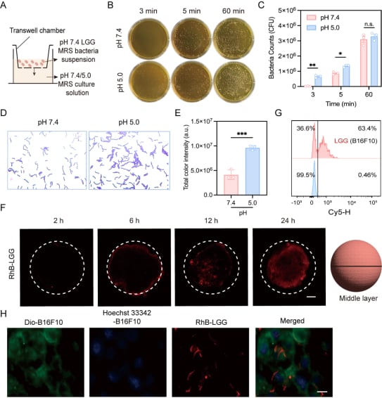
- 精准导航能力: LGG对肿瘤的酸性微环境有天然的趋向性,能够像导航导弹一样精准地找到并聚集在肿瘤区域。
- 超强渗透能力: 凭借其生物特性,LGG能够主动渗透到实体瘤的深层组织,这是许多大分子药物难以企及的。
- 强效黏附与杀伤: LGG能与肿瘤细胞高效黏附,其菌体本身及其代谢产物对多种癌细胞(如乳腺癌细胞4T1、黑色素瘤细胞B16F10、结肠癌细胞HCT116等)都表现出显著的直接杀伤作用,诱导癌细胞发生坏死、凋亡和焦亡。
- 重塑微环境: LGG还能与促肿瘤生长的有害细菌竞争,改善瘤内菌群,并调节微环境的酸碱度,从根本上瓦解癌细胞的生存基础。

图2 LGG 的酸性环境趋向性、肿瘤组织穿透性及细胞黏附能力
唤醒免疫系统:LGG如何将“冷肿瘤”变为“热肿瘤”
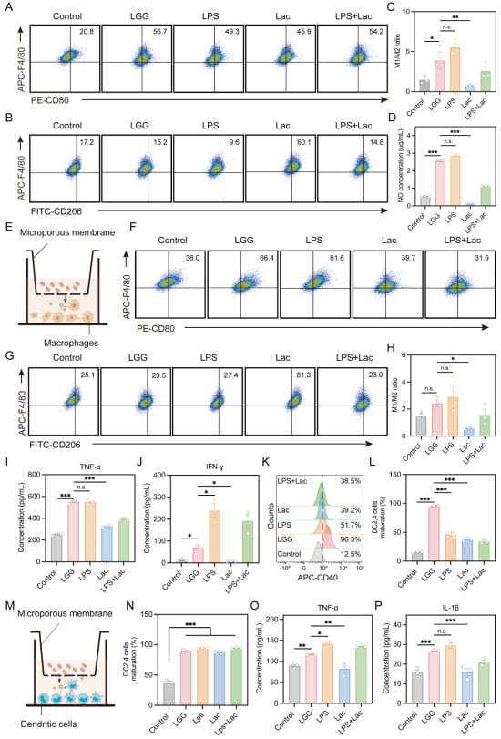
LGG的抗癌作用远不止于直接杀伤。研究团队发现,LGG更是一位出色的“免疫调动大师”。肿瘤微环境的一大特点是免疫抑制,使得人体自身的免疫细胞无法有效识别和攻击癌细胞,这类肿瘤被称为“冷肿瘤”。
LGG的介入能够彻底改变这一局面。它能有效激活体内的抗原呈递细胞(APCs),特别是:
- 促进M1型巨噬细胞极化: 将原本可能“助纣为虐”的M2型巨噬细胞,转化为能够吞噬和杀伤癌细胞的“战士”——M1型巨噬细胞。
- 促进树突状细胞(DC)成熟: 成熟的树突状细胞是启动抗肿瘤免疫应答的“总司令”,能够更有效地向T细胞等免疫细胞呈报“敌人”(癌细胞)的信息,从而发起全面攻击。
通过这一系列操作,LGG成功地将免疫抑制性的“冷肿瘤”转化为免疫系统能够识别和攻击的“热肿瘤”,为免疫治疗的成功奠定了基础。

图4 LGG的抗肿瘤免疫激活能力评价
强强联合:打造“生物导弹”协同化学免疫治疗
为了将LGG的治疗潜力最大化,研究团队巧妙地将其与纳米技术和传统化疗相结合,构建了一种创新的生物杂合治疗体系。
他们将经典的化疗药物紫杉醇(Paclitaxel, PTX)封装在可生物降解的纳米粒(PTX-NPs)中,然后将这些载药纳米粒偶联到LGG细菌的表面,形成了一个名为“PTX-NPs-LGG”的“生物导弹”。对于需要获取各类抗癌药物的患者,MedFind提供专业的海外药品代购服务,确保药物的正品与可及性。
为了确保用药安全和药物的持续释放,研究人员进一步将这个“生物导弹”包裹在一种温敏水凝胶(gel)中,通过瘤周注射给药。这种水凝胶在体温下会形成凝胶状,缓慢、持续地释放LGG和紫杉醇,从而在肿瘤局部维持高浓度的活性成分,既增强了疗效,又降低了全身性副作用的风险。

图5 PTX-NPs-LGG 的制备与表征
临床前研究验证:在乳腺癌与黑色素瘤模型中展现卓越疗效
这一创新的PTX-NPs-LGG@gel复合物在临床前动物模型中表现出了令人振奋的治疗效果。
- 在乳腺癌肺转移模型中: 该疗法显著抑制了原发肿瘤的生长,并有效减少了肺部转移灶的数量,展示出强大的抗转移能力。
- 在黑色素瘤术后复发模型中: 接受该疗法的小鼠,其肿瘤复发率被显著抑制,生存期得到延长。
更重要的是,整个治疗过程显示出良好的安全性。这些结果充分证明,LGG与化疗药物的结合,能够实现1+1>2的协同增效作用,共同构筑起一道对抗癌症的坚固防线。面对这些前沿疗法,患者和家属可能会有很多疑问。您可以尝试使用MedFind的AI问诊服务,获取专业的个性化解答。
结论与展望:细菌疗法为癌症治疗开启新篇章
总而言之,中国海洋大学刘军教授团队的这项研究,不仅证实了鼠李糖乳杆菌(LGG)作为一种活体微生物抗癌制剂的巨大潜力,更通过创新的生物工程技术,成功构建了一个集靶向化疗与免疫激活于一体的多功能治疗平台。这一整合策略为开发新一代、更安全、更有效的抗肿瘤干预手段开辟了全新的道路,有望在未来为乳腺癌、黑色素瘤等多种实体瘤患者带来新的治疗选择。想了解更多关于癌症治疗的前沿资讯,欢迎访问MedFind的抗癌资讯版块。

图1 PTX-NPs-LGG@gel协同治疗机制示意图
