癌症研究前沿:揭示驱动肿瘤生长的“隐形引擎”
在癌症研究领域,科学家们一直在努力寻找驱动肿瘤细胞无限增殖的“开关”。其中,细胞周期蛋白D1(CCND1)被认为是一个关键的“油门”,它的过度表达会促使细胞失控分裂,从而推动癌症的发生与发展。然而,癌细胞究竟是如何巧妙地维持CCND1的高水平表达,其背后的精细调控机制仍有许多未解之谜。近期,一项由上海交通大学与英国伦敦国王学院学者联合发表的重磅研究,揭示了一个前所未见的调控通路,为我们理解肿瘤血管生成和细胞周期进程提供了全新的视角。
这项研究发现,一个名为X26nt的短链非编码RNA,扮演了驱动CCND1蛋白翻译的“幕后推手”,进而促进肿瘤血管内皮细胞的增殖。这一发现不仅深化了我们对细胞周期调控的理解,更重要的是,它揭示了X26nt-eIF4A2-CCND1这一信号轴可能成为未来抗癌药物研发的全新靶点。
一个出人意料的发现:XBP1剪接背后的“隐藏角色”
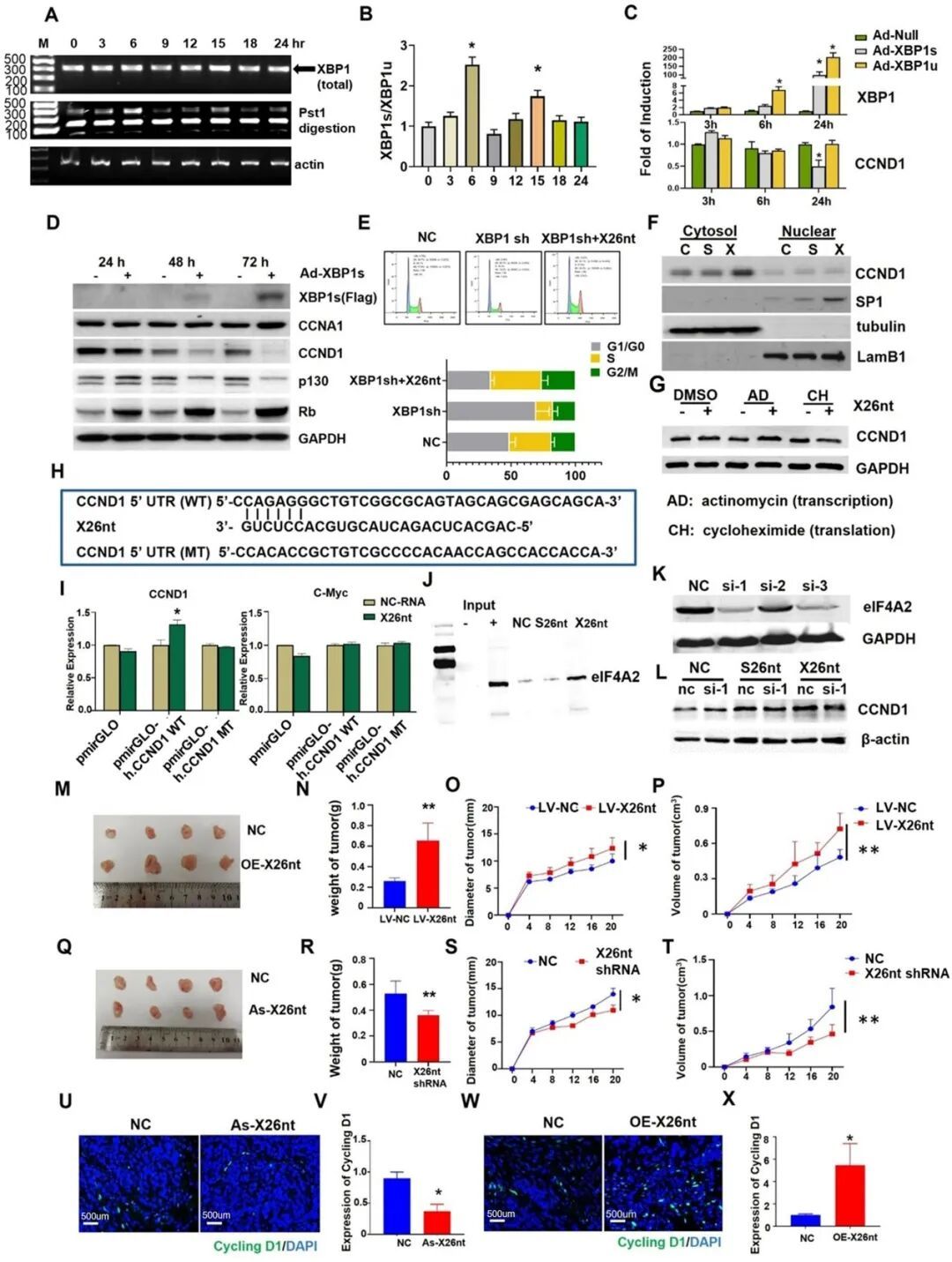
故事始于一个看似矛盾的观察。在肿瘤微环境中,细胞常常处于内质网应激状态,这会激活一个名为IRE1的蛋白,并剪接XBP1信使RNA(mRNA)。这个过程会产生两个产物:一个是众所周知的XBP1s蛋白,另一个则是一段长期被忽视的26个核苷酸长的非编码RNA,即X26nt。
研究人员最初发现,在血管内皮细胞中,XBP1s蛋白的表达随细胞周期进程而升高,似乎与细胞增殖正相关。然而,当他们试图通过过表达XBP1s来促进细胞生长时,却得到了完全相反的结果——CCND1的表达受到了抑制。这一反常现象引导研究团队将目光投向了那个被遗忘的剪接产物X26nt。通过一系列精巧的功能回复实验,他们证实,真正能够恢复细胞增殖能力、促进细胞周期进程的,正是这个不起眼的X26nt片段。

图示:X26nt通过招募eIF4A2促进CCND1翻译,驱动肿瘤血管生成和进展
X26nt如何精准“遥控”CCND1蛋白的合成?
那么,这个小小的X26nt是如何发挥如此巨大作用的呢?研究团队深入探索了其分子机制,发现它像一个高效的“分子媒人”,通过两步操作来精准上调CCND1的蛋白水平:
- 第一步:精准定位。通过生物信息学预测和实验验证,研究人员发现X26nt能够特异性地结合到CCND1 mRNA的5’端非翻译区(5’UTR)。这个区域是调控蛋白质翻译起始的关键部位。
- 第二步:招募帮手。在与CCND1 mRNA结合后,X26nt会进一步招募一个名为真核翻译起始因子4A2(eIF4A2)的关键蛋白。eIF4A2就像是启动蛋白质合成机器的“钥匙”。
通过这一“定位-招募”的协同作用,X26nt成功地将翻译起始所必需的eIF4A2带到了CCND1 mRNA上,极大地提高了CCND1蛋白的翻译效率。这意味着,即使细胞内的CCND1 mRNA数量没有增加,最终产生的CCND1蛋白也会显著增多,从而强力推动细胞进入分裂周期。如果您对这些复杂的生物学机制感到困惑,希望获得更通俗易懂的解释,可以随时咨询MedFind的AI问诊服务,我们的智能系统能为您解析前沿的医学资讯。
从实验室到临床:X26nt在肿瘤生长中的关键作用
为了验证这一机制在真实肿瘤环境中的重要性,研究团队构建了胃癌细胞的动物模型。实验结果强有力地支持了他们的发现:
- 在植入了过表达X26nt的胃癌细胞的小鼠体内,肿瘤的生长速度、体积和重量都显著增加。
- 相反,当癌细胞中的X26nt被敲低后,肿瘤的生长则受到明显抑制。
- 更重要的是,肿瘤组织中CCND1蛋白的水平与X26nt的表达水平呈现出清晰的正相关性。
这些体内实验数据无可辩驳地证明了,X26nt-eIF4A2-CCND1信号轴是驱动实体瘤生长和血管生成的关键通路,具有重要的临床转化潜力。
未来展望:一个极具潜力的抗癌新靶点
这项研究的意义远不止于揭示一个新的生物学机制。它首次阐明了XBP1剪接产物在细胞周期调控中的双重且复杂的角色,并明确将X26nt-eIF4A2-CCND1轴确立为一个潜在的、可用于药物开发的肿瘤治疗新靶点。
针对这一新发现的靶点,未来的抗癌策略可能包括:
- 开发能够特异性降解X26nt的小分子药物或反义寡核苷酸(ASO)疗法。
- 设计能够阻断X26nt与eIF4A2或CCND1 mRNA结合的抑制剂。
通过这些方法,有望精准地“关闭”癌细胞中CCND1蛋白的过度生产,从而抑制肿瘤生长和血管生成,为癌症患者带来新的希望。随着针对此类新靶点的药物研发不断取得突破,癌症治疗将进入一个更加精准的时代。MedFind将持续关注全球抗癌新药的研发进展,并致力于为国内患者打通获取前沿抗癌资讯和海外创新药物的渠道,与您共同抗击癌症。
