黑色素瘤治疗面临的挑战与新希望
黑色素瘤是侵袭性最强的皮肤癌之一,其治疗,尤其是对于转移性病灶,一直充满挑战。传统的手术和化疗方法不仅效果有限,还常常伴随着较大的毒副作用,严重影响患者的生活质量。因此,开发一种高效、低毒且使用便捷的新型疗法,是临床上的迫切需求。对于许多患者而言,寻找有效的治疗方案是一大难题。如果您对最新的黑色素瘤治疗方案或药物有任何疑问,可以咨询MedFind的AI问诊服务,获取专业的解答。
近日,一项发表于国际知名期刊《Biomaterials》的研究为黑色素瘤治疗带来了革命性的进展。由湖南大学和北京交通大学团队合作研发的一种新型铁单原子氮化硼(FeSA-BN)纳米酶,通过无创的透皮给药方式,不仅能高效抑制原发肿瘤,还能激活人体免疫系统,攻击远处的转移病灶,为浅表性癌症的治疗开辟了全新路径。

FeSA-BN纳米酶:如何突破两大治疗瓶颈?
纳米酶作为一种新兴的纳米药物,其抗癌潜力备受关注。它能利用肿瘤微环境中特有的过氧化氢(H₂O₂)产生活性氧,从而精准杀伤癌细胞。然而,传统纳米酶疗法面临两大核心难题:
- H₂O₂利用率低: 肿瘤内的H₂O₂浓度(μM级)远低于多数纳米酶所需的激活浓度(mM级),导致疗效不佳。
- 透皮吸收难: 纳米酶颗粒尺寸较大,难以穿透皮肤的角质层屏障,限制了其在皮肤癌治疗中的应用。
研究团队设计的 FeSA-BN纳米酶 巧妙地解决了这两个问题。通过独特的 Fe-N₃配位结构,该纳米酶能高效吸附并活化H₂O₂,即使在肿瘤微环境的低浓度下也能迅速产生杀伤力强大的羟基自由基。同时,其 7.5 nm的超小尺寸 结合优化的透皮递送制剂,使其能够成功穿透皮肤屏障,实现真正的“无创透皮给药”。

图1 FeSA-BN纳米酶的结构表征
临床前研究:高效、安全且能抑制远处转移
在针对黑色素瘤的小鼠模型中,FeSA-BN纳米酶展现了卓越的治疗效果和安全性。
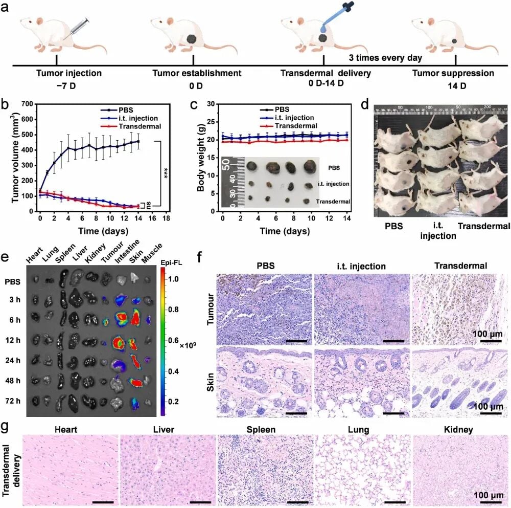
- 高效抑瘤: 经皮给药14天后,肿瘤生长抑制率高达93%,其疗效与更具侵入性的瘤内注射相当,证明了透皮给药方式的高效性。
- 安全性高: 与一些传统外用药物(如咪喹莫特乳膏)可能引起的皮肤红肿、溃疡等严重副作用不同,使用FeSA-BN纳米酶的皮肤仅出现轻微毛囊减少,停药后即可完全恢复。
- 激活全身免疫: 更令人振奋的是,FeSA-BN纳米酶不仅能通过化学动力学治疗(CDT)直接杀死原发肿瘤,还能在肿瘤细胞坏死时释放“危险信号”,激活免疫系统。这些被激活的免疫T细胞能够迁移至未给药的远端肿瘤,实现对转移病灶的有效抑制。
虽然现有治疗方案,如靶向治疗和免疫检查点抑制剂,已取得显著进展,但仍有部分患者面临耐药或副作用的困扰。了解更多前沿的抗癌药物信息,有助于您做出更明智的决策。

图2 FeSA-BN纳米酶透皮治疗黑色素瘤的体内评价
总结与展望
这项研究成功开发出一种兼具化疗动力学与免疫治疗双重功效的FeSA-BN纳米酶透皮制剂,它通过结构和剂型的双重创新,为黑色素瘤治疗提供了一种“高效、低毒、无创”的全新策略。虽然FeSA-BN纳米酶仍处于研究阶段,但它为未来的癌症治疗描绘了光明的前景,并可能为皮肤鳞癌、基底细胞癌等其他浅表性疾病的治疗带来新的希望。关注MedFind抗癌资讯,我们将持续为您带来最新的科研进展。

图3 FeSA-BN纳米酶治疗远端黑色素瘤的效果及免疫学分析
