肿瘤免疫治疗的挑战与新机遇
近年来,免疫治疗为癌症患者带来了新的希望,但其有效性常常受到肿瘤微环境(TME)的限制。癌细胞为了快速生长,会进行糖酵解代谢,产生大量乳酸。这些乳酸不仅为肿瘤提供了“养料”,还会在肿瘤周围形成一个酸性的、抑制免疫系统功能的“保护罩”,使得免疫细胞难以发挥作用,导致免疫治疗效果不佳。
因此,如何打破这种免疫抑制状态,同时高效地杀死癌细胞,是当前癌症研究领域面临的重要课题。近期,一项发表于国际顶尖期刊《Nano Letters》的研究为解决这一难题提供了全新的思路。
一款创新的纳米“特洛伊木马”:NSCuO2@F@HA
由哈尔滨工程大学杨飘萍教授、程子泳教授团队联合开发的一种新型纳米佐剂(NSCuO2@F@HA),展现了其在肿瘤免疫治疗中的巨大潜力。您可以将其想象成一个能够精准靶向肿瘤的“特洛伊木马”。
这个纳米佐剂的核心是纳米尖刺结构的过氧化铜(NSCuO2),它装载了能够调节乳酸代谢的药物氟伐他汀钠(Fluvastatin),并在外部包裹了能够识别肿瘤细胞的透明质酸(HA)。这种设计使其能够精准地在肿瘤部位富集,并发挥多重抗癌作用。

双管齐下:重塑免疫环境与诱导癌细胞死亡
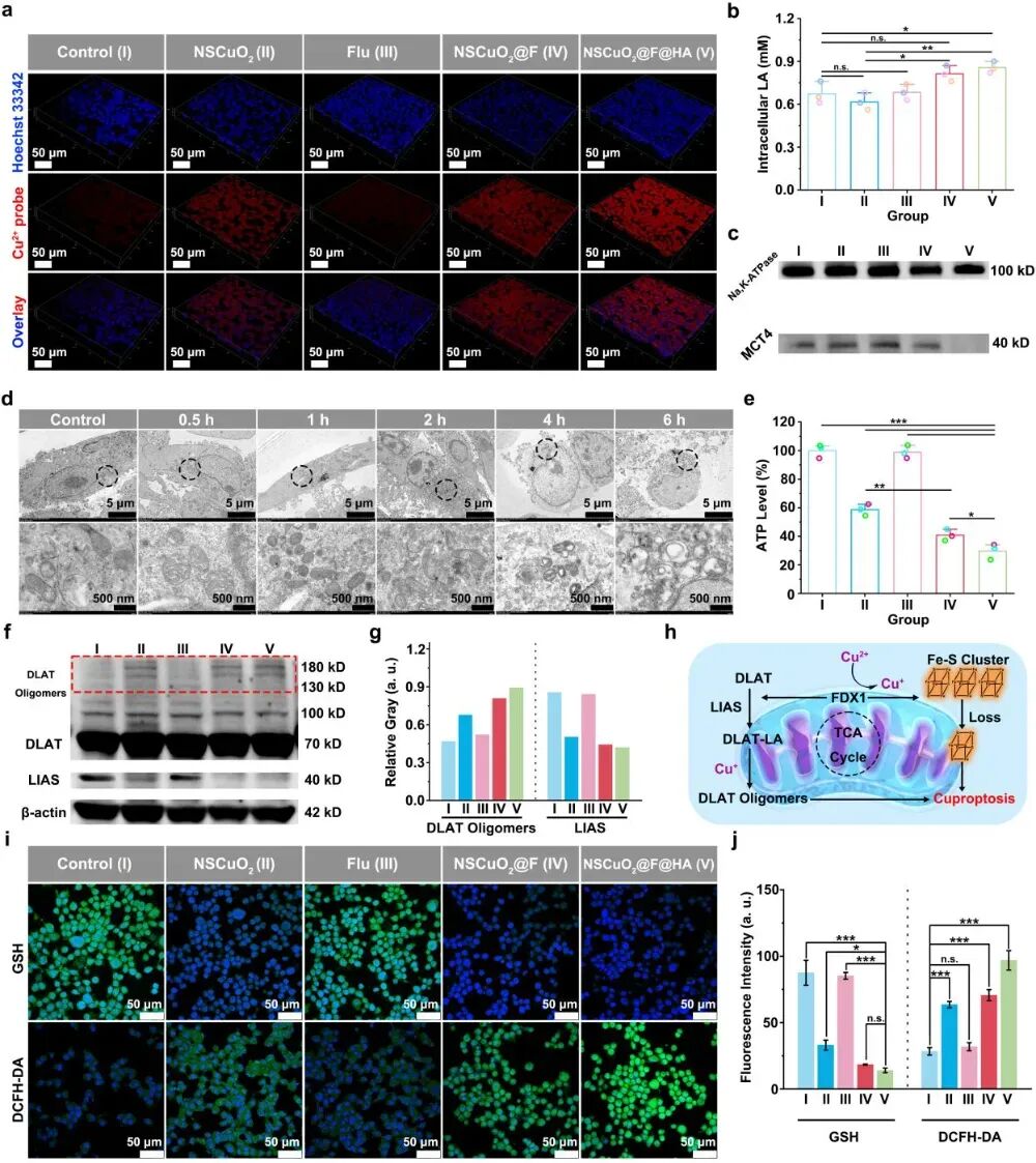
当NSCuO2@F@HA纳米佐剂进入肿瘤微环境后,它会迅速分解,释放出铜离子和氟伐他汀,通过两种关键机制协同作用,对癌细胞进行致命打击。

图1 NSCUO2@F@HA纳米复合物的合成与作用机制示意
1. 攻破肿瘤的“保护罩”:释放的氟伐他汀能有效抑制癌细胞向外排出乳酸,从而打破了肿瘤的酸性免疫抑制微环境。这不仅削弱了肿瘤的“防御”,还能够将抑制免疫的M2型巨噬细胞“策反”为能够攻击肿瘤的M1型,为后续的免疫攻击创造了有利条件。
2. 触发癌细胞“自毁程序”:高浓度的铜离子和活性氧(ROS)会同时触发两种新型的程序性细胞死亡方式:
- 铜死亡(Cuproptosis):通过干扰细胞内的线粒体呼吸,导致蛋白聚集,引发细胞死亡。
- 焦亡(Pyroptosis):激活caspase-1依赖的信号通路,使细胞膜破裂,释放出大量“危险信号”,强烈激活免疫系统。
这两种死亡方式都能高效地暴露肿瘤抗原,相当于在原位将死亡的肿瘤细胞变成一个“疫苗”,从而激活强大的、持久的抗肿瘤免疫反应。对于这些前沿的治疗方法,患者可以咨询专业的医疗意见。MedFind的AI问诊服务可以为您提供个性化的信息参考。

图2 纳米复合物诱导细胞铜死亡及相关机制
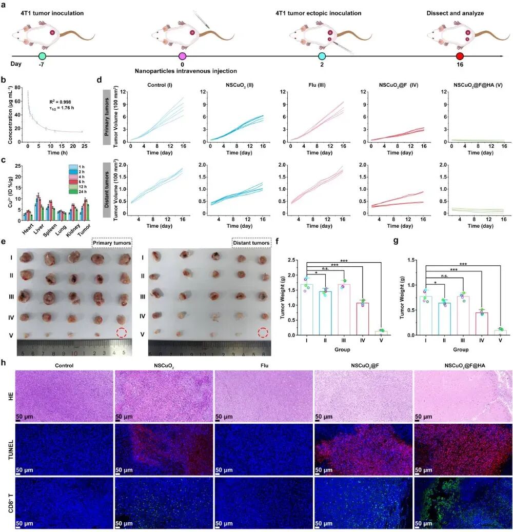
实验结果验证:有效抑制肿瘤生长与转移
为了验证这一策略的实际效果,研究人员在荷瘤小鼠模型中进行了体内实验。结果令人振奋:
- 精准靶向:通过静脉注射,NSCuO2@F@HA纳米佐剂能够有效聚集在肿瘤部位,且生物相容性良好。
- 强力抑瘤:治疗后,小鼠的原发肿瘤和远端转移瘤的生长均受到显著抑制。
- 激活免疫:该疗法不仅激活了树突状细胞(DCs)介导的免疫应答,还显著降低了抑制性T细胞(Tregs)的数量,成功逆转了免疫抑制状态,并显著延长了小鼠的生存期。

图3 纳米复合物诱导肿瘤细胞焦亡并重塑免疫微环境
研究意义与未来展望
这项研究巧妙地将代谢调控与诱导新型细胞死亡方式相结合,为开发高效的肿瘤免疫治疗纳米佐剂提供了全新的设计思路。通过同时调节肿瘤微环境和直接杀伤癌细胞,该策略展现了“1+1>2”的协同抗癌效果。
虽然该技术仍处于临床前研究阶段,但它预示着未来癌症治疗可能的新方向。随着研究的深入,这类多功能纳米药物有望为更多癌症患者带来福音。MedFind将持续关注全球最新的靶向药和免疫治疗药物动态,为患者提供便捷的购药渠道和前沿的抗癌资讯。

图4 体内实验评估纳米复合物对肿瘤生长的抑制效果

图5 体内实验评估纳米复合物对免疫微环境的积极影响
