癌症治疗为何会面临耐药挑战?
癌症治疗的一大核心难题在于肿瘤的异质性。简单来说,同一个肿瘤内的癌细胞并非完全相同,它们会不断进化,形成具有不同基因突变的“亚群”。正是这种多样性,成为癌症进展、复发以及产生治疗耐药性的主要驱动因素。传统的检测方法很难精确地将特定的基因突变与癌细胞的行为状态联系起来,尤其是在分析临床上最常见的福尔马林固定石蜡包埋(FFPE)样本时,更是困难重重。
因此,医学界迫切需要一种新技术,能够深入到单个细胞层面,同时读取其基因突变信息和功能活动状态,从而揭示癌症耐药的深层秘密。
GoT-Multi:一项革命性的单细胞分析技术
近日,发表于《Cell》子刊的一项研究介绍了一种名为GoT-Multi的新型单细胞多组学平台。这项技术实现了重大突破,它能够同时捕捉数千个单个癌细胞中的多个基因突变位点及其完整的转录组信息(即细胞的活性状态)。

GoT-Multi技术的核心优势在于:
- 高通量与多靶点: 可同时分析成千上万个细胞,并检测多个不同的基因突变。
- 样本兼容性强: 能够有效分析包括FFPE在内的多种临床样本,让实验室研究与临床实践结合更紧密。
- 高精准度: 结合了基于机器学习的分析流程(GoT-Multi-ML),能有效区分真实的突变信号和背景噪音,确保了基因分型的准确性。
面对复杂的基因突变报告,许多患者和家属可能感到困惑。如果您希望深入了解自己的病情和潜在的治疗方案,可以尝试MedFind的AI问诊服务,获取专业的解读和建议。
GoT-Multi在白血病研究中的应用与发现
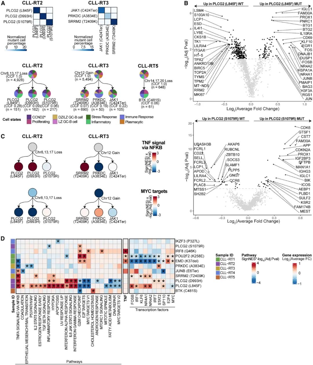
为了验证GoT-Multi的强大功能,研究团队将其应用于一种复杂的血液肿瘤——Richter转化(RT)。这是一种慢性淋巴细胞白血病(CLL)向更具侵袭性的大B细胞淋巴瘤(LBCL)转化的过程,通常预后很差。

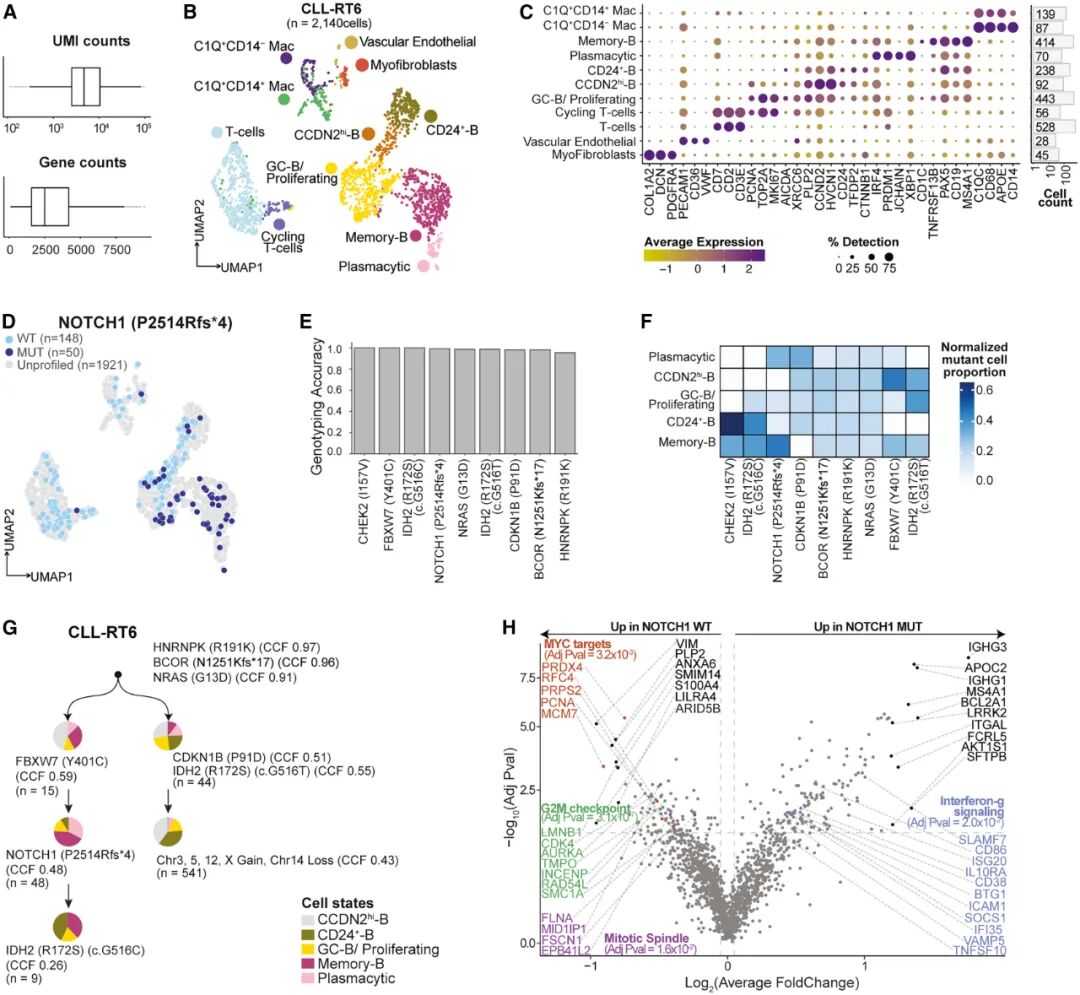
通过分析超过5万个细胞,研究人员获得了惊人的发现:
- 揭示克隆结构与细胞状态的关联: 研究清晰地展示了携带不同基因突变的癌细胞亚群(克隆)与特定的细胞功能状态(如增殖、炎症反应)紧密相关。例如,某些突变(如EMD、B2M)特异性地存在于侵袭性更强的LBCL细胞中。
- 阐明BTK抑制剂的耐药机制: 研究发现,与BTK抑制剂耐药相关的不同基因突变(如PLCG2、BTK突变),尽管位点不同,但它们都倾向于驱动癌细胞进入相似的“炎症反应”状态,最终共同导致了治疗失败。这一发现为克服耐药提供了新的思路。
了解耐药机制是寻找新治疗方案的第一步。对于需要海外靶向药的患者,MedFind提供专业的代购服务,确保您能及时获得与病情匹配的治疗选择。

GoT-Multi对未来癌症治疗的深远影响
该研究最重要的一点是成功将GoT-Multi技术应用于临床FFPE样本,并获得了高质量的数据。这意味着这项强大的技术可以直接用于分析医院存档的患者组织样本,从而将前沿研究成果快速转化为临床应用。

总而言之,GoT-Multi平台为我们提供了一个前所未有的强大工具,能够以前所未有的分辨率来解析癌症的克隆演化过程和细胞异质性。它不仅加深了我们对癌症进展和治疗耐药机制的理解,也为未来开发更精准、更有效的联合治疗策略指明了方向。
癌症研究日新月异,及时获取最新的抗癌资讯至关重要。欢迎访问MedFind资讯中心,了解更多前沿的癌症治疗信息。
