乳腺癌与抑郁症:一个棘手的临床挑战
乳腺癌是全球女性最常见的恶性肿瘤之一,但其治疗挑战远不止于肿瘤本身。“癌-郁共病”现象极为普遍,数据显示,高达32%的乳腺癌患者会合并重度抑郁,这不仅严重影响患者的生活质量,还会削弱化疗耐受性,甚至促进肿瘤进展,形成一个危险的恶性循环。尽管有传统的抗抑郁药物,但它们起效慢、副作用多,并可能与化疗药物发生不良相互作用,因此临床上迫切需要更安全、有效的干预策略。在探索新疗法的同时,了解和获取全球最新的靶向药物也至关重要。MedFind致力于为患者提供海外靶向药代购服务,确保您能及时获得最前沿的治疗选择。

图1 研究示意图
柴胡疏肝散的双重功效:同步抗抑郁与抑制肿瘤
源自中医经典《景岳全书》的柴胡疏肝散(CSS),一直被用于调理“肝气郁结”相关的病症。近期,哈尔滨商业大学药学院的一项发表于《Phytomedicine》的研究,首次通过严谨的科学实验,证实了柴胡疏肝散在治疗乳腺癌相关抑郁症(BCRD)方面的惊人效果。
研究人员建立了乳腺癌相关抑郁症的小鼠模型,并进行了为期21天的实验。结果显示:
- 显著改善抑郁行为:与模型组相比,接受高剂量柴胡疏肝散治疗的小鼠,其抑郁症状得到显著逆转。例如,糖水偏爱率恢复至正常水平的85%,海马体内的5-HT(血清素)和DA(多巴胺)水平也回升至正常的90%,效果与阳性对照药物相当。
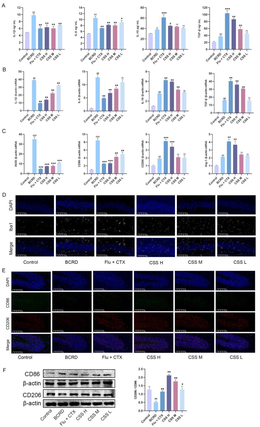
- 有效抑制肿瘤生长:更令人振奋的是,柴胡疏肝散在改善情绪的同时,还表现出强大的抗肿瘤活性。活体成像数据显示,高剂量组的抑瘤率达到了45.3%,肿瘤重量和体积也分别下降了52%和48%。这表明柴胡疏肝散能够实现“情绪-肿瘤”同步干预。

图2 CSS对乳腺癌相关抑郁症小鼠模型的影响
作用机制揭秘:IL-17信号通路是关键“分子开关”
为了探究柴胡疏肝散为何能同时抗癌又抗抑郁,研究团队利用转录组学技术对小鼠的脑组织和肿瘤组织进行了深入分析。他们发现,一个名为“IL-17信号通路”的生物学路径,在癌-郁共病中扮演了“分子开关”的角色。

图3 转录组分析揭示关键通路
研究表明,柴胡疏肝散正是通过调控这一关键通路来发挥双重作用的:
- 在大脑中:它能抑制IL-17信号,从而修复被破坏的血脑屏障,并将具有神经毒性的小胶质细胞(M1型)转化为具有神经保护作用的类型(M2型),有效减轻神经炎症,缓解抑郁。
- 在肿瘤中:它同样抑制IL-17信号,阻断其诱导的血管生成和细胞增殖,从而切断了“炎症-肿瘤生长”的链条。
进一步的实验验证了这一机制。通过一系列分子生物学检测,团队证实了柴胡疏肝散能够显著抑制IL-17/NF-κB信号通路中的关键蛋白,其效果类似于使用特定的通路抑制剂。理解这些复杂的生物学机制可能令人困惑。如果您对自己的病情或治疗方案有任何疑问,不妨试试MedFind的AI问诊服务,获取个性化的智能解答。

图4 实验验证CSS的作用机制
核心活性成分:锁定柴胡皂苷
中药复方的现代化研究离不开对其有效成分的解析。通过先进的质谱技术,研究人员从柴胡疏肝散中鉴定出191种化学成分,并最终锁定了其核心活性物质——柴胡皂苷A、C、D。分子对接和体内外实验均证实,这些皂苷类成分能够高效地与IL-17A等关键靶点结合,重现了复方大部分的抗抑郁和抑瘤效果,是发挥“药效”的主力军。

图5 CSS治疗乳腺癌相关抑郁症的活性成分
研究总结
这项研究巧妙地将传统中医药智慧与现代多组学技术相结合,不仅为中医“疏肝解郁”理论提供了坚实的科学证据,也为临床上治疗乳腺癌相关抑郁症这一难题开辟了新路径。它揭示了柴胡疏肝散通过调控“IL-17/NF-κB-小胶质细胞极化”轴,实现抗抑郁与抗肿瘤的双重获益,并鉴定出关键活性成分,为后续的新药开发奠定了基础。这项研究为中医药现代化提供了有力证据。想了解更多关于乳腺癌治疗的最新进展和诊疗指南,欢迎访问MedFind的抗癌资讯版块。
