胶质瘤(GBM)作为最具侵袭性的原发性脑肿瘤,其临床治疗一直面临严峻挑战。自2005年获批以来,烷化剂替莫唑胺(TMZ)一直是胶质瘤的一线化疗药物。然而,令人担忧的是,约50%的患者在治疗过程中会出现获得性耐药,导致这些患者的中位生存期从12-15个月骤降至不足6个月。深入的分子机制研究表明,这种耐药性主要源于肿瘤细胞中O6-甲基鸟嘌呤-DNA甲基转移酶(MGMT)的过表达,该酶能够有效修复TMZ诱导的DNA损伤。尽管目前存在针对MGMT的抑制剂,但其药代动力学特性不佳和全身毒性限制了其临床应用。此外,肿瘤细胞还会通过激活抗凋亡信号通路和上调药物外排泵,进一步形成多药耐药(MDR)表型。因此,开发能够同时靶向多种耐药机制的创新抗癌疗法,对于改善胶质瘤患者的预后具有极其重要的临床意义。
创新纳米增敏剂:TBFP-MT MPNs的诞生
在靶向药和抗癌药研发领域,中国长春应化所张洪杰院士团队取得了突破性进展。2025年6月9日,他们在国际权威期刊《Nano Letters》在线发表了题为“A Metal–Phenolic Network Nanoresensitizer Overcoming Glioblastoma Drug Resistance through the Metabolic Adaptive Strategy and Targeting Drug-Tolerant Cells”的研究成果。该研究报道了一种新型的金属-酚醛网络纳米增敏剂(TBFP-MT MPNs)。这种纳米增敏剂巧妙地封装了替莫唑胺、FeⅢ离子和DHODH抑制剂(Brequinar),并修饰了T10和cMBP肽。其核心策略在于通过靶向耐药细胞、抑制MGMT表达、抑制药物外排以及触发铁死亡等多重机制,协同克服胶质瘤的化疗耐药性。

图1:TBFP-MT MPN克服 GBM 耐药性的机制示意图。
精准递送:突破血脑屏障与靶向耐药细胞
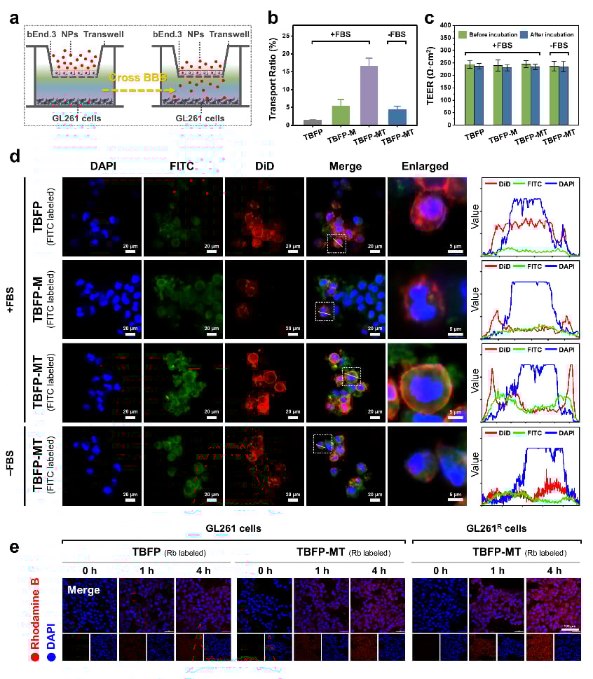
本研究构建的多功能纳米递药平台TBFP-MT MPNs,通过酚类配体与金属离子间的配位作用形成。为实现高效的脑部递送和肿瘤靶向,该增敏剂通过NHS-PEG-MAL交联剂修饰了cMBP (MET结合肽) 和 T10肽。研究发现,T10肽能够巧妙地“劫持”血液中内源性转铁蛋白(Tf),利用转铁蛋白受体(TfR)在血脑屏障(BBB)内皮细胞和胶质瘤细胞中的高表达特性,建立了一种高效、低免疫原性的血脑屏障穿透及肿瘤靶向策略。体外BBB模型实验证实,T10修饰的纳米颗粒能显著提升BBB穿透效率。
更值得关注的是,激光共聚焦显微镜分析显示,耐药型GL261细胞对TBFP-MT纳米颗粒的摄取量显著高于野生型细胞。这主要归因于cMBP肽对耐药细胞表面过表达且异常激活的MET受体的高效靶向作用。这一发现为克服胶质瘤耐药提供了全新的靶向治疗思路,对于寻求海外购药或创新抗癌药的患者而言,无疑是令人振奋的消息。

图2:TBFP-MT MPN的性质及其表征。

图3:TBFP-MT MPN的血脑屏障通透性和耐药细胞靶向评估。
多重机制协同抗癌:代谢重编程与铁死亡
研究表明,肿瘤细胞的代谢重编程虽然赋予其治疗逃逸能力,但也暴露出独特的代谢脆弱性。以胶质瘤为例,其增殖高度依赖嘧啶核苷酸的从头合成途径,而正常脑实质细胞主要采用补救合成途径。基于此,本研究采用二氢乳清酸脱氢酶(DHODH)抑制剂Brequinar,精准干预嘧啶从头合成通路。DHODH作为该通路的关键限速酶,其抑制可显著破坏GBM细胞的嘧啶代谢稳态,从而选择性地下调MGMT表达,有效阻碍DNA损伤修复,且对正常细胞无明显影响。
另一方面,TBFP-MT通过异常的FeⅢ内流,同时破坏谷胱甘肽过氧化物酶4(GPX4)和DHODH介导的铁死亡防御系统,从而诱导强烈的铁死亡效应。这种铁死亡过程不同于传统的细胞凋亡途径,是一种依赖于铁离子稳态调控的新型细胞死亡方式,能够有效规避耐药细胞的抗凋亡特性,为抗癌药研发提供了新思路。此外,MET靶向肽cMBP能特异性识别耐药胶质瘤细胞中异常活化的MET受体,通过阻断其信号转导,下调药物外流转运体,从而确保替莫唑胺等治疗药物在肿瘤细胞内的有效蓄积,进一步增强治疗效果。

图4:TBFP-MT增强铁死亡和致敏化疗的机制评估。
展望:胶质瘤治疗的新篇章
综上所述,长春应化所研究团队构建的TBFP-MT MPNs纳米增敏剂,通过三重协同机制有效逆转了胶质瘤对替莫唑胺的药物耐药性:首先,它能有效下调MGMT表达,削弱肿瘤细胞的DNA修复能力;其次,通过激活强效铁死亡,提供了一种规避传统凋亡耐药的新型细胞死亡途径;最后,通过靶向耐药细胞并抑制药物外排,确保了治疗药物在肿瘤内部的有效浓度。经T10修饰的纳米颗粒能够巧妙地利用血液中的转铁蛋白,显著提升血脑屏障穿透效率。进入脑部后,TBFP-MT MPNs能特异性靶向耐药型GBM细胞,通过抑制MET信号通路减少药物外排。纳米颗粒释放的DHODH抑制剂则能阻断嘧啶从头合成通路,选择性切断GBM细胞的嘧啶供应,从而进一步下调MGMT表达并阻碍DNA损伤修复。此外,TBFP-MT MPNs通过破坏GPX4/DHODH组成的铁死亡双重防御轴,进一步降低了胶质瘤对替莫唑胺化疗的抵抗。
这项研究不仅为克服胶质瘤耐药提供了一个新型的靶向药递送平台,更通过利用肿瘤代谢特异性增强了治疗靶向性,为中枢神经系统疾病的纳米治疗开辟了新途径。对于正在寻找创新抗癌药或海外购药方案的患者及其家属,这项研究无疑带来了新的希望和方向。
本研究由长春应化所张洪杰院士、宋术岩研究员和王樱蕙研究员共同通讯,尹娜特别研究助理为第一作者。研究得到了国家重点研发计划、国家自然科学基金等多项国家级项目资助。
