手术是治疗实体瘤,包括骨肉瘤等深部恶性肿瘤的重要手段。然而,即使成功切除,术后仍面临肿瘤细胞残留、复发以及感染的风险。据统计,超过60%的实体瘤患者接受手术,但术后复发率高达30%-40%。对于侵袭性强的骨肉瘤,其位于深部组织,手术难度大,术后转移和复发风险更高,患者的五年生存率仅为20%-30%。此外,术后伤口暴露和患者免疫力下降极易导致感染,特别是耐药菌感染,这不仅延长住院时间、增加经济负担,甚至可能危及生命。因此,开发一种能够同时解决术后感染和肿瘤复发问题的综合治疗策略显得尤为迫切。
近年来,柔性光子器件在医疗领域的应用展现出巨大潜力,提高了治疗的便利性。然而,传统经皮模式的可穿戴光子器件由于光的组织穿透深度有限,难以有效治疗深部病灶。同时,依赖电池或有线连接的电源方式在耐用性和安全性方面也存在不足。
面对这些挑战,西北工业大学柔性电子研究院的李鹏教授和贾庆岩副教授团队取得突破性进展,设计出一种可植入、柔性、无线供能的光子器件,专用于深部组织的术后耐药菌感染和肿瘤复发治疗。该生物光子器件具有轻巧(仅16毫克)、超薄(160微米)且高度柔韧的特点,能够将精确控制的光能直接传递到深层病灶部位。
这项研究通过体外和体内实验验证了该器件的有效性。结果表明,该器件能高效激发光敏剂产生活性氧,从而有效清除耐药细菌和生物被膜,并显著抑制骨肉瘤细胞的生长。这种新型无线、柔性且完全可植入的光子器件,有望革新深部肿瘤及术后并发症的治疗方式,实现微创化、可靠化、精准化的治疗目标,减轻传统医疗资源的压力。
该研究成果以“Implantable, flexible biophotonic device for wireless photodynamic therapy of postoperative infection and tumor recurrence”为题,发表在国际知名期刊《Device》上。
该光动力治疗系统由无线驱动模块和柔性可植入光子器件两部分组成。无线驱动模块负责提供能量,而柔性可植入器件则包含接收线圈、谐振电路、倍压整流电路以及激发光源等核心组件。在外部无线电磁场的驱动下,植入体内的柔性光子器件能够稳定发射绿色荧光。值得一提的是,即使激发光源被拉伸一定距离,器件仍能保持稳定的发光性能。其轻薄、柔软和可拉伸的特性(激发光源可拉伸约2厘米),以及可根据临床需求定制走线长度的能力,使其在生物医学工程领域具有广泛的应用前景。

图1. 柔性光子器件用于骨感染及骨肉瘤治疗示意图
该光子器件在不同强度、位置和角度的设定电磁场环境下均能实现稳定的光线发射,这对于实现高效、精准治疗至关重要。此外,通过简单的外科手术操作即可将器件植入小鼠腿部,用于后续的骨感染和骨肿瘤治疗。实验证明,植入器件并未对小鼠的正常生理活动造成影响,显示了其良好的生物相容性和潜在的临床可行性,有望简化治疗流程,减轻患者的身心负担。

图2. 柔性光子器件的体外植入过程演示
为了验证该器件在体内抑制耐药菌感染的效果,研究人员在小鼠胫骨骨髓腔注射MRSA,建立了小鼠胫骨感染模型。经过器件的光动力治疗后,小鼠胫骨部位未出现红肿或脓性分泌物,组织结构与正常小鼠无显著差异,有力证明了其在体内成功抑制骨感染的发生。进一步的细菌定量分析显示,经过治疗的感染组织中细菌数量显著减少了约两个数量级,证实了该器件对MRSA骨感染具有有效的清除作用。

图3. 体内抗骨感染研究结果
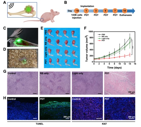
在抗肿瘤研究方面,研究人员使用143B细胞建立了裸鼠胫骨骨肉瘤模型。待肿瘤生长至80-100 mm³后,植入光子器件进行光动力治疗。结果显示,经过无线供能光子器件治疗后,骨肉瘤的增殖速度得到明显抑制,肿瘤体积没有显著上升趋势。这充分证明了可植入光子器件在活体水平上对骨肉瘤具有优异的光动力治疗效果。

图4. 体内抗骨肉瘤研究结果
这项研究成功构建了一种柔性可植入光子器件,为深层组织的无线光动力治疗提供了新的解决方案。该器件的小尺寸、轻薄和柔性特点使其易于植入体内病灶部位,且显示出良好的密封性和长期稳定的发光特性,对体内组织环境影响小。通过在胫骨骨感染和骨肉瘤动物模型中的验证,证实了柔性可植入光子器件在体内有效抑制细菌滋生和肿瘤生长的能力。这项创新不仅提高了患者的活动自由度,缓解了传统医疗资源的压力,也为家用医疗设备的创新发展提供了新的思路。
对于正在与癌症抗争的患者和家属而言,了解这些前沿的治疗研究进展至关重要。除了手术和放化疗,靶向治疗、免疫疗法等新型疗法也在不断发展。如果您正在寻找特定的抗癌药物,例如海外靶向药或仿制药,或者希望通过AI问诊获取初步的用药信息和参考,MedFind可以为您提供帮助。我们还提供丰富的药物信息、诊疗指南等抗癌资讯,助您更好地了解疾病和治疗方案。
西北工业大学的李鹏教授和贾庆岩副教授是该论文的共同通讯作者,博士研究生张建红为第一作者。此项研究得到了国家自然科学基金和陕西省杰出青年科学基金等项目的资助。
