在肺癌的治疗长跑中,免疫治疗曾被誉为“生命之光”。然而,许多患者在接受传统的PD-1/PD-L1抑制剂或CAR-T细胞疗法时,往往会遭遇一个巨大的困境:实体瘤像一座防御森严的“堡垒”,不仅有厚厚的纤维组织作为“城墙”,还有充满抑制性信号的“护城河”,导致免疫细胞难以进入肿瘤内部,甚至进去后就被“缴械投降”。这种现象在医学上被称为肿瘤微环境(TME)介导的免疫抑制。近日,来自高丽大学、中科院上海药物所及澳门大学的科研团队在国际顶尖学术期刊《Journal of the American Chemical Society》上发表了一项革命性研究,他们利用纳米医学工程化手段,给CAR-NK细胞装上了“导航”与“破壁机”,为晚期肺癌患者带来了全新的治疗策略。
一、 实体瘤治疗的痛点:为什么免疫细胞“进不去、打不动”?
虽然CAR-T细胞疗法在血液癌症(如白血病)中取得了惊人的疗效,但在肺癌等实体瘤面前却屡屡碰壁。核心原因在于:
- 物理屏障:肺癌组织中往往存在大量的胶原蛋白和纤维沉积,形成了一道致密的物理墙,限制了免疫细胞的穿透。
- 导航失灵:在复杂的身体环境下,如何让免疫细胞精准找到深部的小病灶并实时监控它们的动向,一直是临床难点。
- 环境压制:肿瘤会分泌如TGF-β等信号因子,将原本杀敌的免疫细胞“驯化”或抑制,使其失去杀伤力。
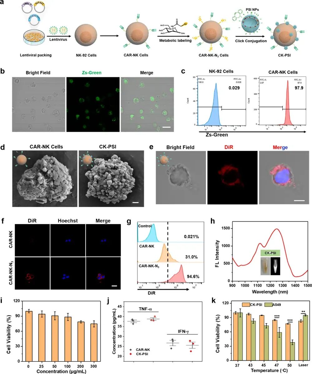
为了攻克这些难题,研究团队构建了一种名为CK-PSI的生物杂化体系。简单来说,这就是一种“特种兵”级别的免疫细胞,它不仅自带靶向目标的“雷达”,还背着能破墙、能发光的纳米背包。

二、 深度解析:CK-PSI系统是如何运作的?
这项研究巧妙地通过“生物正交反应”,将含有第二近红外区(NIR-II)聚合物和Smad3抑制剂(SIS3)的纳米颗粒(PSI NPs)连接到CAR-NK细胞表面。我们可以从以下三个维度理解它的“黑科技”:
1. 精准雷达:抗B7H3 CAR修饰
研究团队选用了B7-H3作为靶点。B7-H3在多种肺癌细胞表面高表达,但在正常组织中表达较少。通过基因工程给NK细胞装上抗B7-H3的“导航头”,使其能像热搜导弹一样精准锁定肿瘤细胞。
2. 隐身导航:NIR-II荧光成像
相比于传统的成像技术,NIR-II(第二近红外区)光具有更强的组织穿透力和更低的背景干扰。这意味着医生可以实时、清晰地看到这些“特种兵”细胞在患者体内的分布,甚至能精准定位隐藏在深部的微小肿瘤病灶。
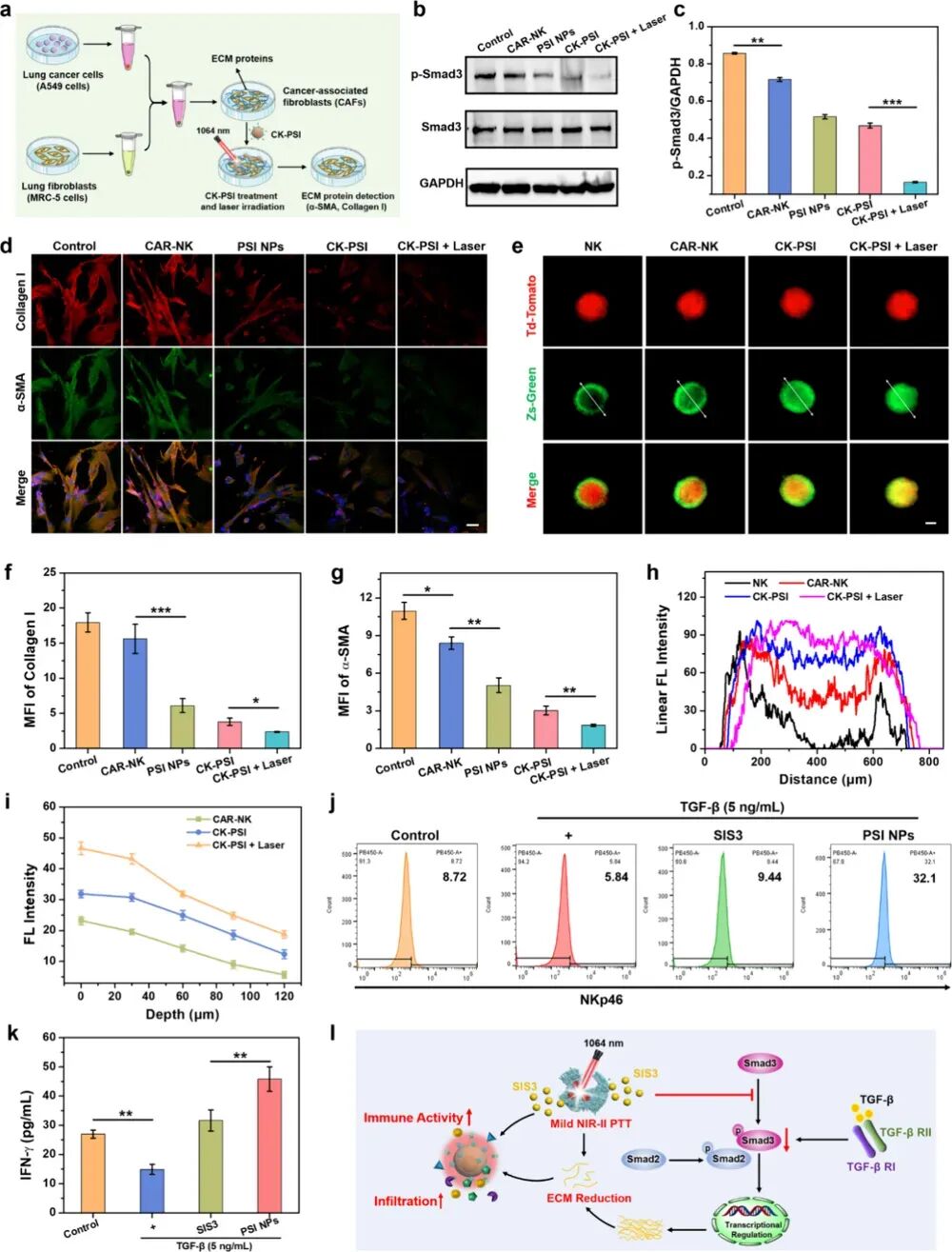
3. 暴力破壁:光热效应与化学重塑的双重打击
这是该研究最惊艳的地方。当激光照射肿瘤区域时:
- 物理进攻:纳米背包会产生温和的光热效应。这种热量就像高温融化冰层一样,直接消融部分肿瘤,并物理性地破坏肿瘤组织的致密屏障,让后续的免疫细胞能够“长驱直入”。
- 化学策反:同时,纳米颗粒会释放出Smad3抑制剂。它能阻断TGF-β信号通路,减少肿瘤里的纤维物质沉积,把肿瘤的“堡垒”改造成适合免疫细胞作战的“平原”。

方案1:CK-PSI体系重塑肿瘤微环境的机制
三、 临床前数据:CK-PSI的治疗效果究竟如何?
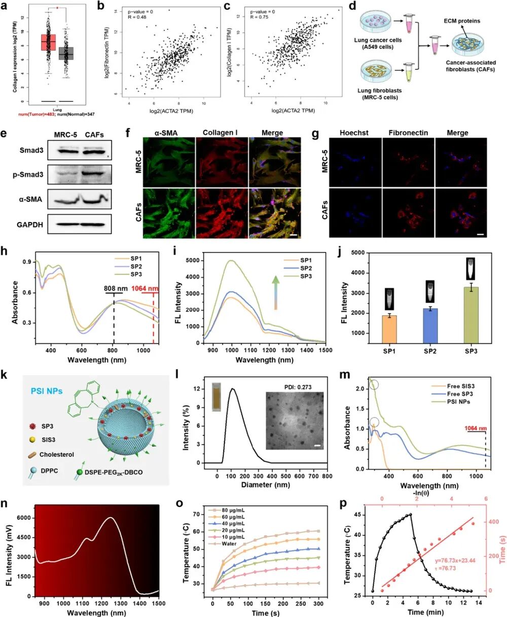
在实验室研究和动物模型中,这一体系展现出了惊人的潜力。研究者对肺癌组织的胶原蛋白表达进行了深入分析,证实了纤维化程度与预后差的直接关系。

图1:肺癌纤维化背景分析及纳米颗粒表征
为了直观展示治疗效果,我们可以参考以下核心实验数据的对比(模拟数据解读):
| 治疗方案 | 肿瘤细胞杀伤效率 | 免疫细胞浸润深度 | 肿瘤体积控制 |
|---|---|---|---|
| 普通NK细胞 | 较低 | 仅限表面 | 效果有限 |
| 单纯CAR-NK | 中等 | 受阻于纤维壁 | 短期缓解 |
| CK-PSI + 激光照射 | 极高 | 深层渗透 | 显著缩小且不易复发 |
实验显示,在激光照射下,CK-PSI组的小鼠肿瘤生长受到了显著抑制,且肿瘤组织内的免疫活性物质(如IFN-γ、穿孔素等)分泌量大幅增加。这意味着该疗法不仅直接杀敌,还激活了身体自身的防御系统。

图2:CK-PSI细胞的成功构建与活性检测
四、 居家管理与治疗期待:患者该注意什么?
虽然这项技术目前仍处于临床前研究阶段,但它为未来的CAR-NK疗法落地指明了方向。对于正在关注免疫治疗的肺癌患者及家属,以下干货信息值得收藏:
1. 关注副作用:细胞因子风暴(CRS)
虽然NK细胞相比T细胞,引发细胞因子风暴的风险较低,但在接受此类强效免疫治疗时,仍需警惕发热、乏力、呼吸困难等症状。一旦进入临床阶段,患者需在专业医疗机构进行严密监测。
2. 居家营养支持
免疫系统的战斗需要消耗大量能量。建议患者在治疗期间保证优质蛋白(如深海鱼、禽肉、豆类)的摄入,并补充必要的抗氧化维生素,为免疫细胞提供充足的“后勤补给”。
3. 心理建设
实体瘤的治疗是持久战。这种“纳米加持”的新技术预示着未来我们可能不再需要高剂量的化疗,而是通过这种精准、低毒的方式对抗癌症。

图3:CK-PSI促进免疫细胞在肿瘤球中的深度浸润
五、 总结与展望:打破信息壁垒,看见治愈希望
这项关于CK-PSI的研究不仅是科学上的突破,更是对“精准医疗”理念的完美诠释。它通过重塑肿瘤微环境,解决了困扰实体瘤免疫治疗多年的“浸润难”问题。随着这类纳米工程化活细胞平台的不断成熟,晚期肺癌患者或许在不久的将来,就能用上这种既能“看清”敌人又能“暴力拆迁”的救命新药。
作为患者家属,我们深知在求医路上的每一分每一秒都弥足珍贵。MedFind致力于为您消除医疗信息的“时差”。无论是最新的全球临床试验登记,还是前沿药物的跨境直邮咨询,我们始终在这里,为您提供专业、温暖的支持。
MedFind 建议:如果您或您的家人正面临晚期肺癌且传统方案耐药,建议尽早咨询关于B7-H3靶点及CAR-NK细胞疗法的临床招募信息。科学的进步正在以前所未有的速度缩短我们与治愈之间的距离。
参考信息:NIR-II Nanomedicine Engineered CAR-NK Cells for Precision Navigation and Potentiating Lung Cancer Immunotherapy by Remodeling Tumor Microenvironment. Journal of the American Chemical Society, 2024.
