在抗癌的漫长征途中,许多患者和家属最担心的莫过于听到“基因突变”四个字,尤其是被称为“癌中之王”的胰腺癌背后那个臭名昭著的黑手——KRAS(Kirsten大鼠肉瘤病毒癌基因同源物)突变。长期以来,KRAS 突变被医学界视为“不可成药”的顽疾,让无数家庭陷入绝望。然而,科技的曙光正在照进现实。近日,来自皖南医学院与深圳大学的研究团队在国际权威期刊《Science Advances》上发表了一项震撼人心的研究:他们成功开发出一种新型 CAR-T细胞疗法(Chimeric Antigen Receptor T-cell Therapy),能够精准识别并狙击携带 KRAS G12V 突变的实体瘤细胞。这意味着,那些曾经无药可医的晚期实体瘤患者,可能即将迎来属于他们的“救命药”。
破解“不可成药”魔咒:为什么 KRAS 突变如此棘手?
要理解这项研究的伟大之处,我们首先要了解 KRAS 突变到底是什么。如果把人体细胞比作一台精密的电脑,KRAS 基因就像是一个控制细胞生长的“电源开关”。在正常情况下,开关按需开启和关闭;但在癌症患者体内,这个开关被突变“卡死”在了开启状态,导致癌细胞像脱缰的野马一样疯狂增殖。
KRAS 突变在各大癌症中的分布情况
KRAS 突变广泛存在于致死率极高的几种癌症中,其普遍程度令人心惊:
| 疾病类型 | KRAS 突变发生率 | 常见突变位点 |
|---|---|---|
| 胰腺导管腺癌 (PDAC) | 超过 90% | G12D, G12V |
| 结直肠癌 (CRC) | 约 40% | G12D, G12V, G13D |
| 肺腺癌 (LUAD) | 约 30% | G12C, G12V |
尽管近年来针对 KRAS G12C 的抑制剂已经获批上市,但对于 G12V 这一同样高发的突变位点,目前临床上依然缺乏特效的靶向药物。KRAS G12V(KRAS G12V)的结构极其复杂,常规的小分子药物很难找到“抓手”。而本次研究开发的 CAR-T(嵌合抗原受体T细胞)疗法,则是从免疫系统的角度出发,给 T 细胞装上了能够精准识别突变蛋白的“导航雷达”,直接从内部瓦解肿瘤。
深度解析:新型 CAR-T 如何精准“猎杀”实体瘤?
长期以来,CAR-T 疗法在血液瘤(如白血病、淋巴瘤)中表现惊人,但在实体瘤面前却屡屡碰壁。主要原因有三点:找不准靶点(容易伤及正常组织)、进不去肿瘤(实体瘤有厚厚的防御层)、活不了多久(肿瘤微环境会压制免疫细胞)。
1. 噬菌体技术筛选“最强抗体”
研究团队利用先进的噬菌体抗体展示技术,从海量的抗体库中挑选出了亲和力极高的单链可变片段(scFv)。这个片段就像是一把特制的“钥匙”,专门匹配 KRASG12V/HLA-A*02:01(KRASG12V与人白细胞抗原复合体)这把“锁”。
2. 针对亚洲与全球人群的精准设计
这项研究特别选取了 HLA-A*02:01(人白细胞抗原A2.1亚型)作为靶标。这是一个非常聪明的策略:HLA-A*02:01 在欧美人群中占比高达 30%-50%,在亚洲人群中也占有 10%-20% 的比例。这意味着,该疗法一旦转化成功,将能覆盖全球范围内庞大的患者群体。
3. 安全性双重保险
为了防止免疫细胞“用力过猛”引发副作用,研究者在 B9 CAR-T 细胞中加入了一个名为 RQR8 的安全标签。这就像是给细胞装了一个“遥控紧急制动系统”,一旦发生不可控的免疫反应,医生可以通过外部干预随时终止治疗,最大程度保障患者生命安全。
提示:由于每位患者的基因型(HLA配型)和突变位点各不相同,如需评估此类前沿方案是否适合您的病情,建议使用 MedFind 的 AI 辅助问诊功能,深度解读您的基因检测报告,或直接咨询我们的在线医学顾问。

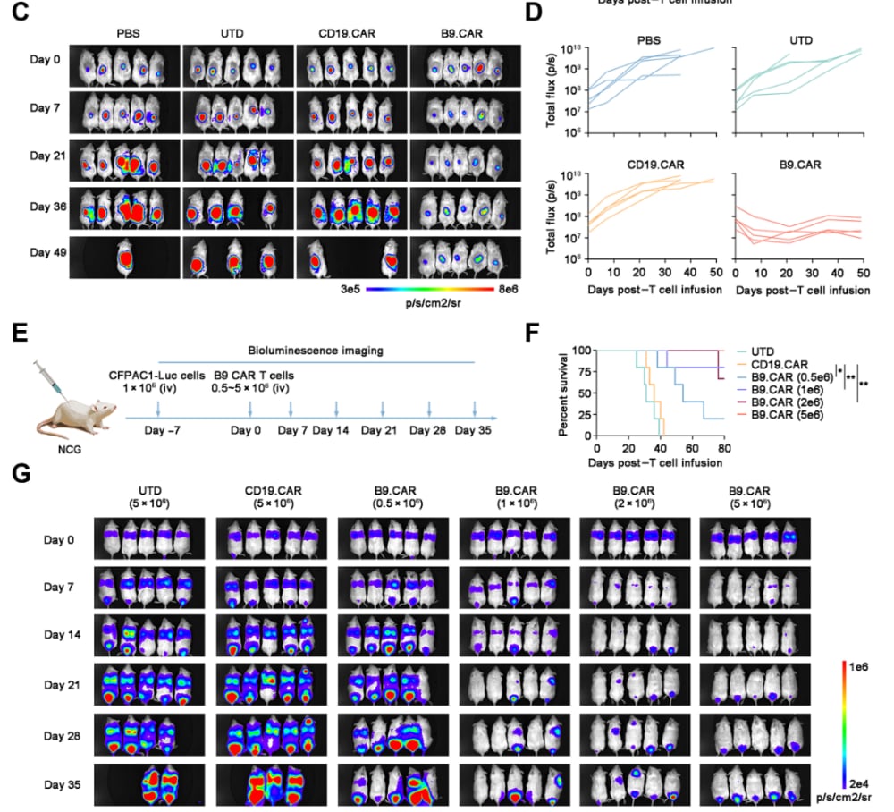
数据说话:显著延长生存期,缩小肿瘤体积
在实验室研究和动物模型中,名为 B9 CAR-T 的新型细胞展示出了令人振奋的抗癌威力。研究人员在患有胰腺癌的小鼠身上进行了测试,结果显示:
- 精准打击:B9 CAR-T 能够敏锐地识别并杀灭表达 KRAS G12V 的肿瘤细胞,而对正常细胞“秋毫无犯”。
- 显著抑癌:在腹膜转移和皮下肿瘤模型中,治疗组小鼠的肿瘤生长得到了有效控制,生存期明显优于传统治疗组。
- 低毒性:在安全性评估实验中,小鼠未表现出明显的体内毒性反应,这为未来的临床试验提供了坚实的数据支持。

未来展望:晚期患者该如何把握“救命”先机?
虽然这项研究目前仍处于临床前阶段,但它为实体瘤患者打开了一扇新的窗户。随着 KRAS(KRAS)靶向药物(如已上市的索托拉西布、阿达格拉西布)以及此类前沿细胞疗法的不断涌现,晚期癌症正在逐步向“慢性病”转化。
患者与家属的居家管理建议
在等待新技术临床转化的过程中,患者应注意以下几点:
- 精准基因检测:一定要进行深度基因检测,确认是否存在 KRAS G12V 或其他特定突变,并明确自己的 HLA 配型。这是申请未来临床试验的“入场券”。
- 维持免疫功能:细胞疗法依赖于患者自身的 T 细胞。日常生活中应保证高蛋白饮食,适当运动,避免严重的感染,为后续可能的免疫治疗打下身体基础。
- 关注前沿资讯:实体瘤 CAR-T 的临床招募正在全球范围内开展,保持信息对称至关重要。
结语:让希望不再遥远
癌症治疗是一场与时间的赛跑。这项由中国科学家主导的研究,不仅填补了 KRAS G12V 靶向 CAR-T 领域的空白,更让我们看到了战胜“癌王”的可能。MedFind 将持续关注该项研究的最新临床进展。
获取方案与购药建议
目前,针对 KRAS 突变的多种靶向药物已在海外获批上市,部分药物也已通过先行区引入国内。如果您或您的家人正面临 KRAS 突变实体瘤的威胁,急需了解全球最新的治疗方案或寻求前沿抗癌药物的合法获取渠道,MedFind 提供全球抗癌药品跨境直邮服务。我们将协助您链接全球优质医疗资源,确保每一份“救命希望”都能准时、安全地抵达。您可以点击在线咨询,或通过我们的 AI 系统获取定制化的病历解读方案。
参考文献
1. Xu, Z., Fu, L., et al. (2026). KRASG12V/HLA-A*02:01–targeted chimeric antigen receptor T cells exhibit potent preclinical activity against solid tumors. Science Advances.
2. iNature. (2026). 精准狙击“癌基因”!国产新型CAR-T细胞研发取得重大突破.
