对于早期肝癌和结直肠癌肝转移患者而言,射频消融(RFA)就像一把精准的“手术刀”,以微创、恢复快等优势成为了临床一线治疗方案。然而,手术的成功往往只是抗癌长征的第一步。许多家属最焦虑的问题是:明明消融得很干净,为什么过不了多久又复发了?
事实上,临床数据显示RFA后的高复发率主要源于肉眼无法发现的微小残留灶和卫星结节。更棘手的是,消融虽然能释放抗原,却也会触发机体的保护性免疫抑制,让癌细胞死灰复燃。近日,北京大学肿瘤医院超声科吴昊副研究员、杨薇教授与药学院何冰副教授团队在国际顶尖期刊《ACS Nano》发表了一项突破性研究。他们研发出一种双功能纳米免疫调节剂(cA@NPs),通过协同重塑肿瘤免疫微环境,成功在多种动物模型中实现了对复发和转移的强效抑制。本文将深度为您解析这一可能改变临床格局的前沿技术。
一、 消融后的复发魔咒:为什么癌细胞会“卷土重来”?
射频消融是通过热能直接杀死癌细胞,理论上,死亡的癌细胞会释放大量“敌情信息”(肿瘤抗原),激活人体的免疫系统去巡逻并消灭残留敌人。但在现实中,这种免疫反应往往“雷声大雨点小”。
研究发现,消融后人体内会聚集大量的髓源抑制性细胞(MDSCs)。这些细胞就像是肿瘤的“保镖”,它们通过多种途径抑制效应T细胞(杀伤癌细胞的尖兵)的功能。简单来说,MDSCs在肿瘤微环境中形成了一道免疫抑制壁垒,让免疫系统处于“刹车”状态,从而给残留的癌细胞提供了喘息和壮大的机会。这也是导致术后复发和远端转移的核心痛点。MedFind一直关注这类解决临床痛点的创新方案,致力于为患者缩短与前沿科技的距离。
二、 cA@NPs纳米黑科技:踩下油门,同时松开刹车
针对上述难题,北肿团队提出的策略非常精妙:既要激活免疫反应(踩油门),又要解除免疫抑制(松刹车)。
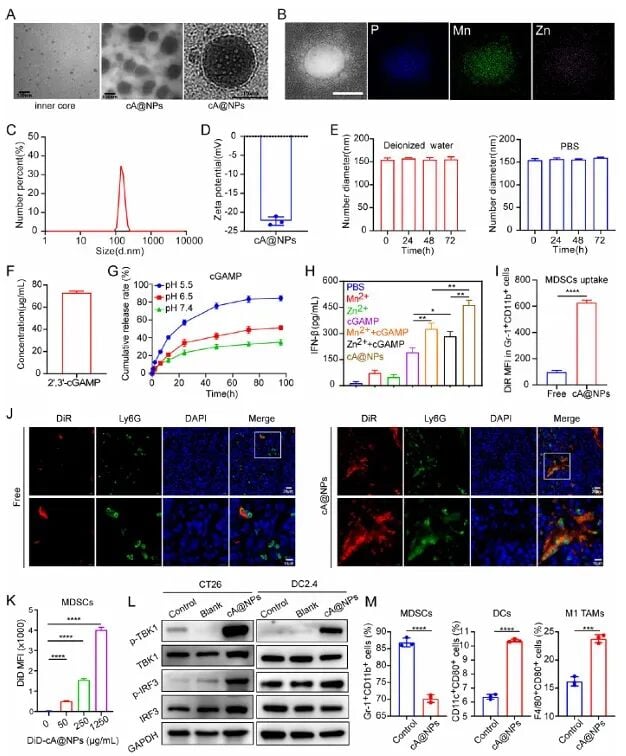
他们构建的cA@NPs纳米系统,巧妙地将两种成分包裹在一起:
1. STING激动剂(cGAMP):它是免疫系统的“警报器”,专门负责激活STING通路,促进树突状细胞成熟,把沉睡的T细胞唤醒并带往战场。
2. 全反式维甲酸(维甲酸, ATRA):它是MDSC的“分化剂”,能把那些坏细胞诱导分化为正常的、没有抑制活性的成熟髓系细胞,从而松开免疫系统的“刹车”。

通过脂质纳米颗粒的包装,这两种药物在体内的“行动步调”变得一致,能够精准地在肿瘤部位富集并发挥协同效应。
三、 深度数据解读:cA@NPs的抗癌实力到底如何?
在严谨的科学实验中,cA@NPs展现出了令人振奋的临床潜力。以下是核心研究数据的深度拆解:
1. 精准靶向:在肿瘤部位“待得久、进得去”
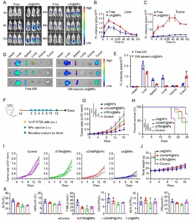
实验显示,这种纳米粒具有约154 nm的理想粒径,通过静脉注射后,能在肿瘤部位聚集并滞留长达96小时。这意味着药物有足够的时间被癌细胞和抑制性细胞吸收,而不是很快被代谢掉。

2. 显著延长生存期:中位生存时间提升约44%
在结直肠癌(CT26)荷瘤小鼠模型中,单纯对照组的生存期较短。而接受cA@NPs治疗的组别,肿瘤体积缩小了约75%,中位生存期从18天显著延长至26天。更重要的是,在整个治疗过程中,小鼠的各项生理指标正常,未观察到明显的毒副作用,这为未来的临床转化提供了安全性保障。

3. 预防复发的“免疫盾牌”
在模拟“手术不彻底”的残留瘤模型中,单纯消融组的肿瘤生长迅速。而“消融联合cA@NPs”组的肿瘤体积显著减小(约568 mm³ vs 1859 mm³)。在更具挑战性的“再攻击模型”中(即在小鼠康复后再次植入癌细胞),该方案显示出强大的免疫记忆,二次肿瘤发生率极低。这说明该技术能产生长效的“免疫疫苗”效果,有效预防复发。

四、 远端效应:不仅消灭局部肿瘤,更让全身免疫觉醒
很多患者担心:如果发生了远处转移怎么办?这项研究给出了惊喜。在双侧肿瘤模型中,研究人员仅对一侧进行消融并配合纳米药,结果发现,未被消融的对侧肿瘤也停止了生长。
这证实了cA@NPs激发的是全身性的免疫反应。流式细胞术分析发现,治疗后全身各处的CD8⁺ T细胞(杀伤性T细胞)显著增加,而那些起反作用的Treg细胞和MDSCs大幅减少。这意味着该方案不仅是“局部拆弹”,更是“全域清扫”。

五、 结语:让“前沿科技”转化为“救命方案”
这项由北肿团队领衔的研究,为解决射频消融后复发这一世界性难题提供了全新的思路。虽然该技术目前仍处于实验室向临床转化的关键阶段,但其展示出的“免疫重塑”力量已经让我们看到了未来抗癌的新希望。
作为患者家属,在等待纳米黑科技大规模应用的同时,我们也应看到:多学科、多手段的联合治疗(如消融+免疫)已成为抗癌的主流趋势。如果您正面临术后复发风险或正在寻找全球最新的免疫治疗药物,MedFind可以为您提供专业的临床指南解读及全球抗癌药品直邮咨询服务,帮助您在信息迷雾中找到最精准的治疗路径。抗癌路上,我们与您并肩同行。
参考文献:
1. Peking University Cancer Hospital, ACS Nano 2024. doi:10.1021/acsnano.5c10858
2. 射频消融(RFA)与肿瘤免疫微环境重塑相关文献。
