在当前的抗癌领域,免疫检查点阻断疗法(如PD-1/PD-L1抑制剂)被誉为癌症治疗的第三次革命。然而,对于许多晚期实体瘤患者,尤其是三阴性乳腺癌患者来说,免疫治疗的有效率往往并不理想。这主要是因为许多肿瘤属于“冷肿瘤”,即肿瘤内部缺乏免疫细胞浸润,且存在强大的免疫抑制微环境。近期,中国科学院兰州化学物理研究所的一项前沿研究,为打破这一僵局带来了新希望。研究团队开发了一种名为SNAPiFe@RGD的轴向极化单原子纳米酶平台,通过清除肿瘤内部的“细菌帮凶”并诱导肿瘤细胞发生“铁死亡”,成功将冷肿瘤转变为热肿瘤,显著放大了免疫治疗的效果。
肿瘤微环境的隐形杀手:肿瘤内细菌
长期以来,人们认为肿瘤内部是无菌的。但近年来的科学发现颠覆了这一认知:在乳腺癌、胰腺癌等多种实体瘤中,定植着大量的微生物群。这些细菌并非无害,它们如同肿瘤细胞的“保镖”,通过干扰抗原呈递、消耗免疫细胞营养或分泌代谢产物,加剧了局部的免疫抑制。这就解释了为什么很多患者使用了PD-L1抗体后,免疫细胞依然无法进入肿瘤内部实施杀伤。因此,如何同时清除这些驻留细菌并激活抗肿瘤免疫,成为科研人员攻克的重点。MedFind作为专业的抗癌资讯平台,始终关注此类能改变临床格局的创新研究。
科技解析:什么是轴向极化单原子纳米酶?
单原子纳米酶(SAzymes)是近年来生物纳米技术领域的巅峰之作。简单来说,它是在纳米尺度上,将金属活性中心以单个原子的形式均匀分布在基底上,使其具备类似天然酶的催化功能。中科院团队此次研发的SNAPiFe@RGD更进一步,采用了独特的轴向极化O-Fe-N₄结构。通过这种精密的原子级设计,铁中心的电子分布被优化,使其催化效率呈指数级提升。在超声波的精准诱导下,这种纳米酶就像一个微型“化工厂”,能持续产生活性氧(ROS)并消耗癌细胞赖以生存的谷胱甘肽(GSH),从而引发剧烈的氧化应激反应。

三大协同效应:抗菌、抗癌与免疫重编程
SNAPiFe@RGD的设计思路非常巧妙,它通过“三位一体”的方式解决治疗难题:首先是高效抗菌。该平台释放的一氧化碳(NO)与纳米酶产生的活性氧协同,能杀灭肿瘤内超过90%的金黄色葡萄球菌。细菌死亡后会释放出病原体相关分子模式(PAMPs),这是唤醒免疫系统的天然信号。其次是强力抗癌。纳米酶诱导的脂质过氧化会导致肿瘤细胞发生“铁死亡”(Ferroptosis),这是一种能够引起强烈免疫反应的死亡方式。最后是免疫重编程。死亡肿瘤细胞释放的信号与细菌释放的信号共同作用,促使树突状细胞成熟,并将原本保护肿瘤的巨噬细胞“反水”,转变为攻击肿瘤的战士,从而让CD8⁺ T细胞大举入侵肿瘤组织。

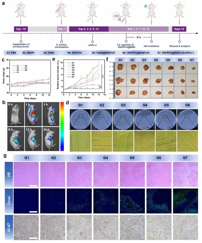
实验数据解读:从原位到远端的全面抑制
在动物模型实验中,研究团队展示了令人振奋的数据。在接种了金黄色葡萄球菌的乳腺癌小鼠身上,使用SNAPiFe@RGD联合超声治疗后,肿瘤内的细菌被彻底清除,原位肿瘤生长受到显著抑制。更关键的是,当这种疗法与PD-L1抑制剂(αPD-L1)联用时,产生了“1+1>2”的效果。不仅原发病灶几乎完全消失,甚至未经过治疗的远端转移病灶也由于系统性免疫的激活而显著萎缩。这证明了该策略不仅能解决局部问题,更能通过免疫系统产生全身性的保护。通过高分辨率成像技术,研究者观察到了纳米酶的精准分布和原子结构。



副作用管理与生物安全性
对于患者而言,任何新型疗法的安全性都是第一位的。SNAPiFe@RGD采用了具有良好生物相容性的氧化石墨烯作为基底,并修饰了RGD肽以实现肿瘤靶向性,这意味着它能精准识别癌细胞,减少对正常组织的损伤。细胞毒性实验和组织学观察显示,在有效剂量下,该平台对心脏、肝脏、肾脏等重要器官无明显毒性。这种高度的精准性和安全性,为未来的临床转化奠定了坚实基础。



深度总结:开启精准免疫治疗新范式
这项由中科院兰州化物所领衔的研究,不仅提供了一种新型的抗癌工具,更重要的是提供了一种全新的视角:治疗癌症不能仅仅盯着癌细胞本身,还必须处理好与其共生的微生物环境。通过轴向极化单原子纳米酶清除细菌、诱导铁死亡并激活免疫,我们终于找到了开启“冷肿瘤”枷锁的钥匙。虽然该技术目前仍处于实验室研究阶段,但其展示的强大系统性抗肿瘤能力,无疑为三阴性乳腺癌等难治性肿瘤患者点亮了希望之光。随着临床研究的推进,我们期待这种多功能纳米酶能够早日造福大众。如果您对最新的免疫治疗药物或临床试验感兴趣,欢迎咨询MedFind获取更多专业指引。



参考文献
Axially Polarized O–Fe–N4 Single-Atom Enzyme Drives Clearance of Tumor-Resident Intracellular Microbiota and Potentiates Immunotherapy. ACS Nano, 2025. DOI: 10.1021/acsnano.5c21443
