亲爱的病友及家属,当癌症的阴影笼罩,每一次医学新突破都像一道希望的曙光。今天,我们要深入探讨一项备受关注的前沿抗癌疗法——CAR-NK细胞治疗。这项技术在血液肿瘤领域已展现出巨大潜力,但面对“硬骨头”实体瘤时,却长期遭遇重重困难。不过,近日《Nature》杂志刊登的一项重磅研究,可能为这一困境带来了历史性的转机。耶鲁大学科学家团队发现了一种名为OR7A10的基因,能像为CAR-NK细胞装上“超级引擎”一样,显著增强其抗癌能力,有望彻底改变实体瘤的治疗格局。这篇文章将为您揭开这项创新技术的神秘面纱,用最通俗易懂的语言,解读这项突破的来龙去脉及其对患者的深远意义。
CAR-NK细胞疗法:实体瘤治疗的新希望与挑战
癌症治疗的进展日新月异,细胞免疫疗法无疑是其中最激动人心的方向之一。您可能听说过CAR-T细胞治疗,它在白血病、淋巴瘤等血液系统恶性肿瘤中取得了惊人的疗效。而我们今天要讲的CAR-NK细胞治疗,则是细胞免疫疗法家族的另一颗耀眼新星。
什么是CAR-NK细胞?它与CAR-T细胞有何不同?
想象一下,您的身体里有一支“特种部队”专门负责清除病毒感染的细胞和癌细胞。这支部队的核心成员就是“自然杀伤细胞”(Natural Killer cells,简称NK细胞)。它们天生就具备识别并杀死异常细胞的能力,而且不需要像T细胞那样,先经过复杂的“身份验证”——即无需主要组织相容性复合体(MHC)的限制。这意味着,NK细胞理论上可以从健康人身上提取,经过改造后用于不同的患者,大大简化了制备流程,降低了成本,有望实现“现货型”(Off-the-shelf)治疗,让更多患者受益。
而“CAR”(Chimeric Antigen Receptor,嵌合抗原受体)技术,则是在NK细胞表面安装一个“精准导航系统”。这个导航系统能帮助NK细胞准确识别癌细胞表面的特定“标记物”(比如HER2蛋白),一旦识别成功,NK细胞就会被激活,像“定向爆破”一样,精准地杀灭癌细胞。这就是CAR-NK细胞治疗。
实体瘤为何难治?CAR-NK细胞面临的三大“硬骨头”
尽管CAR-NK细胞治疗在血液肿瘤中表现出色,但面对实体瘤(如肺癌、乳腺癌、结直肠癌、肝癌等)时,却遇到了不小的挑战。实体瘤之所以难治,主要有以下几个原因:
- “铜墙铁壁”阻碍浸润:实体瘤通常有坚实的组织结构,像一堵“铜墙铁壁”,CAR-NK细胞很难有效穿透,到达肿瘤内部发挥作用。即使它们进入了肿瘤,数量也往往不足以彻底清除病灶。
- “兵力不足,后劲乏力”:进入肿瘤微环境的CAR-NK细胞,往往难以大量增殖,而且存活时间短,很快就会“弹尽粮绝”,无法持久作战。
- “免疫抑制,陷阱重重”:实体瘤内部存在一个高度免疫抑制的微环境,充满了各种抑制免疫细胞发挥作用的分子。这就像一个“毒气弥漫”的战场,CAR-NK细胞在这里会变得“疲惫不堪”,甚至被“缴械投降”,失去杀伤力。
这些难题使得CAR-NK细胞治疗在实体瘤领域的临床转化进展缓慢,急需创新策略来克服。

耶鲁大学重大突破:OR7A10基因点亮CAR-NK细胞抗瘤新引擎
面对实体瘤治疗的瓶颈,耶鲁大学陈斯迪副教授和Lei Peng副研究员等人领导的团队,提出了一种全新的、极具突破性的解决思路。他们不再局限于修饰CAR受体本身,而是另辟蹊径,寻找能够直接“增强”CAR-NK细胞自身功能的“增强子”基因。
功能获得性筛选:寻找CAR-NK细胞的“超级充电器”
这项研究的精妙之处在于,研究团队运用了一种被称为“功能获得性筛选”的先进技术。简单来说,他们就像在茫茫基因库中,大海捞针一般,寻找那些能够显著提升CAR-NK细胞抗肿瘤能力的“秘密武器”。经过严格的筛选,他们最终锁定了一个重要的目标——G蛋白偶联受体OR7A10。
OR7A10:CAR-NK细胞的“一站式”增强方案
令人振奋的是,研究团队发现,只要将OR7A10基因以开放阅读框(ORF)的形式,巧妙地整合到CAR载体中,就可以实现OR7A10与CAR受体的“单载体共表达”。这意味着,一个载体就能同时承载CAR的精准靶向功能和OR7A10的细胞增强功能,从而避免了复杂的基因编辑过程。
这种“一站式”的解决方案具有里程碑式的意义:
- 简化了生产流程:不再需要分步进行基因改造,大大降低了CAR-NK细胞的制备难度和成本。
- 提高了规模化生产的可能性:更适合大规模生产,加速临床转化,让更多的患者能够用上这种创新疗法。
- 保障了安全性:避免了复杂的基因编辑可能带来的脱靶效应和安全性风险。
这项研究成果以“OR7A10 GPCR engineering boosts CAR-NK therapy against solid tumours”为题,发表在国际顶尖学术期刊《Nature》上,标志着CAR-NK细胞治疗实体瘤领域迈出了坚实的一步。
OR7A10如何赋能CAR-NK细胞?深度解读研究细节
那么,OR7A10究竟是如何让CAR-NK细胞变得如此强大呢?研究团队通过一系列严谨的实验,层层剥开谜团,揭示了OR7A10赋能CAR-NK细胞的奥秘。
1. CRISPRa筛选:锁定CAR-NK细胞的“最佳搭档”OR7A10
研究人员首先在小鼠体内进行了被称为“体内CRISPR激活筛选”的实验。他们将改造后的HER2-CAR-NK92细胞(一种具有HER2靶向能力的NK细胞系)输注到带有HT29结肠癌肿瘤的小鼠体内。

通过比较不同组小鼠的肿瘤生长情况,他们发现经过特定基因修饰的CAR-NK细胞能够显著抑制肿瘤进展。进一步分析发现,OR7A10、SGSM2、APLN等基因在浸润到肿瘤内部的CAR-NK细胞中显著富集。这意味着这些基因可能与CAR-NK细胞的抗肿瘤活性密切相关。
随后,研究人员构建了表达hIL-2(一种细胞因子,能促进NK细胞增殖和活性)的CAR-NK92细胞,并分别过表达SGSM2或OR7A10。结果显示,两者都能增强抗肿瘤效果,而OR7A10的效果尤为突出。
为了进一步验证,研究人员还在原代人类NK细胞中进行了小规模的ORF筛选。结果再次表明,OR7A10是其中最强效的富集基因,进一步确认了其作为CAR-NK细胞增强剂的潜质。最终,通过构建“all-in-one”载体系统,将OR7A10与HER2-CAR共表达,在HT29模型中实现了近乎完全的肿瘤根除,以及惊人的100%生存率!这无疑为实体瘤治疗带来了巨大的希望。
2. 全方位增强抗肿瘤功能:OR7A10让NK细胞更“凶猛”
研究团队进一步探究了OR7A10是如何全面提升CAR-NK细胞功能的。他们分离并扩增了健康人外周血的NK细胞,并对其进行OR7A10基因工程改造。

实验结果令人振奋:
- “杀伤力”倍增:在来自7个不同健康供体的NK细胞中,OR7A10的过表达均显著增强了对HT29结肠癌细胞的杀伤能力。更重要的是,这种增强效应不仅限于结肠癌,对H1299肺癌、K562白血病和MCF7乳腺癌等多种癌细胞也同样有效,且在不同“效靶比”(即NK细胞与癌细胞的比例)下都成立,这充分说明了其广谱的抗癌潜力。
- “武器库”升级:OR7A10工程化细胞表现出更强的“脱颗粒能力”(即向癌细胞释放杀伤分子的能力)。“颗粒酶B”和“穿孔素”是NK细胞用来杀死癌细胞的“致命武器”,它们的水平显著升高。同时,死亡受体FasL和TRAIL的表达上调,以及炎症性细胞因子IFNγ和TNF的产生增加,共同构成了CAR-NK细胞增强细胞毒性的分子基础,让它们能更有效地“消灭”癌细胞。
- “兵力”扩充,活力持久:OR7A10的过表达促进了NK细胞的增殖,这意味着进入体内的NK细胞能更好地“开枝散叶”,形成更强大的“抗癌军团”。此外,OR7A10还能上调趋化因子受体CXCR2,帮助NK细胞更好地“定位”并“迁徙”到肿瘤部位。同时,激活标志物CD69和CD25以及共刺激受体4-1BB的表达增加,说明细胞活性更强;而TIM-3、LAG-3、PD-1和NKG2A等“耗竭标志物”的表达降低,则意味着CAR-NK细胞不易“疲惫”,能保持更持久的战斗力。
3. 代谢重编程与微环境抵抗:无惧肿瘤“围剿”
实体瘤微环境的恶劣条件是CAR-NK细胞发挥作用的一大障碍。然而,OR7A10却赋予了CAR-NK细胞“金钟罩铁布衫”般的抵抗力。

研究发现:
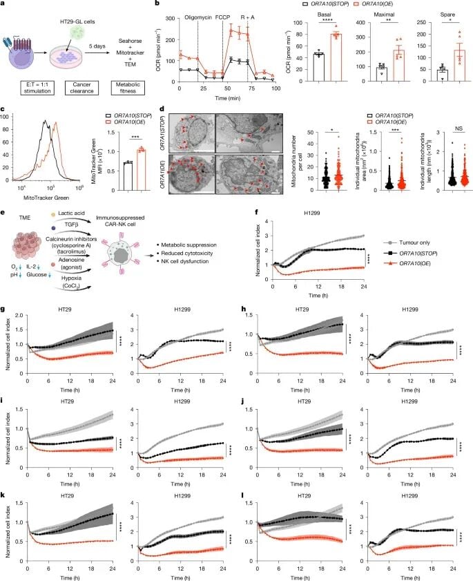
- “能量工厂”高效运转:OR7A10过表达的细胞具有更高的基础耗氧率、最大呼吸能力和备用呼吸容量。这表明,它们的“能量工厂”——线粒体氧化磷酸化功能显著增强,能为CAR-NK细胞提供更充足的能量,支持其持续的抗肿瘤活动。MitoTracker染色和电镜分析也证实线粒体质量增加,单个细胞线粒体面积扩大,进一步印证了代谢能力的提升。
- “百毒不侵”:研究团队模拟了实体瘤微环境的多种抑制性条件,包括乳酸诱导的酸性环境(肿瘤常见)、TGF-β等免疫抑制因子、低细胞因子IL-2环境(NK细胞生长所需)、免疫抑制剂(如环孢素A和他克莫司),以及缺氧环境(肿瘤内部常发生)。在所有这些严苛的条件下,OR7A10过表达都能显著维持甚至增强CAR-NK细胞的细胞毒性,而对照组的细胞功能则严重受损。这证明了OR7A10工程化CAR-NK细胞在恶劣肿瘤微环境中的强大生存和作战能力。
4. 体内疗效验证:在多种实体瘤模型中实现显著抗癌效果
最令人激动的莫过于在活体动物模型中的疗效验证。研究人员在多种实体瘤小鼠模型中测试了OR7A10工程化原代人类CAR-NK细胞的治疗效果。

结果显示:
- 结肠癌模型:肿瘤生长显著抑制:在HT29结肠癌皮下模型中,每周静脉输注表达hIL-15的OR7A10-CAR-NK细胞能够显著抑制肿瘤的生长。
- 乳腺癌模型:100%完全缓解!:在更具临床相关性的MCF7乳腺癌脂肪垫原位模型中,OR7A10工程化组实现了令人震惊的100%完全缓解,所有接受治疗的小鼠都长期保持无瘤生存!这对于乳腺癌患者来说,无疑是一个巨大的希望。
- 卵巢癌模型:持续肿瘤控制和生存获益:在SKOV3卵巢癌腹腔播散模型中,OR7A10组也显示出持续的肿瘤控制和显著的生存获益。
肿瘤浸润分析还发现,输注后早期(第3天和第6天),OR7A10工程化CAR-NK细胞在外周血和肿瘤组织中的数量显著高于对照组,表明其更强的肿瘤归巢和浸润能力。尽管在后期(第14天)肿瘤组织中的NK细胞数量有所下降,提示细胞持久性仍有提升空间,但其早期强大的杀伤效应已经足以清除大部分肿瘤。
5. 分子机制揭示:OR7A10重塑免疫激活通路
为了从更微观的层面理解OR7A10的作用机制,研究人员对肿瘤浸润的CAR-NK细胞进行了单细胞测序分析。

结果揭示,OR7A10的过表达引起了CAR-NK细胞内部基因表达的广泛重塑,具体包括:
- 细胞毒性效应分子上调:如GZMB(颗粒酶B)、炎症性细胞因子IFNG(干扰素-γ)和LTA(淋巴毒素-α)的表达显著增加,这些都是直接杀伤癌细胞的重要分子。
- 抗凋亡机制增强:BCL2和BCL2L1等抗凋亡分子增加,而促凋亡分子BAX减少。这意味着OR7A10工程化CAR-NK细胞寿命更长,不易凋亡,能够更长时间地在肿瘤微环境中发挥作用。
- 免疫激活通路增强:通路分析显示,NFAT、JNK、ATF2、RB-1和IL-23等多种免疫激活相关信号通路在所有成熟NK细胞亚群中均显著增强。这就像给NK细胞的“战斗系统”全面升级,让它们能更高效地识别和清除癌细胞。
- 趋化相关通路下调:整合素细胞信号和CXCR3等趋化相关通路有所下调,提示OR7A10可能在细胞浸润和归巢方面发挥了复杂的作用,需要进一步研究。
- 信号通路核心:研究最终锁定了一条名为GNAS-cAMP-PKA-ERK-NF-κB的复杂信号通路。这条通路被激活后,能给CAR-NK细胞下达命令,让它们变得更强大、更持久,更好地对抗癌细胞。
这些深入的分子机制研究,不仅解释了OR7A10的强大功能,也为未来的CAR-NK细胞优化提供了宝贵的方向。
展望未来:OR7A10工程化CAR-NK细胞疗法的临床前景与患者获益
这项由耶鲁大学团队发表在《Nature》上的研究,无疑为实体瘤的CAR-NK细胞治疗带来了革命性的突破。它不仅展示了OR7A10基因在增强CAR-NK细胞抗肿瘤功能方面的巨大潜力,更重要的是,其采用的“单载体共表达”策略,极大地简化了制造工艺,为开发安全、高效、可规模化的“现货型”细胞治疗方案奠定了坚实基础。
对于广大癌症患者及家属而言,这项研究意味着:
- 新的治疗选择:尤其对于那些对传统治疗或现有免疫疗法响应不佳的实体瘤患者,OR7A10工程化CAR-NK细胞可能带来全新的希望。
- 提高可及性:简化生产流程有望降低治疗成本,让更多患者能够负担得起,且“现货型”的特点也意味着患者无需等待漫长的细胞制备过程。
- 更强的疗效与安全性:在临床前模型中,其显著的肿瘤清除效果和对肿瘤微环境的强大抵抗力,预示着未来临床应用中可能实现更好的疗效。同时,相较于CAR-T细胞,NK细胞固有的较低毒性风险也为其安全性加分。
当然,这项技术目前仍处于实验室研究阶段,距离真正应用于临床还需要漫长的转化过程,包括严格的临床试验验证其在人体内的安全性、有效性和最佳剂量等。但其展现出的巨大潜力,足以点燃我们对战胜实体瘤的信心。
MedFind将持续关注此类前沿疗法的进展,希望能为广大癌症患者及家属提供及时、专业的抗癌资讯,并协助探索更多治疗选择。我们相信,随着科学的不断进步,每一个生命都值得拥有更多希望和可能。
参考文献
原文链接:https://doi.org/10.1038/s41586-026-10149-8
