结直肠癌,一种令人闻之色变的恶性肿瘤,在全球范围内高居癌症发病率前三,严重威胁着人类健康。更令人担忧的是,对于长期遭受慢性肠道炎症(如溃疡性结肠炎、克罗恩病)折磨的患者而言,罹患结直肠癌的风险会比常人高出2到3倍。这种从“炎症”到“癌症”的转变,医学上称之为“炎癌转化”,已成为慢性结肠炎患者面临的巨大健康挑战。
长久以来,医学界一直在寻找安全有效的方案来阻断这一危险的转化过程。虽然非甾体抗炎药和环氧化酶-2抑制剂等药物在临床上有所应用,但其长期使用的副作用,如胃肠道不适、心血管风险等,限制了它们作为长期预防性治疗的潜力。因此,研发一种既能有效干预炎癌转化,又具备良好安全性的治疗方案,成为了当前医学研究的焦点与迫切需求。在这样的背景下,传统中医药的智慧再次闪耀,为我们带来了新的思路和希望。
结直肠癌与炎癌转化:不可忽视的健康威胁
结直肠癌通常从肠道内壁的息肉开始,经过漫长的时间逐渐演变而来。而慢性肠道炎症,就像是为癌变铺设了一层温床。当肠道长期处于炎症状态时,细胞会反复受损和修复,这个过程中细胞的基因更容易发生突变,导致异常增殖,最终形成癌前病变乃至恶性肿瘤。
这种“炎癌转化”的机制复杂,涉及肠道微环境的改变、免疫系统失调、细胞信号通路的异常激活等多个环节。患者往往经历腹泻、便血、腹痛等症状,不仅生活质量受影响,更要时刻警惕癌变的风险。目前的治疗多侧重于缓解炎症症状,却缺乏一个能够从根本上“叫停”癌变进程的有效方案,这使得许多患者和家属长期处于焦虑之中。因此,寻找一种能够精准干预、安全有效的抗炎防癌策略,是当前结直肠癌防治领域的重中之重。
经典中医名方——黄芩汤的古老智慧与现代研究
在博大精深的中医药宝库中,黄芩汤作为一张流传千年的经典方剂,以其在治疗肠炎、腹泻等疾病中的显著疗效而闻名。它由黄芩、芍药、甘草、大枣四味药材组成,配伍精妙,协同作用。历代医家在临床实践中不断验证其清热燥湿、调和肝脾的功效。然而,对于其如何从现代医学角度,尤其是在分子层面,干预结直肠炎癌转化的作用机制,此前一直未能被完全阐明,这也限制了其在现代医学中的更广泛应用。
近年来,随着科学技术的发展,越来越多的研究团队开始运用现代手段深入挖掘中医药的潜力。正是基于这样的愿景,上海中医药大学龙华医院的研究团队挺身而出,他们利用先进的科学技术,对黄芩汤展开了前所未有的深度探索。他们的研究不仅证实了黄芩汤在阻断炎癌转化方面的强大潜力,更首次清晰地描绘了其背后的分子机制,为这一古老方剂赋予了全新的科学内涵,也为中医药走向世界提供了坚实的证据支撑。
深度揭秘黄芩汤的“抗癌”机制:多组学研究成果
为了揭示黄芩汤干预结直肠炎癌转化的神秘面纱,研究团队采用了国际前沿的“多组学”联合分析技术。这就像给肠道做了一次全面的“体检”,从多个维度进行深入探究:
- 宏基因组学: 深入分析肠道内的所有微生物(包括细菌、病毒等)的基因组成和功能,揭示菌群的“庐山真面目”以及它们在疾病发生发展中的作用。
- 脂质组学: 检测肠道组织和粪便中所有的脂质分子,了解细胞膜、能量代谢和信号传导等方面的变化。
- 转录组学: 分析细胞中所有RNA分子的表达情况,反映基因的活性,从而了解哪些基因在黄芩汤作用下被“打开”或“关闭”。
通过这三大“组学”的强强联合,研究团队首次揭示了黄芩汤阻断炎癌转化的核心作用机制:它并非简单地抑制炎症,而是通过“重塑肠道菌群结构”、“调控菌群介导的花生四烯酸代谢”、“增强肠屏障功能”等多重路径协同作用,最终实现对炎症反应的有效抑制和对细胞异常增殖的阻断,从而有效阻挡了结直肠炎向癌症的转化进程。这一发现,不仅为我们理解中医药的复杂作用模式提供了全新的视角,更打开了中医药防治慢性炎症相关肿瘤的新大门。
黄芩汤的化学“身份证”:核心成分大公开
要理解黄芩汤为何能发挥如此神奇的功效,首先要了解它究竟包含了哪些“有效成分”。本次研究首先对黄芩汤进行了系统而严谨的化学成分分析,这相当于给这个古老方剂做了一张详细的“化学身份证”。
研究人员采用了一种非常先进的技术——超高效液相色谱-四极杆-飞行时间质谱技术,对黄芩汤进行了全面的“扫描”。这种技术能够像高精度的“侦探”一样,精确识别出方剂中每一个微小的分子。通过这项分析,研究团队共鉴定出了83种化合物。这些化合物涵盖了黄酮类、三萜皂苷类、单萜苷类、有机酸和多酚类等多种主要的化学类型。这种详尽的成分分析,不仅确保了实验用药的质量和可重复性,也为后续深入探究其作用机制奠定了坚实的物质基础。
在这些丰富多样的化合物中,研究人员特别指出了一些“优势成分”,它们被认为是黄芩汤发挥药理作用的关键:
- 黄芩苷: 主要来自黄芩,具有显著的抗炎、抗氧化和抗肿瘤活性。
- 甘草酸: 主要来自蜜炙甘草,具有抗炎、抗病毒和免疫调节作用。
- 芍药苷: 主要来自炒白芍,具有镇痛、抗炎、免疫调节和保护肝脏的作用。
- 汉黄芩苷: 也来自黄芩,与黄芩苷类似,具有多重生物活性。
- 白芍苷、芍药苷亚硫酸盐: 同样来自炒白芍,是芍药发挥药效的重要组成部分。
这些核心成分共同构成了黄芩汤发挥其抗炎、调节代谢以及最终阻断炎癌转化等多种药理作用的化学基础。这正是中医药“多成分、多靶点、多途径”协同作用的生动体现。了解这些化学成分,有助于我们更科学地理解黄芩汤的药效,并为未来的中药现代化研发提供精确的方向。


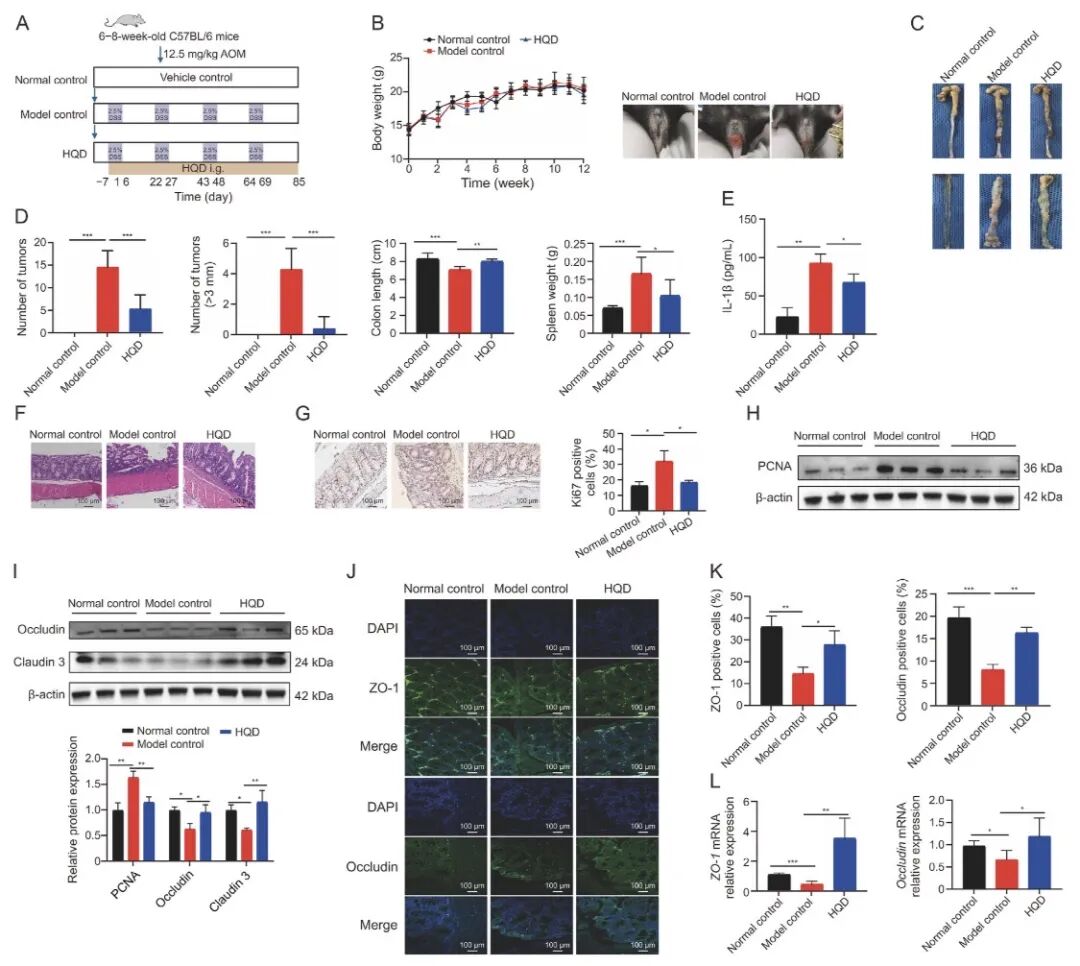
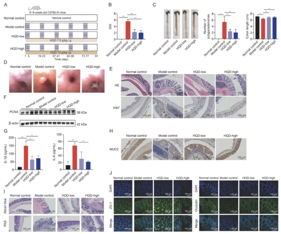
实验证据一:黄芩汤有效抑制小鼠结肠炎进展
在明确了黄芩汤的化学成分之后,研究团队通过严谨的动物实验,首先验证了其在抑制慢性结肠炎方面的确切疗效。他们建立了一个非常接近人类慢性结肠炎病理过程的“葡聚糖硫酸钠诱导的小鼠慢性结肠炎模型”。这种模型能让小鼠出现类似人类结肠炎的症状,如肠道炎症、损伤和功能障碍。
实验设置了四个组别:正常对照组(健康小鼠)、模型对照组(患有结肠炎但未治疗的小鼠)、黄芩汤低剂量组(每天给予7.5g/kg剂量的黄芩汤)和高剂量组(每天给予15g/kg剂量的黄芩汤)。通过一段时间的治疗,研究结果令人振奋:
- 显著改善疾病症状: 黄芩汤治疗的小鼠,其“疾病活动指数”呈现出剂量依赖性(即剂量越大,改善越明显)的显著降低。这意味着它们的腹泻、便血等症状明显减轻,肠道炎症得到了有效控制。
- 减少病变,增加肠管长度: 结肠炎常导致肠道息肉和腺瘤的形成,而黄芩汤能显著减少这些癌前病变的数量,并增加肠管的长度,这直接反映了肠道损伤的减轻和恢复。
- 组织病理学改善: 在显微镜下观察,黄芩汤治疗组小鼠的肠道腺体病变显著减少,炎症细胞的浸润(即大量免疫细胞聚集引发炎症)也得到了有效抑制。同时,异常增殖的细胞数量减少,增殖细胞核抗原(Ki67等,细胞增殖的标志物)的蛋白表达水平也明显下降,这表明黄芩汤能够抑制细胞的过度增殖。
- 减轻全身炎症反应: 黄芩汤还能有效降低小鼠血清中白细胞介素-1β和白细胞介素-6等“促炎细胞因子”的水平。这些细胞因子是炎症反应的“信号兵”,它们的减少表明全身的炎症反应也得到了有效缓解。
- 增强肠屏障功能: 肠屏障是保护肠道免受有害物质侵害的第一道防线。研究发现,黄芩汤能上调杯状细胞特异性蛋白黏蛋白2的表达,增加分泌黏液的杯状细胞数量。更重要的是,它能提升紧密连接蛋白ZO-1、闭合蛋白和克劳丁3的表达水平。这些蛋白就像“砖块和水泥”一样,能够紧密连接肠道上皮细胞,增强肠道的物理屏障,防止病原体和有害物质穿透肠壁,进入血液循环。
- 安全性良好: 值得一提的是,在整个实验过程中,研究人员对小鼠的心、肝、脾、肺、肾等主要脏器进行了病理检查,结果显示黄芩汤对这些重要脏器没有造成明显的损伤。这为黄芩汤在改善结肠炎、保护肠屏障方面的有效性和安全性提供了重要证据。
这项实验充分证明,黄芩汤不仅能有效缓解慢性结肠炎的症状,还能从分子层面修复肠道损伤,强化肠道屏障,为患者带来了缓解痛苦和恢复健康的希望。

实验证据二:黄芩汤强力阻断结直肠炎癌转化
如果说第一个实验证明了黄芩汤能有效治疗结肠炎,那么第二个实验则更进一步,直接验证了其在“阻断结直肠炎癌转化”这一关键环节的卓越功效。研究团队构建了一个更具挑战性的模型——“氧化偶氮甲烷联合葡聚糖硫酸钠诱导的结肠炎相关结直肠癌模型”。这个模型能够模拟慢性炎症如何最终导致结直肠癌的整个复杂过程,是研究炎癌转化干预策略的理想平台。
在该实验中,小鼠被分为正常对照组、模型对照组(未治疗的炎癌转化模型小鼠)和黄芩汤处理组(每日给予7.5g/kg剂量的黄芩汤)。经过一段时间的干预,研究结果再次令人鼓舞:
- 改善肠道症状,减少肿瘤数量: 尽管黄芩汤处理不影响小鼠的整体体重,但它显著改善了模型小鼠出现的便秘、黏液脓血便、直肠脱垂等严重的肠道症状。最重要的是,黄芩汤能够显著减少小鼠肠道内的肿瘤数量,尤其是直径大于3mm的较大肿瘤的占比明显降低。这直接证明了黄芩汤能够有效抑制肿瘤的发生和发展。
- 减轻全身炎症,恢复肠道结构: 黄芩汤处理的小鼠,其结直肠长度有所增加,脾脏与体重的比值(脾体比,常作为全身炎症水平的指标)显著降低,这表明全身炎症微环境得到了改善。通过血清炎症因子检测,发现白细胞介素-1β的水平也显著降低,进一步证实了黄芩汤能够减轻炎症对肠黏膜的持续损伤。
- 抑制癌前病变和异常增殖: 组织学检测进一步显示,黄芩汤能够有效缓解模型小鼠肠道腺体的病理改变,如异型增生(细胞形态和结构异常,癌前病变的一种)。同时,它还能抑制Ki67和增殖细胞核抗原等标记物的表达,这些都是衡量细胞异常增殖速度的指标。这些结果表明,黄芩汤能够有效“踩下刹车”,阻止癌细胞的无限增殖。
- 巩固肠道屏障: 就像在前一个实验中观察到的,黄芩汤再次展示了其强化肠道屏障的能力。它显著上调了模型小鼠肠道中紧密连接蛋白ZO-1、闭合蛋白和克劳丁3的蛋白和mRNA表达水平。这意味着肠道细胞之间的“连接”变得更加紧密,肠道的物理屏障功能得到显著增强。一个健康的肠屏障能够有效减少肠道内病原体和有害物质(如细菌毒素)入侵,从而切断炎症和癌变的恶性循环。
这项核心实验的结论清晰而有力:黄芩汤能够通过多重机制,有效地抑制结直肠炎癌转化的病理进程,为饱受慢性肠道炎症困扰的患者带来了真正的“抗癌”希望。这意味着它不仅仅是缓解症状,更是在从根源上阻断癌症的发生。

关键推手:黄芩汤如何逆转肠道菌群失调
近年来,科学研究越来越清晰地表明,肠道菌群并非仅仅是消化食物的辅助者,它们更是人体健康的“守护者”和“影响者”,尤其在慢性炎症和癌症的发生发展中扮演着关键角色。当肠道菌群失调(即有益菌减少,有害菌增多)时,会加剧肠道炎症,甚至成为结直肠炎癌转化的重要诱因。
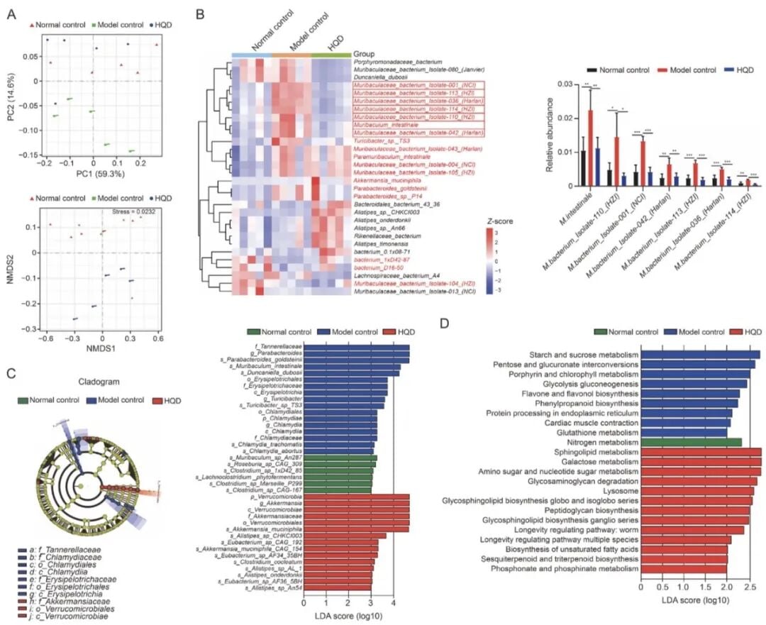
基于这一认识,研究团队通过宏基因组测序分析这一高科技手段,深入探究了黄芩汤如何调控结直肠肿瘤发生模型小鼠的肠道菌群。结果显示:
- 菌群结构显著改变: 主坐标分析和非度量多维尺度分析清楚地表明,经过黄芩汤处理的小鼠,其肠道菌群的物种组成与未治疗的模型小鼠之间存在显著差异。这意味着黄芩汤能够有效地“重塑”失衡的肠道微生态环境。
- 有害菌减少,有益菌增多: 在物种水平上,黄芩汤显著降低了模型小鼠肠道中某些“坏细菌”——如鼠杆菌属(尤其是鼠肠杆菌、毛螺菌科菌株HZI110、HZI113、HZI114等)的丰度。这些菌属常常与肠道炎症和肿瘤发生相关。与此同时,通过线性判别分析效应量结果显示,原本在模型小鼠肠道中富集的杜氏杆菌、鼠肠杆菌等“致病菌”被抑制,而疣微菌门、阿克曼菌属(Akka菌,一种著名的有益菌,被认为是肠道健康的标志)等“有益菌”则成为优势菌属。这种“此消彼长”的趋势,直接表明黄芩汤能够纠正肠道菌群的失衡状态。
- 菌群功能重塑: 进一步的功能富集分析发现,黄芩汤干预后小鼠肠道菌群的脂质代谢功能发生了显著改变。这提示我们,黄芩汤不仅改变了菌群的“数量和种类”,更重要的是,它改变了菌群的“工作内容”,使其从促进炎症和癌变的模式转向了有益健康的模式。
这些发现强有力地证明,黄芩汤通过逆转结直肠肿瘤发生模型小鼠的肠道菌群失调,成功重塑了菌群功能。这为阻断炎癌转化提供了一个坚实的微生态基础。换句话说,黄芩汤就像一位优秀的“园丁”,修剪了肠道内的“杂草”(有害菌),培植了“鲜花”(有益菌),从而让整个肠道环境变得更加健康,不再有利于癌症的滋生。

肠道菌群“移植”:合笼实验证实治疗效应可转移
既然肠道菌群在黄芩汤的治疗效果中扮演着如此重要的角色,那么能否通过“菌群移植”的方式,将黄芩汤的治疗益处传递给其他患病小鼠呢?为了回答这个问题,研究团队设计了一个巧妙的“合笼饲养实验”,这在科学研究中是一种间接验证菌群作用的有效方法。
实验将小鼠分为几个组:正常对照组、模型对照组、黄芩汤对照组(单独接受黄芩汤治疗的小鼠)、黄芩汤合笼组和模型合笼组。其中,最关键的是让黄芩汤合笼组的小鼠与模型合笼组的小鼠“同笼饲养”。这种同笼环境能够促进小鼠之间肠道菌群的自然转移(通过粪便接触等方式)。
实验结果再次印证了肠道菌群的核心地位:
- 菌群趋于一致: 合笼饲养后,原本患有结肠炎的模型小鼠,其肠道菌群组成竟然与接受黄芩汤治疗的小鼠趋于一致。这表明,通过简单的物理接触,健康的菌群可以“感染”不健康的肠道,发挥其积极作用。
- 病理表型显著改善: 令人惊喜的是,这些通过菌群转移获得“帮助”的模型小鼠,它们的病理表型也得到了显著改善:
- 肠管长度增加: 炎症引起的肠道缩短得到缓解。
- 疾病活动指数显著降低: 腹泻、便血等症状明显减轻。
- 肠上皮损伤减轻: 肠道内壁的损伤程度减小。
- Ki67表达水平下降: 异常增殖的细胞数量减少。
- 炎症因子降低: 血清和肠道组织中的白细胞介素-1β(一种重要的促炎因子)表达水平显著降低。
- 黄芩汤的独特作用: 值得注意的是,那些未接受黄芩汤干预的合笼小鼠,其结肠炎严重程度没有明显差异。这进一步强调了,并非简单的合笼就能改善病情,而是黄芩汤“驯化”后的健康肠道菌群,才具有这种治疗效应。
这项实验提供了非常有力的证据,证实了黄芩汤的治疗效应确实可以通过肠道菌群的转移来实现。这意味着,肠道菌群的重塑是黄芩汤发挥抗炎作用和阻断炎癌转化过程中的关键环节。这一发现不仅为肠道菌群在疾病治疗中的作用提供了新的见解,也为未来的益生菌或粪菌移植等疗法提供了理论依据。

机制深入:菌群转移如何调控肠屏障与脂质代谢
合笼实验有力地证实了肠道菌群在黄芩汤治疗效应中的核心作用。但这些通过菌群转移获得的治疗益处,其内在机制又是什么呢?研究团队并没有止步于此,他们继续深入挖掘,探究了菌群转移是如何缓解结肠炎进展的,发现其核心在于调控肠屏障功能和脂质代谢。
- 修复肠屏障功能: 通过组织学检测,研究人员发现,经过合笼饲养后,患有结肠炎的模型小鼠的肠道黏蛋白分泌显著增加。黏蛋白是肠道黏液层的主要成分,它像一道物理屏障一样,可以阻挡有害物质直接接触肠道上皮细胞。同时,紧密连接蛋白ZO-1、闭合蛋白的基因表达也得到了上调。这意味着肠黏膜的物理屏障损伤得到了显著修复,肠道“防护墙”变得更加坚固。
- 菌群组成与功能的再平衡: 菌群分析进一步揭示,模型小鼠肠道中原本富集的毛螺菌科等有害菌属,在合笼后丰度发生了显著改变,它们的数量被有效抑制。与此同时,拟杆菌科、拟杆菌属、颤螺菌目等一些被认为对肠道健康有益的菌属,则成为了肠道菌群中的优势菌属。这种菌群结构的重新平衡,是肠道功能恢复的基础。
- 脂质代谢的积极改变: 脂质组学检测为我们提供了更深层次的线索。研究发现,在黄芩汤合笼组与模型合笼组小鼠的粪便中,有7种甘油磷脂和甘油酯类代谢物的水平发生了相似的、有益的改变。这些脂质分子在细胞膜构建、能量储存和信号传导中扮演着重要角色。
- 关键代谢通路的富集: 通过通路富集分析,研究人员发现这些差异代谢物主要富集于胆碱代谢、甘油磷脂代谢、亚油酸代谢和花生四烯酸代谢等通路。这些通路都与炎症反应和细胞增殖密切相关。
这些深入的机制探索表明,黄芩汤重塑的肠道菌群并非简单地改变了菌群组成,它们通过分泌或影响宿主的代谢物,特别是调节脂质代谢,尤其是与炎症密切相关的脂肪酸代谢,从而有效地改善了肠屏障功能,进一步缓解了结肠炎的进展。这构成了一个环环相扣的“菌群-代谢-肠屏障”调控网络,精准而高效地发挥着治疗作用。

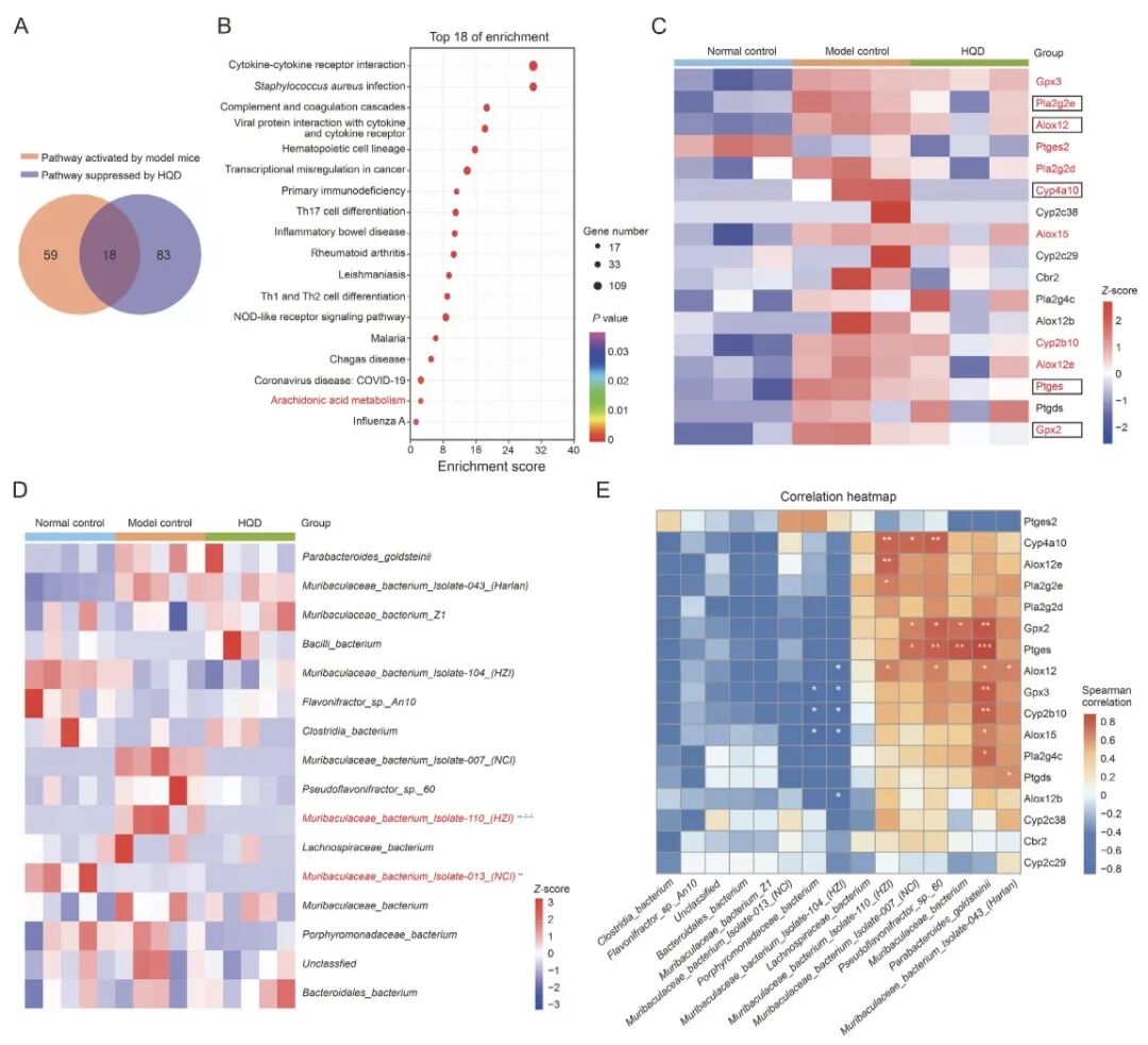
核心靶点:黄芩汤精准抑制花生四烯酸代谢,ALOX12是关键
在层层递进的机制探索中,研究团队最终聚焦到了一个核心的代谢通路——花生四烯酸代谢。花生四烯酸是一种在体内广泛存在的脂肪酸,它在炎症反应、免疫调节和细胞增殖中扮演着双重角色。在慢性炎症状态下,花生四烯酸代谢常常异常活跃,产生大量促炎物质,从而加剧炎症并促进癌细胞的生长。
为了探究黄芩汤如何精准干预这一通路,研究团队进行了转录组测序分析。结果显示:
- 花生四烯酸代谢通路是核心: 在结直肠肿瘤模型小鼠的肠道组织中,共有77条代谢通路发生了异常改变。而令人兴奋的是,黄芩汤能够逆转其中18条通路的异常,其中,花生四烯酸代谢通路被确定为最核心的、受黄芩汤调控的关键通路。
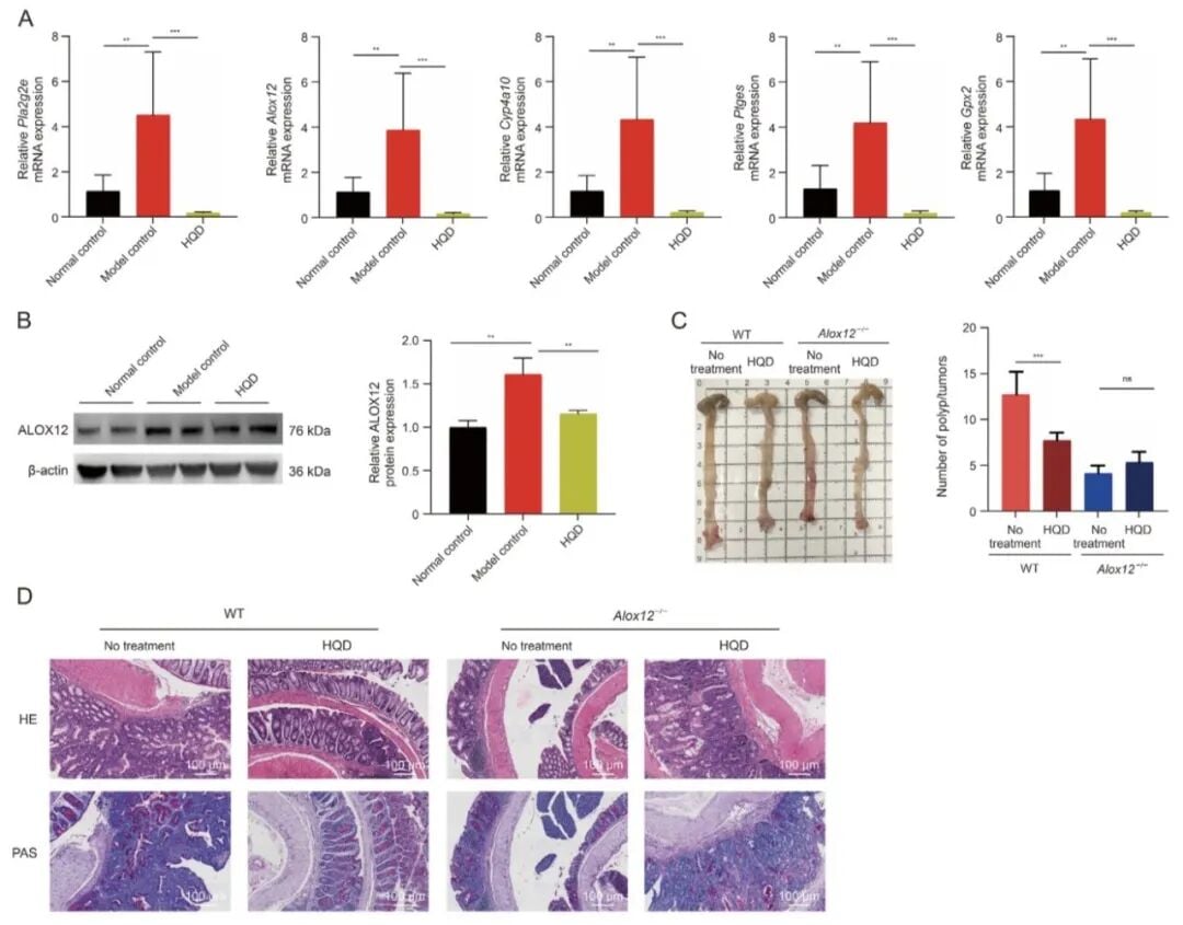
- 下调关键基因表达: 黄芩汤能显著下调模型小鼠肠道中花生四烯酸代谢通路相关基因Pla2g2e、Alox12、Cyp4a10等的mRNA表达。这些基因都是花生四烯酸代谢链上的重要“酶”,它们的表达水平降低,意味着花生四烯酸的分解和转化为促炎物质的过程受到了抑制。
- 菌群与基因表达的高度相关性: 进一步分析发现,与花生四烯酸代谢密切相关的毛螺菌科菌株HZI110(一种在炎症中可能起负面作用的细菌)的丰度,被黄芩汤显著抑制,并且其丰度与Alox12、Cyp4a10等基因的表达呈显著相关性。这再次强调了肠道菌群在调控宿主代谢通路中的关键作用,是菌群-代谢轴的重要证据。
- ALOX12是关键介导因子: 在这些酶中,研究人员特别关注了花生四烯酸12-脂氧合酶(ALOX12)。通过进一步的蛋白检测,黄芩汤能够显著降低模型小鼠肠道中ALOX12的蛋白表达,从而减少其下游代谢产物12-羟基二十碳四烯酸的生成。而对其他代谢酶的蛋白表达则没有明显影响,这说明黄芩汤对ALOX12具有高度的特异性抑制作用。
- 敲除实验证实ALOX12的关键作用: 为了最终验证ALOX12在黄芩汤阻断炎癌转化中的核心作用,研究团队构建了肠干细胞特异性Alox12敲除小鼠。结果显示,黄芩汤对野生型小鼠的炎癌转化有显著的抑制作用,能有效减少肠道息肉/肿瘤数量和恶性病变。但对于Alox12敲除小鼠,黄芩汤却没有表现出明显的额外保护效应。这意味着,当ALOX12这个“关键开关”被关闭后,黄芩汤通过抑制ALOX12的这一治疗途径就无法发挥作用了。
这项深入的研究明确指出,ALOX12正是黄芩汤阻断结直肠炎癌转化的关键介导因子。黄芩汤通过重塑肠道菌群,进而精准调控并抑制ALOX12介导的花生四烯酸代谢,从而有效地切断了炎症向癌症转化的通路,为中医药抗癌机制提供了强有力的分子生物学证据。


总结与展望:中医药抗癌新篇章
这项由上海中医药大学龙华医院研究团队带来的突破性研究,通过宏基因组、脂质组、转录组等多组学联合分析和一系列严谨的体内实验,系统而深入地阐明了经典中医方剂黄芩汤阻断结直肠炎癌转化的完整作用机制。其核心在于:黄芩汤通过巧妙地重塑肠道菌群结构,逆转菌群失调状态,进而精准调控菌群介导的花生四烯酸代谢,尤其是显著下调了关键代谢酶ALOX12的表达。这一系列协同作用最终增强了肠屏障功能,有效抑制了慢性炎症反应和细胞异常增殖,从而成功阻断了结直肠炎向癌症的危险转化进程。
这项研究的意义非凡,它首次将黄芩汤、肠道菌群与花生四烯酸代谢轴这三个看似独立的概念紧密地关联起来,不仅揭示了中医药防治结直肠炎癌转化的全新分子机制,也为我们理解和运用经典方剂提供了现代科学的语言和思路。对于患者而言,这意味着黄芩汤不仅仅是一种传统的肠炎治疗药物,它更可能成为预防结直肠癌的重要干预手段,为饱受慢性肠道炎症困扰的患者带来了真正的希望。
从更广阔的医学视角来看,该研究也为未来的新药研发指明了方向,证实了“肠道菌群-代谢轴”可以作为一个重要的干预靶点,来防治结直肠炎癌转化。这无疑为中医药研发新型抗癌药物提供了坚实的实验依据,也为临床上结肠炎患者的早期干预、降低结直肠癌发病风险提供了全新的治疗策略。它再次彰显了中医药在防治慢性炎症相关肿瘤中的独特优势和广阔应用前景。
如果您或您的家人正面临结直肠癌的威胁,或对慢性肠道炎症及其癌变风险感到担忧,了解最新的研究进展和治疗选择至关重要。MedFind致力于分享全球最新、最前沿的抗癌资讯、诊疗指南和药物信息,并协助患者构建安全可靠的跨境购药渠道。我们相信,通过科学严谨的研究和对前沿信息的及时掌握,每位患者都能找到最适合自己的抗癌之路。欢迎您访问MedFind平台,了解更多结直肠癌的治疗方案,或使用我们的AI辅助问诊服务,获得专业的个性化建议。我们与您同行,共抗病魔。
参考文献
Lu L, Li Y, Su H, Ren S, Liu Y, Shao G, Liu W, Ji G, Xu H. Huangqin decoction inhibits colorectal inflammatory cancer transformation by improving gut microbiome-mediated metabolic dysfunction. J Pharm Anal. 2025 May;15(5):101138. doi: 10.1016/j.jpha.2024.101138. Epub 2024 Nov 4. PMID: 40502641; PMCID: PMC12153368.
