对于无数前列腺癌患者及其家庭而言,与疾病抗争的旅程充满挑战。尤其是当雄激素剥夺治疗(ADT)不再有效,癌细胞转变为更具侵袭性的神经内分泌前列腺癌(NEPC)时,治疗选择变得异常有限。这种“细胞变脸”现象——医学上称为“谱系可塑性”——是导致治疗失败和患者预后不良的关键因素。深入理解驱动这种转变的内在机制,是找到突破性疗法的希望所在。近期,国际权威期刊《Nature Communications》上发表了一项重磅研究,首次系统揭示了两种重要的基因调控机制——EZH2(一种组蛋白修饰酶)和DNA甲基化——如何在NEPC的形成过程中进行“对话”,共同推动癌细胞的身份转变,为前列腺癌的治疗策略带来了全新的视角和希望。
前列腺癌的挑战:从腺癌到侵袭性神经内分泌癌
前列腺癌是全球男性第二常见的癌症,早期发现并接受雄激素剥夺治疗(ADT)通常能取得良好效果。然而,许多患者在治疗一段时间后,肿瘤会发展为去势抵抗性前列腺癌(CRPC)。更令人担忧的是,部分CRPC患者会进一步演变为一种高度恶性的亚型——神经内分泌前列腺癌(NEPC)。
- 前列腺腺癌(PRAD):这是最常见的前列腺癌类型,细胞通常保留腺体特征,对雄激素依赖性较强。
- 神经内分泌前列腺癌(NEPC):这是一种侵袭性极强的肿瘤亚型,其细胞失去了腺体的特征,获得了神经内分泌细胞的特点。NEPC通常进展迅速,对传统ADT治疗不敏感,也对大多数针对前列腺腺癌的药物产生抵抗,化疗是目前主要的治疗手段,但效果有限,患者预后极差,中位生存期往往不足一年。
这种从PRAD到NEPC的转变,正是本文要探讨的“谱系可塑性”现象。癌细胞似乎拥有“改头换面”的能力,从一种分化状态(腺癌)转变为另一种状态(神经内分泌癌),以此逃避治疗并持续生长。理解这种“变脸”的分子机制,对于开发有效治疗NEPC的策略至关重要。
“细胞变脸”之谜:谱系可塑性与表观遗传重编程
那么,癌细胞是如何实现这种惊人的“变脸”的呢?这背后隐藏着复杂的生物学机制,其中“表观遗传重编程”扮演了核心角色。
- 什么是谱系可塑性?:简单来说,就是细胞改变其“身份”或“命运”的能力。对于癌细胞而言,这意味着它们可以从一种分化良好的细胞类型(如前列腺腺细胞)转变为另一种不同的细胞类型(如神经内分泌细胞),从而获得新的生存优势,例如对药物产生抵抗,或加速肿瘤进展。在NEPC中,这种谱系可塑性使癌细胞能够摆脱雄激素信号的控制,并适应恶劣的微环境。
- 什么是表观遗传重编程?:我们的身体里每个细胞都含有相同的DNA,但为什么有些是皮肤细胞,有些是脑细胞?这就是表观遗传学的作用。表观遗传修饰就像是基因上的“开关”或“音量调节器”,它们不改变DNA本身的序列,而是通过改变DNA的物理结构或在其上添加化学标记,来决定哪些基因被激活、哪些基因被沉默。当这些“开关”被异常地重新设置时,就称为表观遗传重编程。在前列腺癌中,这种重编程可以“欺骗”癌细胞,让它们误以为自己是神经内分泌细胞,从而驱动谱系转化。
表观遗传重编程主要涉及两种关键机制:DNA甲基化和组蛋白修饰。这两种机制就像基因表达的两位“守门员”,共同决定了基因的开启与关闭。
表观遗传学入门:DNA甲基化与组蛋白修饰
为了更好地理解这项研究的突破性发现,我们先来简单认识一下DNA甲基化和组蛋白修饰:
- DNA甲基化:这是一种在DNA分子上添加甲基基团的化学修饰。当甲基基团附着到基因启动子区域的DNA上时,通常会像给基因戴上“紧箍咒”一样,使其被沉默,无法表达蛋白质。这在正常细胞中对发育和基因稳定性至关重要,但在癌细胞中,异常的DNA甲基化模式会导致抑癌基因被沉默,促进癌细胞生长。
- 组蛋白修饰:我们的DNA并非裸露地存在细胞核中,而是紧密地缠绕在一种叫做“组蛋白”的蛋白质上。组蛋白就像是DNA的“线轴”。组蛋白可以通过多种化学修饰(如甲基化、乙酰化等)来改变DNA的缠绕紧密程度。
- H3K27me3(组蛋白H3第27位赖氨酸三甲基化):这是本研究关注的重点之一。这种修饰通常被认为是基因沉默的“标记”,预示着该区域的基因活性被抑制。它由**EZH2**(Enhancer of Zeste Homolog 2)酶作为PRC2复合物(Polycomb Repressive Complex 2)的催化亚基来完成。通俗地说,EZH2就像一个“基因沉默大师”,通过在组蛋白上做标记,让基因“闭嘴”。
- H3K4me3(组蛋白H3第4位赖氨酸三甲基化):与H3K27me3相反,这种修饰通常与基因的活跃表达相关。
在健康细胞中,DNA甲基化和组蛋白修饰协同工作,精确控制基因的开启和关闭,维持细胞的正常功能。然而,在癌症中,这些表观遗传机制常常发生紊乱,导致关键基因的异常表达,从而驱动肿瘤的发生和发展。特别是NEPC,这种混乱的表观遗传重编程被认为是其谱系可塑性和恶性程度的基础。
核心“对话”:EZH2与DNA甲基化如何互动?
长期以来,研究人员一直认为DNA甲基化和组蛋白修饰是两种独立的基因调控机制。然而,这项由丹娜-法伯癌症研究所Himisha Beltran教授和威尔康奈尔医学院David S. Rickman教授团队带来的突破性研究,首次揭示了EZH2(特指其蛋白产物EZp)与DNA甲基化之间存在着复杂的“功能性对话”或“交叉调控”。这意味着它们并非各自为政,而是相互影响,共同驱动NEPC的谱系可塑性。
以往的研究大多独立关注DNA甲基化或EZp在癌症中的作用,但对于这两种抑制性表观遗传修饰机制如何相互作用,共同调控NEPC的谱系可塑性,仍是未解之谜。这项研究的核心价值,就在于揭示了这种“对话”的细节:
- 协同作用:它们可以共同作用,更有效地抑制或激活某些基因,从而改变细胞的身份。
- 相互补偿:当其中一种机制被干扰时,另一种机制可能会进行补偿,从而维持癌细胞的生存。这对于开发靶向治疗药物具有重要的启示意义——单独靶向其中一种机制可能不足以彻底抑制肿瘤,可能需要联合治疗。
这项研究为我们打开了一扇窗,让我们能够从一个更宏观、更系统的角度理解前列腺癌的复杂生物学,也为未来多靶点联合治疗策略的开发奠定了坚实基础。
突破性研究:丹娜-法伯癌症研究所的重磅发现
这项在《Nature Communications》上发表的研究,题为“Crosstalk between EZp and DNA methylation mediates neuroendocrine prostate cancer lineage plasticity”,通过整合多种先进技术和模型,系统性地揭示了EZH2蛋白产物(EZp)与DNA甲基化在NEPC谱系可塑性中的核心作用。研究团队利用了:
- 转基因小鼠模型:通过基因编辑技术构建出模拟NEPC发生发展的小鼠模型,可以在活体条件下观察疾病进展。
- 患者来源类器官(PDO):这是从患者肿瘤组织中培养出的微型三维细胞结构,能更好地模拟人体内的肿瘤特性和药物反应。
- 患者来源异种移植模型(PDX):将患者肿瘤组织移植到免疫缺陷小鼠体内,形成“人源化”肿瘤模型,用于药物筛选和机制研究。
结合这些模型,研究人员还采用了:
- 甲基化测序:用来检测基因组中DNA甲基化的模式。
- 染色质免疫共沉淀测序(ChIP-seq):用于定位基因组上组蛋白修饰(如H3K27me3)的位置。
- 转录组学:用于分析细胞中基因的整体表达水平。
通过这些多维度的分析,研究团队成功地绘制出EZH2(EZp)与DNA甲基化之间的相互作用图谱,揭示了它们如何“合谋”驱动NEPC的形成。

关键发现一:NEPC中DNA甲基化与EZH2修饰的独特关联
研究首先在Pten/Rb1双敲除并过表达MYCN的PRN小鼠模型(一种经典的NEPC模型)中发现,NEPC肿瘤中存在显著的DNA甲基化改变。通过对比,研究人员注意到一个关键现象:低甲基化区域显著富集H3K27me3修饰。这表明在某些基因区域,尽管DNA甲基化水平较低(通常预示基因活跃),但却存在大量的H3K27me3(一种基因沉默标记),提示两者之间可能存在协同或补偿性的抑制作用。

图1解析:此图展示了NEPC与前列腺腺癌(PRAD)之间差异甲基化区域的分布。在PRN小鼠模型中,研究人员识别出548个DNA低甲基化区域和589个高甲基化区域。值得注意的是,其中67%的变化在患者来源的NEPC类器官中也得到了验证,这增强了研究结果的人类临床相关性。通路富集分析进一步揭示,低甲基化区域显著富集于“双价启动子”(即同时拥有激活和抑制标记的基因启动子)、神经发生相关基因和PRC2(EZH2所在的蛋白复合体)靶基因。这一发现强烈暗示了DNA甲基化与PRC2之间存在潜在的相互作用,为后续深入研究奠定了基础。

图2解析:该图进一步揭示了H3K27me3(EZp催化的抑制性标记)在低甲基化区域的富集现象。研究发现,38%在前列腺腺癌(PRAD)中存在的H3K27me3标记在NEPC中丢失,而51%的H3K27me3标记是NEPC新获得的。更重要的是,H3K27me3在DNA低甲基化区域的沉积显著高于高甲基化区域。这一关键发现也在患者来源类器官和PDX模型中得到了独立验证,进一步证实了其普遍性。相关性分析显示,H3K27me3水平与DNA甲基化水平呈负相关,即当一个区域的DNA甲基化程度较低时,H3K27me3修饰反而更丰富。这种协同抑制机制确保了神经内分泌谱系基因(如PROX1、INSM1)在前列腺腺癌中被双重抑制,而管腔谱系基因(如AR、REST)在NEPC中被双重抑制,从而稳定了各自的细胞身份。
关键发现二:EZH2缺失如何重塑DNA甲基化格局
为了探究EZH2(EZp)在这一“对话”中的具体角色,研究团队构建了Ezp基因三敲除的PRNE小鼠模型(Ezp是一种EZH2的蛋白产物,本研究中特指其功能)。

图3解析:此图展示了EZp缺失对DNA甲基化的显著影响。尽管EZp缺失的小鼠仍会发展为NEPC,但携带EZp杂合子(即EZp活性降低)的小鼠的NEPC发生率显著降低,这表明EZp活性对NEPC的发生至关重要。更重要的是,EZp缺失导致了全局性的DNA甲基化重编程:研究人员识别出3635个DNA低甲基化区域和1754个高甲基化区域。其中,约20%的低甲基化区域和60%的高甲基化区域在PRN小鼠模型中也带有H3K27me3标记。使用EZH2抑制剂他泽司他 (Tazemetostat) 处理NEPC类器官也观察到了类似的DNA甲基化改变,这提示了通过药物靶向EZH2可能改变癌细胞的表观遗传状态。

图4解析:此图整合了EZp缺失后的DNA甲基化和基因转录组数据,揭示了两者之间的紧密联系。EZp缺失后,有648个下调的基因发生了高甲基化,而676个上调的基因发生了低甲基化。通路分析显示,低甲基化并表达上调的基因主要富集于神经分化通路,这意味着EZp的缺失激活了神经内分泌相关的基因。相反,高甲基化并表达下调的基因则富集于PRC2靶基因和双价启动子。例如,FOXA1、GATA5、ONECUT2等在前列腺癌中重要的转录因子在EZp缺失后发生了高甲基化并表达下调,而FOXA2的增强子区域发生了低甲基化并表达上调。这些精确的基因表达和甲基化变化,共同促成了癌细胞向神经内分泌谱系的转变。
关键发现三:DNMT1缺失对表观遗传的深远影响
既然EZp缺失能影响DNA甲基化,那么反过来,DNA甲基化的缺失是否也会影响H3K27me3呢?研究团队通过敲除DNMT1(DNA甲基转移酶1,主要负责维持DNA甲基化)来回答这个问题。

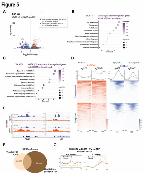
图5解析:此图展示了DNMT1缺失对NEPC模型中H3K27me3的影响。DNMT1敲除后,观察到H3K27me3发生了全局性的再分布:有27390个区域H3K27me3富集,而38741个区域H3K27me3丢失。同时,有303个基因的表达上调并伴随着H3K27me3的丢失,而242个基因的表达下调则伴随着H3K27me3的富集。特别值得关注的是,那些表达下调的基因主要富集于神经发生通路,且多为“双价启动子”基因(如POU3F2、LHX2)。这表明,在NEPC中,DNMT1缺失可以通过改变双价启动子的表观遗传状态(H3K27me3/H3K4me3平衡),从而抑制神经内分泌相关基因的表达。使用DNA去甲基化药物地西他滨 (Decitabine) 处理PDX模型也观察到类似的“双价性丧失”现象,进一步验证了这一发现。

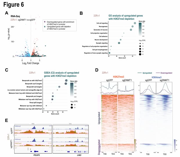
图6解析:与NEPC模型相反,在PRAD模型(22Rv1细胞)中,DNMT1敲除后,上调的基因反而富集于神经发生通路,并伴随着H3K27me3的丢失和H3K4me3的增加。这意味着,在PRAD中,DNMT1的缺失重新激活了POU3F2和LHX2等NEPC相关的基因。这一发现非常关键,它揭示了DNA甲基化在不同前列腺癌亚型中扮演着不同的角色,并且可以决定细胞的命运走向。
对未来治疗的启示:联合靶向策略的潜力
这项研究的结论具有深远的临床意义。它不仅首次系统阐明了EZH2(EZp)与DNA甲基化在NEPC谱系可塑性中的双向调控和功能性交互作用,更指出了未来治疗前列腺癌,特别是抵抗性NEPC的潜在新方向:
- 双向调控与耐药性:研究表明,EZH2缺失会导致DNA甲基化重编程,PRC2靶基因高甲基化,神经内分泌基因低甲基化。反之,DNMT1缺失则导致H3K27me3全局再分布,在NEPC中抑制神经内分泌基因,但在PRAD中激活相同基因。这种复杂的相互作用解释了为什么单独使用EZH2抑制剂(如他泽司他 (Tazemetostat))可能效果有限,因为癌细胞可能通过DNA甲基化的补偿性变化来逃避治疗,导致耐药。
- 双价启动子开关:DNMT1缺失对“双价启动子”的H3K27me3/H3K4me3平衡具有决定性影响,进而决定了神经内分泌谱系基因的表达状态。这为我们提供了通过靶向DNMT1来“拨乱反正”,重新编程癌细胞谱系的可能性。
- 联合治疗的潜力:鉴于EZH2抑制剂可能因DNA甲基化的补偿性变化而导致疗效受限,这项研究强烈建议采取EZH2抑制剂与DNA甲基化抑制剂(如地西他滨 (Decitabine))的联合治疗策略。这种“双管齐下”的方法有望克服癌细胞的适应性,更有效地阻断谱系可塑性,从而逆转或延缓NEPC的进展。
这项研究为理解前列腺癌谱系可塑性的表观遗传机制提供了新范式,也为开发创新性的联合表观遗传治疗策略奠定了坚实的理论基础。对于那些面临疾病进展和治疗困境的前列腺癌患者来说,这项研究无疑点燃了新的希望,预示着更精准、更有效的个体化治疗方案可能在不久的将来问世。
结论与MedFind的展望
神经内分泌前列腺癌的复杂性和其对现有治疗的顽固抵抗,使得其成为前列腺癌领域亟待解决的难题。丹娜-法伯癌症研究所的这项开创性研究,通过揭示EZH2与DNA甲基化之间精妙而关键的“对话”,为我们理解癌细胞“变脸”的深层机制提供了前所未有的洞察,并指明了未来联合表观遗传治疗的潜力。这不仅仅是一项基础科学突破,更是为无数前列腺癌患者带来了新的治疗曙光。
作为致力于为癌症患者和家属提供最新抗癌资讯和全球抗癌药物获取渠道的MedFind,我们深知每一次科学突破对于患者意味着什么。未来,当更多基于这类前沿研究的联合疗法进入临床试验或获批上市时,MedFind将持续关注并第一时间分享这些重磅信息,协助患者了解最新的诊疗指南和药物信息。通过MedFind平台,患者不仅可以获取权威的抗癌资讯,更有机会接触到全球范围内的新药和创新治疗方案,并获得专业的跨境购药支持与AI辅助问诊服务,让您在抗癌路上不再孤单,共同迎接生命新的希望。
参考文献:
https://doi.org/10.1038/s41467-026-69308-0
