对于无数正在与癌症搏斗的患者来说,每一次治疗都是通向希望的阶梯。然而,抗癌的道路往往伴随着诸多挑战,尤其是那些难以忍受的副作用。在头颈部肿瘤的治疗中,放射疗法(放疗)作为重要的治疗手段,在杀死癌细胞的同时,却常常“误伤”了我们身体里一个默默无闻却至关重要的腺体——涎腺,导致患者长期忍受“口干舌燥”的痛苦。这种被称为“放射性口干症”的并发症,不仅让患者吃饭难以下咽、说话困难,甚至严重影响睡眠和口腔健康,极大地降低了生活质量。面对这一普遍存在的难题,医学界一直在寻求更有效、更安全的解决方案。
好消息是,近期在权威期刊《Frontiers in Immunology》上发表的一项突破性研究,为广大头颈部肿瘤患者带来了新的曙光。这项研究深入探索了一种来自传统中药黄连的天然活性成分——小檗碱,发现它在守护涎腺功能方面展现出令人惊喜的“双向调节”能力。无论是在健康的生理状态下,还是在受到放疗损伤后,小檗碱都能有效地帮助身体“产出口水”,缓解口干症状,甚至有望逆转部分损伤。这对于饱受口干折磨的患者来说,无疑是一个充满希望的信号。今天,我们将深度解析这项研究的发现,带领您了解小檗碱如何成为“口水守护者”,以及它未来可能给患者生活带来的巨大改变。
头颈部肿瘤放疗:治愈之光下的“口干”阴影
放疗是希望,口干是挑战:认识放射性口干症
头颈部肿瘤,如鼻咽癌、喉癌、口腔癌等,是全球范围内发病率较高的恶性肿瘤之一。由于其特殊的解剖位置,手术往往难以彻底切除,而放射治疗则凭借其精准靶向和局部控制的优势,成为这些肿瘤治疗方案中不可或缺的核心组成部分,常常能够实现治愈。然而,放疗在杀灭癌细胞的同时,也无法完全避免对周围正常组织的损伤,其中涎腺(唾液腺)的损伤尤为常见且影响深远。
放射性口干症(Radiation-Induced Xerostomia, RIX),是头颈部放疗后最常见的长期并发症之一,发生率高达80%-90%。这意味着绝大多数接受放疗的患者,都不得不面对“口干舌燥”的煎熬。口干症不仅仅是感觉不适那么简单,它对患者的生活质量造成了全方位的负面影响:
- 进食困难: 食物难以咀嚼和吞咽,需要大量饮水辅助,导致食欲下降、营养不良,甚至影响治疗的依从性。
- 说话障碍: 缺乏唾液润滑,口腔黏膜干燥,发音变得含混不清,严重影响社交和沟通。
- 口腔健康恶化: 唾液具有清洁、抗菌和再矿化的作用。唾液减少导致龋齿(蛀牙)风险急剧增加,牙周病、口腔溃疡、念珠菌感染等问题频发,甚至可能引发严重的颌骨骨坏死。
- 睡眠受扰: 夜间口干加剧,频繁醒来饮水,导致睡眠质量严重下降,加重身体疲惫感。
- 心理负担: 长期口干带来的不适和生活不便,容易使患者产生焦虑、抑郁等负面情绪,影响康复。
因此,对于头颈部肿瘤患者而言,治好肿瘤是第一步,如何高质量地活下去,如何摆脱放射性口干症的困扰,同样是他们内心深处最迫切的期待和挑战。
为何放疗会导致口干?涎腺损伤的深层原因
要理解放射性口干症的发生机制,我们首先需要认识涎腺这个“幕后英雄”。涎腺是负责分泌唾液的腺体,主要包括三对大涎腺(腮腺、颌下腺、舌下腺)和遍布口腔黏膜的数百个小涎腺。唾液不仅能湿润口腔、帮助咀嚼和吞咽,还含有多种消化酶(如唾液淀粉酶)、抗菌物质(如溶菌酶、免疫球蛋白A)和矿物质(如钙、磷),对维持口腔健康、促进消化和预防感染至关重要。
在头颈部肿瘤放疗过程中,为了最大限度地杀死癌细胞,高能量的放射线会被精确地聚焦到肿瘤区域。然而,由于涎腺,特别是腮腺和颌下腺,常常紧邻肿瘤区域,它们不可避免地会暴露在放射线的照射下。涎腺组织,尤其是分泌浆液的腺泡细胞,对放射线非常敏感。当放射线穿透这些细胞时,会引发一系列连锁反应:
- 细胞死亡与损伤: 放射线直接破坏涎腺细胞的DNA和细胞膜,导致腺泡细胞急性死亡或功能受损。
- 炎症反应: 损伤的涎腺组织会引发强烈的炎症反应,释放出多种促炎因子,进一步加剧细胞损伤和组织破坏。
- 血管损伤: 放射线还会损伤涎腺内的微血管,导致血流减少,影响腺体的营养供应和氧气输送,加重缺血性损伤。
- 组织纤维化: 长期炎症和损伤会导致涎腺组织逐渐被纤维结缔组织取代,变得僵硬、萎缩,失去正常的弹性与分泌功能。这是一种不可逆的病理改变。
这些综合作用导致涎腺分泌唾液的能力急剧下降,甚至完全丧失,从而引发顽固性的放射性口干症。更棘手的是,一旦涎腺的腺泡细胞大量死亡并发生纤维化,其再生能力非常有限,这使得放射性口干症成为一种长期甚至永久性的并发症,给患者带来了巨大的痛苦。
现有口干症治疗手段的局限性:患者的无奈与期待
面对放射性口干症这一难题,目前的临床治疗手段虽然能提供一定程度的缓解,但普遍存在局限性,难以从根本上解决问题,往往让患者感到无奈和力不从心。常见的治疗方法包括:
- 人工唾液或唾液替代品: 这些产品通过喷雾、凝胶或含片的形式补充口腔水分,暂时湿润口腔。它们的主要优点是方便易用、无系统性副作用,但缺点也十分明显——只能治标不治本,效果短暂,需要频繁使用,且无法恢复唾液的天然抗菌和消化功能。长期使用,经济负担也较大。
- 唾液腺刺激剂: 最常用的是毛果芸香碱(Pilocarpine)。这是一种胆碱能受体激动剂,通过刺激残存的涎腺组织分泌唾液。对于部分尚存功能的涎腺患者,毛果芸香碱可以带来一定改善。然而,它的缺点也很突出:首先,它并非对所有患者都有效,特别是那些涎腺损伤严重、功能几乎丧失的患者;其次,它有明显的全身性副作用,如出汗、恶心、腹泻、尿频、视力模糊等,很多患者难以耐受;最后,患者需要长期服用,依从性是一个问题。
- 日常护理与预防: 医生通常会建议患者多喝水、保持口腔湿润、避免辛辣刺激性食物、戒烟限酒、使用加湿器、定期进行口腔检查和清洁等。这些措施对于缓解症状、预防并发症非常重要,但它们属于辅助性措施,无法从根本上恢复涎腺功能。
- 高级治疗方法: 诸如唾液腺移植、基因治疗、干细胞治疗等前沿技术,目前仍在临床研究阶段,距离广泛应用于临床尚需时日,且操作复杂、成本高昂。
总而言之,现有的放射性口干症治疗方案缺乏一个安全、高效、普适性强且能真正修复涎腺损伤的“治本”之法。因此,医学界和广大患者都迫切期待能够发现一种新的治疗策略,不仅能缓解症状,更能从源头上改善甚至恢复涎腺功能,让患者重拾“津液充盈”的生活。
传统中药新发现:小檗碱如何成为“口水守护者”?
小檗碱的前世今生:从黄连到抗癌研究
小檗碱(Berberine),这个名字可能对许多人来说并不陌生,它是一种从多种植物中提取的天然生物碱,最著名的来源是传统中药材黄连、黄柏和三颗针。在中国,黄连作为“清热解毒”的良药,已有数千年的应用历史,广泛用于治疗胃肠道感染、痢疾等疾病。它的功效在《本草纲目》等古典医籍中均有记载。
随着现代医学的进步,科学家们开始对小檗碱进行深入的药理学研究,揭示了其广泛的生物活性。除了传统的抗菌、抗炎、止泻作用外,小檗碱还被发现具有降血糖、降血脂、抗氧化、神经保护,甚至潜在的抗肿瘤作用。这些研究使得小檗碱的价值远超传统认知,成为现代药物研发领域的热门“明星分子”。
正因为其天然的来源、悠久的应用历史和相对明确的安全性基础,当研究人员在寻找新的放射性口干症治疗方案时,将目光投向了小檗碱,希望能够从古老的智慧中,找到解决现代医学难题的新路径。这项最新的研究正是这一探索的有力证明。
健康涎腺的“效率提升器”:小檗碱的双向作用机制初探
这项令人振奋的研究首先在健康小鼠身上对小檗碱的作用进行了探究。令人惊讶的是,即使在生理状态下,小檗碱也展现出了其独特的调节能力。
研究团队连续6天给健康小鼠腹腔注射小檗碱后发现,尽管小鼠的颌下腺(主要产唾液腺体之一)体积和重量有所减小,但唾液分泌量却显著增加。这似乎与直觉相悖——腺体变小了,唾液反而更多了?答案就隐藏在小檗碱精妙的“优化结构”和“提升效率”机制中。
进一步的微观观察揭示了其中的奥秘:
- 结构重塑: 小檗碱导致涎腺内的浆液性腺泡细胞面积减少,而黏液导管却扩张了。这表明小檗碱可能在对涎腺进行一种“精简”,减少了某些非核心分泌结构,同时优化了唾液的排出通道。
- 关键蛋白激活: 研究发现,小檗碱显著提升了多种与唾液分泌密切相关的关键蛋白的表达量,包括:
- AQP5(水通道蛋白5): 它是涎腺细胞膜上的一种“水泵”,负责将细胞内的水分高效地转运到唾液中,是唾液形成的关键环节。
- NKCC1(钠-钾-氯协同转运体1): 这是一种离子转运蛋白,通过主动转运离子来产生渗透梯度,进而驱动水分子的分泌,与AQP5协同作用。
- MIST1(肌肉特异性分化和转录因子1): 该蛋白在腺泡细胞的分化和功能成熟中发挥重要作用,提升其表达有助于维持或增强腺泡细胞的分泌能力。
这些关键蛋白的表达上调,意味着即使涎腺的物理体积有所减小,但其每个细胞的“工作效率”却大幅提高,就像一个精简的团队,通过提升核心成员的能力,反而产出了更多的成果。

图1 生理状态下小檗碱增加唾液分泌。研究显示,健康小鼠在接受小檗碱治疗后,唾液分泌量显著增加,这表明小檗碱能够提升涎腺的分泌效率。
小檗碱更深层次的作用体现在对细胞“生长与死亡平衡”的调控上。在健康小鼠模型中,它通过减少负责细胞增殖的PCNA阳性细胞,增加细胞凋亡,同时抑制了Wnt/β-连环蛋白通路。Wnt/β-连环蛋白通路是一个在细胞增殖、发育和分化中起关键作用的信号通路。在这里,小檗碱似乎通过“抑制过度增殖”和“促进适当凋亡”来维持一种精炼而高效的涎腺生理状态,从而在不增加腺体体积的情况下,实现了唾液分泌的增加。

图2 小檗碱影响健康小鼠颌下腺的增殖、凋亡及Wnt/β-连环蛋白信号通路。该图揭示了小檗碱在生理状态下,通过抑制Wnt通路、减少细胞增殖、增加凋亡,来优化涎腺结构与功能。
这展现了小檗碱在生理状态下对涎腺分泌功能的一种微妙而高效的调节能力,为理解其在病理状态下的修复作用奠定了基础。
修复放疗损伤的“再生密码”:小檗碱如何逆转口干?
真正让这项研究具有临床应用潜力的,是小檗碱在放疗损伤模型中展现出的强大“修复能力”。研究团队通过模拟人类头颈部放疗的方式,对小鼠进行放射线照射,结果正如预期:小鼠体重下降,唾液分泌量锐减,颌下腺也出现了明显的病理损伤,这与人类放射性口干症的临床表现高度一致。
然而,当这些放疗损伤的小鼠接受小檗碱注射后,情况出现了显著逆转:
- 症状改善: 小鼠体重下降的速度减缓,最重要的指标——唾液分泌量逐渐恢复,口干症状得到显著缓解。
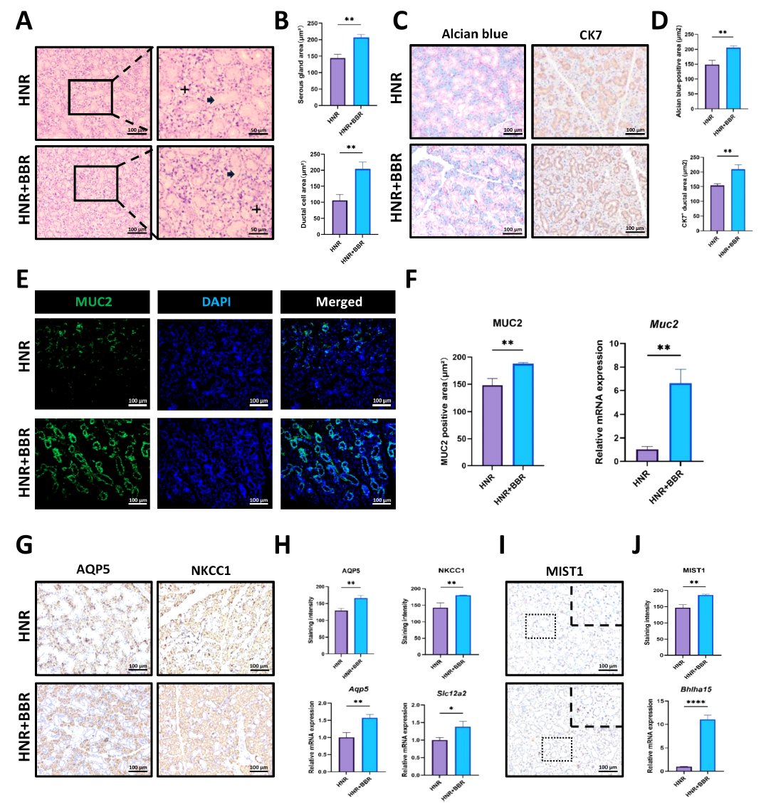
- 腺体修复: 受损的颌下腺体积和重量也比未治疗的放疗小鼠更大,这提示涎腺组织在小檗碱的作用下得到了部分的恢复或保护。

图3 小檗碱显著缓解放疗诱导的小鼠口干症。该图清晰展示了小檗碱治疗组小鼠唾液分泌量明显高于未治疗的放疗小鼠,表明其对口干症的有效缓解作用。
深入的分子机制研究揭示了小檗碱在放疗损伤后多方面的“全方位修护”策略:
- 保护腺泡细胞与导管扩张: 小檗碱能够保护涎腺内成熟的腺泡细胞免受放疗的进一步损伤,并促进导管的扩张,这对于确保唾液的正常生成和排出至关重要。
- 恢复分泌蛋白活性: 那些在放疗后表达量降低的AQP5、NKCC1等关键分泌蛋白,在小檗碱的作用下重新活跃起来,确保了涎腺细胞能够有效“生产”和“泵出”唾液。
- 促进细胞再生与修复: 这是小檗碱在损伤模型中与健康模型中作用“反向”但同样关键的一点——它增加了涎腺中的增殖细胞,减少了凋亡细胞。更重要的是,它重新激活了Wnt/β-连环蛋白通路。这意味着在放疗损伤后,小檗碱不再抑制这个通路,而是促进它的活性,从而刺激受损涎腺细胞的再生和修复,对抗放疗引起的组织萎缩和功能丧失。这正是小檗碱“双向调节”的神奇之处,它能根据不同的生理病理状态,精准地调整其作用方向,以达到最佳的治疗效果。
- 减轻炎症反应: 小檗碱还能显著降低Il1b、Tnf等促炎因子的表达。这些炎症因子在放疗后会大量产生,加剧涎腺的损伤。通过抑制炎症反应,小檗碱为涎腺的修复创造了一个更为有利的微环境。

图4 小檗碱缓解放疗诱导的颌下腺形态和功能损伤。该图通过组织形态学和功能蛋白表达,显示小檗碱对受损涎腺的保护和修复效果。

图5 小檗碱调控放疗诱导的颌下腺损伤后的细胞增殖、凋亡及炎症反应。该图进一步揭示了小檗碱如何通过调节细胞生长、死亡和炎症信号通路,来实现涎腺的修复和功能恢复。
综上所述,小檗碱在放疗损伤模型中的作用机制是一个复杂而协同的过程。它不仅能保护残存的涎腺细胞,还能激活其再生潜力,同时抑制炎症,多管齐下地促进涎腺功能的恢复。这为解决放射性口干症这一长期困扰提供了全新的治疗思路。
研究数据解读:小鼠实验为我们带来了什么启示?
生理状态下的惊喜发现:小檗碱优化分泌效率
这项研究首先在健康小鼠身上观察到的现象——即小檗碱在使颌下腺体积略微缩小的同时,却显著增加了唾液分泌量——是一个非常有趣的发现。这并不是简单的“以大换小”,而是一种精妙的“精简增效”策略。研究表明,小檗碱通过优化涎腺内部的细胞结构和分子机制,提升了单个腺泡细胞的分泌效率以及唾液导管的运输能力。具体来说,它上调了AQP5、NKCC1、MIST1等关键分泌蛋白的表达,这些蛋白就像是涎腺的“高效工作者”,确保水分和离子的快速转运,从而加速了唾液的生成和排出。同时,通过抑制Wnt/β-连环蛋白通路,控制细胞的过度增殖并促进适度凋亡,使得涎腺维持在一个更精炼、更专注于分泌功能的最佳状态。这个发现提示我们,小檗碱不仅仅是修补匠,它更像是一个“优化大师”,能够提升生理状态下涎腺的整体运行效率,这对于未来预防性应用也具有潜在的价值。
放射性口干症模型的突破:小檗碱显著改善症状
然而,这项研究最具临床意义的突破,无疑是小檗碱在放射性口干症小鼠模型中展现出的强大修复能力。当涎腺受到放疗损伤后,腺泡细胞大量死亡,组织纤维化,唾液分泌急剧减少。在这样的病理环境下,小檗碱扮演了“逆转口干”的关键角色。它通过多重机制协同作用:
- 保护与恢复: 小檗碱能够保护残存的涎腺细胞免受进一步损伤,并促使受损的腺体体积和重量有所恢复。这意味着它不仅仅是缓解症状,更在一定程度上逆转了损伤。
- 激活再生通路: 与健康模型中抑制Wnt/β-连环蛋白通路不同,在放疗损伤模型中,小檗碱反而激活了这一通路,促进了涎腺细胞的增殖,减少了凋亡。这种“反向”调节能力是其独特性所在,它能根据细胞所处的环境,智能地选择最合适的调控方式,促进受损组织的再生和修复。
- 抗炎作用: 小檗碱显著抑制了炎症因子(如Il1b、Tnf)的表达,减轻了放疗诱导的炎症反应。炎症是导致组织损伤和纤维化的重要推手,降低炎症水平,为涎腺的修复创造了有利环境。
这些结果共同描绘了小檗碱作为一种新型放射性口干症治疗药物的巨大潜力,它不仅能够缓解口干症状,更重要的是,它能够从细胞和分子层面修复受损的涎腺,为饱受口干折磨的患者带来了实实在在的希望。
从小鼠到人:临床应用前景与挑战
尽管小鼠实验的结果令人振奋,我们必须清醒地认识到,这是一项“动物研究”,而非人体临床试验。动物实验在药物研发过程中扮演着至关重要的角色,它能够帮助科学家初步探索药物的作用机制、有效性和安全性,为后续的人体研究提供理论依据和方向。然而,动物模型与人类之间存在生理差异,在小鼠身上获得的积极结果,并不意味着可以直接应用于人类患者。
因此,要让小檗碱真正惠及广大放射性口干症患者,未来还需要开展严谨的人体临床试验。这通常包括:
- I期临床试验: 主要评估药物在健康志愿者或患者体内的安全性和耐受性,确定合适的剂量范围。
- II期临床试验: 在少量患者中评估药物的初步疗效,并进一步观察安全性。
- III期临床试验: 在大规模患者中进行,与现有标准治疗进行比较,全面评估药物的有效性、安全性和最佳剂量。
这些临床试验将面临诸多挑战,例如确定最佳给药途径(口服、注射或其他方式)、合适的剂量、疗程、以及评估小檗碱在不同个体和不同放疗损伤程度患者中的疗效差异。此外,小檗碱作为一种天然成分,其制剂的标准化和质量控制也需要严格规范。只有经过这些严格的科学验证,小檗碱才能最终获得批准,成为临床上可用的放射性口干症治疗药物。尽管道路漫长,但这项研究无疑为我们指明了一个充满希望的方向。
口干症患者的福音:未来小檗碱将如何改变生活?
安全性与成本优势:新疗法的巨大潜力
如果未来的临床研究能够成功验证小檗碱在人体内的有效性和安全性,那么它将有望为放射性口干症患者带来革命性的改变。这项研究的亮点之一在于,小檗碱作为一种天然植物提取物,具有悠久的应用历史和相对较高的安全性基础。与一些合成药物相比,其长期使用的潜在副作用可能更小,这对于需要长期治疗的慢性口干症患者而言,无疑是一个巨大的优势。
此外,小檗碱的生产成本相对较低,这意味着一旦获批,它可能成为一种经济实惠的治疗选择。这对于全球范围内的患者,尤其是那些医疗资源有限地区的患者,具有重要的可及性意义。一个安全、有效且经济的治疗方案,将能惠及更广泛的患者群体,帮助他们摆脱口干的困扰,显著提升放疗后的生活质量。
专家观点与未来展望:等待更大人群的验证
医学专家们对小檗碱在缓解放射性口干症方面的潜力普遍持谨慎乐观态度。这项研究首次揭示了小檗碱在生理和病理状态下对涎腺功能的双向调节机制,为后续的药物开发提供了坚实的理论基础。这种“根据需求智能调节”的能力,使其有望成为比现有刺激剂更具优势的治疗选择,因为它不仅刺激分泌,更能促进损伤修复。然而,正如前文所强调,所有的期待都必须建立在严格的人体临床试验结果之上。
未来的研究方向可能包括:
- 更深入的机制研究: 进一步阐明小檗碱在不同细胞类型和信号通路中的精细调控机制。
- 优化给药方式: 探索局部给药(如口腔贴片、漱口水)的可能性,以期减少全身性副作用,提高药物在涎腺局部的浓度。
- 与其他疗法联用: 评估小檗碱与其他唾液刺激剂或保护剂联合使用的效果,以期达到更佳的治疗效果。
- 长期安全性研究: 确保小檗碱长期使用的安全性和有效性。
我们有理由相信,随着科学研究的不断深入,小檗碱有望从实验室走向临床,最终为那些因放疗而口干难忍的患者带来真正的福音,让他们重新拥有滋润的口腔和享受美食的乐趣。
除了药物,我们还能做什么?日常护理与预防建议
在等待小檗碱等新药上市的同时,对于已经出现或可能出现放射性口干症的患者和家属来说,积极的日常护理和预防措施同样至关重要。这些措施虽然不能完全根治口干,但能有效缓解症状,预防并发症,提升生活质量:
- 保持口腔湿润: 频繁小口饮水,随身携带水杯。可以使用口腔湿润剂、无糖口香糖或含片刺激残存涎腺分泌。
- 注意口腔卫生: 每天至少刷牙两次,使用软毛牙刷和含氟牙膏。定期使用不含酒精的温和漱口水。放疗期间和之后应定期进行专业的口腔检查和洁牙。
- 调整饮食习惯: 选择湿润、软烂、易咀嚼和吞咽的食物,如粥、羹、汤、酸奶、水果泥等。避免食用辛辣、过咸、过甜、干燥或粗糙的食物,这些会刺激口腔黏膜,加重口干不适。咀嚼食物前可以先用少量水润湿。
- 避免刺激性物质: 戒烟限酒,避免饮用含咖啡因的饮料,这些都会加剧口干。
- 创造湿润环境: 晚上睡觉时使用加湿器,保持室内空气湿度。
- 定期复诊: 与您的主治医生和牙科医生保持密切沟通,定期复查,及时处理口腔并发症。
- 心理支持: 口干症带来的不适和心理压力不容忽视。与家人、朋友或支持团体交流,寻求心理支持,保持积极乐观的心态。
请记住,在抗癌的旅程中,您不是一个人在战斗。积极应对,科学护理,并关注最新的医学进展,是战胜疾病、提升生活质量的关键。
MedFind:陪伴您走过抗癌之路
小檗碱在缓解放射性口干症方面的研究突破,无疑为头颈部肿瘤患者带来了新的希望。它再次证明了科学探索和传统智慧结合的巨大潜力。虽然这仍处于动物研究阶段,但它的机制清晰、前景广阔,让我们对未来充满期待。
在您关注这些前沿资讯、寻找最新治疗方案的路上,MedFind始终与您同行。作为由癌症患者家属发起的抗癌信息共享平台,MedFind致力于为广大癌症患者及家属提供及时、权威、易懂的抗癌资讯、药物信息和诊疗指南。我们深知您对有效治疗方案的渴望,对副作用管理的需求,以及对高品质生活的追求。
在MedFind,您可以:
- 获取全球最新抗癌药物资讯和前沿研究进展。
- 查阅详细的诊疗指南和药物信息,帮助您更好地理解病情和治疗。
- 通过AI辅助问诊,快速解答您的疑问。
- 了解并构建安全的抗癌药品跨境直邮渠道,让全球好药触手可及(请注意,小檗碱目前尚在研究阶段,不属于跨境购药范畴,但MedFind提供多种已上市抗癌药物的购买渠道)。
我们希望,通过MedFind的专业服务,能帮助您在抗癌的道路上,不再感到迷茫和孤单。让我们一起期待更多科研成果转化为临床的福音,共同努力,为您和您的家人赢得更高的生活质量和更长的生命奇迹!
