在2026年1月的《科学》(Science)期刊上,全球顶尖的科研机构发布了一系列令人振奋的突破性研究,这些发现不仅深化了我们对人体复杂机制的理解,更点亮了攻克多种重大疾病的希望。从肥胖引起的炎症,到控制血压的米色脂肪,从癌症基因调控的分子开关,到血液肿瘤的遗传保护机制,再到多发性硬化症和血管炎的新视角,每一项研究都为患者和家属带来了对未来治疗的憧憬。作为专注于提供最新抗癌资讯和患者支持的MedFind平台,我们深知信息的力量,特此对这些前沿科学成果进行深度解读,用通俗易懂的语言,为您剖析这些研究如何一步步改变我们对抗疾病的策略,最终帮助您更好地理解和管理自己的健康。
1. 肥胖与炎症:揭示慢性炎症的“分子开关”
肥胖,这个全球性的健康难题,已经影响了近9亿成年人,成为导致2型糖尿病、心血管疾病、脂肪肝和多种癌症等慢性疾病的罪魁祸首之一。长期以来,医学界都知道肥胖与体内“低度炎症”息息相关,但其背后的具体机制却一直是个谜。这项来自德克萨斯大学西南医学中心的研究,首次揭示了连接肥胖与全身性炎症的分子通路,为我们理解和治疗这些疾病提供了关键线索。
肥胖为何引发炎症?
研究团队通过对比瘦削和肥胖人群以及正常饮食和高脂肪饮食小鼠的巨噬细胞(一种重要的免疫细胞),发现肥胖状态下,细胞内一种名为“NLRP3炎症小体”的分子复合物会过度活化。更令人惊讶的是,他们在线粒体(细胞的“能量工厂”)中发现了异常大量的DNA。这些额外的线粒体DNA大部分已经被氧化——这是一种细胞在压力下常常受损的形式。当研究人员成功阻止这些氧化的线粒体DNA附着到NLRP3炎症小体上时,炎症小体的过度活化就停止了。
这对患者意味着什么?
这项研究的意义非凡,它首次明确了肥胖引发慢性炎症的关键“分子开关”。这意味着,未来的治疗策略可能不再仅仅关注减轻体重本身,而是可以直接靶向这个“开关”,通过阻止氧化的线粒体DNA与NLRP3炎症小体结合,来阻断肥胖引起的全身性炎症。这有望为治疗2型糖尿病、心血管疾病、脂肪肝,甚至某些与肥胖相关的癌症提供全新的药物研发方向,帮助患者摆脱炎症的困扰,改善生活质量。

2. 米色脂肪:血压控制的“天然开关”与高血压新疗法
肥胖与高血压之间存在着紧密的联系,而高血压又是全球心血管疾病死亡的首要原因。尽管我们很早就知道脂肪过多会增加高血压风险,但脂肪究竟是如何影响血管功能和血压调控的,这一生物学机制长期未明。如今,《科学》杂志上的另一项突破性研究给出了明确答案:一种名为“米色脂肪”的特殊脂肪组织,竟然是血压调控的关键“调节器”!
米色脂肪如何影响血压?
与储存能量的白色脂肪不同,米色脂肪是一种能够燃烧能量、产热而非储存卡路里的脂肪组织。研究发现,当体内米色脂肪缺失时,一种名为QSOX1的酶会被激活,进而引发血管壁的纤维化与重塑,最终导致高血压。韦斯理・R・詹韦分子代谢实验室的主任保罗・科恩及其团队通过构建特殊小鼠模型,首次排除了肥胖和炎症等混杂因素,直接证明了米色脂肪的存在与否,直接决定了血管的健康状态和血压水平。
高血压治疗的新希望
这项研究颠覆了我们对脂肪功能的传统认知,指出影响血压的关键不仅是脂肪的“多少”,更是脂肪的“类型”。更重要的是,研究还发现,如果能靶向并抑制QSOX1酶的活性,就能有效逆转血管纤维化,恢复血管健康,从而降低血压。这为数亿高血压患者带来了新的治疗曙光,未来我们可能通过调节米色脂肪的功能或靶向QSOX1酶,开发出更有效、更精准的降压药物,从根本上改善心血管健康,挽救生命。MedFind致力于关注这类创新疗法的进展,希望能为患者提供更多选择。

3. 癌症基因调控:揭示核蛋白复合物的“特殊指令”
基因表达的精确调控是生命正常运转的基础,一旦这一过程失衡,就会导致包括癌症在内的多种人类疾病。但在细胞核内,那些负责控制基因表达的“分子机器”——蛋白质复合物,是如何在正确的时间定位到正确的基因上,并激活其表达的呢?这个复杂的问题长期困扰着科学家们。
癌症细胞生长的“幕后推手”
丹娜-法伯癌症研究所的科学家们现在发现了一个名为SWIFT的全新蛋白质结构域。这个SWIFT结构域存在于一个重要的染色质重塑复合物家族——“哺乳动物SWI/SNF复合物”中。你可以把染色质想象成DNA缠绕的线团,而mSWI/SNF复合物就像一个精密的“剪刀手”,它能决定基因组的哪些部分可以被“打开”或“关闭”,从而协调基因的表达。SWIFT结构域的发现,揭示了mSWI/SNF复合物如何与“转录因子”(负责启动基因转录的蛋白质)结合,精准地靶向特定基因并激活它们。
癌症治疗的新靶点
这项研究特别指出,在人类癌症中,SWIFT与转录因子的结合维持了促进癌症的基因表达和细胞生长。令人振奋的是,通过人为突变来破坏这些相互作用,竟然能够阻止癌细胞的生长!这表明,SWIFT-TF平台是一个极具潜力的小分子药物开发靶点。未来,科学家们有望开发出针对这一新靶点的药物,精准地“关闭”癌细胞生长的开关,为癌症患者提供更有效、更具选择性的治疗方案。MedFind将持续关注此类基因靶向疗法的最新进展,为患者提供前沿的药物信息。

4. 面部表情的神经密码:大脑如何编码微笑与威胁
面部表情是我们理解他人情绪和心理状态的核心方式,从婴儿的微笑到大人的威胁表情,这些都是社交互动中不可或缺的部分。洛克菲勒大学的Winrich Freiwald团队长期致力于面部感知神经科学领域的研究,现在他们将目光转向了面部表情的“产生机制”,并取得了颠覆性的发现。
颠覆百年认知的神经编码
长期以来,神经科学界普遍认为,大脑对情感性和随意性面部运动的编码是分开的。然而,这项发表在《科学》杂志上的研究彻底推翻了这一百年假说。研究团队通过对猕猴进行功能磁共振成像(fMRI)和微电极植入,精准锁定了大脑中与面部运动相关的四个核心皮层区域。他们观察到,在产生威胁表情、咂嘴(一种顺从或合作的表示)以及咀嚼等不同面部动作时,所有这些皮层区域都会参与编码,并不存在严格的功能分离。
“动态-稳定”双模式编码的奥秘
更关键的是,每个区域都有其独特的编码策略,形成了一个“动态-稳定”的层级结构。例如,大脑外侧的初级运动皮层(M1)和初级体感皮层(S1)采用快速的“动态编码”,神经活动在毫秒间变化,实时精细调控着嘴唇开合、耳朵位置等面部运动细节。而内侧的扣带运动皮层(M3)则采用“稳定编码”,神经状态在运动前和运动中保持一致,持续传递社交情境等抽象信息。腹侧运动前皮层(PMv)则介于两者之间。
对社交沟通与脑机接口的深远影响
这项研究不仅极大地加深了我们对社交沟通神经机制的理解,更为未来脑机接口的研发提供了全新视角。对于因中风、帕金森病或其他神经系统疾病导致面部表情和语言障碍的患者,这项发现可能为开发更智能、更自然的辅助交流设备奠定基础,帮助他们重新建立与世界的连接。

5. 基因变异:揭示罕见基因如何保护人们免患血癌
血癌,包括白血病在内,是一系列影响血液、骨髓和淋巴系统的疾病,其病因通常是DNA中随着年龄增长而累积的基因突变。然而,一个令人费解的现象是,有些人即使携带增加癌症风险的突变,却似乎更不容易患上血液癌症。这背后隐藏着怎样的遗传秘密?《科学》杂志上的一项新研究揭示了其中的原因。
克隆造血(CH)与血癌风险
研究人员鉴定出一种罕见的遗传变异,它能通过减缓一个名为“克隆造血”(clonal hematopoiesis, CH)的过程,从而降低包括白血病在内的多种血液癌症风险。克隆造血是指当造血干细胞(能发育成任何类型血细胞的“种子细胞”)发生突变后,这些突变细胞大量增殖并占据骨髓,形成相同的突变细胞群体。这是一种增加血癌风险的中间状态。
保护性基因变异的发现
这项研究通过对超过64万个体进行大规模基因组分析,精确找到了这种能够抵御克隆造血的遗传变异:一个位于染色体17q22上的非编码调控变异rs17834140-T。实验表明,这个保护性变异能够减少一种名为MSI2的蛋白质数量。MSI2在干细胞中扮演着“生长促进剂”的角色,在癌症中,它会导致突变细胞迅速增殖。但当保护性变异导致MSI2水平降低时,这些突变细胞的生长速度被迫减慢,从而大大降低了它们进展为白血病的机会。
对血癌预防和治疗的启示
研究作者指出,携带该变异的个体发生克隆造血的风险降低了高达30%。这项发现对于理解血癌的遗传易感性和保护机制具有里程碑式的意义。未来,我们或许可以通过基因检测来识别那些携带高风险突变但同时拥有保护性变异的个体,从而进行更精准的风险评估。更重要的是,它为开发模仿这种保护机制的新型药物提供了思路,有望通过调控MSI2蛋白质的表达或活性,来预防或延缓血癌的发生,为患者带来更长久的健康。MedFind致力于将这类前沿的遗传学发现转化为实用的健康信息,帮助患者和家属更好地了解疾病风险和预防策略。

6. TimeVault:将神秘细胞结构转化为记录RNA活动的“时间胶囊”
细胞内部的分子事件是高度动态且复杂的,发育过程、疾病进展以及细胞对各种信号的响应,都包含着瞬息万变的信息,这些信息往往难以被常规手段实时捕捉和解读。科学家们一直梦想着能有一个系统,能够无偏见地记录细胞在不同条件下的基因功能输出,就像一个“时间胶囊”一样,将这些动态变化永久保存下来。
“穹窿颗粒”的华丽变身
《科学》杂志上的一项新研究描述了一项令人惊叹的技术,它巧妙地利用了细胞中一种被称为“穹窿颗粒”(vault particle)的神秘结构。穹窿颗粒是一种在真核细胞中发现的大型核糖核蛋白颗粒,但它在细胞中的确切功能在很大程度上一直是个谜。现在,研究人员将这个神秘的结构转化成了一个强大的“记录设备”。
TimeVault系统的工作原理
这项技术,被团队命名为“TimeVault”,通过包裹并保护mRNA(信使RNA)使其免于降解,从而实现了信息捕获和长期存储。mRNA携带着基因的指令,它的数量和种类变化反映了细胞的基因表达活动。研究团队在穹窿颗粒中添加了一个能与主要穹窿蛋白结合的蛋白质结构域,并将其连接到一个能与mRNA结合的蛋白质上。这样一来,被捕获的mRNA就被牢牢地附着在穹窿颗粒的内部,形成了一个稳定的“时间胶囊”。这个TimeVault系统能够将mRNA稳定存储超过七天,并能保留细胞谱系中的遗传指令,在之后取出进行高保真、全转录组范围的分析。
对疾病诊断和药物研发的深远意义
TimeVault系统对细胞的干扰极小,却能提供前所未有的细胞动态活动记录。这意味着科学家们可以更深入地了解疾病(如癌症、神经退行性疾病)的起始、发展和对治疗的响应过程。它有望彻底改变我们对细胞生物学的认知,加速新药的发现和精准诊断工具的开发,为患者带来更个性化、更有效的治疗方案。未来,我们或许能通过分析TimeVault记录下的细胞“日记”,来预测疾病走向,甚至提前干预。

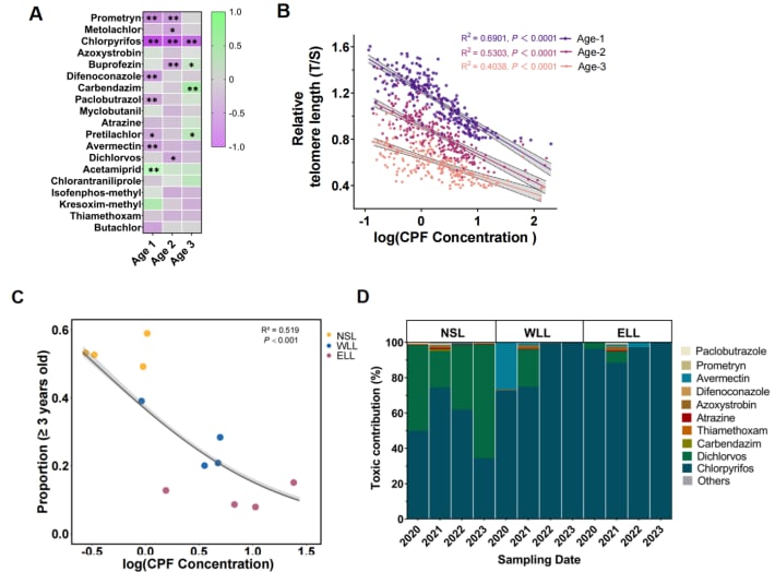
7. 农药与衰老:揭示环境毒素如何加速鱼类老化
我们生活在与环境息息相关的世界中,环境中的污染物对生物体健康的影响日益受到关注。长期暴露于低浓度农药是否会加速生物体的衰老进程?圣母大学生物学家Jason Rohr领导的一项新研究给出了肯定的答案,并发表在《科学》杂志上,其发现可能对环境监管和人类健康产生深远影响。
常见杀虫剂“毒死蜱”的隐形危害
研究团队发现,长期暴露于一种常见农业杀虫剂“毒死蜱”(chlorpyrifos)的低浓度环境中,会加速鱼类的生理衰老并缩短其寿命。值得注意的是,这种浓度低到不足以引起直接毒性,却能在细胞水平上加速鱼类老化。这项研究始于中国的实地观察:科学家们检查了数年间从不同农药污染水平的湖泊中收集的数千条鱼,发现生活在受污染湖泊中的鱼类普遍缺乏年长个体,这表明它们并非繁殖失败,而是在生命早期就死亡了。
衰老的生物标志物:端粒与脂褐素
为了探究衰老的机制,研究人员检查了鱼类肝脏中的“端粒长度”和“脂褐素沉积”。端粒就像鞋带末端的塑料帽,保护染色体免受磨损,其缩短是细胞衰老的重要标志。脂褐素则是在长寿细胞内积聚的“垃圾”,如老化蛋白质和金属等,也是公认的衰老生物标志物。结果显示,在受污染湖泊中,相同实际年龄的鱼类比在清洁湖泊中的鱼类衰老得更快,表现为端粒缩短和脂褐素沉积增加。化学分析进一步证实,毒死蜱是唯一与这些衰老迹象持续相关的化合物。
对人类健康和环境政策的警示
这项研究为我们敲响了警钟。虽然研究对象是鱼类,但其揭示的环境污染物与加速衰老之间的关联,对人类健康同样具有重要的警示意义。长期低剂量暴露于某些环境毒素,可能在不知不觉中加速我们的生理衰老过程,增加患慢性疾病的风险。这呼吁更加严格的环境监管,以及公众对自身生活环境中化学物质暴露的关注。MedFind关注所有影响健康的因素,提醒大家重视环境健康,从源头保护自身。

8. DrugCLIP:深度对比学习赋能全基因组虚拟筛选,加速新药发现
人类可成药基因组中,仍有相当一部分靶点尚未被小分子药物成功作用。随着AlphaFold等蛋白质结构预测技术的飞速发展,理论上,全基因组范围的药物发现已成为一个更可实现的目标。然而,目前常用的虚拟筛选工具,无论是传统的分子对接还是先进的深度学习方法,其计算成本都过于高昂,难以覆盖全基因组范围的靶点。如何快速有效地从小分子化合物库中找到针对特定靶点的药物,是新药研发面临的巨大挑战。
DrugCLIP:人工智能加速新药发现
在一项新的研究中,中国研究人员开发了名为“DrugCLIP”的深度对比学习框架,旨在实现快速、准确的虚拟筛选。你可以把DrugCLIP想象成一个超级智能的“搜索引擎”,它能将蛋白质靶点的“口袋”(药物结合的位点)和小分子药物的“形状和化学性质”编码到同一个“语言空间”中。通过大规模合成数据和实验确定的蛋白质-配体复合物结构进行训练,DrugCLIP学会了如何高效地识别哪些小分子最有可能结合特定的蛋白质靶点。
GenPack与全基因组虚拟筛选
为了更好地适用于AlphaFold等AI工具预测的蛋白质结构,研究团队还开发了“GenPack”生成式口袋优化模块,进一步提高了口袋检测的精度。利用DrugCLIP,科学家们可以像使用现代搜索引擎一样,快速地用蛋白质靶点查询庞大的化合物库,从中筛选出潜在的药物分子。这项研究在DUD-E和LIT-PCBA这两个广泛使用的虚拟筛选基准数据集上,无论是速度还是准确性,都超越了传统的分子对接和最先进的深度学习基线。
实验验证与未来潜力
在实验验证中,DrugCLIP成功为5-羟色胺2A受体(5HT2AR)和去甲肾上腺素转运蛋白(NET)这两个与精神疾病密切相关的靶点,鉴定出了高效力的配体。其中,两种5HT2AR激动剂的半数有效浓度值低于100 nM,且两种NET抑制剂的结构通过冷冻电镜得到了验证。这项技术有望极大地加速新药的研发进程,使得针对更多“未被充分利用”的靶点开发药物成为可能,从而更快地为包括癌症在内的各种疾病患者带来创新的治疗方案。MedFind密切关注此类技术创新,力求将前沿药物研发进展转化为患者可及的治疗信息。

9. 多发性硬化症:少突胶质前体细胞的“持续修复”潜力
多发性硬化症(MS)等脱髓鞘疾病,是由于神经细胞的髓磷脂(myelin)绝缘层受损而引起的。髓磷脂就像神经线上的“电线皮”,它能加速中枢神经系统中的电信号传输。一旦髓磷脂受损,患者就会出现视力问题、虚弱、麻木、疼痛以及协调和平衡能力丧失等症状。与不可再生的神经元不同,少突胶质细胞(负责产生髓磷脂的细胞)在人脑中可以持续产生数十年,这要归功于一类名为“少突胶质前体细胞”(OPCs)的群体。
OPCs:大脑的“自愈能力”
约翰斯·霍普金斯医学院的科学家在针对小鼠的实验中,报告了新的证据,表明OPCs并非仅仅在损伤或衰老时才“按需”分化产生新的髓磷脂细胞,而是以一种广泛且恒定的速度持续进行分化。这项发表在《科学》杂志上的研究,聚焦于少突胶质细胞在成人大脑中的再生能力。OPCs是髓磷脂产生细胞的前体,它们不断尝试制造新的髓磷脂来修复受损的神经。
多发性硬化症治疗的新策略
这些发现至关重要,它表明对抗多发性硬化症等髓磷脂损伤性疾病的治疗方法,可能受益于最大化这种内在的自我修复潜力。传统上,我们可能更关注如何抑制免疫攻击或阻止髓磷脂的进一步损伤,但这项研究提示我们,大脑自身就拥有一种持续修复的能力。未来,科学家们可以探索如何通过药物或其他干预手段,增强OPCs的分化和髓磷脂生成能力,从而更有效地修复受损的髓磷脂,逆转疾病进程,为多发性硬化症患者带来改善症状、恢复功能的希望。MedFind关注神经系统疾病领域的最新研究,致力于为患者提供全面的治疗信息和支持。

10. PITTs与血管炎:血小板功能的惊人转变
血小板是血液中微小、无核的细胞,传统上我们认为它们的主要功能是止血和形成血栓。当血管受损时,血小板会迅速聚集形成血栓,封闭伤口。然而,当这一过程失调,就可能导致血管闭塞性血凝块,引发心肌梗死或中风。维尔茨堡大学的一个团队现在从根本上改变了我们对血小板生物学的理解,揭示了血小板在特定病理状态下的一个全新功能。
血小板的“两副面孔”:凝血与炎症
这项发表在《科学》杂志上的研究证明,血小板表面的关键蛋白——整合素αIIbβ3,不仅是凝血过程中的核心分子,在严重的疾病过程中,它竟然还能作为一种“促炎效应因子”。这意味着,在感染或梗死等严重病理状态下,αIIbβ3会转换功能,成为一种此前未知的细胞器——“PITT”(platelet-derived integrin- and tetraspanin-rich tether,血小板衍生的富含整合素和四跨膜蛋白的栓系结构)的结构成分。PITTs就像血小板释放出的微小丝状膜延伸物,它们会沉积在发炎的血管壁中,并进一步驱动炎症过程。而血小板本身在释放PITTs后,在血流中会保持较弱且粘附性较低的状态。
血管炎治疗的新靶点
研究发现,通过使用单克隆抗体阻断αIIbβ3,可以有效减少PITT的形成。这项发现颠覆了我们对血小板的传统认知,揭示了血小板在止血之外,还可以在特定情况下“切换”功能,直接参与和驱动炎症反应,甚至引发血管炎(血管壁的炎症)。这一发现为治疗血管炎等炎症性疾病提供了全新的靶点。未来,科学家们有望开发出针对PITTs或αIIbβ3的药物,从而精确干预血小板的促炎作用,有效控制炎症,减少血管损伤,为患者带来更精准的治疗方案,同时也有助于血栓形成相关疾病的进一步研究。MedFind将持续关注这类机制创新,为患者提供最新医学进展信息。

结语
2026年1月的《科学》期刊再次向我们展示了医学科研的无限可能。从肥胖与炎症的深层联系,到米色脂肪对血压的微妙调控;从癌症基因调控的分子开关,到血癌的遗传保护机制;从细胞内记录RNA活动的“时间胶囊”,到环境农药对衰老的隐形影响;再到人工智能加速药物筛选,以及血小板在炎症中的新角色——每一项研究都像一束光,照亮了疾病迷雾中的前行之路。这些发现不仅是科学的胜利,更是全人类共同的希望。
作为癌症患者和家属的同行者,MedFind深知您对最新、最权威医学信息的渴求。我们将持续关注全球顶尖科研动态,以专业、温暖、客观的态度,将这些复杂的科学知识转化为您能理解、能受益的健康指引。我们相信,通过深入了解疾病的本质和治疗的最新进展,您将能做出更明智的决策,为自己或亲人寻求最佳的治疗方案。MedFind将始终与您并肩,共同迎接医学进步带来的新希望,提供最前沿的抗癌资讯和值得信赖的购药渠道,助力您的抗癌之路。
