面对癌症,特别是像三阴性乳腺癌这样具有高侵袭性和高复发风险的恶性肿瘤,患者和家属常常感到焦虑与无助。传统的治疗方法,如化疗、放疗,虽然有效,但也常伴随着严重的副作用和耐药性的挑战。因此,寻找更精准、更高效、副作用更小的治疗方案,一直是医学界不懈努力的方向。最近,宁夏大学和香港科技大学的科学家团队带来了一项令人振奋的前沿研究成果:他们成功开发了一种新型的“全能型”光诊疗系统,有望为癌症治疗,特别是三阴性乳腺癌的治疗,开辟一条全新的道路。
这篇深度科普文章,将带您详细了解这项突破性研究的来龙去脉,揭示这个创新系统如何通过精准打击和激活癌细胞的多种“自杀”机制(包括铁死亡和PANoptosis),实现对癌症的高效抑制。我们将用通俗易懂的语言,为您剖析复杂的医学原理,解读这项技术对未来癌症治疗的深远意义。MedFind致力于为癌症患者和家属提供最新、最权威的抗癌资讯,帮助大家更好地理解前沿科技,做出更明智的治疗选择。
癌症治疗面临的挑战:为什么我们需要更“聪明”的武器?
癌症,是全球范围内的重大健康威胁。在各类癌症中,乳腺癌是女性最常见的恶性肿瘤之一。而其中一个特殊的亚型——三阴性乳腺癌(TNBC),因其缺乏雌激素受体、孕激素受体和HER2受体的表达,导致靶向治疗选择非常有限,治疗难度极大。它通常表现出更强的侵袭性、更高的复发和转移风险,以及更差的预后。对于三阴性乳腺癌患者来说,化疗仍是主要的全身治疗手段,但其副作用大,且容易产生耐药性,使得治疗效果不尽理想。
传统的治疗方法,如手术、放疗、化疗,在很长一段时间内是抗癌的主力军。然而,它们往往“敌我不分”,在杀死癌细胞的同时,也损伤了健康细胞,导致患者生活质量下降。近年来,靶向治疗和免疫疗法为癌症治疗带来了革命性的变化,但即使是这些精准疗法,也可能面临癌细胞的异质性、耐药性以及部分患者不适用等问题。因此,科学家们一直在努力寻找能够更精准定位、更有效杀伤癌细胞,并且能够克服癌细胞耐药机制的新型治疗策略。
这正是“全能型”光诊疗系统出现的背景:它代表了对现有治疗局限性的有力回应,通过融合诊断与治疗功能,并巧妙地利用癌细胞的自身弱点,为未来的癌症治疗点亮了希望。
什么是光诊疗技术?照亮癌症治疗的未来之路
在寻找更“聪明”的癌症治疗方法时,光诊疗技术(Phototheranostics)应运而生。简单来说,光诊疗是一种集“诊断成像”和“精准治疗”于一体的新兴生物医学技术。想象一下,如果有一种技术能够像特工一样,先悄悄地找到癌细胞的位置,然后用一种非常特殊的光束,只对这些癌细胞进行精准打击,而最大限度地保护健康组织,那该多好?光诊疗技术就是朝着这个方向努力的。
- “光”的魔力:光诊疗的核心是利用特定波长的光。这些光可以穿透组织,并与特殊的“光诊疗剂”发生作用。
- “诊”的功能:通过光诊疗剂在癌细胞内部或周围发出的荧光信号,医生可以清晰地看到肿瘤的具体位置、大小和边界,甚至可以监测治疗的效果。这比传统成像更精准,尤其是在近红外二区(NIR-II)的成像,能够穿透更深的组织,减少生物背景荧光的干扰,实现高分辨率成像。
- “疗”的功能:在激光照射下,光诊疗剂能够产生两种主要的治疗效应:
- 光动力治疗(Photodynamic Therapy, PDT):光诊疗剂在光照下产生大量活性氧(Reactive Oxygen Species, ROS),如单线态氧、超氧阴离子和羟基自由基。这些活性氧就像“细胞炸弹”,能直接损伤癌细胞的蛋白质、脂质和DNA,从而导致癌细胞死亡。
- 光热治疗(Photothermal Therapy, PTT):光诊疗剂吸收光能后,能高效地将其转化为热能,使肿瘤区域温度升高。这种局部高温可以烫死癌细胞,就像“热刀”一样,精准消灭肿瘤,同时不影响周围的正常组织。
光诊疗技术的优势显而易见:它具有高选择性(只作用于有光诊疗剂的肿瘤细胞)、强效、微创(不需要大手术,通过光照即可)、并且具有潜在的成本效益。然而,现有的光诊疗剂也面临一些挑战,比如生物相容性不理想、合成过程复杂、在深层组织中的可调性有限以及可能存在长期生物蓄积毒性等。这正是这项最新研究的价值所在——它开发了一种具有更优光学性能、卓越生物安全性,并且结构可调的新型有机小分子材料,旨在克服这些现有瓶颈。
“全能型”DB-QX-asy-4F纳米系统:如何实现精准打击?
这项由宁夏大学马海军教授、李乐教授,以及香港科技大学唐本忠院士、林荣业教授团队共同完成的创新研究,成功开发了一种基于非富勒烯受体材料的一体化光诊疗平台。这个平台的核心是一种新型的分子——DB-QX-asy-4F。这个名字听起来复杂,但它正是实现精准诊断和高效治疗的关键。
分子设计与纳米颗粒的“伪装术”
研究团队首先从分子的结构设计入手。为了优化性能,他们创造了一种具有特殊A-D-A’-D-A型结构(可以理解为一种特殊的分子排列方式)的DB-QX-asy-4F分子。其中,用低电负性的喹啉单元替换了传统的苯并噻二唑核心。这项精妙的分子设计使得DB-QX-asy-4F分子具有:
- 合适的能级分布和强烈的分子内电荷转移效应:这使得它在吸收光能后,能更高效地进行能量转化,从而产生强烈的荧光和热量。
- 卓越的光学性能:该分子在近红外二区(NIR-II)展现出强烈的吸收和荧光发射特性。NIR-II区域的光具有更强的组织穿透能力,能够深入人体深层组织进行成像,就像X射线一样,但更加安全,同时还能减少生物组织自身的背景荧光干扰,提供更清晰、更高分辨率的肿瘤图像。
- 斯托克斯位移大:达到235纳米。斯托克斯位移越大,意味着荧光发射波长与吸收波长差异越大,这有助于减少自吸收,提高检测灵敏度,使得诊断成像更加清晰。
- 量子产率高:达到1.97%。这是衡量荧光效率的重要指标,意味着更多的光能被转化为荧光,有利于精准成像。
仅仅有优秀的分子结构还不够,药物要到达肿瘤部位并发挥作用,还需要一个“载体”。科学家们通过与一种特殊的靶向肽(cRGD肽)自组装,将DB-QX-asy-4F分子包装成生物相容性纳米颗粒(就像给药物穿上了微小的“纳米外衣”)。这些纳米颗粒具有:
- 尺寸均匀,稳定性良好:确保它们在体内能稳定存在,不易被分解或清除。
- 精准靶向能力:cRGD肽就像一个“GPS导航”,能够特异性地识别在乳腺癌细胞表面过度表达的整合素αvβ3。这意味着纳米颗粒能够精准地“内吞”进入癌细胞内部,大大提高了治疗的选择性和效率,减少对健康细胞的伤害。


示意图1:DB-QX-asy-4F NPs通过整合铁死亡与PANoptosis作用于恶性乳腺癌的机制示意图 表面cRGD配体特异性结合整合素αvβ3(在MDA-MB-231细胞上过表达),介导纳米颗粒靶向内吞,进而支持活性氧生成、光热效应并激活铁死亡/PANoptosis通路。

图1:DB-QX-asy-4F NPs的分子设计和光物理性质。 (a) DB-QX-asy-4F和Qx受体的化学结构。(b) DB-QX-asy-4F的理论计算。(c) DB-QX-asy-4F及其纳米颗粒的吸收和荧光光谱。(d) DB-QX-asy-4F NPs制备示意图。(e) DB-QX-asy-4F NPs的流体力学直径分布和TEM图像(比例尺:100 nm)。(f) ζ-电位分析。(g) DB-QX-asy-4F NPs(20 μM)在水中,635 nm激光照射(0.3 W·cm⁻²)下的量子产率。
光动力与光热效应的“双重打击”
当这些精准定位的纳米颗粒进入癌细胞后,在特定波长的激光照射下,它们会释放出强大的“双重打击”力量:
- 高效产生活性氧(ROS):DB-QX-asy-4F纳米颗粒能够同时高效产生I型(如超氧阴离子、羟基自由基)和II型(如单线态氧)活性氧。这些活性氧分子就像微型炸弹,能直接攻击癌细胞内部的蛋白质、脂质和DNA,导致细胞损伤和死亡。
- 卓越的光热转换效率:该纳米系统在激光照射下表现出高达48.49%的光热转换效率。这意味着几乎一半的光能都被转化为热能。这种局部高温可以有效地“烧死”癌细胞,同时对周围正常组织的影响降到最低。
通过光动力和光热治疗的协同作用,DB-QX-asy-4F纳米系统能够更全面、更彻底地杀灭癌细胞,避免单一治疗可能导致的“漏网之鱼”和耐药性。

图2:DB-QX-asy-4F NPs产生ROS和热量的能力。 (a) ESR光谱显示DB-QX-asy-4F NPs在635 nm激光照射10分钟下产生的单线态氧、羟基自由基和超氧阴离子。(b-e) 使用DCFH-DA、ABDA、DHR123和HPF探针检测到的ROS水平。(f) DB-QX-asy-4F NPs(20 μM)在不同功率强度的连续635 nm激光照射10分钟下的光稳定性。(g) DB-QX-asy-4F NPs(20 μM)在635 nm照射(0.3 W·cm⁻²)下的光热转换效率。(h) DB-QX-asy-4F NPs在连续635 nm照射(0.3 W·cm⁻²)10分钟下的光热稳定性(n=3, **p<0.001)及对应的红外热成像图。(i) DB-QX-asy-4F NPs在635 nm照射(0.3 W·cm⁻²)下经历五次加热–冷却循环的热稳定性。
揭秘癌症细胞的“自杀”按钮:铁死亡与PANoptosis
这项研究最引人注目的突破在于,它不仅仅通过物理手段(光动力和光热)杀伤癌细胞,更重要的是,它能战略性地“启动”癌细胞内部的多种程序性死亡通路,让癌细胞“自杀”。这些特殊的死亡方式,就是铁死亡和PANoptosis。
什么是铁死亡?让癌细胞“生锈”而亡
铁死亡(Ferroptosis)是近年来发现的一种独特的程序性细胞死亡形式,它不同于传统的细胞凋亡。简而言之,铁死亡是细胞内铁离子代谢失衡导致脂质过氧化物积累,最终引起细胞死亡的过程。你可以把它想象成:癌细胞因为内部“铁锈”过多而“生锈”死亡。
- 核心机制:当细胞内铁离子过多时,会导致一系列反应,产生大量的脂质过氧化物。这些氧化物会攻击细胞膜,使其失去完整性,最终细胞破裂死亡。
- 关键调控蛋白:细胞内有一些蛋白可以抑制铁死亡的发生,比如谷胱甘肽过氧化物酶4(GPX4)和FSP1。而另一些蛋白则会促进铁死亡,如脂氧合酶15(ALOX15)。这项研究发现,DB-QX-asy-4F系统能够抑制铁死亡的“刹车”蛋白(GPX4、FSP1),同时提高“加速器”蛋白(ALOX15)的表达,从而有效地“按下”癌细胞的铁死亡开关。
激活铁死亡对于传统治疗耐药的癌细胞尤其有效,因为它是一种独特的死亡模式,癌细胞很难对其产生抗性。
什么是PANoptosis?一个“大集合”的细胞死亡方式
PANoptosis是一个相对较新的概念,它不是单一的细胞死亡方式,而是一个综合性的程序性细胞死亡形式,涵盖了细胞凋亡、坏死性凋亡和细胞焦亡这三种重要的细胞死亡通路。想象一下,如果癌细胞有三扇“自杀”门,PANoptosis就是同时打开这三扇门,让癌细胞无处可逃。
- 细胞凋亡(Apoptosis):这是最经典的程序性细胞死亡,可以看作是细胞的“有秩序自杀”。细胞会内缩、形成凋亡小体,最终被吞噬细胞清除,不会引起炎症反应。关键蛋白包括Bax(促进凋亡)和Bcl-2(抑制凋亡),以及Caspase-3(执行凋亡的关键酶)。
- 坏死性凋亡(Necroptosis):这是一种兼具凋亡和坏死特征的程序性细胞死亡,通常在凋亡通路受阻时启动。它会引起强烈的炎症反应。关键蛋白包括RIPK3和MLKL。
- 细胞焦亡(Pyroptosis):这是一种高度炎症性的程序性细胞死亡,通常由感染或细胞损伤引起。细胞会肿胀、破裂,释放炎症因子,引发强烈的免疫反应。核心执行蛋白是GSDMD-N。
DB-QX-asy-4F系统之所以被称为“全能型”,就是因为它能够协同激活PANoptosis与铁死亡这多重细胞死亡通路。研究发现,该系统能同步上调凋亡相关蛋白(如Bax、Caspase-3)、坏死性凋亡标志物(RIPK3、MLKL)和焦亡执行蛋白(GSDMD-N)的表达,同时下调抗凋亡蛋白Bcl-2。这种多重死亡通路的激活策略,大大增加了癌细胞的杀伤效率,并可能有效避免癌细胞针对单一死亡通路的抵抗,从而克服肿瘤耐药性,实现更高效的癌症治疗。

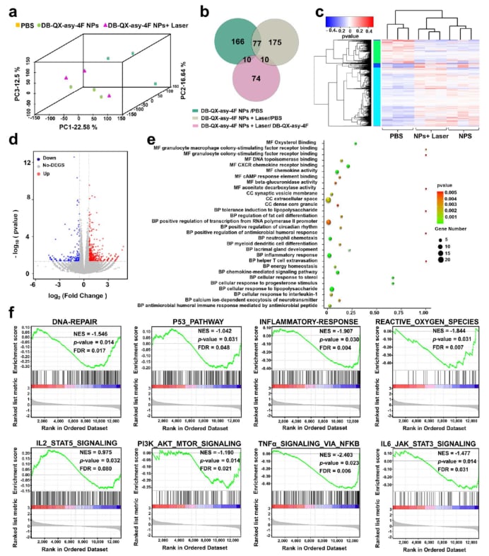
图4:RNA测序分析结果。 (a) 主成分分析图。(b) 差异基因维恩图。(c) 差异基因聚类热图。(d) 差异基因火山图(红色:上调;蓝色:下调)。(e) GO富集散点图。(f) 对经DB-QX-asy-4F NPs + Laser处理的乳腺癌细胞转录组数据的GSEA富集分析。

图5:DB-QX-asy-4F NPs + Laser处理对乳腺癌细胞的杀伤机制。 (a) 分子机制示意图。(b-e) 铁死亡(b)、焦亡(c)、凋亡(d)和坏死性凋亡(e)相关基因表达变化的q-PCR分析。(f-i) 铁死亡(f)、焦亡(g)、凋亡(h)和坏死性凋亡(i)相关蛋白表达的Western blot分析。
实验数据解读:科学证据如何支持这一突破?
这项研究的结论并非空穴来风,而是建立在严谨的体外细胞实验和体内动物实验数据之上。以下是对关键实验结果的解读:
体外细胞实验:癌细胞的“致命一击”
研究人员首先在实验室中对三阴性乳腺癌细胞(MDA-MB-231细胞)进行了体外实验。结果显示:
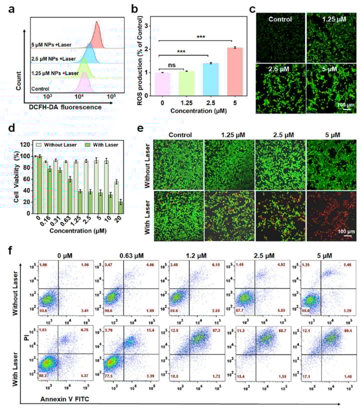
- 低毒性与高效杀伤:在没有激光照射的情况下,DB-QX-asy-4F纳米颗粒对癌细胞的毒性非常低,这表明其具有良好的生物安全性。但一旦在激光激活下,它能有效进入癌细胞,并导致细胞内活性氧(ROS)水平显著升高。
- 剂量依赖性杀伤:随着纳米颗粒浓度的增加和激光能量的提升,癌细胞的死亡率也随之升高,证实了其强大的协同光动力和光热效应。
- 活死染色与流式细胞术:这些技术清晰地显示,经过处理的癌细胞出现了凋亡和坏死(死亡)的迹象,进一步证实了其诱导细胞死亡的能力。

图3:DB-QX-asy-4F NPs的体外细胞毒性。 (a) 流式细胞术检测的MDA-MB-231细胞内ROS水平及(b)定量分析结果(n=3, ***p<0001)。(c) 激光扫描共聚焦显微镜检测的MDA-MB-231细胞内ROS水平(比例尺:100 μm)。(d) 不同浓度DB-QX-asy-4F NPs在有/无635 nm激光照射10分钟(0.3 W·cm⁻²)下与MDA-MB-231细胞孵育后的细胞活力(n=3, ***p<0.001)。(e) 使用Calcein-AM/PI对经DB-QX-asy-4F NPs处理的MDA-MB-231细胞进行活/死细胞染色(比例尺:100 μm)。(f) 通过流式细胞术评估的细胞凋亡诱导。
分子机制验证:深入细胞内部的探索
为了更深入地理解这个系统是如何杀死癌细胞的,研究团队进行了更复杂的分子生物学分析:
- RNA测序分析:这项技术可以检测细胞内所有基因的表达变化。结果表明,经过纳米颗粒加激光处理的癌细胞,其基因表达谱发生了显著改变。许多与氧化应激反应(细胞损伤的一种表现)、炎症反应、凋亡(细胞自杀)和免疫应答相关的基因都发生了显著变化。这有力地支持了该系统能够引发一系列复杂的细胞反应。
- 超微结构观察:通过高倍透射电镜观察癌细胞,科学家们看到了细胞同时出现凋亡、铁死亡和焦亡的典型超微结构变化。这意味着癌细胞确实以多种方式走向死亡。
- 基因与蛋白水平分析:进一步的检测证实了,治疗后癌细胞内促进凋亡的蛋白(如Bax、Caspase-3)、坏死性凋亡的标志物(RIPK3、MLKL)、焦亡的关键蛋白(GSDMD-N)以及促进铁死亡的关键蛋白ALOX15都显著上调。同时,抑制凋亡的蛋白Bcl-2和抑制铁死亡的蛋白GPX4、FSP1则显著下调。这些分子层面的证据,清晰地描绘了DB-QX-asy-4F系统通过协同激活PANoptosis与铁死亡通路来杀伤癌细胞的独特机制。
活体动物实验:走向临床转化的希望
最终,这项研究在荷瘤小鼠模型中进行了活体实验,以评估其在真实生物体内的效果和安全性。结果令人鼓舞:
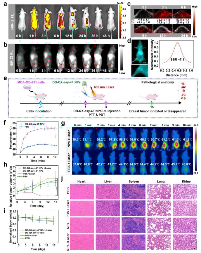
- 高对比度多模态成像:DB-QX-asy-4F纳米颗粒实现了高对比度的近红外二区荧光成像、光声成像及全身血管成像。这意味着该系统能够精准地在活体小鼠体内定位肿瘤,为后续的精准治疗提供了可靠的“导航图”。
- 高效肿瘤抑制:在接受治疗的肿瘤小鼠中,肿瘤部位温度显著升高(证明了光热效应),肿瘤生长被有效抑制。与未治疗组相比,治疗组的肿瘤体积明显减小。
- 良好的生物安全性:在整个治疗过程中,小鼠的体重保持稳定,对其主要器官进行病理学检查也未发现明显的损伤。这初步证明了DB-QX-asy-4F纳米系统具有良好的生物安全性,是未来临床应用的重要前提。
这些活体实验结果共同展现了DB-QX-asy-4F光诊疗系统强大的抗肿瘤功效和巨大的临床转化潜力。

图6:体内成像和光疗。 (a) 近红外一区荧光成像。(b) 近红外二区荧光成像。(c) 光声信号的时间演变。(d) 全身血管成像。(e) 体内光疗示意图(剂量为1.8 mg/kg体重)。(f) 注射PBS和DB-QX-asy-4F NPs后,在635 nm激光照射(0.3 W·cm⁻²)下肿瘤的温度变化及(g)不同时间点的红外热成像图(n=3, ***p<0.001)。(h) 不同治疗组的肿瘤体积变化(n=6)。
MedFind为您解读:这项研究对癌症患者意味着什么?
这项由宁夏大学和香港科技大学团队合作完成的“全能型”光诊疗系统研究,无疑为癌症治疗领域带来了令人激动的突破。那么,这项研究对于广大的癌症患者和家属来说,究竟意味着什么呢?
点燃三阴性乳腺癌治疗的新希望
对于三阴性乳腺癌患者而言,治疗选择有限一直是巨大的挑战。这项研究首次在非富勒烯受体光诊疗体系中揭示了铁死亡与PANoptosis的协同作用机制,为克服肿瘤对单一通路死亡的抵抗提供了新范式。这意味着,未来可能有一种全新的、多角度攻击癌细胞的治疗方式,能够更有效地消灭这些顽固的肿瘤细胞,从而改善患者的预后和生活质量。
精准打击,副作用更小
光诊疗技术的核心优势在于其精准性。通过纳米颗粒的靶向性,以及特定波长激光的激活,治疗可以精确作用于肿瘤细胞,最大限度地减少对健康组织的损伤。这意味着,与传统的放化疗相比,未来的光诊疗技术有望显著降低治疗副作用,让患者在治疗过程中拥有更好的体验。
克服耐药性,开启联合治疗新篇章
癌细胞的耐药性是癌症治疗的“头号敌人”。DB-QX-asy-4F系统通过同时激活多种细胞死亡通路,大大降低了癌细胞产生耐药性的几率。此外,这项研究还为未来的联合治疗方案提供了新的思路,例如将光诊疗技术与免疫疗法或其他靶向药物相结合,有望实现“1+1>2”的治疗效果,进一步提高癌症治愈率。
MedFind致力于分享前沿信息
尽管这项研究目前仍处于临床前阶段(即在实验室和动物模型中进行,尚未进入人体临床试验),但它所展现出的巨大潜力,无疑为癌症患者带来了新的希望和期待。MedFind作为癌症患者家属发起的信息共享平台,始终致力于追踪全球最新的抗癌资讯和药物信息。我们会密切关注这类前沿技术的临床转化进展,一旦有相关临床试验启动或药物上市,MedFind将第一时间为您提供详细的解读和信息。
我们深知患者及家属在抗癌路上的不易。通过分享这类最新的科研成果,我们希望能够帮助大家更好地了解医学的进步,为自己或家人的治疗决策提供更多参考。MedFind不仅提供抗癌资讯,更希望能成为您获取全球优质药品、进行AI辅助问诊的可靠伙伴,陪伴您共同抗击病魔。
结语:科技之光,点燃生命希望
宁夏大学和香港科技大学团队的这项创新研究,不仅成功开发了一个集深度成像、高效光热转换、多模式细胞死亡诱导于一体的“全能型”诊疗平台,更首次在非富勒烯受体光诊疗体系中揭示了铁死亡与PANoptosis的协同作用机制,为克服肿瘤单通路死亡抵抗提供了全新的治疗范式。这项工作为设计下一代智能光诊疗药物建立了重要的概念框架,我们期待通过材料结构的进一步优化、表面靶向修饰的改进,以及与免疫疗法等其他先进治疗手段的联合应用,能够推动此类策略早日从实验室走向临床,真正造福广大癌症患者。
在抗击癌症的道路上,科技的进步是永恒的希望。MedFind将持续关注全球最前沿的癌症研究与治疗进展,并将这些复杂的科学成果转化为通俗易懂的信息,传递给最需要的您。我们相信,通过信息的共享与交流,能够帮助每一位患者和家庭,更好地面对挑战,勇敢前行。如果您想了解更多抗癌资讯,或需要国际优质药物的获取渠道,请持续关注MedFind,我们随时准备为您提供专业、温暖的帮助。
