癌症,特别是晚期实体肿瘤,对无数患者和家庭来说是一场漫长而艰辛的战役。尽管现代医学不断进步,新药层出不穷,但许多抗癌药物在体内面临着一个巨大的“拦路虎”——实体肿瘤那如同铜墙铁壁般的复杂屏障。这些屏障包括致密的细胞外基质、异常高压的间质液,以及癌细胞本身的狡猾防御机制,它们共同构成了药物难以逾越的“肿瘤堡垒”,导致药物无法有效渗透到肿瘤深部,难以杀死核心区域的癌细胞,治疗效果大打折扣。
传统上,科学家们尝试利用纳米药物来解决这个问题。纳米药物通常是一些微小的药物载体,可以将抗癌药物包裹起来,实现更精准的靶向递送,减少对健康组织的伤害。然而,即使是纳米药物,在面对实体肿瘤的“层层护甲”时,也常常力不从心,无法深入到肿瘤的每一个角落。许多纳米药物仅仅停留在肿瘤的表层,无法发挥应有的抗癌效力,这使得如何让药物“深海潜水”,真正抵达并消灭肿瘤深处的癌细胞,成为全球癌症治疗领域亟待攻克的重大难题。
攻克“肿瘤堡垒”:传统纳米药物为何难以深入敌阵?
要理解为什么深层肿瘤渗透如此困难,我们首先需要了解实体肿瘤的一些特性。实体肿瘤并非一个均匀的组织块,它内部结构复杂,充满着各种障碍:
- 致密的细胞外基质: 想象一下肿瘤内部像一张极其稠密的蜘蛛网,由胶原蛋白、弹性蛋白等物质构成。这张网堵塞了纳米药物前进的道路,让它们举步维艰。
- 高间质液压: 肿瘤内部的血管结构异常,导致液体不断从血管渗出,在肿瘤组织中积累,形成一个高压环境。这种压力像一股强大的阻力,阻止外部物质(包括纳米药物)向内渗透。
- 乏氧环境: 肿瘤生长迅速,但血管生成却往往跟不上,导致肿瘤中心区域氧气和营养供应不足,形成乏氧区。乏氧环境下的癌细胞往往更具侵袭性,对传统治疗抵抗性更强。如果药物无法到达这些区域,就难以彻底清除肿瘤。
- 肿瘤异质性: 同一个肿瘤内,癌细胞也可能表现出不同的特性,有些对药物敏感,有些则有抵抗力。这使得“一刀切”的治疗难以奏效。
为了克服这些挑战,科学家们曾尝试利用肿瘤微环境(如pH值、酶活性)来触发纳米药物的“变身”——比如电荷反转,让它们从带负电变为带正电,以促进细胞摄取。然而,这些策略常常因为肿瘤内部环境的复杂多变、响应速度慢以及选择性不高等问题,难以实现高效、均匀的深层穿透。另一些光响应策略虽然速度快,但光在组织内的穿透深度有限,不适合治疗深部肿瘤。
如何在保证稳定性的前提下,让纳米药物能够快速、可控地深入肿瘤内部,并且这种渗透能力不依赖于肿瘤的表层特性,而是能持续向深处传递,这正是当前纳米肿瘤治疗领域最核心的挑战之一。

“超声遥控”新策略:如何让纳米颗粒“变身”突破肿瘤屏障?
面对这一困境,中国科学院长春应用化学研究所的陈学思院士和汤朝晖研究员团队提出了一种突破性的创新解决方案。他们如同为纳米药物配备了一个“遥控器”,利用具有深层穿透能力的超声波作为“遥控开关”,精确地、实时地在肿瘤部位触发纳米颗粒的快速电荷反转,从而大幅提升了药物在实体瘤中的渗透深度和治疗效果。
核心技术揭秘:超声响应化学单元Cou-linker
这项研究的核心在于一种全新的“超声响应化学单元”——香豆素衍生的氨基甲酸酯(Cou-linker)。这个巧妙设计的分子结构,在没有超声波时是稳定的,确保了纳米药物在血液循环中不会过早发生变化。但一旦接受到治疗级强度的超声波照射,这个Cou-linker就会像收到指令一样,发生高效的裂解,释放出被“伪装”起来的乙二胺,从而暴露出带有正电荷的氨基。通过核磁共振、质谱等多种高科技手段,研究人员精确证实了这一化学反应的发生。

示意图1:超声触发电荷反转纳米粒子通过高尔基体依赖性迭代转胞吞作用实现深层肿瘤渗透的工作机制示意图。

图1:Cou-linker的超声响应表征。(a)Cou-linker分子在低强度超声照射下的结构响应示意图。(b)超声照射前后Cou-linker在D₂O中的¹H NMR谱图。(c)超声照射后Cou-linker的ESI-MS谱图。(d)超声照射后Cou-linker的气相色谱图。(e)超声化学断裂机制的反应路径。(f)通过DFT计算得到的反应吉布斯自由能变化。
纳米药物的“变身”之旅:从负电到正电
基于这个精密的化学机制,研究团队以聚谷氨酸为骨架,成功构建了负载着强效抗癌药物SN38的超声触发电荷反转纳米颗粒(Cou/SN38 NPs)。
想象一下,在静脉注射进入人体后,这些纳米颗粒表面带负电。这种“负电荷”特性非常重要,它能确保纳米颗粒在血液循环中保持稳定,避免与血液中的蛋白质或其他物质结合,减少被免疫系统识别和清除的风险,从而有更长的循环时间,有更多机会到达肿瘤部位。
当这些纳米颗粒抵达肿瘤区域后,医生可以通过外部设备对肿瘤部位进行局部超声照射。超声波就像一个精准的“遥控指令”,瞬间激活Cou-linker裂解。随着带正电的氨基被释放出来,纳米颗粒的表面电荷会像魔术般,从稳定的负电迅速转变为正电。实验数据显示,在模拟肿瘤微环境的弱酸性条件下(pH 6.8),这个“变身”过程仅需短短数分钟即可完成。更令人惊喜的是,这种电荷反转的速度还具有pH依赖性,在更酸性的环境中反转得更快,这赋予了纳米颗粒一种天然的肿瘤靶向选择性,因为它在肿瘤这种独特的酸性环境中能更高效地激活。

图2:Cou/SN38 NPs的超声触发电荷反转性质。(a)Cou/SN38 NPs在超声照射下的结构响应示意图。(b)Cou/SN38 NPs超声响应电荷反转示意图。(c)Cou/SN38 NPs的Zeta电位稳定性。(d)不同pH条件下Cou/SN38 NPs的超声触发电荷变化。(e)不同浓度下Cou/SN38 NPs在pH 6.8时的超声触发电荷反转情况。
纳米颗粒的“乾坤大挪移”:高尔基体迭代转胞吞机制深度解析
电荷的逆转绝不仅仅是纳米颗粒表面性质的简单改变,它更像是一把钥匙,打开了细胞内一系列“程序重编程”的大门,引发了前所未有的细胞行为转变。这是该研究中最具创新性和深远意义的发现,也是实现深层肿瘤渗透的关键。
“路由”重定向:从溶酶体到高尔基体
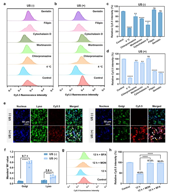
细胞摄取纳米颗粒的方式有很多种,就像进入一个建筑有不同的门。研究发现,在超声触发电荷反转之前,带负电的纳米颗粒主要通过“巨胞饮”这种方式进入细胞,并且最终大部分会被运送到溶酶体——细胞的“垃圾处理站”,在那里被降解,药物效力大打折扣。
然而,一旦超声触发纳米颗粒带上了正电,一切都改变了。这些带正电的纳米颗粒变得“聪明”起来,它们的内吞途径从巨胞饮转变为“小窝蛋白介导的内吞”,就像换了一条更高效、更隐蔽的入口。更重要的是,细胞内部的运输轨迹发生了根本性的转变:这些带正电的纳米颗粒不再是直接被送往溶酶体,而是被“路由”到了另一个更重要的细胞器——高尔基体。
高尔基体是细胞内的“包装和分拣中心”,负责对蛋白质和脂质进行加工、分类和包装,然后将它们运送到细胞内外需要的地方。将纳米颗粒送往高尔基体,意味着它们可以避开溶酶体的降解,并利用高尔基体的“快递系统”进行更远的运输。
“接力传递”:高尔基体依赖性迭代转胞吞
这种向高尔基体的“路由”选择,成功激活了一种被称为“高尔基体依赖性的迭代转胞吞”的独特过程。这个过程听起来复杂,但我们可以把它理解为一个高效的“药物接力传递”系统:
- 转胞吞 (Transcytosis): 细胞并不只是将物质吸收进来,它们也可以将物质穿过自身,从一侧运到另一侧,再排出细胞。这就是转胞吞。在肿瘤内部,癌细胞之间紧密相连,形成致密的结构。如果药物能穿过一个癌细胞,再被下一个癌细胞吸收,就能实现深度渗透。
- 高尔基体依赖性: 纳米颗粒进入高尔基体后,被高尔基体“包装”成小囊泡。这些囊泡并非被送去降解,而是被细胞看作是需要对外运输的物质。
- 迭代 (Iterative): 这意味着“接力传递”并非一次性的。纳米颗粒被一个癌细胞高效内化后,经高尔基体处理,再次排出细胞。神奇的是,这些被排出的纳米颗粒依然保留了活性,可以被紧邻的下一个癌细胞再次高效摄取。这个过程可以不断重复,就像运动员在跑道上进行“接力跑”,一棒接一棒,将药物分子源源不断地传递到肿瘤深处。
通过一系列精密的抑制剂实验和动态的“内吞-外排”循环实验,研究人员证实了这一机制。这种独特的“接力传递”方式,彻底解决了纳米药物在肿瘤内部渗透深度有限的难题,使得抗癌药物能够像“特种兵”一样,层层深入,最终在肿瘤组织中实现深度渗透和均匀分布,不再只停留在表面,而是能直达核心。

图3. 内吞途径、跨细胞转运途径及亚细胞定位。 (a) 在超声或非超声条件下,经Cy5.5标记的Cou/SN38 NPs (红色)处理的4T1细胞的代表性共聚焦激光扫描显微镜图像。细胞核用Hoechst 33342染色(蓝色)。比例尺:100 μm。 (b) 图3a中荧光图像平均荧光强度的定量结果。单因素方差分析,n = 3,均值 ± 标准差 (p < 0.05,**p < 0.001,p < 0.0001)。 (c, d) 流式细胞术对细胞内荧光强度的定量分析。单因素方差分析,n = 3,均值 ± 标准差 (p < 0.0001)。 (e) Cou/SN38 NPs跨细胞转运实验方案示意图 (使用Figdraw绘制)。 (f) 培养皿1-3的代表性荧光图像。比例尺:100 μm。 (g) 图3f中荧光图像平均荧光强度的定量结果。单因素方差分析,n = 3,均值 ± 标准差 (****p < 0.0001)。

图4:内吞途径、转胞吞途径和外排途径。(a, b)使用内吞抑制剂通过流式细胞术分析内吞途径。(c, d)通过流式细胞术定量分析细胞内荧光强度。(e)使用细胞器特异性探针进行细胞内运输分析。(f)共定位系数量化分析。(g, h)使用外排抑制剂通过流式细胞术分析外排途径。
数据见证奇迹:体外与体内实验揭示的惊人疗效与安全性
理论的突破最终要通过实验数据来验证。研究团队在多个层面验证了超声“智控”纳米药物的卓越性能。
体外实验:3D肿瘤球状模型的深度渗透与杀伤力提升
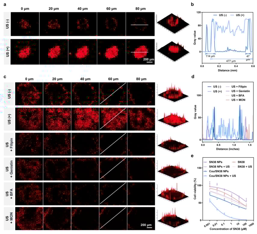
为了更好地模拟体内实体肿瘤的真实结构和环境,科学家们常常使用“三维肿瘤球状模型”(3D tumor spheroid)。这是一种由癌细胞在体外培养形成的微小肿瘤团块,它能比单层细胞培养更真实地反映药物渗透和作用的复杂性。
在这个模型中,超声“智控”纳米药物的优越性得到了直观且震撼的体现:
- 渗透深度大幅提升: 仅仅依靠普通纳米颗粒(未受超声照射的带负电纳米颗粒),药物只能聚集在肿瘤球体的表层,如同在城堡外围徘徊,难以进入内部。它们的平均穿透深度仅为161微米。然而,一旦通过超声触发,纳米颗粒带上了正电,它们就如同获得了“通行证”,能够深度浸润至球体核心,穿透深度从161微米飙升至惊人的477微米。这意味着药物能够触及到肿瘤内部更深层的癌细胞,不留死角。
- 杀伤肿瘤细胞效力暴增: 渗透深度的增加直接带来了杀伤力的巨大飞跃。研究通过IC50(半数抑制浓度,衡量药物杀死一半细胞所需的浓度,IC50越小说明药物越有效)发现,超声触发后的纳米颗粒,其杀伤肿瘤细胞的效力提升了惊人的341倍!这不仅仅是一个数字,它意味着相同的药物剂量,现在可以杀死多得多的癌细胞,或者用极少的药物剂量就能达到过去难以企及的治疗效果。这充分证明了深层穿透对于彻底消灭实体瘤细胞团块的决定性作用。

图5:4T1肿瘤球模型的体外肿瘤渗透和细胞毒性。(a)经超声处理与未处理Cou/SN38 NPs的4T1肿瘤球荧光断层扫描及表面成像图。(b)沿图a中白线的荧光强度分布。(c)不同内吞和外排抑制剂对Cou/SN38 NPs + US在4T1肿瘤球中渗透的影响。(d)沿图c中白线的荧光强度分布。(e)通过MTT法测定的4T1肿瘤球存活率。
体内实验:乳腺癌小鼠模型的显著疗效与良好安全性
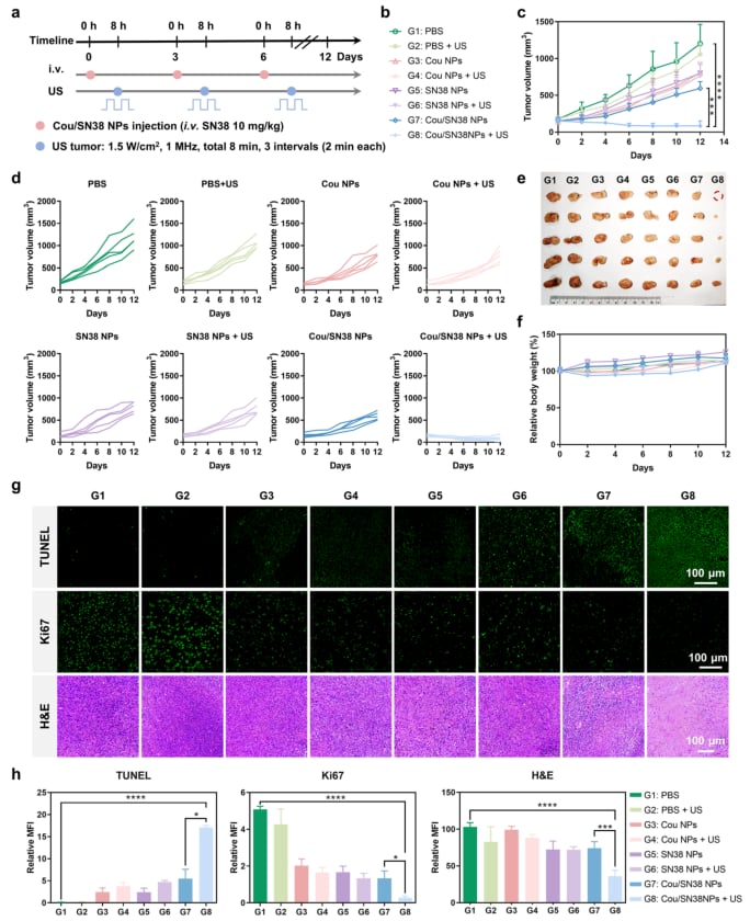
体外实验的成功为后续的动物实验奠定了坚实基础。研究团队在4T1乳腺癌模型小鼠中进行了体内治疗效果与安全性的验证。4T1乳腺癌是一种侵袭性较强的鼠源性肿瘤模型,常用于抗肿瘤药物的临床前研究。
实验方案如下:小鼠静脉注射Cou/SN38 NPs,然后对肿瘤部位进行局部超声照射。结果显示:
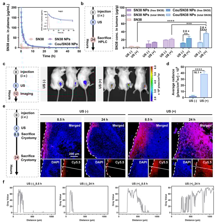
- 肿瘤内药物蓄积与深度渗透增加: 局部超声照射后,肿瘤内部的药物浓度显著增加,并且药物能够更深入地渗透到肿瘤瘤体内部,这与体外实验的结果高度一致。药物在肿瘤内部的均匀分布,为后续的肿瘤杀伤提供了物质基础。
- 惊人的肿瘤生长抑制率: 治疗结果令人振奋!“纳米颗粒+超声”组合疗法组的小鼠,肿瘤生长受到了高达93%的显著抑制。这几乎意味着肿瘤生长被完全扼杀。更令人欣喜的是,部分小鼠的肿瘤甚至实现了完全消融,肉眼可见的肿瘤消失不见。这在临床前研究中是极为罕见的优异结果,预示着该策略在临床上可能带来“治愈”的希望。
- 促进癌细胞凋亡,抑制癌细胞增殖: 通过对肿瘤组织进行病理学分析(TUNEL、Ki67、H&E染色),研究人员发现,治疗组肿瘤细胞的凋亡(癌细胞“自杀”)显著增加,而癌细胞的增殖(生长分裂)则明显减少。这表明该组合疗法不仅能有效杀伤现有癌细胞,还能阻止新癌细胞的生成,从根本上遏制肿瘤的恶性发展。
- 良好的生物安全性: 对于任何潜在的抗癌疗法,安全性是患者和医生最关心的问题。这项研究令人欣慰地发现,所有治疗组的小鼠在治疗过程中,体重均未出现明显的下降,这通常是评估药物全身毒性的一个重要指标。同时,对肝脏、肾脏等主要器官进行毒性损伤评估后,也未检测到任何明显的毒性损伤。这有力地证明了这种超声“智控”纳米药物策略具有良好的生物安全性,为未来的临床转化奠定了坚实的基础。

图6:药代动力学、生物分布和体内肿瘤渗透。(a)SN38、SN38 NPs和Cou/SN38 NPs的药代动力学曲线。(b)肿瘤内SN38浓度的定量HPLC分析。(c)超声处理后4小时4T1荷瘤小鼠的体内荧光图像。(d)肿瘤荧光强度的定量分析。(e)注射后8.5小时和24小时冷冻肿瘤切片的CLSM图像。(f)沿图e中白线的荧光强度分布。

图7:4T1肿瘤模型的体内抗肿瘤功效。(a)皮下肿瘤模型的治疗方案。(b)治疗分组。(c)不同治疗组的肿瘤体积曲线。(d)各组的详细肿瘤抑制曲线。(e)实验终点时肿瘤的照片。(f)不同治疗组4T1荷瘤小鼠的体重变化。(g)肿瘤切片的TUNEL、Ki67和H&E分析。(h)定量分析结果。
未来已来:超声“智控”纳米药物,点亮癌症治疗新希望
这项由陈学思院士、汤朝晖研究员团队发表在国际顶尖学术期刊ACS Nano上的研究成果,无疑为癌症治疗领域带来了一束耀眼的光芒。它成功地将一种新发现的超声响应化学反应创新性地应用于纳米药物的设计,实现了对药物电荷反转的精确时空控制。这意味着,医生可以像“遥控”一样,在需要时、在需要的地方,精准地激活药物,让它们在肿瘤内部发挥最大效力。
相较于以往的纳米药物递送策略,这项新技术具有多方面的显著优势:
- 响应速度更快: 几分钟内即可完成电荷反转,确保药物能迅速响应治疗指令。
- 组织穿透能力更强: 通过高尔基体依赖性迭代转胞吞机制,实现了药物在肿瘤内部的深度“接力传递”,突破了传统纳米药物难以逾越的渗透屏障。
- 高度选择性与可控性: 外部超声波作为触发器,可以精确聚焦在肿瘤部位,最大限度地减少对健康组织的伤害,提升治疗的靶向性和安全性。同时,超声的深层穿透能力也使其适用于治疗体内深部肿瘤。
- 临床转化潜力巨大: 这种策略不仅为克服纳米药物的肿瘤渗透屏障提供了全新的思路和有效工具,也展示了超声响应化学生物学在精准药物递送领域的广阔应用前景。未来,它有望与其他治疗手段(如化疗、放疗、免疫疗法)相结合,形成更加强大的联合治疗方案,为肿瘤患者带来更高效、更安全的治疗选择。
可以预见,随着这项技术的不断深入研究和发展,下一代智能纳米药物的临床转化将不再遥远。它有望改变现有癌症治疗的格局,让那些曾经被认为是“无法触及”的深层肿瘤,也能够得到精准有效的治疗,从而为无数正在与癌症抗争的患者点亮生命的希望。
MedFind与您同行:共同迎接精准抗癌新时代
面对癌症治疗的不断进步,每一个新发现都承载着患者和家属的无限期待。MedFind深知您对最新、最有效治疗方案的渴望。我们致力于搭建一个值得信赖的桥梁,让您能够第一时间了解全球前沿的抗癌资讯、最新的药物信息和突破性的研究进展。
虽然这项超声“智控”纳米药物技术目前仍处于临床前研究阶段,但它的成功预示着未来精准抗癌的巨大潜力。MedFind将持续关注此类颠覆性创新,并及时为您更新相关信息。
在等待这些前沿技术走向临床的过程中,MedFind可以为您提供以下支持:
- 抗癌药品代购与国际直邮: 对于国内尚未上市,但在国外已获批、对您的病情可能有帮助的创新抗癌药物,MedFind可以为您提供合法、便捷、安全的海外购药渠道,确保您能及时获得所需的治疗。
- AI辅助问诊: 面对复杂的病情和海量的医疗信息,我们的AI辅助问诊系统能够帮助您更好地理解诊断报告、治疗方案和药物选择,提供个性化的信息支持,让您不再感到迷茫。
- 抗癌资讯与诊疗指南: MedFind持续更新全球最新的抗癌资讯、权威诊疗指南和药物信息,帮助您全面了解疾病,做出明智的治疗决策。
癌症治疗是一场持久战,MedFind愿与您并肩作战。无论您是在寻找最新的治疗方案,还是需要海外购药的帮助,或是希望了解更多抗癌知识,我们都在这里,为您提供专业、温暖、坚定的支持。相信在科技的不断发展和像MedFind这样平台的助力下,我们终将迎来战胜癌症的明天。如果您对最新的抗癌疗法有任何疑问,或希望了解当前可及的先进治疗方案,欢迎随时联系MedFind,我们将竭诚为您服务!
