癌症,是摆在无数患者和家庭面前的巨大挑战。在各种治疗手段中,光动力治疗(PDT)因其微创、精准的优势,一度被寄予厚望。然而,一个棘手的问题始终困扰着临床医生和患者:肿瘤对PDT的耐药性。这意味着,即使最初有效,癌细胞也可能“学会”反击,让治疗效果大打折扣。但现在,一项来自四川大学的重磅研究,为我们带来了令人振奋的好消息!他们巧妙结合了智能纳米递送技术与前沿的PROTAC药物,成功找到了逆转PDT耐药的新策略,为乳腺癌和黑色素瘤等恶性肿瘤的治疗打开了新局面。MedFind致力于为癌症患者提供最新的抗癌资讯和药物信息,今天我们就来深度解析这项开创性的研究,看看它如何为癌症治疗带来新的曙光。
光动力治疗(PDT):一把双刃剑,优势与挑战并存
光动力治疗,简称PDT,是一种利用“光”和“药”来消灭肿瘤的治疗方法。它的基本原理是:先给患者注射一种特殊的“光敏剂”,这种光敏剂会优先在肿瘤细胞内积累。当特定波长的激光照射肿瘤区域时,光敏剂会被激活,产生大量的活性氧。这些活性氧就像无数把微型“手术刀”,能够精准地杀死肿瘤细胞,而对周围的正常组织损伤较小。这种治疗方式具有微创、选择性高、全身毒副作用低等显著优点,对很多浅表或早期肿瘤效果显著。
然而,PDT并非没有短板。最大的挑战之一就是肿瘤细胞会产生“耐药性”。这种耐药性是多方面的:
- 光敏剂积累不足: 药物无法有效富集在肿瘤内部,导致“火力”不够。
- 抗氧化防御: 肿瘤细胞会增强自身的防御系统,中和掉活性氧,降低杀伤力。
- DNA修复: 被活性氧损伤的肿瘤细胞,会迅速启动修复机制,“自我愈合”。
- 免疫抑制微环境: 肿瘤周围的环境会变得对免疫细胞不友好,抑制身体自身的抗癌能力。
这些机制共同作用,使得PDT的疗效大打折扣,甚至最终失败。如何克服这种耐药性,成为科学家们亟待解决的关键难题。
PROTAC技术:癌症治疗的“精准清除工”
要理解这项新策略的精妙之处,我们首先要了解一个前沿的药物技术——PROTAC。传统靶向药物,比如很多小分子抑制剂,是通过“锁住”致病蛋白的功能来发挥作用。而PROTAC(Proteolysis-targeting chimera,靶向蛋白降解嵌合体)则更进一步,它不只是抑制,而是要“清除”掉这些致病蛋白。简单来说,PROTAC就像一个“分子胶水”,一端抓住致病蛋白(如BRD4),另一端抓住细胞内负责“清理垃圾”的泛素-蛋白酶体系统。通过这个“搭桥”作用,PROTAC能够诱导细胞把致病蛋白打上“垃圾标签”,然后运到“垃圾回收站”进行降解和清除。
这种“精准清除”的策略有几个突出优势:
- 高效: 理论上,一个PROTAC分子可以反复利用,持续降解多个靶蛋白,因此药效更为显著。
- 克服耐药: 对于一些传统抑制剂容易产生耐药的蛋白,PROTAC通过完全清除蛋白,可能有效规避耐药机制。
- 扩展靶点: 它可以靶向那些传统药物难以作用的“不可成药”靶点。
在这项研究中,研究人员选择的PROTAC药物是ARV-825。它是一种靶向BRD4蛋白的降解剂。BRD4在多种癌症中都扮演着“助推器”的角色,促进癌细胞生长、增殖和耐药。通过降解BRD4,ARV-825有望从根源上打击癌细胞的嚣张气焰。
智能纳米递送系统:让“清除工”与“光武器”精准抵达肿瘤深处
光敏剂和PROTAC药物(如**ARV-825**)往往都有一个共性问题:它们的疏水性很强,在血液中难以稳定运输,而且全身分布差,很难精准富集在肿瘤部位。如果药物不能有效抵达病灶,再好的药也无济于事。
为了解决这个难题,四川大学的科学家们开发了一种“肿瘤微环境响应型程序化纳米递送系统”(简称为ARV/Ce6@RDP)。您可以把它想象成一个装备精良的“智能快递小哥”,它知道如何精准地将光敏剂(光动力治疗的“光武器”)和PROTAC药物(**ARV-825**,“精准清除工”)送达到肿瘤细胞内部。
这个“智能快递小哥”有以下几个“超能力”:
- 主动靶向: 纳米系统表面修饰有特殊的“识别标签”,能够主动识别并结合癌细胞,确保大部分药物不会“迷路”。
- pH触发电荷反转: 肿瘤内部的环境往往比正常组织更酸(pH值更低)。当纳米系统进入这种微酸环境时,它的表面电荷会发生逆转,从负电荷变为正电荷。正电荷更容易被带有负电荷的癌细胞膜所吸引和吞噬,大大提高了药物进入癌细胞的效率。
- 谷胱甘肽响应释放: 肿瘤细胞内的谷胱甘肽(GSH)浓度远高于正常细胞。这个纳米系统就像一个“密码锁”,只有在遇到高浓度谷胱甘肽时,它才会“解锁”并释放出内部包裹的药物。这确保了药物只在癌细胞内部高效释放,进一步减少对正常组织的损伤。
通过整合这些智能策略,ARV/Ce6@RDP纳米递送系统成功解决了疏水性药物的靶向递送难题,让光敏剂**光敏剂Ce6**与表观遗传蛋白降解剂**ARV-825**能够精准共递送,为后续的联合治疗奠定了基础。
四川大学的突破:ARV/Ce6@RDP纳米平台如何逆转耐药
这项发表在《Signal Transduction and Targeted Therapy》上的研究,通过一系列严谨的实验,详细揭示了ARV/Ce6@RDP纳米系统如何发挥作用,以及其强大的抗肿瘤潜力。
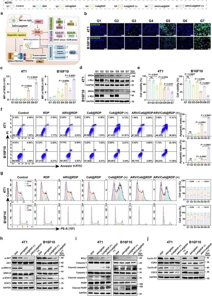
1. 纳米递送系统的“身份证”与“性能测试”(图1)
研究人员首先对这个纳米系统进行了全面的“体检”,包括计算机模拟、动态光散射、电子显微镜和紫外可见光谱等技术。结果证实,纳米系统能够稳定包载**ARV-825**和**光敏剂Ce6**,并且在弱酸性环境下(模拟肿瘤微环境)确实能实现电荷反转,在还原性物质(模拟肿瘤内高谷胱甘肽环境)作用下也能按预期释放药物。更重要的是,溶血实验证明它具有良好的血液相容性,即在血液中安全稳定;激光照射实验也证实其能有效产生活性氧,为PDT疗效提供保障。

图1 ARV/Ce6@RDP的特征描述
2. 精准靶向:药物不再“迷路”,直达病灶(图2)
在确认了纳米系统的基本特性后,研究人员进一步验证了它的精准靶向能力。实验结果显示,经过靶向肽修饰的纳米载体,能显著增强肿瘤细胞对药物的摄取效率。在弱酸性条件下,电荷反转的特性进一步促进了药物进入细胞内部。小动物活体成像实验更是直观地证明,该递送系统在乳腺癌和黑色素瘤模型中,能够优异地富集在肿瘤部位,效果远超非靶向的对照组。这意味着药物能够大部分集中在肿瘤,减少了对正常组织的“误伤”,提高了治疗的精准性和安全性。

图2 递送系统的细胞摄取与肿瘤富集能力
3. 强效杀癌:联合治疗效果“1+1>2”(图3)
接下来,研究团队在细胞层面评估了联合治疗的抗肿瘤效果。荧光探针检测证实,在光照后,细胞内产生了大量活性氧。免疫印迹分析显示,联合治疗能有效降解BRD4靶蛋白,并抑制其下游的致癌信号通路。细胞活力测定结果更是令人鼓舞:联合治疗方案的杀伤肿瘤细胞效果显著优于单独使用光动力治疗或**ARV-825**。流式细胞分析进一步揭示,这种联合治疗能够诱导肿瘤细胞凋亡,并使细胞周期停滞,从而有效抑制癌细胞的增殖。这些数据都强有力地证明了“精准清除工”和“光武器”强强联合的协同增效作用。

图3 体外抗肿瘤效应的系统性评价
4. 重塑免疫微环境:唤醒自身抗癌力(图4)
除了直接杀死癌细胞,这项研究还有一个亮点:它能够激活患者自身的免疫系统来抗击癌症。研究人员发现,联合治疗能够显著增强“免疫原性细胞死亡”的相关标志物,如钙网蛋白的膜暴露、高迁移率族蛋白的核释放以及三磷酸腺苷的分泌。这些都是癌细胞在死亡过程中发出的“吃我”和“找到我”信号,能够有效吸引并激活免疫细胞。随后,这些信号会促进树突状细胞的成熟和抗原呈递能力,进而激活具有强大杀伤力的细胞毒性T细胞。同时,联合治疗还能下调免疫检查点蛋白(如PD-L1和CD47)的表达,减少免疫抑制性巨噬细胞的极化,并增强巨噬细胞的吞噬功能。这意味着,这项策略不仅直接杀癌,还能把肿瘤周围的“免疫抑制高墙”拆掉,把“冷肿瘤”变成“热肿瘤”,让身体自己的“免疫军队”更好地投入战斗。

图4 体外免疫激活
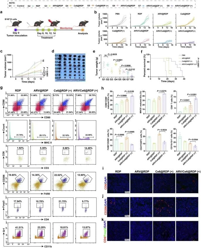
5. 体内疗效:乳腺癌与黑色素瘤模型的成功验证(图5和图6)
在细胞层面取得了喜人的结果后,研究团队在活体动物模型中进一步验证了联合治疗的效果。在乳腺癌和黑色素瘤移植瘤模型中,联合治疗组的肿瘤生长被显著抑制,患者的生存期也明显延长。组织学分析显示,肿瘤组织中的细胞增殖减少,细胞凋亡增加。流式细胞分析表明,引流淋巴结和肿瘤组织中成熟树突状细胞和细胞毒性T细胞的比例显著升高,而免疫抑制性的巨噬细胞和调节性T细胞比例则明显降低。此外,这项策略在术后复发和转移模型中也表现出色,有效抑制了肿瘤复发和肺转移灶的形成。这对于癌症患者来说,无疑是极大的好消息,因为复发和转移是导致癌症治疗失败的主要原因。

图5 乳腺癌移植瘤模型中的体内治疗效果

图6 在黑色素瘤模型中的体内疗效
6. 揭秘耐药根源:CCL5的“帮凶”角色与ARV-825的“拨乱反正”(图7)
为了从分子层面彻底搞清楚PDT耐药的机制以及联合治疗为何能逆转耐药,研究团队进行了深入的核糖核酸测序分析。他们发现,趋化因子CCL5在光动力治疗后显著上调,而这种上调在联合治疗后又被有效抑制。通过基因敲除和过表达技术,研究人员证实CCL5是介导PDT耐药和免疫抑制的关键因子。简单来说,当PDT攻击肿瘤时,癌细胞会“呼叫”CCL5,而CCL5就像一个“帮凶”,一方面帮助癌细胞逃脱PDT的杀伤,另一方面还能“召集”免疫抑制细胞,为癌细胞提供保护。更重要的是,染色质免疫共沉淀实验进一步证实,BRD4蛋白通过直接结合CCL5的启动子区域来调控其转录。而PROTAC药物**ARV-825**正是通过降解BRD4,从而阻断了BRD4与CCL5启动子的结合,有效抑制了CCL5的表达。这就像是切断了癌细胞“呼叫帮凶”的电话线,釜底抽薪地逆转了PDT耐药,并阻止了免疫抑制细胞的募集。这个机制的揭示,为未来更精准地开发抗癌策略提供了重要理论基础。

图7联合治疗增强疗效的分子机制
总结与展望:抗癌前沿,MedFind与您同行
四川大学的这项开创性研究,无疑为光动力治疗领域带来了重大突破。通过巧妙地构建肿瘤微环境响应型程序化纳米递送系统,并实现光敏剂**光敏剂Ce6**与表观遗传蛋白降解剂**ARV-825**的精准共递送,研究团队成功克服了光动力治疗面临的肿瘤靶向积累不足和耐药性难题。这项研究不仅首次揭示了趋化因子CCL5在PDT耐药和免疫抑制中的关键作用,更重要的是,它提供了一个切实可行的方案,通过降解BRD4来抑制CCL5,从而逆转耐药并重塑肿瘤免疫微环境。
尽管这项研究目前仍处于临床前阶段,但其展示出的巨大潜力,无疑为乳腺癌、黑色素瘤等多种肿瘤的治疗带来了新的希望。它指明了未来精准抗癌药物研发的一个重要方向:将多种先进技术(如纳米载药、PROTAC、免疫调节)巧妙结合,以实现对肿瘤的立体化打击。
作为MedFind平台,我们深知癌症患者和家属对最新治疗方案和药物信息的渴求。我们将持续关注这类前沿研究的进展,并及时分享给您。如果您正在寻求最适合自己的治疗方案,或对新型抗癌药物的获取有疑问,MedFind可以为您提供专业的AI辅助问诊服务,帮助您解读复杂的医学信息。此外,MedFind也提供正规可靠的抗癌药品代购与国际直邮服务,让您能够更便捷地获取全球最新的创新药物。请记住,在抗癌的道路上,您不是一个人在战斗,MedFind始终与您同行,为您提供专业的支持与温暖的陪伴。
