近年来,癌症治疗正朝着“精准化”和“多模式协同”的方向发展。传统的单一疗法,如手术、放化疗或单一靶向药,往往难以彻底清除肿瘤,且副作用较大。针对这一挑战,北京大学韩鸿宾教授团队与中国科学院化学研究所肖海华研究员合作,在《Advanced Materials》上发表了一项突破性研究:他们成功研发出一种光激活Co(III)纳米药物(NanoCo),利用具有深部穿透能力的近红外二区(NIR-II)光,实现了光热治疗(PTT)、化学治疗和免疫治疗的“三合一”协同抗癌新模式。对于正在寻找最新癌症治疗方案的患者和家属而言,这项研究展示了未来精准医学的巨大潜力,尤其是在治疗传统药物难以到达的深部肿瘤和脑肿瘤方面。


图1. NIR-II光激活的Co(III)纳米颗粒,集成了化疗和PTT用于癌症的光激活化疗-免疫疗法
传统金属药物的困境与Co(III)前药的优势
金属配合物药物,如顺铂,在癌症化疗中发挥了重要作用。然而,传统金属药物的局限性在于缺乏选择性,导致全身毒性大。为了解决这一问题,科学家们提出了“前药”策略,即使用无毒或低毒的前体药物,只有在肿瘤微环境(TME)中被激活后,才释放出具有细胞毒性的活性物质。
Co(III)前药:靶向肿瘤微环境的“智能炸弹”
该研究的核心在于利用钴基配合物。传统的钴(II)制剂具有细胞毒性,但缺乏选择性。研究团队巧妙地使用了无毒的钴(III)前药。
在肿瘤细胞外间隙微环境中,存在着特定的还原性物质。研究人员设计的NanoCo纳米药物,能够特异性地靶向这一微环境。当Co(III)前药被还原为细胞毒性更强的Co(II)物种时,便能实现对肿瘤细胞的精准杀伤。
然而,仅仅依靠肿瘤微环境的自然还原速度往往不够高效。因此,研究团队引入了外部控制机制——光激活。
NIR-II光激活:实现时间与空间上的精准控制
为了确保药物只在肿瘤部位、且在需要时才被激活,研究人员利用了近红外二区(NIR-II)光。
什么是NIR-II光?为何它对深部肿瘤至关重要?
近红外光通常分为多个波段。NIR-II波段(1000–1700 nm)的光具有显著的优势:
- 深部穿透能力强: 相比于可见光或近红外一区(NIR-I)光,NIR-II光在穿透生物组织时散射和吸收更少,能够深入到体内深部组织(如脑部、腹腔深处)进行有效照射。
- 生物安全性高: 在合适的功率密度下,NIR-II光对正常组织损伤小。
在这项研究中,研究者使用了1064 nm激光照射NanoCo。光照不仅作为激活信号,还承担了两个关键任务:
1. 加速化学激活: 光能的输入显著加速了Co(III)向细胞毒性Co(II)的还原过程,从而在时间和空间上精确控制了活性金属物种的释放浓度和位置。
2. 高效光热治疗(PTT): NanoCo在1064 nm激光照射下表现出高达64.2%的光热转换效率。这意味着光能被高效地转化为热能,通过局部高温直接烧灼和杀死癌细胞。这一效率远超多数已知的传统光热材料。
这种“光控”机制,确保了无毒的Co(III)前药在进入体内后保持稳定,只有在激光照射到肿瘤部位时才被激活,极大地提高了治疗的靶向性和安全性。

图2. NIR-II@Co(III)的合成与表征
多模式协同:光热、化疗与免疫治疗的“三驾马车”
NanoCo的突破性在于它不是单一的治疗手段,而是将三种不同的抗癌机制巧妙地结合在一起,实现了协同增效。
诱导免疫原性细胞死亡(ICD)
光热治疗和金属药物化疗在杀死癌细胞的过程中,能够诱导一种特殊的细胞死亡形式——免疫原性细胞死亡(ICD)。
当癌细胞发生ICD时,它们会释放出特定的分子信号(如ATP、钙网蛋白等),这些信号被称为“危险信号”(DAMPs)。这些信号能够:
- 激活免疫系统: 吸引树突状细胞(DCs)等抗原提呈细胞到达肿瘤部位。
- 促进抗原提呈: 树突状细胞吞噬死亡癌细胞释放的肿瘤抗原,并将其提呈给T淋巴细胞。
- 启动全身免疫应答: 最终,T细胞被激活,形成针对肿瘤的特异性免疫记忆,实现对远处转移灶的抑制,并预防肿瘤复发。
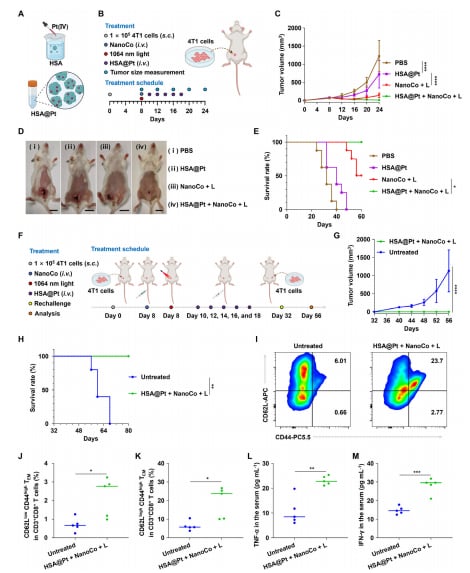
研究结果显示,NanoCo在光照下不仅实现了高效的局部杀伤(光热+化疗),还同步诱导了ICD,促进了树突状细胞的成熟和抗肿瘤免疫应答。在小鼠模型中,这种多模式协同疗法不仅消除了原发肿瘤,还成功诱导了长期的免疫记忆效应,这对于防止癌症复发和转移具有至关重要的意义。

图4. NanoCo在线粒体中积累,并在NIR-II照射下杀死癌细胞
聚焦难治性癌症:脑肿瘤治疗的新希望
该项研究的另一大亮点在于其对脑疾病治疗的潜在应用。脑肿瘤,如胶质母细胞瘤,是预后极差的恶性肿瘤之一。治疗难度主要来源于两个方面:
- 血脑屏障(BBB): 阻止大多数化疗药物和靶向药物进入脑部。
- 脑细胞外间隙(ECS): 脑内药物的扩散和清除受到ECS的复杂调控。
韩鸿宾教授团队长期致力于脑细胞外间隙的系统研究,他们发现脑内组织液呈分区引流,更新了以往关于细胞外间隙是高度通连的传统认识,为通过ECS途径治疗脑肿瘤提供了关键依据。
NIR-II光控技术在脑部治疗中的独特优势
利用NIR-II光控纳米技术,可以实现针对脑细胞外间隙药物控释的独特优势:
- 精准递送与控释: NanoCo纳米载体可被设计为靶向递送至特定脑区的ECS。结合临床已有的NIR相关设备改造,可以实现脑区药物的无损、远程激活释放。
- 调控物质扩散: 光热-化学协同效应能够动态调节ECS内的药物分子扩散行为,增强局部药物分布与滞留,克服脑内药物清除快的问题。
- 新型治疗范式: 该技术通过实时、可逆地调控脑细胞外间隙内的药物动力学,为脑肿瘤、阿尔茨海默病等重大神经系统疾病开辟了微创、精准且具有时空分辨的治疗途径。
这种技术推动了脑科学研究从传统的“静态观测”向“动态干预-实时观测-精准调控”的研究范式跨越。
临床转化前景与患者意义
这项研究是医工交叉与多学科协作的典范,展现了基础研究向临床应用转化的巨大潜力。虽然光激活Co(III)纳米药物目前仍处于临床前研究阶段,但其多模式协同和NIR-II光控的特性,为未来癌症治疗,特别是对现有疗法不敏感或深部肿瘤的治疗,提供了新的思路。
对于癌症患者而言,了解这类前沿技术的研究进展至关重要。虽然新药研发周期较长,但持续关注最新的临床研究动态,有助于患者和家属在治疗方案选择上保持前瞻性。
如果您对最新的癌症治疗进展、特定药物的疗效数据或副作用有疑问,可以利用我们的AI辅助问诊服务进行初步了解。同时,对于已在海外获批但国内尚未上市的创新药物,了解其国际获取渠道与价格,也是制定全面治疗策略的重要一环。
总结与展望
韩鸿宾/肖海华团队研发的NanoCo系统,成功地将光热、化疗和免疫治疗整合到一个纳米平台上,并通过深穿透的NIR-II光实现了对药物释放的时空精准控制。这一技术不仅解决了传统金属药物的系统毒性问题,还通过诱导ICD增强了抗肿瘤免疫力,为实现癌症的长期控制和治愈提供了新的可能性。未来,随着纳米医学和光动力学技术的发展,我们期待这类创新疗法能够尽快进入临床试验,最终惠及广大癌症患者。

图3. NanoCo的制备与表征

图5. HSA@Pt + NanoCo + L 在 4T1 肿瘤携带小鼠模型中消除肿瘤并诱导长期免疫记忆效应
