免疫检查点抑制剂(ICIs),尤其是针对PD-1/PD-L1通路的药物,彻底改变了多种癌症的治疗格局。然而,随着ICIs的广泛应用,其伴随的免疫相关不良事件(irAEs)也成为临床上面临的重大挑战。这些副作用可能影响全身器官,从皮肤、内分泌系统到心血管系统。近年来,研究人员发现,在接受ICIs治疗的患者中,肥胖和相关代谢异常的风险显著增加,这不仅影响患者的生活质量,还可能恶化心血管并发症和整体预后。理解PD-1抑制剂如何诱发代谢紊乱的机制,对于制定更安全的治疗策略至关重要。
免疫治疗引发代谢紊乱:一个被忽视的临床问题
尽管ICIs的疗效令人鼓舞,但其引发的代谢性irAEs,如体重增加、胰岛素抵抗、血脂异常甚至脂肪肝,正成为临床关注的焦点。特别是对于那些本身就存在肥胖或代谢综合征的癌症患者,接受抗PD-1抗体治疗后,这些代谢问题往往会进一步加剧。但长期以来,ICIs诱发代谢性irAEs的具体分子机制一直不甚明朗。
2025年12月,哈尔滨医科大学张志仁教授、季勇教授、刘通教授、浙江大学许大千教授和哈尔滨工业大学陈政教授团队合作,在国际顶级期刊《Cell Metabolism》上发表了一项突破性研究。该研究首次揭示了巨噬细胞程序性死亡受体-1(PD-1)的一个“非经典”功能:它在维持机体代谢稳态中扮演着关键的保护角色。研究明确指出,抗PD-1抗体通过抑制巨噬细胞上的PD-1,导致机体能量消耗降低和产热基因受损,从而引发或加剧代谢功能障碍。

巨噬细胞PD-1:代谢稳态的关键“守门人”
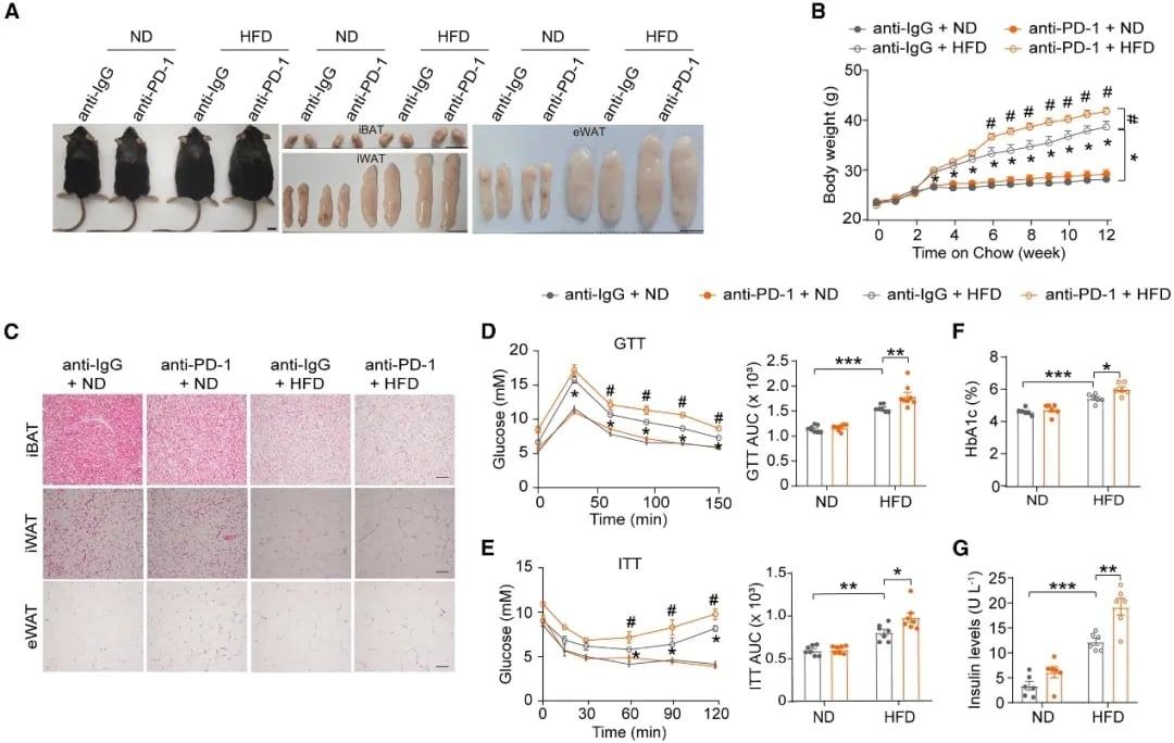
为了探究免疫检查点抑制剂治疗背景下巨噬细胞PD-1对能量代谢平衡的调控作用,研究团队构建了高脂饮食(HFD)与抗PD-1抗体联合处理的小鼠模型。结果令人警惕:
- 代谢功能恶化:使用抗PD-1抗体显著加剧了高脂饮食诱导的肥胖、胰岛素抵抗、脂肪肝和血脂异常等代谢紊乱症状。
- 非食欲驱动:这种恶化并非由于小鼠食欲增加,而是由于机体能量消耗的显著降低。
- 产热能力受损:具体表现为小鼠耗氧量减少,脂肪组织中产热关键蛋白(如UCP1)的表达下降,以及白色脂肪组织向高代谢的“棕色化”过程受到严重损害。
为了进一步锁定作用细胞,研究者构建了髓系(包括巨噬细胞)、中性粒细胞和T细胞特异性PD-1敲除小鼠模型。实验结果清晰地表明,只有髓系特异性PD-1敲除能够显著加剧高脂饮食诱导的肥胖和代谢功能障碍。在模拟寒冷环境的刺激实验中,髓系特异性PD-1敲除小鼠表现出耗氧量和二氧化碳生成量减少,以及产热蛋白UCP-1表达降低的现象。这强有力地证明了巨噬细胞上的PD-1在调节脂肪组织产热和“棕色化”过程中发挥着不可替代的重要作用。

分子机制深度解析:mTOR-ULK1-PD-1-IRE1α信号轴
该研究最核心的价值在于系统性地揭示了巨噬细胞PD-1如何调控代谢的分子通路。这一通路涉及复杂的磷酸化和蛋白相互作用:
1. PD-1的稳定性与磷酸化
在肥胖或炎症状态下,刺激信号(如LPS)会激活mTOR-ULK1轴。ULK1随后会磷酸化PD-1蛋白的第250位点苏氨酸(Thr250)。
这种磷酸化产生了“一石二鸟”的双重保护效应:
- 稳定PD-1:磷酸化破坏了PD-1与E3泛素连接酶FBXO38的结合,从而抑制了FBXO38介导的PD-1泛素化降解,维持了PD-1蛋白的稳定表达。
- 抑制炎症信号:PD-1 Thr250位点的磷酸化修饰使其胞内区残基(Val223、Ile251和Ala268)能够与IRE1α的腔内域、跨膜域及激酶域发生相互作用。
2. 阻断内质网应激与慢性炎症
IRE1α是内质网应激(ER stress)通路中的关键分子。内质网应激是细胞应对压力的一种反应,长期或过度激活会导致慢性炎症,而慢性炎症是肥胖和代谢综合征的核心驱动因素。
PD-1与IRE1α的相互作用,有效地抑制了IRE1α的自磷酸化和多聚化,进而阻断了内质网应激介导的XBP1信号通路过度活化。通过抑制这一通路,巨噬细胞显著减少了下游促炎细胞因子的产生,从而有效防止了由高脂饮食引起的内质网应激驱动的慢性炎症反应。
因此,当患者接受抗PD-1抗体治疗时,抗体阻断了巨噬细胞PD-1的正常功能,破坏了这一保护性信号轴,导致IRE1α通路失控,慢性炎症加剧,最终体现为代谢紊乱。
临床意义与患者启示:如何管理免疫治疗的代谢风险?
这项研究不仅在基础科学层面具有重要意义,更对癌症患者的临床管理提供了直接的指导和新的治疗靶点。
1. 识别高风险人群
研究结果提示,对于本身就患有代谢综合征(如肥胖、2型糖尿病、高血脂)的癌症患者,在接受PD-1抑制剂治疗时,应更加警惕代谢性irAEs的发生和加重。临床医生和患者家属需要密切监测体重、血糖、血脂和肝功能指标。
2. 潜在的预防和治疗靶点
该研究系统揭示了mTOR-ULK1-PD-1-IRE1α信号轴作为连接免疫调控与能量代谢的核心通路,为预防和治疗ICIs诱导的代谢性irAEs提供了新的潜在干预靶点。例如,针对IRE1α或mTOR通路的药物,未来可能被用于减轻抗PD-1治疗带来的代谢副作用,实现更精准的联合治疗。
3. 综合管理的重要性
对于正在接受免疫治疗的患者,积极的生活方式干预至关重要。这包括:
- 饮食控制:采用低脂、低糖的健康饮食,减轻身体的炎症负担。
- 适度运动:运动有助于改善胰岛素敏感性,并促进脂肪组织的健康代谢。
- 药物干预:在医生指导下,及时使用降糖药或降脂药来控制已经发生的代谢异常。
癌症治疗是一个复杂的系统工程,尤其当涉及到先进的免疫疗法时,副作用的管理至关重要。患者在接受PD-1抑制剂等创新疗法时,如果对治疗方案、副作用管理或药物获取渠道存在疑问,可以通过AI辅助问诊服务获取专业的、个性化的信息解读和建议。

深入理解免疫治疗的副作用机制
免疫检查点抑制剂(ICIs)通过解除T细胞的“刹车”(如PD-1/PD-L1),使其重新激活并攻击肿瘤细胞。然而,这种激活并非总是精准地局限于肿瘤微环境。当T细胞被激活时,全身的免疫系统都会受到影响,从而导致irAEs。
这项研究的独特之处在于,它将目光投向了巨噬细胞,这种重要的免疫细胞不仅参与免疫反应,也是脂肪组织和代谢调节的关键组成部分。巨噬细胞在脂肪组织中的功能失调,是导致胰岛素抵抗和慢性炎症的核心因素。
研究揭示的mTOR-ULK1-PD-1-IRE1α通路,实际上是免疫细胞在代谢压力下(如高脂饮食)自我保护、维持代谢平衡的一种机制。当抗PD-1抗体干扰了巨噬细胞的这一保护机制后,细胞内的内质网应激和炎症反应就会失控,直接导致脂肪细胞功能紊乱,能量消耗下降,最终表现为全身性的代谢紊乱。
对于需要长期使用PD-1抑制剂的患者,如需了解最新的药物信息、临床试验数据或海外用药选择与获取渠道,可以关注专业的医疗信息平台,确保治疗的连续性和有效性。
什么是产热功能受损?为什么会导致肥胖?
人体有两种主要的脂肪组织:白色脂肪组织(WAT)和棕色脂肪组织(BAT)。白色脂肪主要负责储存能量,而棕色脂肪则负责燃烧能量产生热量(产热)。“棕色化”是指白色脂肪在特定刺激下(如寒冷或某些激素)转化为具有产热功能的米色脂肪(Brite/Beige fat)。
产热的关键在于解偶联蛋白1(UCP1)。UCP1能够将线粒体中的能量转化为热量而非ATP。本研究发现,抗PD-1治疗导致UCP1表达下降,并抑制了白色脂肪的“棕色化”。这意味着机体燃烧能量的能力下降,多余的能量更容易以白色脂肪的形式储存起来,从而加剧肥胖和代谢紊乱。
内质网应激与慢性炎症
内质网(ER)是细胞内负责蛋白质合成、折叠和运输的“工厂”。当细胞面临压力(如营养过剩、高脂饮食)时,内质网功能可能受损,引发内质网应激。如果应激持续存在,细胞会启动炎症反应,试图清除受损的细胞或组织。在肥胖和代谢综合征中,脂肪组织和肝脏中的慢性低度炎症是导致胰岛素抵抗的关键因素。
巨噬细胞PD-1的作用,正是通过抑制IRE1α通路,来“刹住”这种由内质网应激驱动的炎症反应。一旦PD-1被抗体阻断,炎症失控,代谢功能自然恶化。
展望:迈向更安全的免疫治疗时代
这项研究为我们提供了关于免疫治疗副作用机制的深刻见解,并强调了在肿瘤治疗中,免疫系统与代谢系统之间存在着复杂的、双向的调控关系。未来的研究方向将集中于如何特异性地阻断巨噬细胞PD-1的免疫激活功能,同时保留其在代谢稳态中的保护作用,或者开发针对mTOR-ULK1-IRE1α通路的靶向药物,以减轻代谢性irAEs。
随着癌症治疗的不断进步,患者的生存期显著延长,生活质量的重要性日益凸显。对于正在寻求最新治疗方案或需要解读复杂治疗指南的患者,了解这些潜在的副作用机制,有助于与医生共同制定最优化、最安全的长期管理策略。通过持续的临床研究和机制探索,我们有望在未来实现免疫治疗疗效最大化,同时将副作用降至最低。
