免疫治疗新篇章:科学家发现肿瘤内的“T细胞精英战队”
近年来,免疫治疗彻底改变了癌症治疗的格局,尤其是对于黑色素瘤等恶性肿瘤。然而,一个长期困扰临床医生和患者的问题是,为何免疫治疗的疗效存在显著的个体差异?越来越多的证据指向一个关键因素:免疫细胞(特别是CD8+ T细胞)能否有效攻击并清除肿瘤,很大程度上取决于它们与癌细胞在肿瘤微环境中的“亲密接触”。
那么,这些能够识别并攻击肿瘤的T细胞,是否在肿瘤内部组成了功能性的“战斗小队”?我们能否从患者体内直接分离出这些高效的“精英部队”?这些问题一直悬而未决。近日,发表于顶级期刊《Nature》的一项突破性研究给出了响亮的肯定答案。来自荷兰癌症研究所的科学家们首次从人类黑色素瘤样本中,成功分离出由T细胞与肿瘤细胞等紧密结合形成的“异型细胞簇”,并证实这些“T细胞战队”拥有超强的抗癌活性。

实验室的初步验证:T细胞“战队”的强大潜力
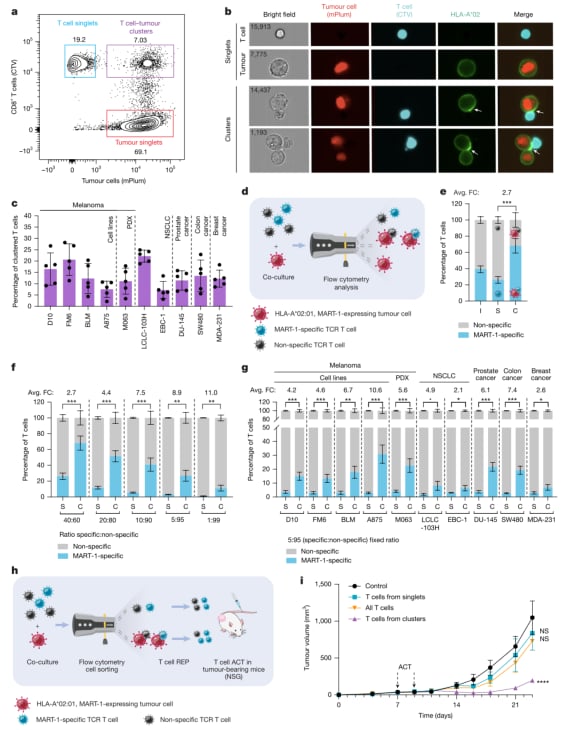
研究的起点源于一个关键的实验室观察。科学家们发现,在体外共培养体系中,那些能够特异性识别肿瘤抗原的CD8+ T细胞,在形成“细胞簇”方面表现出超强的竞争力,远胜于非特异性的T细胞。即便这些“精锐”T细胞在总数中仅占1%,它们在细胞簇中的富集程度却能高达11倍。
更关键的是,当研究人员将从小鼠模型中分离出的“簇来源T细胞”用于过继性细胞治疗时,它们展现出了卓越的肿瘤控制能力。相比之下,那些“单打独斗”的单个T细胞则几乎无效。这一系列实验首次证明,具备肿瘤识别能力的T细胞能够以功能性“战队”的形式被分离出来,并且它们蕴含着更强大的治疗潜力。

图1:抗原特异性T细胞在形成功能性细胞簇方面表现出更强的竞争力。
从患者体内找到证据:真实存在的“抗癌精英部队”
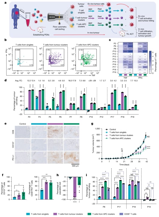
实验室的发现固然令人兴奋,但这些关键的细胞簇是否存在于真实的患者肿瘤中呢?为了回答这个问题,研究团队分析了来自21位黑色素瘤患者不同转移部位的肿瘤样本。结果令人振奋:通过先进的流式细胞术和成像技术,他们从所有患者的样本中都成功检测并分离出了这种由CD8+ T细胞与肿瘤细胞,或与抗原呈递细胞(APC)紧密结合形成的细胞簇。
进一步的分析显示,这些簇内的细胞之间存在着功能性的相互作用,证实了它们并非随机聚集,而是在肿瘤微环境中形成的“作战单位”。这一发现为理解免疫细胞如何在“战场”上协同作战提供了直接证据。

图2:从人类黑色素瘤转移瘤临床样本中成功分离出异型CD8+ T细胞簇。
深度解析:T细胞“战队”为何如此强大?
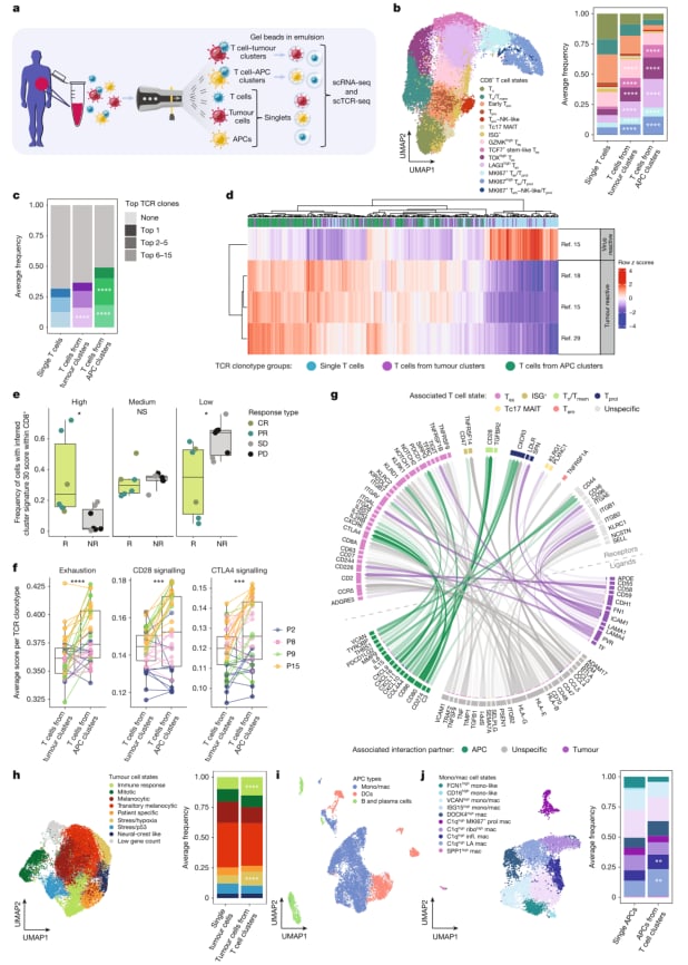
为了揭示这些细胞簇内T细胞的独特之处,研究团队运用了单细胞RNA测序和TCR(T细胞受体)测序等前沿技术,对其进行了深入的分子画像描绘。分析结果揭示了几个关键特征:
- 更强的肿瘤反应性: 与“散兵游勇”的单个T细胞相比,来自细胞簇的T细胞高度富集了与肿瘤反应相关的基因特征,表明它们是专门针对肿瘤的“特种部队”。
- 更高的克隆性: 它们的TCR克隆性也更高,这表明它们是经过肿瘤抗原“筛选”后大量扩增的“主力军”,而非 случайные细胞。
- 独特的细胞状态: 这些T细胞呈现出更明显的耗竭和增殖状态,这恰恰是它们在肿瘤内部经历了一场激烈战斗的印记。
研究还发现一个有趣的现象:当携带相同TCR的T细胞与抗原呈递细胞结合时,比与肿瘤细胞结合时表现出更深的耗竭状态,这为理解T细胞在肿瘤微环境中的复杂调控提供了新的线索。

图3:单细胞测序分析揭示了细胞簇中T细胞的独特性质。
功能实验的铁证:肿瘤杀伤活性平均提升九倍!
这些分子层面的特征最终是否能转化为更强的抗肿瘤功能?功能实验给出了确凿的证据。研究人员将从患者样本中分离出的“簇来源T细胞”进行体外扩增,然后与患者自身的肿瘤细胞进行了一场“实战演练”。
结果显示:
- 细胞因子风暴: “簇来源T细胞”产生的IFNγ和TNF等抗肿瘤细胞因子显著增多,发出了更强的攻击信号。
- 惊人的杀伤力: 在直接的肿瘤杀伤实验中,来自肿瘤细胞簇和抗原呈递细胞簇的T细胞,其杀伤活性相比单个T细胞来源的群体,平均分别提高了超过八倍和九倍!
在植入了患者肿瘤组织的异种移植小鼠模型中,输注“簇来源T细胞”同样能够显著抑制肿瘤的生长,再次验证了其强大的体内抗癌效果。

图4:功能实验证实簇来源T细胞具有显著增强的肿瘤杀伤能力。
研究意义与未来展望
这项发表于《Nature》的研究,首次系统性地从临床癌症样本中分离并鉴定了一类被长期忽视的、具有强大抗肿瘤活性的CD8+ T细胞簇。这些通常在标准流式细胞术分选中被当作“杂质”而丢弃的细胞簇,实际上是肿瘤免疫战场上的“精锐部队”。
这一重大发现不仅为我们深入理解肿瘤微环境中的细胞相互作用提供了全新视角,更重要的是,它为改进现有的TIL(肿瘤浸润淋巴细胞)疗法,甚至开发全新的、基于T细胞簇或其TCR的免疫治疗策略,开辟了一条充满希望的崭新道路。
虽然基于T细胞簇的疗法仍处于早期研究阶段,但免疫治疗领域正以前所未有的速度发展。对于正在寻求前沿治疗方案的癌症患者,及时获取全球最新的药物和疗法信息至关重要。MedFind致力于为患者打通信息壁垒,提供专业的AI问诊服务,帮助您理解复杂的医疗信息,并提供全球找药直邮服务,确保您能第一时间获得所需的治疗药物。如果您对最新的免疫疗法或TIL疗法有任何疑问,欢迎随时咨询MedFind的专家团队。
