脱发与白发:颜值焦虑背后的生存智慧
“发量”与“发色”无疑是当代人颜值焦虑的重灾区。我们一边渴望拥有浓密乌黑的秀发,一边却在洗头、梳头甚至不经意间,目睹着它们无情地离去。枕头、地漏、梳子上随处可见的“阵亡”发丝,似乎都在诉说着“发际线保卫战”的惨烈。然而,两项分别发表于《细胞·代谢》和《自然·细胞生物学》的重磅研究,为我们带来了颠覆性的视角:这些看似烦恼的脱发与白发,或许是身体在面临压力时,为了生存而主动采取的“丢车保帅”的智慧策略。
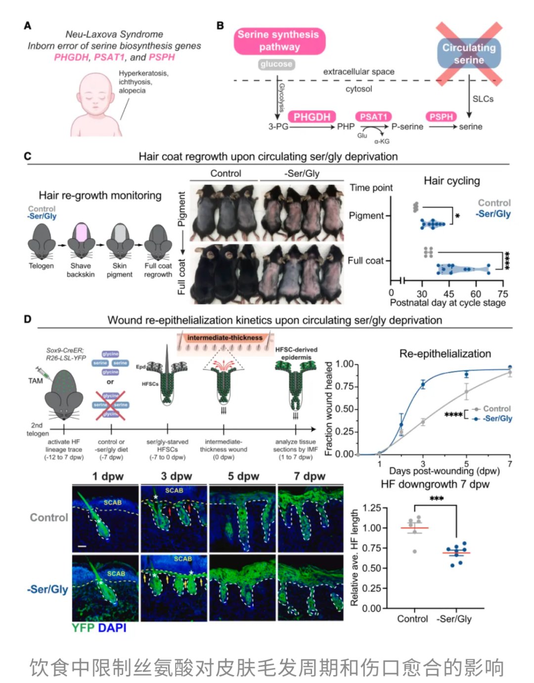
脱发新解:牺牲秀发,优先修复身体屏障
我们通常认为,营养不良或压力过大会导致脱发,这是一种身体机能衰退的表现。但来自《细胞·代谢》的研究揭示了另一层深意:这可能是一种主动的资源调配策略。

毛囊干细胞的“任务优先级”调整
皮肤的健康由两支干细胞队伍守护。一支是时刻在线的表皮干细胞(EpSCs),负责日常维护;另一支则是毛囊干细胞(HFSCs),它们的主要工作是周期性地推动毛发生长。正常情况下,它们各司其职。
然而,当身体面临特定压力,例如“丝氨酸”这种氨基酸不足时,情况发生了改变。研究人员发现,在这种营养压力下,毛囊干细胞会启动一种名为“综合应激反应”(ISR)的自我调节机制。它们会主动“暂停”长头发这项耗费资源的任务,转而将有限的精力投入到分化成表皮细胞,从而加速皮肤屏障的修复。

实验中,当研究人员为小鼠提供低丝氨酸饮食后,它们的毛发再生速度明显减慢。但当这些小鼠的皮肤受到损伤时,那些“怠工”的毛囊干细胞却迅速行动起来,高效地参与伤口愈合过程,修复后的皮肤屏障质量甚至毫不逊色。这表明,毛囊干细胞并非“摆烂”,而是在进行一场精密的计算:与其将稀缺的资源用于“锦上添花”的毛发生长,不如优先保障“雪中送炭”的皮肤完整性,这是生存的第一要务。

综合应激反应:背后的调控开关
研究进一步揭示,毛囊干细胞对丝氨酸的依赖性极高,无论是外界摄入不足还是自身合成受阻,都会触发它们的“应急程序”。这个程序的核心就是综合应激反应(ISR)通路。当丝氨酸水平下降,GCN2激酶作为灵敏的“传感器”被激活,从而启动一系列基因表达的改变,将细胞从“生发模式”切换到“修复模式”。

因此,压力下的脱发,或许可以被理解为身体为了更好地应对损伤、保障生存而做出的明智选择。了解最新的癌症研究进展对于患者至关重要。如果您需要获取前沿的抗癌药物信息或寻求购药渠道,MedFind可以为您提供专业的支持与服务。
白发真相:主动清除癌变隐患的防癌机制
如果说脱发是为了“修复”,那么白发的出现,则可能是一场更为深刻的“预防”。《自然·细胞生物学》上的一项研究指出,头发变白的过程,可能与预防一种致命的皮肤癌——黑色素瘤息息相关。

黑色素干细胞的“自毁”防癌策略
头发的颜色来源于毛囊中的黑色素干细胞(McSCs),它们如同一个“墨水工厂”,持续为发丝提供色素。当这些干细胞受到强烈的基因损伤压力(如放疗、化疗)时,它们并不会带伤工作,而是会启动一套“自毁程序”。
具体来说,这些受损的干细胞会通过p21通路进入永久性的“衰老”状态,停止增殖,并加速分化,完成最后一次色素供应后,被身体安全地清除。这个过程的代价是黑色素干细胞储备被耗尽,导致头发变白。但其深远意义在于,通过这种主动的自我消耗,从源头上杜绝了这些受损干细胞未来癌变成黑色素瘤的风险。
换言之,长出白发,可能是身体宁愿牺牲颜值,也要优先扼杀癌症萌芽的一种高级防御策略。这是一种深刻的“舍得”,舍弃了表面的年轻态,换取了长期的健康安全。

不同压力,不同命运:为何致癌物不导致白发?
有趣的是,并非所有压力都会导致白发。研究发现,当小鼠接触典型的化学致癌物(如DMBA)或紫外线(UVB)时,它们的毛发依然乌黑。这是为什么呢?

原来,不同类型的压力对DNA造成的损伤不同。放疗等压力会引起DNA“双链断裂”(DSBs),这是一种非常严重的损伤,会立刻触发p53-p21这条经典的“自毁”通路,强制细胞衰老和清除。
然而,化学致癌物DMBA造成的损伤类型不同,它不会轻易触发这套自毁程序。相反,它会激活细胞内的其他通路(如COX2–PGE2轴和KITL信号),像一条“安全通道”,不仅保护了受损的干细胞不被清除,甚至还刺激它们继续存活、更新,从而大大增加了它们最终演变为黑色素瘤的风险。

这一发现揭示了癌症发生的狡猾之处,也反衬出身体自身防癌机制的精妙。面对复杂的健康问题,获取可靠的信息和支持是第一步。MedFind的AI问诊服务可以帮助您解答关于癌症治疗的疑惑。
结语:重新审视身体的信号
总而言之,无论是为了优先修复皮肤而出现的暂时性脱发,还是为了预防黑色素瘤而产生的永久性白发,这些曾经让我们倍感焦虑的毛发问题,背后都可能隐藏着身体为了生存而精心设计的防御策略。它们提醒我们,身体的运作远比我们想象的要复杂和智慧。
当然,需要强调的是,这些研究主要基于小鼠模型,其结论在人类身上的直接适用性仍需进一步验证。但它们无疑为我们理解衰老、修复与癌症预防提供了全新的视角。下一次当你为镜中的白发或掉落的发丝而烦恼时,或许可以换个角度思考:这可能是你的身体正在默默守护你,为你做出的一次“美丽的牺牲”。
在抗癌的道路上,获取全球最新的治疗方案和药物至关重要。MedFind致力于为患者提供一站式海外医疗服务,打破信息和地域的壁垒。
参考资料:
[1]Novak JSS, Polak L, Baksh SC, Barrows DW, Schernthanner M, Jackson BT, Thompson EAN, Gola A, Abdusselamoglu MD, Bonny AR, Gonzales KAU, Brunner JS, Bridgeman AE, Stewart KS, Hidalgo L, Dela Cruz-Racelis J, Luo JD, Gur-Cohen S, Pasolli HA, Carroll TS, Finley LWS, Fuchs E. The integrated stress response fine-tunes stem cell fate decisions upon serine deprivation and tissue injury. Cell Metab. 2025 Aug 5;37(8):1715-1731.e11. doi: 10.1016/j.cmet.2025.05.010. Epub 2025 Jun 12. PMID: 40513561; PMCID: PMC12210826.
[2]Mohri, Y., Nie, J., Morinaga, H.et al. Antagonistic stem cell fates under stress govern decisions between hair greying and melanoma. Nat Cell Biol (2025). https://doi.org/10.1038/s41556-025-01769-9
