肝纤维化:从“自我修复”到“肝脏杀手”
肝纤维化是全球数亿慢性肝病患者面临的共同挑战。它本质上是肝脏在受到持续性损伤(如病毒感染、酒精、药物等)后,一种失控的“自我修复”过程。在这个过程中,肝脏内一种名为肝星状细胞(HSCs)的细胞被异常激活,大量产生胶原蛋白,导致肝脏组织像受伤的皮肤过度结疤一样,逐渐变硬、失去正常功能。若不加以控制,肝纤维化会进一步发展为肝硬化,甚至致命的肝癌。因此,寻找有效逆转肝纤维化的方法至关重要,您可以访问MedFind抗癌资讯版块了解更多前沿信息。
长期以来,医学界面临的一大难题是如何精准地清除这些“失控”的肝星状细胞,同时不伤害健康的肝细胞。近日,一项发表于国际期刊Research的突破性研究为解决这一难题带来了新的希望。

Oroxylin A:来自中药智慧的“双面杀手”
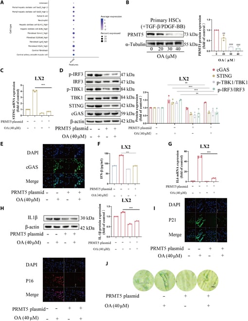
来自南京中医药大学等机构的科学家们将目光投向了传统中药黄芩中的一种天然活性成分——Oroxylin A(简称OA)。研究发现,这个古老的化合物能以一种极其“智能”的方式,对付导致肝纤维化的“元凶”——活化的肝星状细胞。
策略一:诱导“叛变”细胞进入衰老状态
研究表明,Oroxylin A能够精准识别并结合活化肝星状细胞中高表达的SIRT7蛋白。这一结合会触发一系列精密的分子连锁反应,最终激活细胞内的cGAS-STING信号通路,迫使这些不断制造纤维的“捣乱细胞”进入“衰老”状态。进入衰老状态后,它们会停止增殖和分泌胶原蛋白,从而有效遏制肝纤维化的进程。这相当于给这些“叛变”的细胞下了一道“强制退休令”。
策略二:标记“问题”细胞以供免疫清除
Oroxylin A的作用远不止于此。在抑制SIRT7的同时,它还会促使这些衰老细胞的表面暴露出一种名为钙网蛋白(ecto-CRT)的特殊信号。这个信号就像是在细胞上插了一面“吃掉我”的旗帜,能够被我们体内的免疫细胞——自然杀伤(NK)细胞精准识别。随后,NK细胞会立即行动,清除掉这些被标记的“问题细胞”。这一过程相当于在下达“退休令”的同时,还发布了“通缉令”,双管齐下,确保将病变细胞彻底清除。

研究的重大意义与临床前景
这项研究的重要性体现在多个方面:
- 精准靶向:Oroxylin A对活化的肝星状细胞具有高度选择性,几乎不影响正常细胞,解决了传统药物“敌我不分”的难题。这种精准靶向的特性,使其成为极具潜力的候选药物。如果您想了解更多关于海外靶向药代购的信息,MedFind可以为您提供帮助。
- 机制创新:首次揭示了SIRT7靶点在调控细胞衰老和免疫清除中的双重关键作用,为肝纤维化治疗提供了全新的协同策略。
- 中药现代化:从分子层面清晰地阐释了中药成分的抗纤维化机制,为传统中医药的现代化研究树立了典范。
- 广泛潜力:动物实验已证实Oroxylin A能显著逆转肝纤维化。更重要的是,这一“诱导衰老+免疫清除”的策略可能同样适用于肺纤维化、肾纤维化等其他器官的纤维化疾病。
该机制的发现为肝纤维化治疗提供了全新思路。如果您对自己的治疗方案有疑问,可以尝试MedFind的AI问诊服务获取专业参考意见。
总结
Oroxylin A的研究完美展示了传统中医药智慧与现代分子生物学的结合所能迸发出的巨大潜力。当古老的天然成分在显微镜下展现出如此精准的“双杀”能力时,也为全球数以亿计的肝纤维化患者带来了全新的治疗希望——让致病细胞“优雅退休”,让免疫系统“精准执法”,最终让肝脏重获健康与活力。
