乳腺癌诊疗的挑战与新机遇
乳腺癌作为全球女性最常见的恶性肿瘤,其治疗决策长期依赖于肿瘤大小、淋巴结转移等传统临床指标。然而,这些指标无法完全揭示肿瘤内部的复杂性和异质性,导致部分患者即便在早期也面临着复发和死亡的风险。幸运的是,全基因组测序(WGS)技术的飞速发展,正为乳腺癌的精准诊疗开启一扇全新的大门。想了解最新的靶向药物信息,可以访问MedFind靶向药代购平台。
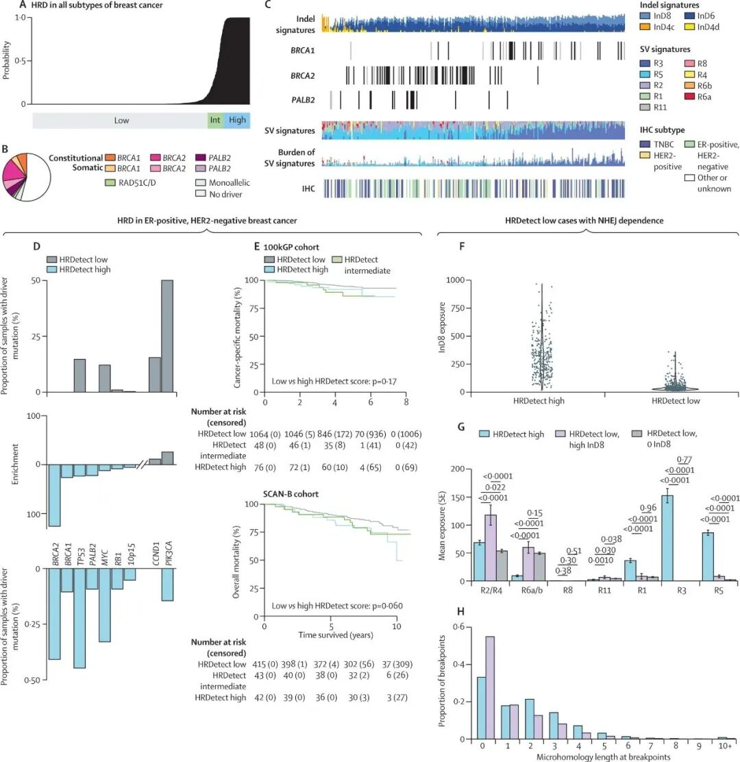
精准预后:WGS如何识别乳腺癌高危患者?
近期发表在《柳叶刀·肿瘤学》上的一项大规模研究,首次将全基因组测序数据与乳腺癌患者的死亡风险进行了关联分析。研究覆盖了超过2400名患者,结果令人振奋。

研究发现,通过深度全基因组测序,可以识别出近27%的肿瘤具有可立即进行个体化治疗的基因组特征。例如,12.2%的肿瘤携带同源重组修复缺陷(HRD)特征,这意味着这些患者可能对特定靶向药反应良好。例如,携带HRD特征的肿瘤可能对PARP抑制剂(如奥拉帕利)等靶向药物更为敏感。

更重要的是,研究人员基于WGS数据,识别出了几个与预后密切相关的独立指标,包括结构变异负荷(死亡风险增加3.9倍)、高水平APOBEC突变特征(风险增加2.5倍)和TP53驱动突变(风险增加3.9倍)。结合这些基因组信息与传统临床因素,研究团队构建了一个新型的预后评分系统,能够精准地将患者分层,识别出需要加强治疗的高危人群,从而实现真正的“量体裁衣”式治疗。

提前预警:ctDNA检测如何捕捉乳腺癌复发信号?
除了精准评估预后,WGS技术在监测癌症复发方面也展现出巨大潜力。2024年发表于《肿瘤学年鉴》的一项研究,利用基于WGS驱动的循环肿瘤DNA(ctDNA)检测技术,实现了对早期乳腺癌分子残留病灶(MRD)的超高灵敏度监测。
该研究为78名早期乳腺癌患者设计了个体化的ctDNA检测方案。结果显示,这种方法的灵敏度极高,在治疗前就能在98%的患者血液中检测到ctDNA信号。

早期乳腺癌ctDNA超灵敏检测表现

术后ctDNA MRD检测预警复发及预后分析
最关键的发现是在术后随访期间:所有11例最终复发的患者,都在临床影像学确认复发之前被检测到了ctDNA阳性信号,敏感性高达100%。更惊人的是,ctDNA预警比临床诊断平均提前了整整15个月。这意味着医生有充足的时间窗口进行早期干预,甚至可能逆转复发的进程。
WGS的临床价值与未来展望
这两项顶尖研究共同揭示了一个清晰的未来:全基因组测序正从一个复杂的科研工具,转变为临床上对抗乳腺癌的强大武器。它既能为患者的预后“打分”,精准识别风险;又能作为灵敏的“雷达”,为癌症复发“预警”。
对于医生而言,WGS数据将成为制定个体化治疗方案的重要依据。对于患者而言,这意味着更有针对性的治疗、更少的副作用以及更长的生存希望。如果您对自己的基因检测报告或治疗方案有疑问,不妨尝试MedFind的AI问诊服务,获取专业的第二诊疗意见。
当然,WGS的广泛临床应用仍面临成本、数据标准化和前瞻性研究验证等挑战。但毫无疑问,我们正迈向一个乳腺癌动态、个体化管理的全新时代。
