放射免疫治疗的挑战与瓶颈
癌症免疫疗法通过激活人体自身免疫系统来攻击癌细胞,已成为肿瘤治疗领域的一大革命。其中,放射治疗(放疗)与免疫疗法相结合的“放射-免疫疗法”,因其能够诱导癌细胞发生免疫原性死亡(ICD),从而“标记”肿瘤供免疫系统识别,而备受期待。然而,在临床实践中,这种联合疗法的响应率和效果持久性仍不尽如人意。面对这些治疗瓶颈,寻找创新的治疗方案和获取前沿药物信息至关重要。MedFind致力于为患者提供全球最新的抗癌资讯,帮助您了解更多治疗选择。
其根本原因在于两大难题:肿瘤的放射抵抗和免疫抑制性的肿瘤微环境(TME)。实体肿瘤内部普遍存在的“乏氧”状态,不仅会削弱放疗的杀伤效果,还会抑制免疫细胞的活性。同时,癌细胞会启动一种名为“自噬”的自我保护机制,清除受损部分以逃避死亡。这种“乏氧-自噬”的恶性循环,共同构建了一个免疫细胞难以发挥作用的“冷”肿瘤微环境,严重限制了放射-免疫治疗的疗效。

创新策略:超分子免疫调节器HCC4A的诞生
近日,来自中国医学科学院和天津医科大学的联合研究团队开发出一种创新的“超分子工程化免疫调节器”,命名为HCC4A。这项发表于国际知名期刊《Advanced Functional Materials》的研究,为破解放射-免疫治疗的困境提供了全新思路。
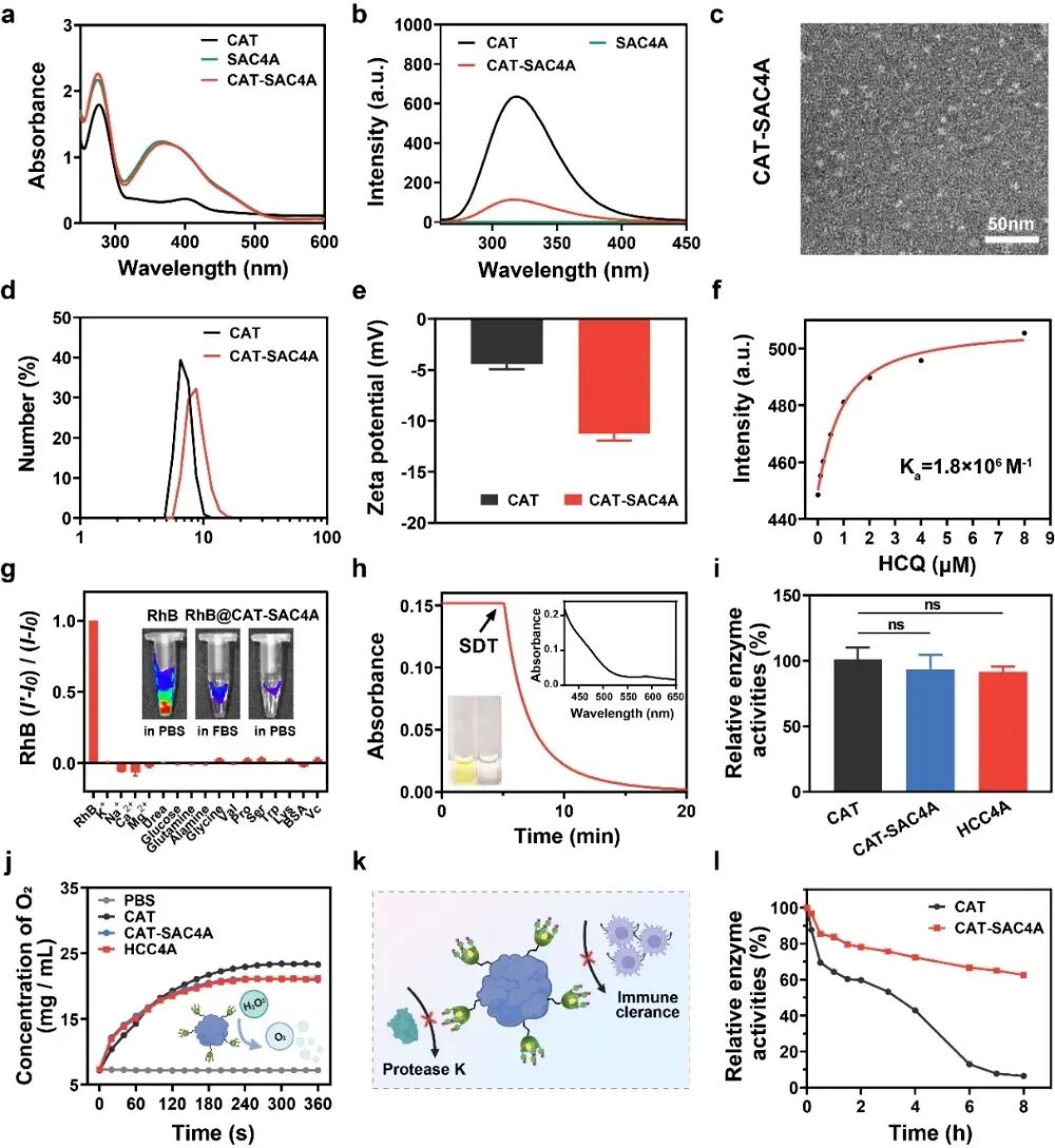
HCC4A的设计十分精巧,它以一种天然的酶——过氧化氢酶(CAT)为核心,外部包裹了经过特殊设计的超分子材料(SAC4A),并在其空腔中装载了自噬抑制剂羟氯喹(Hydroxychloroquine, HCQ)。这个平台实现了“一石三鸟”的协同效应:
- 缓解乏氧: 核心的过氧化氢酶能分解肿瘤内的过氧化氢,产生氧气,从而改善乏氧环境,为放疗“增敏”。
- 抑制自噬: 当HCC4A到达肿瘤区域后,肿瘤微环境特有的酶会切断超分子材料的连接,精准释放羟氯喹,阻止癌细胞通过自噬“苟延残喘”。
- 重塑免疫: 通过上述双重作用,将免疫抑制的“冷”肿瘤微环境,改造为有利于免疫细胞攻击的“热”肿瘤环境。
这种模块化的设计思路,也为未来开发更多联合疗法提供了可能。如果您对现有靶向药或免疫疗法有任何疑问,可以咨询MedFind的AI问诊服务,获取个性化参考信息。

图1. HCC4A通过调控乏氧-自噬-免疫抑制肿瘤微环境,增强放射-免疫疗法疗效的示意图。
研究证实:HCC4A显著增强抗肿瘤效果
研究团队通过一系列实验,验证了HCC4A的强大功能。
1. 体外细胞实验效果显著
在细胞层面,HCC4A能够有效进入肿瘤细胞,精准释放羟氯喹,成功缓解了细胞的乏氧状态并阻断了自噬过程。当联合放疗时,HCC4A显著增强了放疗诱导的DNA损伤和活性氧(ROS)水平,导致更多的癌细胞凋亡。

图2. HCC4A的基本理化性质表征
2. 激活抗肿瘤免疫反应
更重要的是,HCC4A联合放疗能够有效诱导癌细胞的免疫原性死亡(ICD),促使树突状细胞(DC)成熟,从而更好地向免疫系统“呈报”肿瘤抗原。基因分析也证实,该疗法激活了与抗原处理、呈递及T细胞攻击相关的多个免疫通路。

图5. HCC4A介导的ICD效应及多通路信号变化
3. 动物模型中展现强大疗效与安全性
在乳腺癌(4T1)荷瘤小鼠模型中,研究人员观察到HCC4A能有效富集在肿瘤部位。治疗结果显示,HCC4A联合放疗组的肿瘤生长受到了显著抑制,效果远超其他所有对照组,并且有效延长了小鼠的生存期。同时,整个治疗过程表现出良好的安全性,未对小鼠体重和主要器官造成明显损伤。

图6. HCC4A在皮下4T1肿瘤模型中的治疗效果
未来展望
这项研究成功证明,通过HCC4A这一创新平台协同调控肿瘤乏氧和自噬,能够有效将免疫抑制性的“冷”肿瘤微环境重编程为免疫激活的“热”状态,从而极大地增强了放射-免疫治疗的抗癌效果。虽然该技术仍处于临床前研究阶段,但它为放疗耐药的患者带来了新的希望,也为开发更高效的肿瘤组合疗法提供了多功能平台。对于正在寻求有效治疗方案的患者,MedFind提供专业的海外靶向药代购服务,确保您能及时获得所需药物。

图7. HCC4A介导的肿瘤微环境免疫调节机制
