癌症作为全球性的健康挑战,其治疗手段仍在不断探索中。传统化疗虽然是基石疗法之一,但其副作用和日益严重的耐药性问题,促使科研人员必须寻找更有效、更安全的替代方案。近日,一项发表于《细胞死亡与发现》(Cell Death Discov)杂志的研究为我们揭示了一种潜力巨大的新型抗癌化合物,可能为未来的癌症化疗带来革命性突破。
微管:癌症治疗的关键靶点
微管是细胞骨架的关键组成部分,在细胞分裂、物质运输和信号传导等生命活动中扮演着核心角色。癌细胞的无限增殖正是依赖于微管的正常功能。因此,通过药物破坏微管的动态平衡,可以有效阻止癌细胞分裂,诱导其死亡,这使其成为一个经典的抗癌药物靶点。目前临床上使用的紫杉醇(Paclitaxel)等药物就是通过作用于微管来发挥疗效,但它们同样面临着耐药性和毒副作用的挑战。而另一类靶向微管上“秋水仙碱结合位点”的抑制剂,因其独特的优势备受期待,但至今尚无药物获批上市,该领域亟待新的突破。
新希望:烟酰胺衍生物“化合物89”的发现
为了寻找新的微管抑制剂,研究团队利用计算机虚拟筛选技术,从一个包含超过20万种化合物的数据库中进行海量筛选。他们的目标是找到能与微管蛋白上关键位点(紫杉烷位点和秋水仙碱位点)结合的分子。经过层层筛选和验证,一种名为化合物89的烟酰胺衍生物脱颖而出。
初步的体外细胞实验结果令人振奋:化合物89对宫颈癌细胞(HeLa)和结肠癌细胞(HCT116)的抑制率超过了90%,显示出比许多现有候选药物更强的抗癌活性。这一发现使其成为一个极具开发潜力的先导化合物。

多维度出击:化合物89如何抑制肿瘤?
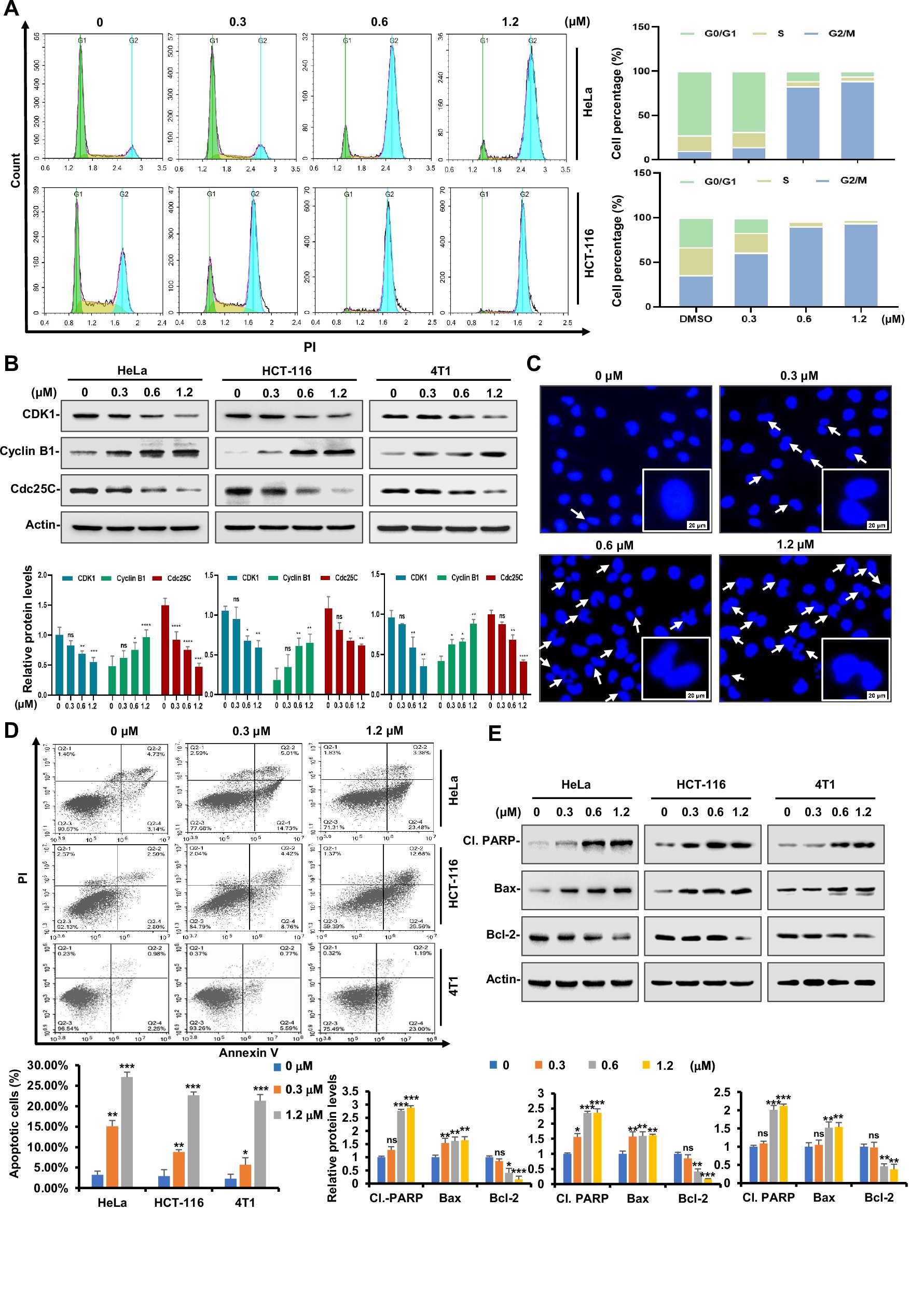
进一步的研究揭示,化合物89对肿瘤的打击是全方位的。它不仅能有效抑制多种癌细胞(包括宫颈癌、结肠癌和乳腺癌细胞)的增殖,还能从根本上削弱肿瘤的“作恶”能力:
- 抑制生长与增殖: 实验数据显示,化合物89能显著减少癌细胞的集落形成能力,并下调关键的增殖标志物PCNA蛋白。
- 阻止转移与侵袭: 它能有效抑制癌细胞的迁移和侵袭能力,这对于防止癌症扩散至关重要。
- 诱导周期阻滞: 化合物89能将癌细胞“卡”在细胞分裂的G₂/M期,使其无法完成分裂过程。
- 触发细胞凋亡: 它还能启动细胞的“自毁程序”,通过调控凋亡相关蛋白,直接诱导癌细胞死亡。


精准打击:锁定秋水仙碱位点与PI3K/Akt通路
化合物89的抗癌作用机制非常明确。研究证实,它是一种高效的秋水仙碱位点微管蛋白聚合抑制剂。这意味着它能直接与β-微管蛋白结合,阻止微管的正常组装,从而破坏细胞骨架,引发一系列抗癌效应。分子对接等实验进一步确认了其与秋水仙碱位点的特异性结合。

更有趣的是,研究还发现化合物89能够通过抑制重要的PI3K/Akt信号通路来干扰微管网络。这条通路在许多癌症中都异常活跃,是驱动肿瘤生长和存活的关键。通过双重机制发挥作用,使得化合物89的抗癌效果更为强大和彻底。
临床前数据:在动物和类器官模型中验证疗效
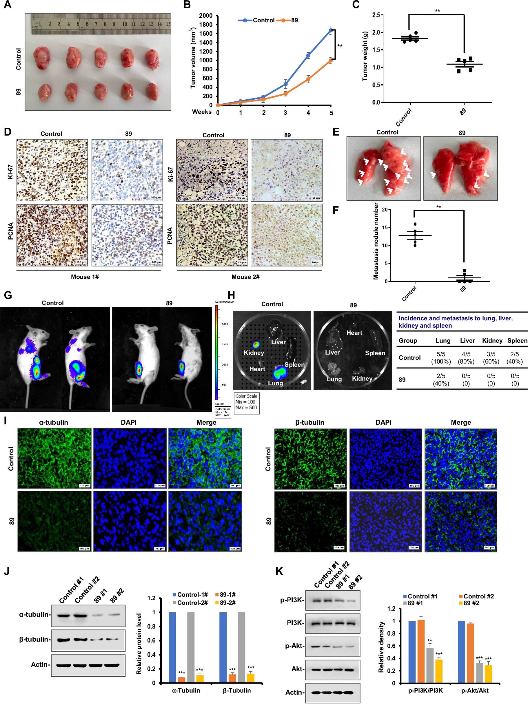
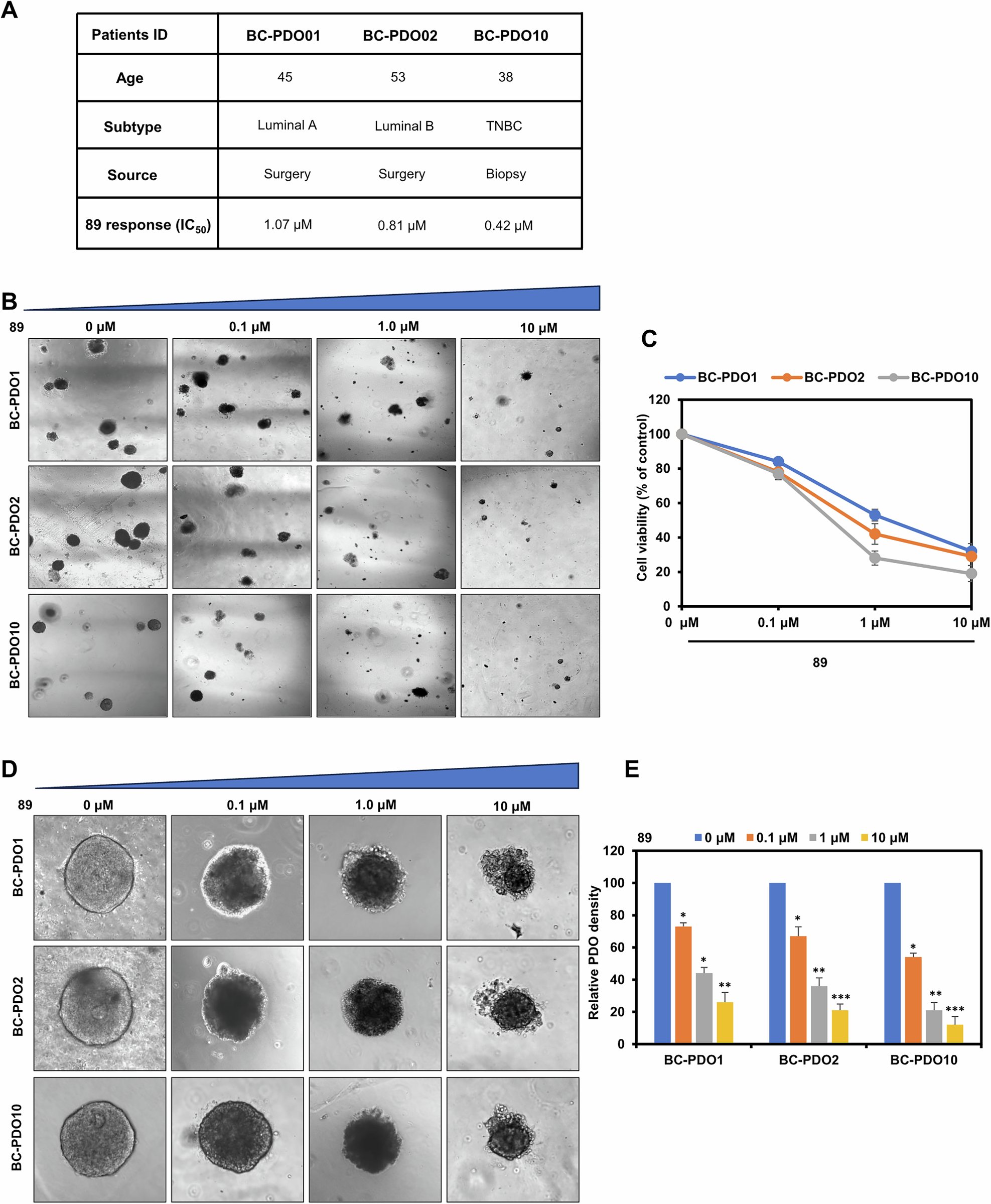
为了评估化合物89在真实生物环境中的效果,研究人员进行了动物实验和患者来源的类器官(PDOs)实验。
在小鼠模型中,化合物89表现出强大的体内抗肿瘤活性,不仅显著抑制了肿瘤的生长,减小了肿瘤的体积和重量,还有效减少了肺转移和其他远处器官的转移。这证明了其抑制肿瘤生长和扩散的双重功效。

更具临床指导意义的是,在利用真实患者肿瘤组织培育的乳腺癌类器官模型中,化合物89对三种不同亚型的乳腺癌均显示出良好的抑制效果,有效降低了癌细胞的活力。这预示着它可能对不同类型的乳腺癌患者都有效。

安全性与未来展望
任何抗癌药物的开发,安全性都是首要考量。令人鼓舞的是,在有效治疗剂量下,化合物89对小鼠没有表现出明显的毒副作用,其体重、主要器官重量以及肝肾功能指标均未受到影响,显示出良好的安全性。如果您对前沿抗癌药物或治疗方案有任何疑问,可以咨询MedFind AI问诊获取更多信息。
总而言之,这项研究发现的新型烟酰胺衍生物化合物89,作为一种靶向秋水仙碱位点的微管蛋白抑制剂,在临床前研究中展现了强大的、多维度的抗肿瘤活性和良好的安全性。它为新一代微管靶向化疗药物的研发提供了宝贵的线索和理想的候选分子,有望在未来为广大癌症患者提供一种全新的、更高效的治疗选择。
