引言
传统的化疗药物在体内递送时常面临“迷路”的困境,它们依赖血液循环被动运输,难以精准地抵达并作用于肿瘤病灶,这极大地限制了治疗效果并可能增加副作用。如何让抗癌药物像“智能导弹”一样精确命中目标,是当前肿瘤治疗领域亟待攻克的难题。近日,一项发表于《ACS Nano》的合作研究带来突破性进展,科学家们成功研发出一种“自动驾驶”微型化疗机器人,为肿瘤的精准治疗提供了全新的解决方案。

构建智能“生物导航”系统
研究团队巧妙地利用了厌氧菌的生物特性。他们将经过基因工程改造的减毒沙门氏菌作为微型机器人的“生物引擎”,因为沙门氏菌具有天然趋向肿瘤缺氧微环境的特性。随后,研究人员通过生物素-链霉亲和素系统,将装载着抗癌药物的脂质体“货物舱”稳定地锚定在细菌表面,成功构建了结构稳定的微型化疗机器人(Lab-microrobot)。
显微镜观察显示,这些直径约1-5微米的微型机器人,其表面均匀分布着药物脂质体。重要的是,工程化改造并未影响其自主运动能力,确保了它们能够稳定携带药物,向肿瘤深处进发。

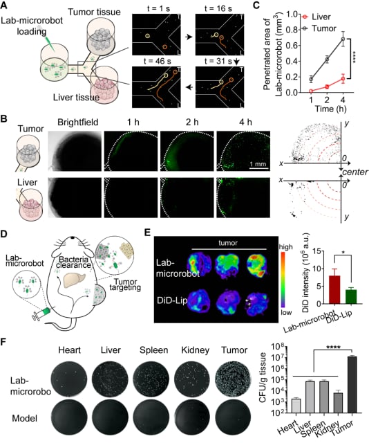
图1 微型化疗机器人 Lab-microrobot的构建与移动能力表征
实现精准的肿瘤靶向“自动驾驶”
为了验证微型机器人的“自动驾驶”能力,研究团队设计了一个巧妙的体外实验。在一个Y型微流控模型中,他们分别放置了肿瘤组织、肝脏组织和微型机器人。结果清晰地显示,这些微型机器人绝大多数都选择了朝向肿瘤组织的方向游动,并最终大量定植于肿瘤部位。随后的体内动物实验也进一步证实,Lab-microrobot能够携带药物,像自动驾驶汽车一样精准抵达肿瘤区域,展现出卓越的靶向递送功能。

图
“智能拆卸”:化疗与免疫的双重协同攻击
当微型机器人抵达肿瘤后,更智能的一幕发生了——它会自动“拆卸”。通过感应肿瘤细胞表面高表达的生物素受体,微型机器人会分解为两部分,发起“双重打击”:
- 精准化疗:携带药物的脂质体与肿瘤细胞结合,释放其装载的免疫原性细胞死亡诱导剂阿霉素(Doxorubicin)和PD-L1抑制剂BMS-8,直接杀伤癌细胞。
- 免疫激活:作为“引擎”的沙门氏菌本身则扮演了“免疫佐剂”的角色,能够有效激活巨噬细胞,重塑肿瘤免疫微环境,从而激活从抗原释放到T细胞杀伤的完整抗肿瘤免疫循环。
这种策略实现了对肿瘤细胞的直接打击和对免疫系统的同步调控,形成了高效的协同治疗模式。

图
结论与临床应用前景
这项研究成功构建了一个集“自主导航、智能递药、协同免疫”于一体的闭环治疗平台,标志着药物递送策略从被动给药向主动靶向、从单一治疗向多维协同的重大转变。其模块化的设计极具潜力,研究人员可以像更换集装箱一样,根据不同肿瘤类型和患者的具体病情,灵活地更换或组合不同的药物(如本研究中同时搭载化疗药与PD-L1抑制剂),为实现临床个体化精准治疗提供了广阔的平台。我们期待这项技术在未来经过更多临床前研究后,能早日应用于癌症患者的治疗,带来新的希望。
