引言:攻克结直肠癌治疗难题的新曙光
结直肠癌(CRC)是全球范围内常见的恶性肿瘤之一,尽管治疗手段不断进步,但耐药性、复发和远处转移仍然是临床医生和患者面临的巨大挑战。因此,寻找创新的治疗策略和药物至关重要。近年来,一种被称为“铁死亡”的细胞程序性死亡方式引起了科学界的广泛关注,它为开发新型抗癌疗法提供了全新思路。近期,一项发表于国际顶尖期刊《Signal Transduction and Targeted Therapy》的研究,揭示了一种名为缬草戊酯(acevaltrate, 简称ACE)的天然产物,它能通过独特的双靶点机制,高效诱导结直肠癌细胞铁死亡,展现出巨大的治疗潜力。

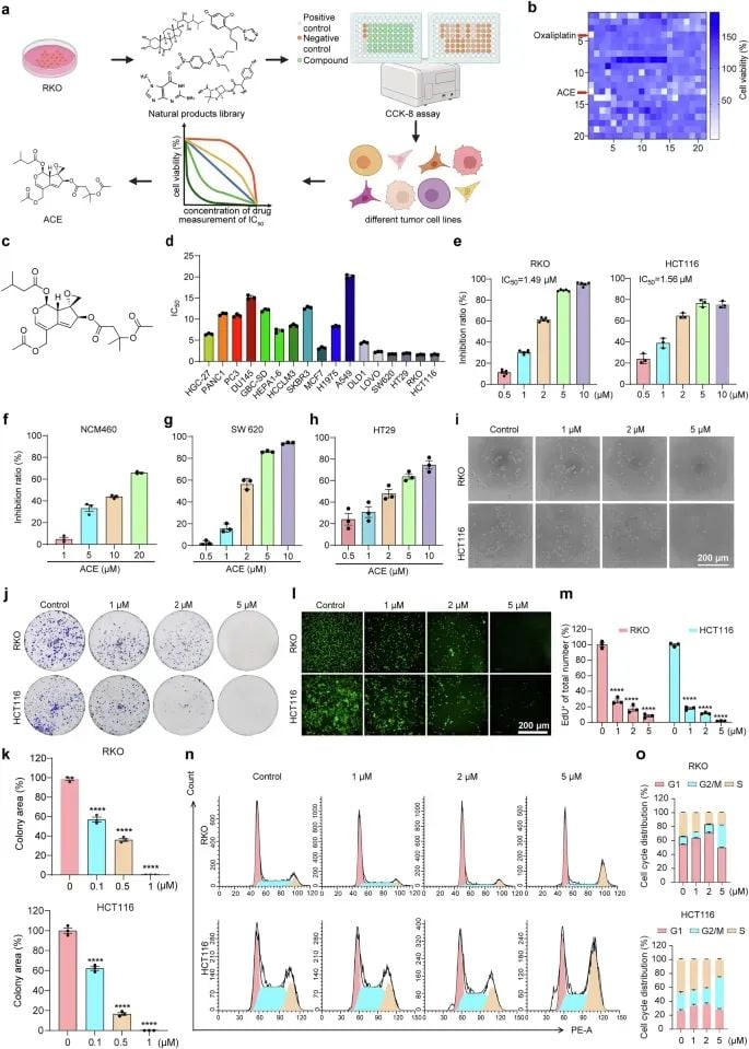
缬草戊酯(ACE)的发现及其强大的抗癌活性
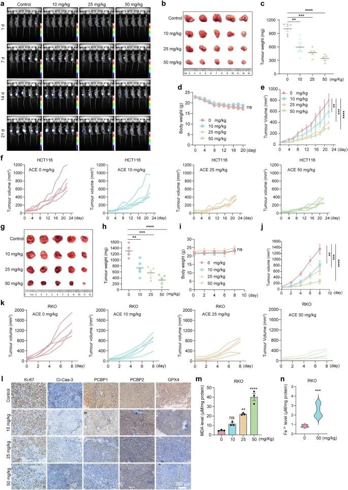
研究人员从一个包含420种化合物的天然产物库中进行筛选,旨在找到能够有效对抗结直肠癌的分子。结果发现,缬草戊酯(ACE)脱颖而出,它对多种结直肠癌细胞系都表现出强烈的抑制作用,而对正常的肠道上皮细胞几乎没有毒性,这预示着其作为抗癌药物具有良好的安全性。进一步的实验证实,ACE能够显著抑制癌细胞的增殖和集落形成能力,并将细胞周期阻滞在G2/M期,从而有效控制肿瘤的生长。

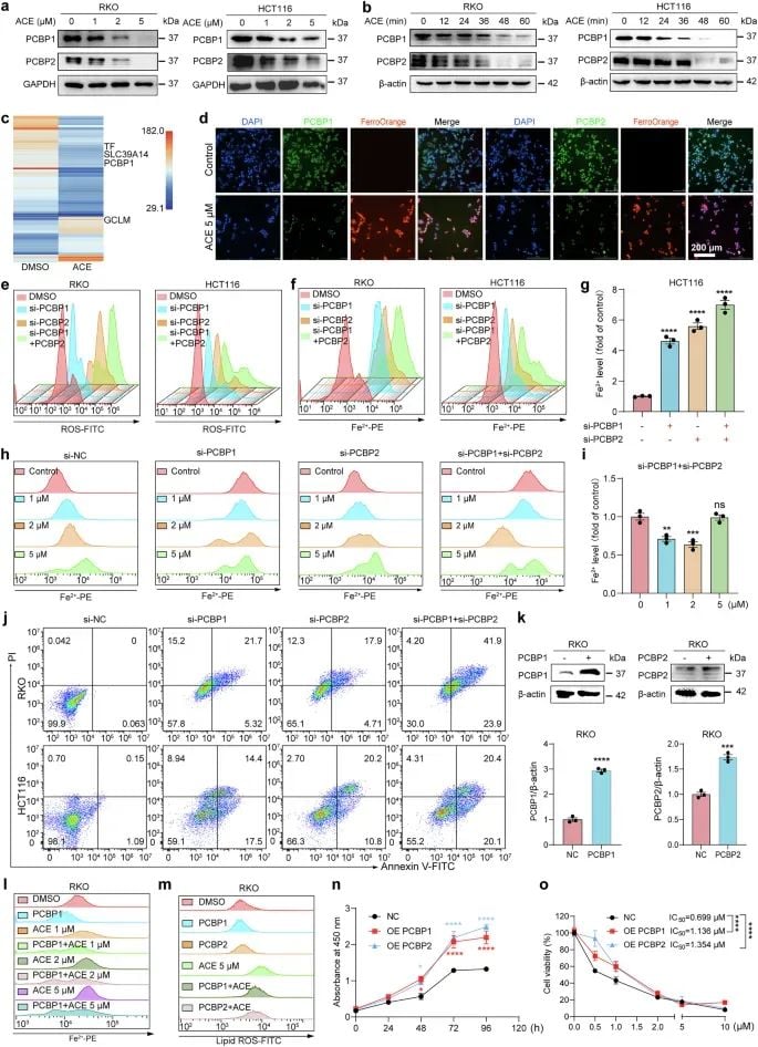
双靶点精准打击:缬草戊酯如何诱导癌细胞“生锈”死亡?
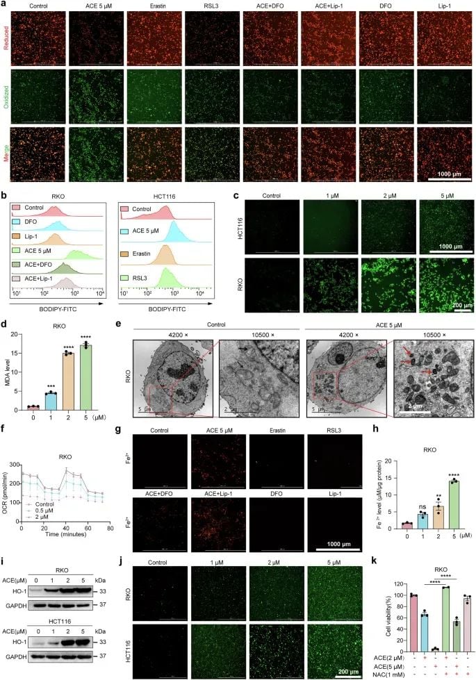
铁死亡是一种依赖于铁离子并由脂质过氧化驱动的细胞死亡形式,通俗地讲,就像是让癌细胞内部“生锈”而亡。许多癌细胞对铁死亡高度敏感,但单一靶点的铁死亡诱导剂效果有限。这项研究的突破在于,发现缬草戊酯(ACE)能同时攻击两个关键靶点,发起双重打击:
- 靶向PCBP1/2,增加“生锈”原料:PCBP1和PCBP2是细胞内的铁伴侣蛋白,负责管理铁的储存和使用。ACE能够直接结合并降解PCBP1/2,导致细胞内不稳定的铁离子(Fe2+)大量释放和积累。这些过量的铁离子,正是催化脂质过氧化、“诱发铁锈”的关键原料。
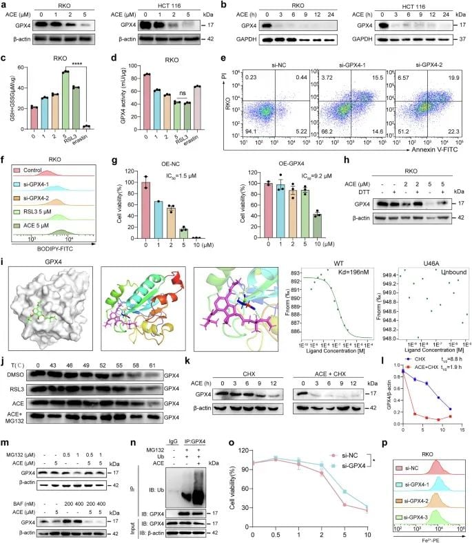
- 靶向GPX4,摧毁“防锈”系统:GPX4是细胞抵抗铁死亡的核心防御酶,功能类似于“防锈剂”,可以清除有害的脂质过氧化物。研究发现,ACE还能直接结合并抑制GPX4的活性,使其被降解。失去了GPX4的保护,癌细胞在大量铁离子和脂质过氧化物的攻击下不堪一击,最终走向死亡。
正是这种“增加原料”与“摧毁防御”相结合的双重机制,使得ACE能够比传统的铁死亡诱导剂更快速、更强烈地杀死结直肠癌细胞。




体内疗效显著,潜力优于部分现有药物
为了验证缬草戊酯(ACE)在真实生物体内的抗肿瘤效果,研究人员在小鼠身上建立了结直肠癌肿瘤模型。结果令人振奋:
- 高效抑瘤:ACE治疗能够以剂量依赖的方式显著抑制肿瘤的生长。
- 安全性良好:在有效治疗剂量下,小鼠体重未出现明显下降,也未观察到其他显著的毒性反应。
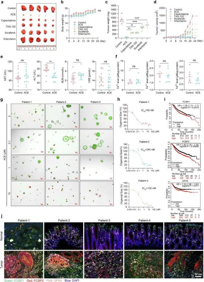
- 效果对比:更值得注意的是,研究比较了ACE与临床一线化疗药(如卡培他滨、TAS-102)以及其他铁死亡诱导剂(如索拉非尼)的疗效。结果表明,ACE的抗肿瘤效果优于这些对照药物。


总结与展望
这项研究系统地揭示了天然产物缬草戊酯(acevaltrate)作为一种新型双靶点铁死亡诱导剂,在治疗结直肠癌方面的巨大潜力。它独特的双重作用机制不仅为开发更高效的抗癌药物提供了理论基础,也为结直肠癌患者,特别是那些对现有疗法产生耐药的患者,提供了一个充满希望的新治疗策略。虽然ACE目前仍处于临床前研究阶段,但其优异的疗效和良好的安全性预示着广阔的应用前景。对于寻求新疗法的患者而言,持续关注缬草戊酯(acevaltrate)这类前沿药物的后续临床研究进展,了解其未来的价格与购买代购渠道,是把握治疗先机的重要一步。
