头颈部鳞状细胞癌(HNSCC)是一种常见的恶性肿瘤,主要侵犯口腔、咽喉等部位。近年来,其发病率持续攀升,且总体预后不佳。尽管手术、放疗、化疗等综合治疗手段不断进步,仍有超过65%的局部晚期HNSCC患者面临复发或转移的困境,而晚期或复发性HNSCC的有效治疗方案仍十分有限。
免疫检查点阻断(ICB)疗法,如广为人知的帕博利珠单抗(Pembrolizumab),在多种癌症治疗中展现出显著疗效,并已获批用于治疗转移性或复发性HNSCC。然而,令人遗憾的是,仅有少数HNSCC患者能从这类免疫治疗中显著获益。这主要归因于肿瘤内部存在的免疫抑制性微环境(TME),其中调节性T细胞(Treg细胞)作为主要的免疫抑制细胞亚型,与抗肿瘤免疫反应受损及肿瘤免疫逃逸密切相关。研究表明,肿瘤内Treg细胞数量的增加以及Treg/CD8+T细胞比值的升高,都与HNSCC患者的不良临床结局紧密相连。然而,在HNSCC的发生发展过程中,调控Treg细胞功能的深层机制仍有待阐明。
Bcl6基因:头颈鳞癌免疫治疗的新希望
近日,重庆医科大学免疫创新与转化研究院黄启钊教授团队联合陆军军医大学全军免疫学研究所许力凡教授及西南医院陈志宇教授团队,在权威期刊上发表了一项突破性研究。该研究深入揭示了Bcl6基因在维持HNSCC中Treg细胞谱系稳定性与抑制功能方面的关键作用。这一发现为缓解HNSCC的免疫抑制性微环境,从而增强免疫检查点阻断等抗癌药的治疗效果,提供了全新的潜在干预靶点。
Bcl6缺失显著减缓头颈鳞癌进展
研究人员通过4NQO诱癌模型进行实验,结果令人鼓舞:在Treg细胞中特异性缺失Bcl6基因(KO小鼠)的小鼠,其病损数量和体积均显著小于对照组(WT小鼠)。KO小鼠的病损多呈颗粒状、斑块状,而WT小鼠则出现更多疣状、菜花状的病损,这直接证明了Bcl6基因在HNSCC进展中的重要性。

图1 Treg 细胞缺失Bcl6显著减缓头颈鳞癌进展
增强肿瘤微环境与淋巴结内T细胞免疫应答
引流淋巴结(dLN)是肿瘤抗原特异性CD8+T细胞启动和活化的关键部位。通过流式细胞术分析,研究发现,KO小鼠dLN中幼稚CD8+T细胞比例显著降低,而中央记忆CD8+T细胞及效应记忆CD8+T细胞比例则显著升高。相应地,KO小鼠肿瘤浸润T细胞比例也显著高于WT小鼠。此外,KO小鼠肿瘤浸润和引流淋巴结中CD8+T细胞的细胞因子分泌水平也显著高于WT小鼠,这表明Bcl6基因的缺失有效增强了抗肿瘤免疫应答。

图2 Treg 细胞缺失Bcl6增强TME和dLN内T细胞免疫应答
Bcl6损害Treg细胞抑制功能,促进抗肿瘤免疫
研究团队进一步分析发现,尽管Treg细胞的总比例没有显著差异,但Bcl6基因的敲除导致肿瘤微环境(TME)及引流淋巴结(dLN)中Treg细胞的Foxp3表达水平显著下调。这提示Bcl6基因对于维持Treg细胞的谱系稳定性具有关键作用。体外抑制实验也证实,与WT Treg细胞相比,KO组Treg细胞的免疫抑制能力明显减弱。Treg细胞中Bcl6基因的缺失导致dLN中效应性Treg细胞减少,从而为CD8+T细胞的充分活化创造了有利环境,促使具有更强效应功能的CD8+T细胞向舌部肿瘤浸润增加,进一步增强了抗肿瘤免疫。

图3 Bcl6缺失损害Treg细胞抑制功能
Bcl6通过组蛋白H3K4三甲基化维持Treg细胞稳定性
为深入探究Bcl6基因调控HNSCC中Treg细胞的作用机制,研究团队进行了RNA测序(RNA-seq)。基因本体(GO)通路分析表明,与WT Treg细胞相比,KO Treg细胞中下调基因显著富集于与基因激活相关的组蛋白H3K4甲基化通路。RT-qPCR结果进一步证实,KO Treg细胞中H3K4转甲基酶基因(包括Kmt2a、Kmt2c和Kmt2d)的表达显著降低。流式细胞术检测也发现,与WT Treg细胞相比,KO Treg细胞中组蛋白H3K4三甲基化水平(而非单甲基化)显著降低。这些证据表明,Bcl6基因可能通过调控组蛋白H3K4三甲基化来维持Treg细胞的谱系稳定性。

图4 Bcl6可能通过组蛋白H3K4三甲基化维持Treg细胞的谱系稳定性
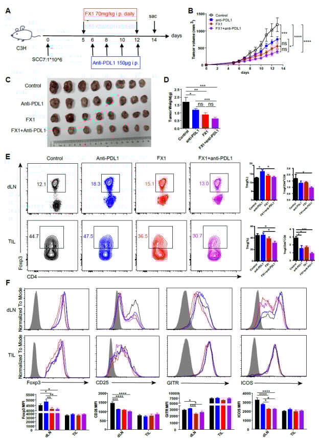
Bcl6抑制剂FX1:增强免疫检查点阻断疗效的潜力药物
FX1是首个被报道的对Bcl6基因BTB结构域亲和力高于内源性辅助抑制蛋白的抑制剂。研究团队发现,使用FX1可显著抑制小鼠HNSCC肿瘤生长,并进一步增强免疫检查点阻断疗法的治疗效果。与KO小鼠实验结果一致,FX1处理降低了dLN中Treg细胞的Foxp3、CD25、GITR和ICOS表达水平。值得注意的是,FX1单药治疗组及联合治疗组的dLN和肿瘤浸润淋巴细胞中Treg/CD44+CD8+T细胞比值均显著降低,这有力地表明FX1的治疗效果主要通过调控Treg细胞介导。

图5 FX1和ICB联合治疗可抑制小鼠HNSCC的肿瘤生长
结语:靶向Bcl6,开启头颈鳞癌治疗新篇章
这项研究为头颈部鳞状细胞癌的治疗带来了新的曙光。它不仅深入揭示了Bcl6基因在HNSCC进展中对Treg细胞谱系稳定性及免疫抑制功能的关键作用,更重要的是,证明了靶向抑制Bcl6基因不仅能有效抑制肿瘤生长,还能显著增强免疫检查点阻断等抗癌药的治疗效果。这提示我们,Bcl6抑制剂有望成为HNSCC治疗中极具潜力的靶向药,为患者提供更有效的治疗选择。
对于正在寻找最新靶向药、抗癌药或仿制药的患者及家属而言,了解这些前沿研究至关重要。如果您对海外靶向药代购、海外购药渠道、药品价格或最新的癌症治疗方案有疑问,可以考虑寻求专业的AI问诊服务,或通过可靠平台获取全面的抗癌资讯,甚至了解海外靶向药代购服务,以期获得更适合的治疗方案。
