癌症,作为全球性的健康难题,其治疗进展一直备受关注。尽管传统疗法和新兴的靶向药、抗癌药不断涌现,但如何实现药物在肿瘤部位的高效精准递送,并克服肿瘤微环境的免疫抑制,仍是当前癌症治疗面临的巨大挑战。近年来,利用生物细胞作为药物载体的“活材料药物”策略,特别是巨噬细胞,因其天然的肿瘤趋向性和免疫调节潜力,为解决这些难题提供了新的思路。
创新纳米药物递送系统:β-榄香烯与声动力治疗的融合
近期,一项发表在国际权威期刊《Science Advances》上的突破性临床研究,为癌症治疗带来了令人振奋的进展。杭州师范大学、浙江大学和哈佛大学医学院的联合研究团队,成功开发出一种新型纳米药物递送系统。该系统巧妙地利用巨噬细胞作为“智能载体”,搭载了负载β-榄香烯(β-elemene)的锗硫化物纳米片(GeSNSs),并结合了声动力治疗(SDT)技术,旨在更高效地靶向乳腺癌,并重塑其免疫抑制性微环境,从而增强抗肿瘤免疫反应。

GeSNSs@ELE的精妙制备与卓越声动力性能
这项研究首先详细阐述了锗硫化物纳米片(GeSNSs)的制备与特性。通过精密的液相剥离法,研究人员成功制备出尺寸约100纳米的二维层状GeSNSs。透射电子显微镜(TEM)、扫描电子显微镜(SEM)和能量色散X射线光谱(EDS)等先进技术,均证实了Ge和S元素在纳米片中的均匀分布和独特的晶体结构。更重要的是,通过聚乙二醇(PEG)修饰,显著提升了GeSNSs在生理环境中的稳定性,为后续的药物负载和体内应用奠定了坚实基础。

图1 GeSNSs@ELE的制备与表征
作为声动力治疗的关键组分,GeSNSs@PEG展现出卓越的声敏剂潜力。其窄带隙特性(1.65 eV)使其在超声激活下能高效产生活性氧(ROS),包括单线态氧(^1O2)和羟基自由基(·OH)。这些活性氧能够有效消耗细胞内的谷胱甘肽(GSH),从而显著增强对肿瘤细胞的杀伤效果。这一发现为癌症治疗提供了新的靶向机制。

图2 GeSNSs@PEG的声动力性能
体外与体内实验:β-榄香烯纳米药物的显著抗癌效果
研究团队在体外对4T1乳腺癌细胞进行了深入评估。结果显示,负载β-榄香烯的GeSNSs(GeSNSs@ELE)在超声激活下,能显著降低癌细胞存活率,且效果呈浓度依赖性。更令人鼓舞的是,当GeSNSs@ELE通过巨噬细胞介导递送(GeSNSs@ELE-Mφ)时,其对4T1-Luc乳腺癌细胞的杀伤效果更为显著,同时不影响巨噬细胞自身的活性和迁移能力。这为靶向药的精准递送提供了可行路径。

图3 GeSNSs@ELE的体外治疗效果
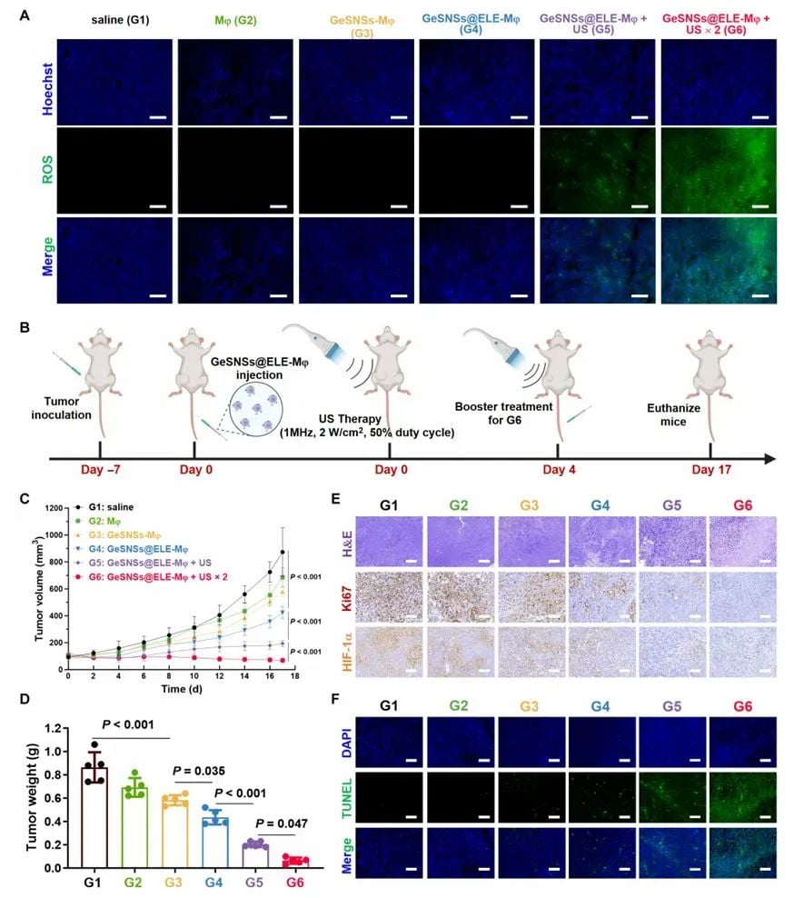
在4T1乳腺肿瘤小鼠模型中的体内实验进一步证实了GeSNSs@ELE-Mφ的强大抗肿瘤能力。荧光成像显示,该纳米药物递送系统在肿瘤部位高效积累,并在注射后4小时达到峰值。与对照组相比,接受GeSNSs@ELE-Mφ联合超声治疗的小鼠,肿瘤体积显著缩小,最高抑制率高达92.04%。组织学分析也印证了治疗组肿瘤组织的严重损伤,充分证明了该策略在体内具有显著的抗癌效果。

图4 GeSNSs@ELE-Mφ的体内治疗效果
重塑肿瘤免疫微环境,激活抗肿瘤免疫反应
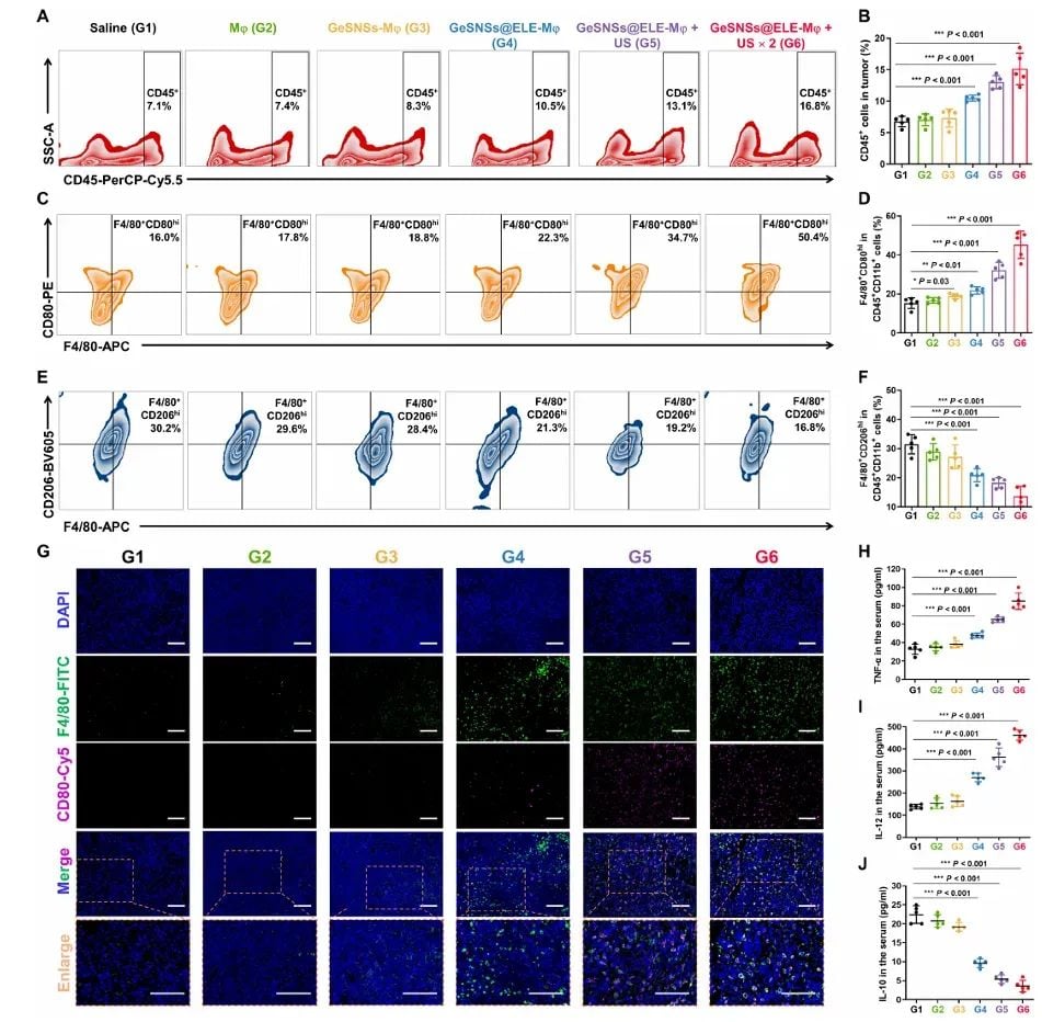
这项研究的另一大亮点在于,GeSNSs@ELE-Mφ不仅直接杀伤肿瘤细胞,还能有效重塑肿瘤免疫微环境。流式细胞术分析显示,治疗后肿瘤中免疫细胞(CD45+细胞)浸润显著增加,特别是M1型肿瘤相关巨噬细胞(TAMs)比例显著上升,而免疫抑制性的M2型TAMs则显著下降。这表明该疗法能将免疫抑制性微环境转化为免疫激活状态,促进机体自身的抗肿瘤免疫反应。

图5 GeSNSs@ELE-Mφ诱导的抗肿瘤免疫反应
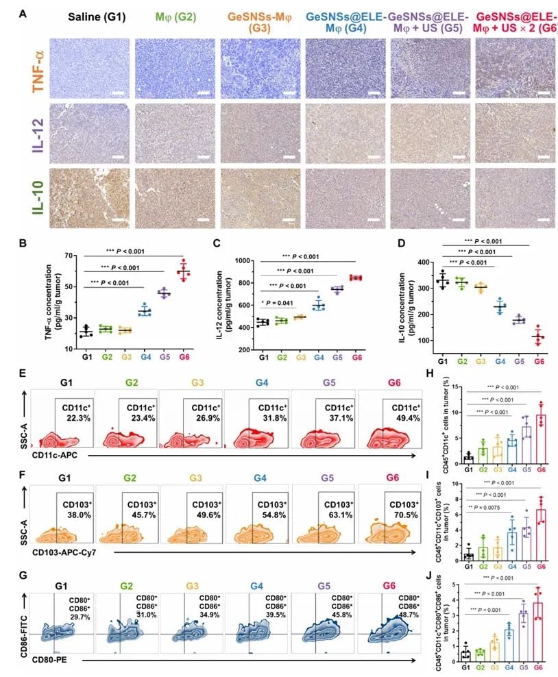
此外,研究还发现该策略能显著增加肿瘤组织中促炎细胞因子(如TNF-α和IL-12)的表达,同时降低免疫抑制细胞因子(如IL-10)的水平。成熟树突状细胞(DCs)的比例也显著增加,这些细胞在启动和调节抗肿瘤免疫反应中发挥关键作用。最终,GeSNSs@ELE-Mφ成功激活了T细胞介导的免疫反应,显著增加了细胞毒性T淋巴细胞(CTLs)和辅助性T细胞(TH细胞)的比例,并促进了干扰素-γ(IFN-γ)的高表达,全面增强了机体对肿瘤的免疫监视和攻击能力。

图6 GeSNSs@ELE-Mφ对肿瘤免疫微环境的重塑

图7 GeSNSs@ELE-Mφ诱导的T细胞免疫反应
展望未来:癌症治疗的新希望与海外购药选择
这项创新研究为癌症治疗,特别是乳腺癌的治疗,提供了全新的思路和方法。通过结合纳米药物递送、声动力治疗和免疫调节,该策略有望克服传统疗法的局限性,实现更高效、更精准的抗肿瘤效果。随着这类前沿临床研究的不断深入,未来将有更多创新靶向药和抗癌药问世,为全球癌症患者带来新的希望。
对于正在寻求最新靶向药、抗癌药或仿制药的患者及家属,了解前沿研究进展至关重要。同时,面对国内尚未上市或价格昂贵的药品,海外购药、靶向药代购成为许多患者的选择。MedFind作为专业的海外靶向药代购网站,致力于为癌症患者提供便捷、安全的药品代购服务,涵盖多种靶向药和抗癌药,并提供AI问诊服务及全面的抗癌资讯,帮助患者获取所需的药物和信息。如果您对靶向药价格、哪里购买靶向药等问题有疑问,欢迎访问MedFind的药品代购服务页面,或通过AI问诊获取专业建议,并在抗癌资讯中了解更多前沿癌症治疗信息。
