去势抵抗性前列腺癌耐药了,换了多种方案效果仍不理想,该怎么办?很多患者听说“铁死亡”“诱导肿瘤自杀”等前沿概念,却弄不清这和自己的治疗有什么关系。本文将用尽量通俗的语言,帮助前列腺癌患者和家属看懂:CRPC中一种叫NFIB的蛋白如何让肿瘤躲避铁死亡、SLC3A2在其中扮演什么角色,以及联合铁死亡诱导剂的治疗思路意味着什么。
去势抵抗性前列腺癌为何如此棘手
前列腺癌是全球男性中发病率仅次于肺癌的常见恶性肿瘤。对于已发生转移的患者,医生常常首选雄激素剥夺治疗,也就是我们熟悉的“降激素”“打针封闭睾酮”等。
在最初的一两年,多数患者对雄激素剥夺治疗反应良好,肿瘤缩小,PSA下降,症状也会明显减轻。但随着时间推移,许多肿瘤细胞会“学会”在极低雄激素水平下照样生长,从“激素敏感性前列腺癌”演变成“去势抵抗性前列腺癌”。这时,即使体内睾酮已被降到很低,肿瘤仍持续进展,传统的内分泌治疗效果大打折扣。
对于这类患者,医生通常会考虑:
- 强化内分泌治疗:如更强效的雄激素受体抑制药物等;
- 化疗:例如多西他赛等;
- 放疗或局部减瘤治疗:针对症状明显的骨转移等部位;
- 靶向治疗或免疫治疗:针对有特定基因改变的少部分患者。
但对许多CRPC患者而言,现有方案仍难以达到理想控制效果,因此寻找新的治疗靶点和配合方案就显得格外重要。
什么是铁死亡:让肿瘤“生锈而亡”的方式
“铁死亡”听起来很学术,其实可以把它理解成细胞被“氧化、生锈”致死的一种特殊方式。
在我们的细胞里,铁是必需的“工具”,参与运氧、能量代谢等多种生命活动。但铁也有“阴暗面”——如果游离铁过多,会像厨房里放久了没擦干的铁锅一样,发生氧化产生大量有害物质,把细胞膜“腐蚀”坏,最终导致细胞失去完整性而死亡,这一过程就叫“铁死亡”。
和传统的细胞凋亡相比,铁死亡有几个特点:
- 高度依赖铁离子:细胞内“游离铁”越多,越容易发生铁死亡;
- 关键环节是脂质过氧化:可以理解为细胞膜被“氧化生锈”;
- 有一套专门的“防护系统”:包括多条代谢通路和相关蛋白,一旦这些保护系统被破坏,细胞就容易走向铁死亡。
对肿瘤治疗来说,这是把双刃剑——如果我们能选择性地让肿瘤细胞发生铁死亡,就等于找到了一种“新型自杀按钮”。而研究发现,前列腺癌细胞本身对铁死亡诱导剂相对敏感,这为CRPC治疗提供了可能的新方向。
System Xc⁻和SLC3A2:肿瘤细胞的“抗氧化补给站”
要让细胞不被“氧化生锈”弄坏,就需要足够的“抗氧化剂”。在细胞内,一个非常重要的“抗氧化盾牌”是谷胱甘肽。要合成谷胱甘肽,必须有原料胱氨酸,而把胱氨酸运进细胞的关键“门”之一,就是System Xc⁻运输系统。
可以把System Xc⁻想象成细胞膜上的一个“换货窗口”:
- 从外界换进胱氨酸(抗氧化原料);
- 从细胞里换出谷氨酸。
System Xc⁻由两个蛋白组成:
- SLC3A2:起到类似“支架”的作用,帮助整个运输系统稳定存在;
- SLC7A11:负责真正的物质转运,好比“通道”。
当System Xc⁻工作顺利时,细胞源源不断获得胱氨酸,合成谷胱甘肽,用来中和有害的活性氧,保护细胞膜不被氧化,也就避免了铁死亡。
而铁死亡诱导剂如erastin,就是通过抑制System Xc⁻让这个“换货窗口”关上,细胞拿不到足够的抗氧化原料,最终走向铁死亡。
SLC3A2为何会变成“抗铁死亡护身符”
在很多肿瘤中,SLC3A2都有不同程度的上调。简单理解,SLC3A2越多,System Xc⁻这个“补给窗口”越稳定,细胞越难因为氧化损伤而死亡。
研究提示:
- 抑制或下调SLC3A2,会削弱细胞的抗氧化能力,让细胞更容易发生铁死亡;
- 在头颈部鳞癌等肿瘤中,针对SLC3A2的治疗尝试已经显示出一定的抗肿瘤潜力;
- 前列腺癌细胞对铁死亡诱导剂较敏感,但CRPC阶段肿瘤似乎“学会了”逃避铁死亡,这里面很可能就有SLC3A2及其上游调控因素的参与。
于是一个关键问题出现了:是谁在驱动SLC3A2升高?如果能找到并“关掉”这个开关,是否就能让CRPC重新对铁死亡诱导剂变得敏感?
NFIB:让CRPC躲过铁死亡的关键“幕后推手”
NFIB是一类结合DNA的转录因子,也就是能够直接“坐到基因前面”,决定某个基因是“多开工”还是“少开工”的调控蛋白。此前已有研究表明,NFIB参与促进CRPC细胞的转移和恶性进展。
最新的研究进一步发现,在CRPC组织和细胞系中:
- NFIB表达明显上调;
- NFIB水平与SLC3A2呈正相关——NFIB越多,SLC3A2往往也越高。
当研究者通过基因手段“关掉”NFIB时,CRPC细胞会发生如下变化:
- 对铁死亡诱导剂(如erastin)的敏感性明显增强;
- 细胞内亚铁离子(Fe²⁺)、丙二醛和活性氧水平上升,提示脂质过氧化和氧化损伤加重;
- 最终更多细胞走向铁死亡。
这些现象说明,NFIB在CRPC中扮演了一个“防火队队长”的角色,通过维持SLC3A2的表达,帮助肿瘤细胞躲避铁死亡。
相分离现象:NFIB如何在细胞核里“拉小群”办公
细胞内部并不全是“水里泡着一些器官”那么简单。在显微镜下,科学家发现有很多没有膜包裹的小“液滴”结构,它们能够把一些相关分子集中在一起,好像在细胞核里拉了一个“工作小群”,让某些反应更加高效,这种现象就叫“液‑液相分离”。
相分离的特点包括:
- 可逆的“液滴”:像油滴在水里聚成团,可融合、可分散;
- 富集特定蛋白和DNA:把相关因子聚在一起,集中处理某类任务;
- 常由蛋白质的“无序区域”驱动:一些结构不规则的片段特别容易形成多点相互作用,从而驱动液滴形成。
在这项研究中,NFIB在细胞核内可以形成这样的“液滴”,而且:
- NFIB的N端(1–69)和C端(173–495)内在无序区对液滴形成至关重要;
- C端无序区还负责帮助NFIB进入细胞核这一“主战场”。
可以把NFIB想象成一个“项目经理”,需要把转录相关的机器和工人都叫到一个临时会议室里,集中启动某些基因(例如SLC3A2)。这个“临时会议室”就是通过相分离形成的核内凝聚体。
当NFIB的相分离受阻或者这些“液滴”变得“粘稠、不流动”时,NFIB就很难高效地组织起这场“基因启动会”,结果就是SLC3A2激活减弱,肿瘤细胞对铁死亡的防御力下降。
乙酰化调控:SIRT7如何“调节会议室的气氛”
蛋白的功能往往会受到各种化学“小标签”的影响,乙酰化就是其中一种。可以理解为在某个氨基酸位点挂上一个“记号”,改变蛋白的结构或电荷,从而影响其相互作用能力。
在NFIB中,有一个关键位点K65,它的乙酰化状态会显著影响NFIB相分离液滴的特性:
- SIRT7负责去除NFIB上的乙酰化标签;
- 当K65位点发生特定突变,使得这个位置的乙酰化调节异常时,NFIB形成的液滴会变得不那么“流动”,好比会议室里的空气变得粘稠,人进进出出都很费劲;
- 液滴流动性下降后,NFIB对SLC3A2的转录激活能力减弱,SLC3A2表达随之下降,铁死亡被解除抑制。
通过这种方式,SIRT7‑NFIB‑SLC3A2轴串联起了“乙酰化修饰‑相分离‑基因转录‑铁死亡抑制”的完整链条。
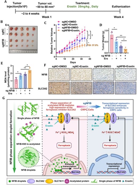
动物实验结果:联合“关掉NFIB”和诱导铁死亡的效果
在小鼠异种移植瘤模型中(把人类CRPC细胞种到免疫缺陷小鼠体内),研究者做了几件事:
- 通过基因或药理方式抑制NFIB通路;
- 给予铁死亡诱导剂(如erastin);
- 观察肿瘤生长速度、组织变化和分子标志物。
结果发现:
- 单纯诱导铁死亡可以一定程度抑制肿瘤,但效果有限;
- 联合抑制NFIB和诱导铁死亡时,肿瘤生长显著减缓;
- 肿瘤内SLC3A2表达下调,脂质过氧化指标上升,提示更多肿瘤细胞走向铁死亡。
这说明,NFIB确实是CRPC逃避免铁死亡的重要“保护伞”,把这把伞收起来,再配合铁死亡诱导剂,可能成为未来治疗CRPC的一条潜在路径。

图示:NFIB通过激活SLC3A2抑制铁死亡,促进CRPC进展
铁死亡与LLPS在其他肿瘤中的启示
这项CRPC研究并不是铁死亡和液‑液相分离首次“牵手”。在其他肿瘤类型中,已有多项研究提示类似联系:
- 铁死亡抑制蛋白FSP1可以通过独立于GPX4的途径抵抗铁死亡;
- 小分子抑制剂通过促进FSP1发生相分离,反而增强铁死亡,发挥抗肿瘤作用;
- 在肝细胞癌等肿瘤中,和相分离相关的一系列基因特征与铁死亡活性和患者预后有关。
综合这些发现可以看到,肿瘤细胞一方面依靠各种“防氧化系统”抵抗铁死亡,另一方面又利用相分离这种“物理聚集”手段,精细调控这些保护机制。NFIB‑SLC3A2只是其中一个典型例子。

图示:抑制NFIB联合铁死亡诱导剂在小鼠CRPC模型中抑制肿瘤生长
对前列腺癌患者意味着什么:现阶段能做与不能做的事
这一发现目前属于哪一阶段的研究
需要强调的是,NFIB相分离和SLC3A2‑铁死亡通路的这项工作,目前属于基础与前临床研究阶段:
- 证据主要来自细胞实验和动物模型;
- 尚未形成成熟、可直接用于患者的标准药物或方案;
- 未来仍需要更多临床研究验证其安全性和有效性。
对患者来说,这更像是“看到了新的灯塔”,提示未来CRPC治疗方向可能会纳入“铁死亡调控”和“相分离靶向”这样的新思路,而不是立刻就能调整现有用药。
铁死亡诱导剂在临床中的动态
目前,典型的铁死亡诱导剂(如erastin及其衍生物)大多处在临床前或早期临床研究阶段,尚未成为前列腺癌的常规批准治疗。部分围绕铁死亡通路的小分子或联合方案,可能在特定国家或临床试验中开展探索性使用。
对患者和家属而言,比较现实的做法包括:
- 在合适的时机咨询主诊医生,了解所在地区是否有围绕铁死亡或相关通路的临床试验可参加;
- 关注正规渠道发布的临床研究信息,警惕无资质机构打着“前沿铁死亡疗法”的旗号进行不规范治疗。
如何与现有标准治疗合理衔接
在NFIB‑SLC3A2等新靶点真正进入临床前,CRPC患者当前最核心的仍是:
- 规范接受现有标准方案:包括强化内分泌、化疗、针对骨转移的综合处理等;
- 尽量完成基因和分子分型检测:例如DNA修复通路、微卫星不稳定等,以便筛选是否有PARP抑制剂、免疫治疗等机会;
- 密切监测病情变化:包括PSA、影像学以及症状评估,避免延误可调整治疗窗口。
理解铁死亡和NFIB机制的意义,在于帮助患者对“为什么医生会选择联合或序贯多种方案”有更深层的理解,也有助于在面对临床试验或新药时做出更理性选择。
前沿机制下的居家管理与自我观察
虽然NFIB‑铁死亡机制本身还未直接转化为临床药物,但CRPC患者在长期治疗过程中,仍然可以从“保护正常细胞、减少过度损伤”的思路里得到一些可实践的建议。
日常生活中如何呵护“抗氧化防线”
在不影响肿瘤治疗效果的前提下,合理的生活方式有助于整体身体状态更好地承受治疗:
- 饮食结构均衡:多样化摄入蔬菜、水果、全谷物和优质蛋白,避免长期极端高脂、高糖;
- 避免滥用抗氧化补充剂:尤其是在接受放疗、部分化疗或靶向药治疗期间,大剂量抗氧化剂可能影响治疗效果,使用前应与肿瘤专科医生沟通;
- 适量活动:循序渐进的散步、伸展、简单力量训练可改善疲劳感和睡眠质量。
关注哪些信号需要及时就医
无论是否涉及铁死亡诱导类研究药物,只要在任何抗肿瘤治疗过程中出现以下情况,都需要及时联系医生,必要时急诊:
- 持续或突然加重的骨痛、腰背痛,伴下肢无力或麻木,警惕脊髓压迫;
- 无法缓解的恶心呕吐、严重口腔溃疡或吞咽困难,影响进食和补水;
- 突发意识模糊、抽搐、严重头痛或视力改变;
- 尿量明显减少或完全无尿,下肢浮肿明显,担心肾功能急剧恶化;
- 呼吸困难、胸痛、心悸等胸部症状。
这些信号往往与治疗毒性、肿瘤进展或合并症有关,早识别、早干预,往往能避免不可逆损害。
药物可及性与信息差:患者可能面对的现实问题
前沿药物和通路抑制剂的“时间差”
铁死亡诱导剂、NFIB通路调节药物等,目前多数还停留在实验室或早期临床研究阶段。即便未来在海外首先获得某些适应症批准,往往也会经历:
- 从基础研究到临床试验的多轮验证;
- 不同国家和地区监管机构的审批流程;
- 价格谈判、医保准入等环节。
对于中国大陆患者来说,常常会遇到:
- 海外已有新药获批,而国内尚未上市;
- 即便上市也暂未纳入医保,经济负担沉重;
- 语言和信息渠道限制,难以及时掌握可靠的一手临床研究和用药信息。
如何在安全前提下了解和获取前沿治疗信息
在新机制不断被发现的背景下,患者和家属更需要的是“信息筛选和解读能力”,而不是盲目追逐“最新、最贵”的药物。建议:
- 优先通过正规渠道了解新药信息,如权威期刊、国际指南、国家药监机构和大型肿瘤中心发布内容;
- 在任何考虑使用境外新药或参与境外临床试验前,先与本地肿瘤专科医生充分沟通,评估潜在获益与风险;
- 警惕以“彻底根治”“百分百有效”为话术的宣传,特别是要求一次性缴纳高额费用的机构。
MedFind可以为你做什么
对于正与前列腺癌、尤其是去势抵抗性前列腺癌抗争的患者和家属,新机制、新药名、新通路往往既带来希望,也伴随着困惑和不安:看得懂吗?值不值得尝试?怎么才能用上、安全性如何?
MedFind由癌症患者家属发起,旨在帮助更多家庭跨越疾病信息鸿沟。在NFIB‑铁死亡这类前沿机制逐渐走向临床的过程中,我们能够提供:
- 前沿治疗信息整理与解读:将复杂的英文文献和机制图谱,转化为患者能看懂、能用于决策的信息,包括哪些药物已经进入临床、适应症范围、主要获益人群和常见风险;
- AI辅助问诊与报告解读:结合患者的病理报告、基因检测结果、既往用药史等,辅助你和主治医生一起,评估是否有必要关注铁死亡相关临床试验或特定通路药物;
- 跨境直邮合规用药服务:针对已在海外正规获批、但国内尚未上市或可及性有限的抗肿瘤药品,提供从国际权威渠道采购、资质审核、冷链运输到用药信息说明的全流程支持,尽力减少中间环节的信息不透明和价格水分;
- 多学科会诊协作:当治疗进入复杂决策节点(例如多线失败、是否尝试新机制药物等),我们可协助对接经验丰富的肿瘤专科医生团队,给出更全面的方案讨论与建议。
无论NFIB‑SLC3A2‑铁死亡这条通路最终以怎样的形式走入临床,提前理解它的原理、局限和潜力,都可以让你在未来面对相关新药或临床研究时,做出更有底气的选择。
如果你或家人目前正面对去势抵抗性前列腺癌,想要进一步了解可尝试的治疗路径、海外药物的正规获取方式,或需要对复杂检查和基因报告进行通俗解读,可以随时通过MedFind发起咨询,让专业的信息和真实的经验,成为你抗癌路上的有力支持。
【参考文献】
Jiang G, Liu H, Chen X, et al. Phase Separation of NFIB Suppresses SLC3A2-Mediated Ferroptosis in Castration-Resistant Prostate Cancer. Advanced Science. 2026. doi:10.1002/advs.202515340.
