很多乳腺癌患者和家属都会有一种直觉:“肿瘤在身体里长大,被周围组织挤压,应该会被“压住”吧?”但新的研究提醒我们,现实可能更残酷——某些乳腺癌细胞不仅不会被压垮,反而会把压力当成“燃料”,越挤越容易变得凶险。这篇文章将用尽量通俗的语言,带你看懂一个关键“压力开关”——PIEZO1,它如何把肿瘤内的机械挤压转化为促增殖、促侵袭的信号,并解释这对乳腺癌早期风险评估、复发转移理解、未来靶向治疗方向意味着什么。
一、为什么肿瘤里会有“压力”?这不是抽象概念
实体肿瘤不是在真空里长大。尤其在乳腺导管等相对“封闭”的结构中,细胞一旦异常增殖,就像人在狭小电梯里越挤越多——空间不够时,必然产生压迫力(压缩应力)。
过去很多人认为:挤压会限制肿瘤生长。但这项发表于《Science Advances》的研究提出反直觉结果:压缩应力反而可能推动乳腺癌进展,甚至让癌细胞更容易获得迁移与侵袭能力。
这也带出一个更大的观念更新:癌症当然是基因突变驱动的疾病,但肿瘤微环境里的物理因素(比如压力)同样能驱动肿瘤行为。把它理解为“基因+环境(包括力学环境)共同塑造癌细胞”,更贴近真实。
二、关键主角PIEZO1:细胞表面的“压力传感闸门”
人体本来就需要“触觉”和“压力感”。在细胞层面,这类感觉往往依赖一些能感受机械变化的通道蛋白。研究指出,乳腺癌细胞会“劫持”一种机械敏感离子通道:PIEZO1(基因名 Piezo1)。
你可以把PIEZO1想象成细胞膜上的“压力门铃”或“闸门”:
- 外界挤压 → 闸门被按下并打开
- 闸门打开后 → 细胞外的Ca²⁺(钙离子)快速涌入细胞内
- 钙离子像“紧急信号” → 进一步启动一串促癌信号通路
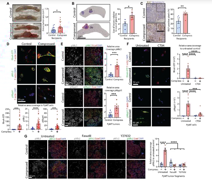
这项研究进一步把链条讲清楚了:压缩应力 → PIEZO1开放 → Ca²⁺内流 → 激活CaMKII → 启动Rho-ROCK通路。其中:
- CaMKII:钙调素依赖的蛋白激酶,可理解为“钙信号的放大器和转发器”。
- Rho-ROCK通路:与细胞骨架、形态改变、运动能力密切相关,很多肿瘤的迁移侵袭都离不开它。

挤压应力促进乳腺癌生长并激活Rho-ROCK力学传导信号通路
三、研究发现了什么?压力不只“加速生长”,还可能“推一把转移”
1)短暂挤压就能让肿瘤长得更快
研究团队在小鼠乳腺癌模型和三维培养体系中观察到:只需要短暂的急性压缩应力,就能显著加速肿瘤生长,表现为被挤压的肿瘤体积更大、癌细胞增殖活性更高。
对患者来说,这个结果的“可怕之处”在于:我们通常以为风险来自长期慢性的因素,但研究提示短期压力刺激也可能产生放大效应。
2)压力可能促发EMT,让癌细胞更“会跑”
更危险的部分是:压力会通过上皮-间质转化(EMT)过程,赋予癌细胞迁移与侵袭能力。
用比喻解释EMT会更好懂:上皮细胞原本像“整齐排列的砖块”,彼此黏得紧,适合在原地生长;当发生EMT后,细胞更像“变成了会游走的个体”,黏附降低、运动增强,更容易突破边界、进入血管或淋巴系统,从而走向扩散。
因此,这项研究把“肿瘤里的压力”与“更易侵袭转移”连接起来:压力不仅是结果,可能还是推手。
四、最值得警惕的概念:表观遗传“机械记忆”
很多家属会问:“如果压力只是暂时的,解除后是不是就好了?”研究提出一个关键机制:机械记忆。
研究显示,短暂的压力刺激会引发表观遗传改变,例如活性组蛋白标记H3K9乙酰化(H3K9Ac)等变化,使染色质更开放,促使促增殖、促侵袭的基因更容易持续被“打开”。
这就像:
- 压力=一次“错误的训练”
- 机械记忆=细胞把这次训练“写进了工作习惯”
- 即使压力消失,习惯还在,细胞仍按更凶险的方式运行
从患者视角,这一段信息提供了一个重要解释:为什么有些肿瘤在某些刺激后会出现更快进展,且这种趋势并不容易“自动回到从前”。当然,这并不等于“无法控制”,而是提示我们:早期识别风险、尽早规范治疗与随访更重要。
五、临床意义:PIEZO1高表达与生存结局相关
研究还给出了与临床相关的证据:
- Piezo1在人类乳腺癌组织中的表达高于正常乳腺组织。
- Piezo1高表达患者的总生存率降低35%(研究报道的相关性结果)。
- 在原位癌中,Piezo1与ROCK蛋白表达呈显著正相关,提示这条轴可能在很早期就开始发挥作用。
这里需要特别提醒:这类结果提示“相关性”和“潜在机制”,并不直接等同于“单靠测一个指标就能决定治疗方案”。但它确实为未来的两类工作提供方向:
- 风险分层:哪些患者更可能从“力学相关的靶向策略”获益?
- 治疗开发:阻断PIEZO1或下游Rho-ROCK是否能降低压力诱导的恶性表型?
六、能不能用药“堵住”这条通路?现实进展要讲清楚
研究提到:当研究人员用药物阻断Piezo1或Rho-ROCK通路后,压缩应力无法再诱导癌细胞的恶性转化与侵袭行为,从而证明该信号轴在这一现象中的核心地位。
但站在患者决策角度,我们必须把“研究发现”与“可用治疗”区分开:
- PIEZO1作为乳腺癌治疗靶点:目前更多处于机制研究与潜在转化阶段,是否已有成熟、获批的“PIEZO1靶向抗癌药”用于乳腺癌,需要以各国药监部门正式批准信息为准。
- Rho-ROCK通路的抑制:在肿瘤领域长期被关注,但真正进入乳腺癌标准治疗并被指南推荐的方案,仍需大量临床试验验证安全性与获益人群。
这并不是“泼冷水”。相反,把边界讲清楚,才能避免患者被不实宣传误导。真正对患者有价值的结论是:乳腺癌的“压力—侵袭”链条正在被拆解清楚,未来可能出现新的组合策略(例如与现有内分泌治疗、化疗、HER2靶向、免疫治疗等协同)。
七、患者最关心的3个问题:我们现在能做什么?
问题1:是不是肿块越硬、越“紧”就越危险?
“硬”“紧”是很主观的触感,受乳腺组织结构、炎症、纤维化、肿瘤成分等多因素影响。不能用触感直接判断肿瘤恶性程度或是否转移。
真正可靠的是:规范影像评估(超声、钼靶、MRI等)、病理分型(包括ER/PR/HER2、Ki-67等)、分期检查,以及医生综合判断。
问题2:压力会不会解释“为什么早期也会转移”?
转移是多因素结果:肿瘤本身生物学特性、基因改变、免疫逃逸、血管生成、微环境、治疗反应等都参与。该研究提供了一个可能的补充解释:在早期封闭空间中,压缩应力通过PIEZO1等机制,可能促进EMT与侵袭能力获得。
这强调了一个临床现实:即便是“早期”,也要认真对待规范治疗与随访,不要因为“看起来不大”就掉以轻心。
问题3:居家生活里,能不能通过“减少压力”来影响肿瘤?
研究讨论的是肿瘤组织层面的机械压力,与日常情绪压力不是一回事。我们没有证据表明通过某个姿势、按摩、外用器械等方式“改变肿瘤受力”就能治疗乳腺癌。
但居家管理仍然有很多确定能帮到你的事:
- 避免不当揉捏或用力按摩肿块区域:尤其在未明确诊断、或正在治疗期间,不建议通过手法“疏通”“揉开”。如有乳房胀痛、硬结等症状,请交给乳腺专科评估。
- 按时复诊与规范用药:内分泌治疗、靶向治疗、化疗等需要长期坚持,漏服、擅停会显著影响疗效。
- 运动与体重管理:在医生允许前提下,规律的中等强度运动和控制体重对乳腺癌总体预后有帮助(尤其对激素受体阳性人群的整体健康)。
- 饮食原则:优先“高质量蛋白+蔬果+全谷物”,减少酒精摄入;如果正在化疗或出现食欲差,可少量多餐,优先保证总能量与蛋白。
- 情绪支持:心理压力虽不是这里的“机械压力”,但会影响睡眠、食欲、依从性与免疫状态。建议把“焦虑管理”当作治疗的一部分:与医生沟通、加入患者互助群、必要时寻求心理咨询或药物帮助。
八、把这项研究放进“真实治疗地图”:它可能改变什么?
目前乳腺癌治疗的核心仍基于成熟证据与指南:手术、放疗、化疗、内分泌治疗、HER2靶向治疗、免疫治疗以及针对特定分子改变的靶向策略等。
这项研究更像是在地图上补上一个重要地标:肿瘤不是只有“基因开关”,还有“压力开关”。未来可能出现的改变包括:
- 新靶点:围绕PIEZO1或其下游信号轴的药物研发与临床试验。
- 更早期的风险识别:尤其在原位癌/早期阶段,这条通路可能更关键。
- 联合治疗思路:将“力学通路抑制”与现有标准治疗结合,减少侵袭与转移倾向。
研究还提到一个细节:PIEZO1对压缩应力有特异性,对拉伸力无响应,并且在早期肿瘤中的作用可能强于晚期。这类“特异性”对未来做药很重要,因为靶点越精准,理论上越有机会减少无关副作用、提高获益人群匹配度。
九、当你想进一步行动:如何用MedFind把“信息差”变成“决策力”
对患者来说,最难的往往不是“知道一个新发现”,而是接下来三步:这和我有没有关系?我该做哪些检查确认?有没有我能用上的新药或临床试验?
在MedFind,我们更希望为你做的是把复杂问题变成可执行清单:
- AI辅助问诊与报告解读:你可以整理自己的病理(ER/PR/HER2、Ki-67等)、分期、既往治疗史和当前用药不良反应,我们帮助你把问题聚焦到“下一步怎么选”。
- 前沿药物与研究进展梳理:如果你在意PIEZO1、Rho-ROCK等方向,我们可以帮助你跟踪其对应的研发动态,并提醒你区分“机制研究”“早期临床”“已获批用药”之间的差别,避免被营销话术带偏。
- 抗癌药品跨境直邮:当你与主治医生明确了方案、且确有海外已上市药物在国内可及性不足时,我们可协助你了解合规渠道与用药信息,让等待更少、信息更透明。
你不需要独自把所有医学论文读懂。把你的关键检查结果、目前治疗阶段、最担心的问题列出来,就能更快得到有针对性的下一步建议。
参考信息
SARAH T. BOYLE, DAVID GALLEGO-ORTEGA, EDWARD J. BUCKLEY, et al. Compressive stress–driven Piezo1 activation and Rho-ROCK mechanotransduction promote tumor progression via epigenetic mechanical memory. Science Advances (2026). DOI:10.1126/sciadv.aeb1271
